|
|
|
|
OPC 10000-14 |
|
|
OPC Unified Architecture Part 14: PubSub
Release 1.05.04 2024-10-15
|
|
Specification Type: |
Industry Standard Specification |
Comments: |
|
|
|
|
|
|
|
Document |
OPC 10000-14 |
|
|
|
Title: |
OPC Unified Architecture |
Date: |
2024-10-15 |
|
|
|
|
|
|
Version: |
Release 1.05.04 |
Software: |
MS-Word |
|
|
|
Source: |
OPC 10000-14 - UA Specification Part 14 - PubSub 1.05.04.docx |
|
|
|
|
|
|
Author: |
OPC Foundation |
Status: |
Release |
|
|
|
|
|
CONTENTS
3 Terms, definitions and abbreviated terms
4.3 Decoupling by use of middleware
5.4.6 Message Oriented Middleware
6 PubSub communication parameters
6.2 Common configuration parameters
6.2.1 PubSubState state machine
6.2.2 PubSub configuration properties
6.2.3 PublishedDataSet parameters
6.2.4 DataSetWriter parameters
6.2.5 Shared PubSubGroup parameters
6.2.7 PubSubConnection parameters
6.2.9 DataSetReader parameters
6.2.10 SubscribedDataSet parameters
6.2.11 Information flow and status handling
6.3 Message mapping configuration parameters
6.4 Transport Protocol mapping configuration parameters
6.4.1 Datagram Transport Protocol
6.4.2 Broker Transport Protocol
7.2.3 SequenceNumber in headers
7.3 Transport Protocol Mappings
8 PubSub Security Key Service model
8.3.1 PubSubKeyServiceType definition
8.4.1 SecurityGroupType definition
8.5.1 SecurityGroupFolderType definition
8.5.3 RemoveSecurityGroup Method
8.5.4 AddSecurityGroupFolder Method
8.5.5 RemoveSecurityGroupFolder Method
8.6.1 PubSubKeyPushTargetType definition
8.6.4 DisconnectSecurityGroups Method
8.7 PubSubKeyPushTargetFolderType
8.7.1 PubSubKeyPushTargetFolderType definition
8.7.4 AddPushTargetFolder Method
8.7.5 RemovePushTargetFolder Method
8.8 Security Key Service Roles
9.1 Common configuration model
9.1.2 Configuration behaviours
9.1.3 Types for the PublishSubscribe Object
9.1.9 Subscribed DataSet model
9.1.11 PubSub Diagnostics Objects
9.2 Message Mapping configuration model
9.3 Transport Protocol Mapping configuration model
9.3.1 Datagram Transport Protocol mapping
9.3.2 Broker Transport Protocol mapping
Annex A (normative) Header Layouts
A.2.1 Message headers for periodic data with fixed layout
A.2.2 Message headers for Events and Data with dynamic layout
A.3.2 JSON message headers for minimal messages
A.3.3 JSON message headers for single DataSetMessage
A.3.4 JSON message headers for multiple DataSetMessages
Annex B (informative) Client Server vs. Publish Subscribe
B.2 Client Server Subscriptions
FIGURES
Figure 10 – SecurityGroup management sequence.................................................... 18
Figure 12 – Handshake used to push keys to Publishers and Subscribers....................... 19
Figure 18 – Message Oriented Middleware providing QoS........................................... 24
Figure 21 – PubSub mapping specific parameters overview......................................... 26
Figure 22 – PubSub component state dependencies.................................................. 27
Figure 24 – PubSub information flow dependency to field representation......................... 41
Figure 30 – DataSetOrdering and MaxNetworkMessageSize........................................ 72
Figure 31 – PublishingOffset options for multiple NetworkMessages.............................. 74
Figure 35 – Data Key Frame DataSetMessage data.................................................. 108
Figure A.1 – UADP NetworkMessage header layout................................................. 244
Figure A.2 – UADP NetworkMessage header layout with integrity (signing).................... 246
Figure A.3 – UADP NetworkMessage header layout with integrity and confidentiality........ 246
Figure A.4 – UADP DataSetMessage header layout.................................................. 247
Figure A.5 – Example for fixed message layout without security.................................. 249
Figure A.6 – Example for fixed message layout without signature................................ 249
Figure A.7 – UADP NetworkMessage header layout................................................. 250
Figure A.8 – UADP NetworkMessage header layout with integrity (signing)................... 251
Figure A.9 – UADP NetworkMessage header layout with integrity and confident.............. 252
Figure A.10 – UADP DataSetMessage header layout................................................ 253
Figure A.11 – Example for dynamic message layout without security............................ 254
Figure B.1 – Subscriptions in OPC UA Client Server model........................................ 265
TABLES
Table 15 – PublishedDataSetSourceDataType definition............................................. 34
Table 22 – PublishedDataSetCustomSourceDataType structure.................................... 37
Table 23 – PublishedDataSetCustomSourceDataType definition................................... 37
Table 30 – PublishedActionMethodDataType structure............................................... 39
Table 57 – ReaderGroupMessageDataType definition................................................ 53
Table 60 – DataSetReaderTransportDataType structure.............................................. 57
Table 61 – DataSetReaderTransportDataType definition............................................. 57
Table 62 – DataSetReaderMessageDataType structure.............................................. 57
Table 63 – DataSetReaderMessageDataType definition.............................................. 57
Table 72 – SubscribedDataSetMirrorDataType structure............................................. 60
Table 74 – StandaloneSubscribedDataSetRefDataType structure.................................. 61
Table 75 – StandaloneSubscribedDataSetRefDataType definition.................................. 61
Table 76 – StandaloneSubscribedDataSetDataType structure...................................... 61
Table 77 – StandaloneSubscribedDataSetDataType definition...................................... 62
Table 90 – PubSubKeyPushTargetDataType structure................................................ 69
Table 91 – PubSubKeyPushTargetDataType definition............................................... 69
Table 96 – UadpNetworkMessageContentMask values............................................... 73
Table 97 – UadpNetworkMessageContentMask definition............................................ 73
Table 98 – UadpWriterGroupMessageDataType structure............................................ 74
Table 99 – UadpWriterGroupMessageDataType definition........................................... 75
Table 100 – UadpDataSetMessageContentMask Values............................................. 75
Table 101 – UadpDataSetMessageContentMask definition........................................... 75
Table 102 – UadpDataSetWriterMessageDataType structure........................................ 76
Table 103 – UadpDataSetWriterMessageDataType definition....................................... 77
Table 104 – UadpDataSetReaderMessageDataType structure...................................... 78
Table 105 – UadpDataSetReaderMessageDataType definition...................................... 78
Table 106 – JsonNetworkMessageContentMask values............................................... 79
Table 107 – JsonNetworkMessageContentMask definition........................................... 79
Table 108 – JsonWriterGroupMessageDataType structure........................................... 79
Table 109 – JsonWriterGroupMessageDataType definition.......................................... 79
Table 110 – JsonDataSetMessageContentMask values............................................... 80
Table 112 – JsonDataSetMessageContentMask definition........................................... 80
Table 113 – JsonDataSetWriterMessageDataType structure........................................ 81
Table 114 – JsonDataSetWriterMessageDataType definition........................................ 81
Table 115 – JsonDataSetReaderMessageDataType structure....................................... 81
Table 116 – JsonDataSetReaderMessageDataType definition...................................... 82
Table 128 – DatagramConnectionTransportDataType structure..................................... 85
Table 129 – DatagramConnectionTransportDataType definition.................................... 85
Table 130 – DatagramConnectionTransport2DataType structure................................... 86
Table 131 – DatagramConnectionTransport2DataType definition................................... 86
Table 132 – DatagramWriterGroupTransportDataType structure................................... 87
Table 133 – DatagramWriterGroupTransportDataType definition................................... 87
Table 134 – DatagramWriterGroupTransport2DataType structure.................................. 88
Table 135 – DatagramWriterGroupTransport2DataType definition.................................. 88
Table 136 – DatagramDataSetReaderTransportDataType structure............................... 89
Table 137 – DatagramDataSetReaderTransportDataType definition............................... 89
Table 138 – DtlsPubSubConnectionDataType structure.............................................. 90
Table 139 – DtlsPubSubConnectionDataType definition.............................................. 90
Table 142 – BrokerConnectionTransportDataType structure......................................... 91
Table 143 – BrokerConnectionTransportDataType definition........................................ 91
Table 144 – BrokerWriterGroupTransportDataType structure........................................ 92
Table 145 – BrokerWriterGroupTransportDataType definition....................................... 92
Table 146 – BrokerDataSetWriterTransportDataType structure..................................... 94
Table 147 – BrokerDataSetWriterTransportDataType definition..................................... 94
Table 148 – BrokerDataSetReaderTransportDataType structure................................... 95
Table 149 – BrokerDataSetReaderTransportDataType definition................................... 95
Table 154 – Layout of the key data for UADP message security.................................. 103
Table 155 – Layout of the MessageNonce for AES-CTR............................................ 103
Table 156 – Layout of the counter block for UADP message security for AES-CTR.......... 103
Table 157 – Chunked NetworkMessage payload header............................................ 104
Table 158 – Chunked NetworkMessage payload fields.............................................. 104
Table 162 – Data Key Frame DataSetMessage structure........................................... 108
Table 163 – Data Delta Frame DataSetMessage structure......................................... 109
Table 167 – Discovery announcement header structure............................................. 113
Table 168 – OPC UA Application information announcement message structure.............. 113
Table 169 – DataSetMetaData announcement message structure................................ 114
Table 170 – ApplicationInformationType application description fields........................... 114
Table 171 – Publisher Endpoints announcement message structure............................. 114
Table 173 – PubSubConnection configuration announcement message structure............. 115
Table 174 – DataSetWriter configuration announcement message structure................... 115
Table 175 – ActionResponder configuration announcement message structure............... 116
Table 176 – ActionMetaData announcement message structure.................................. 116
Table 178 – Publisher information probe message structure....................................... 117
Table 179 – DataSetWriter settings for Publisher information probe............................. 118
Table 180 – WriterGroup settings for Publisher information probe................................ 118
Table 181 – PubSubConnections settings for Publisher information probe...................... 118
Table 182 – JSON NetworkMessage MessageType mapping...................................... 119
Table 192 – JSON Action NetworkMessage definition............................................... 125
Table 195 – UADP message transported over UDP.................................................. 128
Table 197 – UADP message transported over Ethernet............................................. 132
Table 199 – OPC UA AMQP standard header QualifiedName Name mappings................ 135
Table 200 – OPC UA AMQP header field conversion rules......................................... 136
Table 202 – OPC UA MQTT standard connection property configuration........................ 138
Table 204 – MQTT Topic level MessageType mapping.............................................. 140
Table 207 – OPC UA MQTT message properties..................................................... 144
Table 208 – OPC UA MQTT standard message property configuration.......................... 145
Table 211 – GetSecurityKeys Method AddressSpace definition................................... 149
Table 212 – GetSecurityGroup Method AddressSpace definition.................................. 150
Table 214 – InvalidateKeys Method AddressSpace definition...................................... 152
Table 215 – ForceKeyRotation Method AddressSpace definition.................................. 152
Table 217 – AddSecurityGroup Method AddressSpace definition................................. 154
Table 218 – RemoveSecurityGroup Method AddressSpace definition............................ 155
Table 219 – AddSecurityGroupFolder Method AddressSpace definition......................... 155
Table 220 – RemoveSecurityGroupFolder Method AddressSpace definition.................... 156
Table 221 – PubSubKeyPushTargetType definition.................................................. 156
Table 222 – ConnectSecurityGroups Method AddressSpace definition.......................... 158
Table 223 – DisconnectSecurityGroups Method AddressSpace definition....................... 159
Table 224 – HasPushedSecurityGroup ReferenceType.............................................. 160
Table 225 – TriggerKeyUpdate Method AddressSpace definition................................. 160
Table 226 – PubSubKeyPushTargetFolderType definition.......................................... 160
Table 227 – AddPushTarget Method AddressSpace definition..................................... 161
Table 228 – RemovePushTarget Method AddressSpace definition............................... 162
Table 229 – AddPushTargetFolder Method AddressSpace definition............................. 162
Table 230 – RemovePushTargetFolder Method AddressSpace definition....................... 163
Table 233 – PublishSubscribeType Additional Subcomponents................................... 169
Table 234 – SetSecurityKeys Method AddressSpace definition.................................... 170
Table 235 – AddConnection Method AddressSpace definition..................................... 171
Table 236 – RemoveConnection Method AddressSpace definition................................ 171
Table 237 – HasPubSubConnection ReferenceType................................................. 172
Table 239 – PubSubConfigurationRefMask values................................................... 174
Table 241 – PubSubConfigurationRefDataType structure........................................... 175
Table 242 – PubSubConfigurationRefDataType definition.......................................... 176
Table 243 – PubSubConfigurationValueDataType structure........................................ 176
Table 244 – PubSubConfigurationValueDataType definition....................................... 176
Table 245 – ReserveIds Method AddressSpace definition.......................................... 177
Table 246 – CloseAndUpdate Method AddressSpace definition................................... 179
Table 250 – AddExtensionField Method AddressSpace definition................................. 182
Table 251 – RemoveExtensionField Method AddressSpace definition........................... 183
Table 254 – AddVariables Method AddressSpace definition........................................ 185
Table 255 – RemoveVariables Method AddressSpace definition.................................. 186
Table 257 – ModifyFieldSelection Method AddressSpace definition.............................. 188
Table 259 – AddPublishedDataItems Method AddressSpace definition.......................... 190
Table 260 – AddPublishedEvents Method AddressSpace definition.............................. 191
Table 261 – AddPublishedDataItemsTemplate Method AddressSpace definition.............. 192
Table 262 – AddPublishedEventsTemplate Method AddressSpace definition.................. 193
Table 263 – RemovePublishedDataSet Method AddressSpace definition....................... 194
Table 264 – AddDataSetFolder Method AddressSpace definition................................. 195
Table 265 – RemoveDataSetFolder Method AddressSpace definition............................ 195
Table 267 – AddWriterGroup Method AddressSpace definition.................................... 197
Table 268 – AddReaderGroup Method AddressSpace definition.................................. 198
Table 269 – RemoveGroup Method AddressSpace definition...................................... 199
Table 274 – HasReaderGroup ReferenceType........................................................ 201
Table 277 – AddDataSetWriter Method AddressSpace definition.................................. 204
Table 278 – RemoveDataSetWriter Method AddressSpace definition............................ 204
Table 283 – AddDataSetReader Method AddressSpace definition................................ 207
Table 284 – RemoveDataSetReader Method AddressSpace definition.......................... 207
Table 285 – HasDataSetReader ReferenceType...................................................... 208
Table 287 – ReaderGroupMessageType definition................................................... 208
Table 293 – DataSetReaderMessageType definition................................................. 213
Table 294 – CreateTargetVariables Method AddressSpace definition............................ 214
Table 295 – CreateDataSetMirror Method AddressSpace definition.............................. 215
Table 298 – AddTargetVariables Method AddressSpace definition............................... 217
Table 299 – RemoveTargetVariables Method AddressSpace definition.......................... 218
Table 302 – AddSubscribedDataSet Method AddressSpace definition........................... 220
Table 303 – RemoveSubscribedDataSet Method AddressSpace definition..................... 220
Table 304 – AddDataSetFolder Method AddressSpace definition................................. 221
Table 305 – RemoveDataSetFolder Method AddressSpace definition............................ 221
Table 306 – StandaloneSubscribedDataSetType definition......................................... 222
Table 315 – PubSubDiagnosticsCounterClassification values..................................... 227
Table 317 – LiveValues for PubSubDiagnosticsRootType.......................................... 228
Table 318 – PubSubDiagnosticsConnectionType..................................................... 228
Table 319 – LiveValues for PubSubDiagnosticsConnectionType.................................. 228
Table 320 – PubSubDiagnosticsWriterGroupType.................................................... 229
Table 321 – Counters for PubSubDiagnosticsWriterGroupType................................... 229
Table 322 – LiveValues for PubSubDiagnosticsWriterGroupType................................. 229
Table 323 – PubSubDiagnosticsReaderGroupType.................................................. 229
Table 324 – Counters for PubSubDiagnosticsReaderGroupType.................................. 230
Table 325 – LiveValues for PubSubDiagnosticsReaderGroupType............................... 230
Table 326 – PubSubDiagnosticsDataSetWriterType.................................................. 230
Table 327 – Counters for PubSubDiagnosticsDataSetWriterType................................. 230
Table 328 – LiveValues for PubSubDiagnosticsDataSetWriterType.............................. 230
Table 329 – PubSubDiagnosticsDataSetReaderType................................................ 231
Table 330 – Counters for PubSubDiagnosticsDataSetReaderType............................... 231
Table 331 – LiveValues for PubSubDiagnosticsDataSetReaderType............................. 231
Table 334 – PubSubTransportLimitsExceedEventType definition................................. 235
Table 335 – PubSubCommunicationFailureEventType definition.................................. 235
Table 336 – UadpWriterGroupMessageType definition.............................................. 236
Table 337 – UadpDataSetWriterMessageType definition............................................ 236
Table 338 – UadpDataSetReaderMessageType definition.......................................... 237
Table 339 – JsonWriterGroupMessageType definition............................................... 237
Table 340 – JsonDataSetWriterMessageType definition............................................ 238
Table 341 – JsonDataSetReaderMessageType definition........................................... 238
Table 342 – DatagramConnectionTransportType definition......................................... 238
Table 343 – DatagramWriterGroupTransportType definition........................................ 239
Table 344 – DatagramDataSetReaderTransportType definition.................................... 240
Table 347 – BrokerDataSetWriterTransportType definition......................................... 241
Table 348 – Broker Writer well-known extension field names...................................... 242
Table 349 – BrokerDataSetReaderTransportType definition........................................ 242
Table A.1 – UADP NetworkMessage header layout.................................................. 245
Table A.3 – UADP NetworkMessage header layout with integrity (signing)..................... 246
Table A.4 – UADP NetworkMessage header layout with integrity and confidentiality......... 247
Table A.5 – UADP DataSetMessage header layout................................................... 247
Table A.7 – UADP NetworkMessage header layout.................................................. 251
Table A.9 – UADP NetworkMessage header layout with integrity (signing)..................... 252
Table A.10 – UADP NetworkMessage header layout with integrity and confidentiality....... 252
Table A.11 – UADP DataSetMessage header layout................................................. 253
Table A.16 – Values for WriterGroup configuration parameters................................... 257
Table A.17 – Values for DataSetWriter configuration parameters................................. 258
Table A.18 – Values for WriterGroup configuration parameters................................... 259
Table A.19 – Values for DataSetWriter configuration parameters................................. 260
Table A.20 – Values for WriterGroup configuration parameters................................... 262
Table A.21 – Values for DataSetWriter configuration parameters................................. 262
____________
UNIFIED ARCHITECTURE –
This specification is the specification for developers of OPC UA applications. The specification is a result of an analysis and design process to develop a standard interface to facilitate the development of applications by multiple vendors that shall inter-operate seamlessly together.
Copyright © 2014-2024, OPC Foundation, Inc.
COPYRIGHT RESTRICTIONS
Any unauthorized use of this specification may violate copyright laws, trademark laws, and communications regulations and statutes. This document contains information which is protected by copyright. All Rights Reserved. No part of this work covered by copyright herein may be reproduced or used in any form or by any means--graphic, electronic, or mechanical, including photocopying, recording, taping, or information storage and retrieval systems--without permission of the copyright owner.
OPC Foundation members and non-members are prohibited from copying and redistributing this specification. All copies must be obtained on an individual basis, directly from the OPC Foundation Web site: http://www.opcfoundation.org.
PATENTS
The attention of adopters is directed to the possibility that compliance with or adoption of OPC specifications may require use of an invention covered by patent rights. OPC shall not be responsible for identifying patents for which a license may be required by any OPC specification, or for conducting legal inquiries into the legal validity or scope of those patents that are brought to its attention. OPC specifications are prospective and advisory only. Prospective users are responsible for protecting themselves against liability for infringement of patents.
WARRANTY AND LIABILITY DISCLAIMERS
WHILE THIS PUBLICATION IS BELIEVED TO BE ACCURATE, IT IS PROVIDED "AS IS" AND MAY CONTAIN ERRORS OR MISPRINTS. THE OPC FOUDATION MAKES NO WARRANTY OF ANY KIND, EXPRESSED OR IMPLIED, WITH REGARD TO THIS PUBLICATION, INCLUDING BUT NOT LIMITED TO ANY WARRANTY OF TITLE OR OWNERSHIP, IMPLIED WARRANTY OF MERCHANTABILITY OR WARRANTY OF FITNESS FOR A PARTICULAR PURPOSE OR USE. IN NO EVENT SHALL THE OPC FOUNDATION BE LIABLE FOR ERRORS CONTAINED HEREIN OR FOR DIRECT, INDIRECT, INCIDENTAL, SPECIAL, CONSEQUENTIAL, RELIANCE OR COVER DAMAGES, INCLUDING LOSS OF PROFITS, REVENUE, DATA OR USE, INCURRED BY ANY USER OR ANY THIRD PARTY IN CONNECTION WITH THE FURNISHING, PERFORMANCE, OR USE OF THIS MATERIAL, EVEN IF ADVISED OF THE POSSIBILITY OF SUCH DAMAGES.
The entire risk as to the quality and performance of software developed using this specification is borne by you.
RESTRICTED RIGHTS LEGEND
This Specification is provided with Restricted Rights. Use, duplication or disclosure by the U.S. government is subject to restrictions as set forth in (a) this Agreement pursuant to DFARs 227.7202-3(a); (b) subparagraph (c)(1)(i) of the Rights in Technical Data and Computer Software clause at DFARs 252.227-7013; or (c) the Commercial Computer Software Restricted Rights clause at FAR 52.227-19 subdivision (c)(1) and (2), as applicable. Contractor / manufacturer are the OPC Foundation, 16101 N. 82nd Street, Suite 3B, Scottsdale, AZ, 85260-1830.
COMPLIANCE
The OPC Foundation shall at all times be the sole entity that may authorize developers, suppliers and sellers of hardware and software to use certification marks, trademarks or other special designations to indicate compliance with these materials. Products developed using this specification may claim compliance or conformance with this specification if and only if the software satisfactorily meets the certification requirements set by the OPC Foundation. Products that do not meet these requirements may claim only that the product was based on this specification and must not claim compliance or conformance with this specification.
Trademarks
Most computer and software brand names have trademarks or registered trademarks. The individual trademarks have not been listed here.
GENERAL PROVISIONS
Should any provision of this Agreement be held to be void, invalid, unenforceable or illegal by a court, the validity and enforceability of the other provisions shall not be affected thereby.
This Agreement shall be governed by and construed under the laws of the State of Minnesota, excluding its choice or law rules.
This Agreement embodies the entire understanding between the parties with respect to, and supersedes any prior understanding or agreement (oral or written) relating to, this specification.
ISSUE REPORTING
The OPC Foundation strives to maintain the highest
quality standards for its published specifications, hence they undergo constant
review and refinement. Readers are encouraged to report any issues and view any
existing errata here: http://www.opcfoundation.org/errata.
Revision 1.05.04 Highlights
The following table includes the Mantis issues resolved with this revision.
|
Mantis ID |
Scope |
Summary |
Resolution |
|
Feature |
PubSub Actions |
Add PubSub Actions concept for executing commands with a request response pattern |
|
|
Clarification |
Mapping of DataTypes to and from DataSetMessage |
Clarified that DataType EncodingIds may need to be mapped based on information in the DataSetMetaData and the representation the corresponding data in the Server address space |
|
|
Clarification |
JsonNetworkMessageContentMask |
Clarify DataSetMessageHeader exclude and DataSetMessageContentMask handling |
|
|
Feature |
Transport security for UDP |
Add DTLS mapping for UDP transport |
|
|
Errata |
KeyLifeTime expiration handling |
Add requirement to make a key invalid after two times the key lifetime if no new key is available |
|
|
Errata |
Sequence number records discard |
Change relation to MessageReceiveTimeout instead of KeepAliveTime |
|
|
Errata |
DataSetWriterName in JSON DataSetMetaData message |
Made WriterGroupName and DataSetWriterName mandatory for JSON DataSetMetaData messages |
|
|
Errata |
MetaDataQueueName for AMQP |
Remove recommendation for $Metadata as part of MetaDataQueueName for AMQP |
|
|
Errata |
MQTT 5.0 message header property mapping |
Changed syntax for MQTT message header properties from message-<property name> to <MQTTMessageType>-<property name> to handle different message types. Remove Response Topic, Correlation Data and Content Type from property configuration since use is predefined. |
|
|
Clarification |
Status discovery messages |
Clarified Status discovery messages for PubSubConnection and handling of multiple over one MQTT client connection |
|
|
9380 |
Errata |
UADP Status Message |
Added Timestamp to UADP Status message for IsCyclic set to true and to be in sync with JSON Status message |
|
Errata |
OPC UA defined DataTypes in DataSetMetaData |
Require OPC UA defined non built-in DataTypes used in DataSetMessages to be added to DataSetMetaData |
|
|
Feature |
Source Variable NodeId in DataSetMetaData |
Added a definition on how to include source Variable NodeIds as a Property into the FieldMetaData |
|
|
Errata |
RETAIN discovery message handling |
Added definition of MQTT RETAIN discovery message handling for start-up, shut-down and configuration changes |
|
|
Errata |
UAMessageType in MQTT 5.0 message header |
Removed requirement to add UAMessageType to the MQTT message header. Can be still configured as optional header field. |
|
|
Errata |
JSON encoding changes |
Adjusted JSON message mapping to changes of JSON encoding in Part 6. Added FieldEncoding2 for encoding selection to JsonDataSetMessageContentMask and renamed ReversibleFieldEncoding to FieldEncoding1. |
|
|
Clarification |
JSON gzip for MQTT 3.1.1 |
Added clarification that use of application/json+gzip for MQTT 3.1.1 may require manual configuration of readers |
|
|
Clarification |
Length verification in reader |
Added clarification that DataSetReader should verify if received dynamic length values fit into target variables |
|
|
Errata |
Raw encoding of OptionSet |
Added special handling and restrictions to raw encoding of OptionSet Structures. |
|
|
Errata |
UADP raw encoding |
Exclude recursive structures from Raw encoding |
|
|
Clarification |
SetSecurityKeys |
Enhanced description of arguments to fit the push of keys instead of description that implies pull. |
OPC Unified Architecture Specification
Part 14: PubSub
This part of OPC Unified Architecture (OPC UA) defines the PubSub communication model. It defines an OPC UA publish subscribe pattern which complements the client server pattern defined by the Services in OPC 10000-4. See OPC 10000-1 for an overview of the two models and their distinct uses.
PubSub allows the distribution of data and events from an OPC UA information source to interested observers inside a device network as well as in IT and analytics cloud systems.
This document consists of
· a general introduction of the PubSub concepts,
· a definition of the PubSub configuration parameters,
· mapping of PubSub concepts and configuration parameters to messages and transport protocols,
· and a PubSub configuration model.
Not all OPC UA Applications will need to implement all defined message and transport protocol mappings. OPC 10000-7 defines the Profile that dictate which mappings need to be implemented in order to be compliant with a particular Profile.
The following documents, in whole or in part, are normatively referenced in this document and are indispensable for its application. For dated references, only the edition cited applies. For undated references, the latest edition of the referenced document (including any amendments and errata) applies.
OPC 10000-1: OPC Unified Architecture - Part 1: Overview and Concepts
http://www.opcfoundation.org/UA/Part1/
OPC 10000-2: OPC Unified Architecture - Part 2: Security Model
http://www.opcfoundation.org/UA/Part2/
OPC 10000-3: OPC Unified Architecture - Part 3: Address Space Model
http://www.opcfoundation.org/UA/Part3/
OPC 10000-4: OPC Unified Architecture - Part 4: Services
http://www.opcfoundation.org/UA/Part4/
OPC 10000-5: OPC Unified Architecture - Part 5: Information Model
http://www.opcfoundation.org/UA/Part5/
OPC 10000-6: OPC Unified Architecture - Part 6: Mappings
http://www.opcfoundation.org/UA/Part6/
OPC 10000-7: OPC Unified Architecture - Part 7: Profiles
http://www.opcfoundation.org/UA/Part7/
OPC 10000-8: OPC Unified Architecture - Part 8: Data Access
http://www.opcfoundation.org/UA/Part8/
OPC 10000-12: OPC Unified Architecture - Part 12: Discovery and Global Services
http://www.opcfoundation.org/UA/Part12/
OPC 10000-20: OPC Unified Architecture - Part 20: File Transfer
http://www.opcfoundation.org/UA/Part20/
OPC 10000-22: OPC Unified Architecture - Part 22: Base Network Model
http://www.opcfoundation.org/UA/Part22/
ISO/IEC 19464:2014, Advanced Message Queuing Protocol (AMQP) v1.0 specification
ISO/IEC 20922:2016, Message Queuing Telemetry Transport (MQTT) v3.1.1
Message Queuing Telemetry Transport (MQTT) Version 5
http://docs.oasis-open.org/mqtt/mqtt/v5.0
IETF RFC 8259, The JavaScript Object Notation (JSON) Data Interchange Format
http://www.ietf.org/rfc/rfc8259.txt
For the purposes of this document, the terms and definitions given in OPC 10000-1, OPC 10000-3, and OPC 10000-4, as well as the following apply.
3.1.1
Action
an operation that is executed by a Responder when it receives a request message sent by a Requestor
Note 1 to entry: An Action is similar to a Method that can be invoked via PubSub.
3.1.2
DataSetClass
template declaring the content of a DataSet
Note 1 to entry: A DataSetClass is used to type DataSets for use in several Publishers and for filtering in Subscribers.
3.1.3
DataSetMetaData
data describing the content and semantic of a DataSet
3.1.4
DataSetReader
entity receiving DataSetMessages from a Message Oriented Middleware
Note 1 to entry: A DataSetReader is the component that extracts a DataSetMessage from a NetworkMessage received from the Message Oriented Middleware and decodes the DataSetMessage to a DataSet for further processing in the Subscriber.
3.1.5
DataSetWriter
entity creating DataSetMessages from DataSets and publishing them through a Message Oriented Middleware
Note 1 to entry: A DataSetWriter encodes a DataSet to a DataSetMessage and includes the DataSetMessage into a NetworkMessage for publishing through a Message Oriented Middleware.
3.1.6
Requestor
an entity that initiates an Action by sending a request to a Responder
Note 1 to entry: The Requestor uses metadata provided by the Responder to build request messages (ActionRequest) and to parse response messages (ActionResponse).
3.1.7
Responder
an entity that executes an Action when a request is received from a Requestor
Note 1 to entry: The Responder publishes metadata describing the Actions that it supports.
Note 2 to entry: The Responder sends a response to Requestor when the Action completes.
3.1.8
PublishedDataSet
configuration of application-data to be published as DataSet
Note 1 to entry: A PublishedDataSet can be a list of monitored Variables or an Event selection.
3.1.9
SecurityGroup
grouping of security settings and security keys used to access messages from a Publisher
Note 1 to entry: A SecurityGroup is an abstraction that represents the security settings and security keys that can be used to access messages from a Publisher. A SecurityGroup is identified with a unique identifier called the SecurityGroupId. The SecurityGroupId is unique within the Security Key Service.
3.1.10
SubscribedDataSet
configuration for dispatching of received DataSets
Note 1 to entry: A SubscribedDataSet can be a mapping of DataSet fields to Variables in the Subscriber AddressSpace.
AMQP Advanced Message Queuing Protocol
AS Authorization Service
CTL Certificate Trust List
DSCP Differentiated Services Code Point
DTLS Datagram Transport Layer Security
HMI Human Machine Interface
IGMP Internet Group Management Protocol
MIME Multipurpose Internet Mail Extensions
MLD Multicast Listener Discovery
MQTT MQ Telemetry Transport
MTU Maximum Transmission Unit
PCP Priority Code Point
QoS Quality of Service
SKS Security Key Service
TSN Time Sensitive Networking
UADP UA Datagram Protocol
UDP User Datagram Protocol
URI Uniform Resource Identifier
URL Uniform Resource Locator
VID VLAN Identifier
In PubSub the participating OPC UA Applications with their roles as Publishers and Subscribers are decoupled. The number of Subscribers receiving data from a Publisher does not influence the Publisher. This makes PubSub suitable for applications where location independence and/or scalability are required.
The following are some example uses for PubSub:
· Configurable peer-to-peer communication between controllers and between controllers and HMIs. The peers are not directly connected and do not even need to know about the existence of each other. The data exchange often requires a fixed time-window; it may be point-to-point connection or data distribution to many receivers.
· Asynchronous workflows. For example, an order processing application can place an order on a message queue or an enterprise service bus. From there it can be processed by one or more workers.
· Logging to multiple systems. For example, sensors or actuators can write logs to a monitoring system, an HMI, an archive application for later querying, and so on.
· OPC UA Servers representing services or devices can stream data to applications hosted in the cloud. For example, backend servers, big data analytics for system optimization and predictive maintenance.
PubSub is designed to be flexible and is not bound to a particular messaging system. All components and activities are first described abstractly in Clause 5 and do not represent a specification for implementation. The concrete communication parameters are specified in Clause 6. The concrete transport protocol mappings and message mappings are specified in Clause 7.
Defined with these abstraction layers, PubSub can be used to transport different types of information through networks with different characteristics as illustrated with two examples:
· PubSub with UDP transport and binary encoded messages may be well-suited in production environments for frequent transmission of small amounts of data. It also allows data exchange in one-to-one and one-to-many configurations.
· The use of established standard messaging protocols (e.g. AMQP or MQTT) with JSON data encoding supports the cloud integration path and readily allows handling of the information in modern stream and batch analytics systems.
In PubSub the participating OPC UA Applications can assume the roles Publisher and Subscriber. Publishers are the sources of data, while Subscribers consume that data. Communication in PubSub is message-based. Publishers send messages to a Message Oriented Middleware, without knowledge of what, if any, Subscribers there may be. Similarly, Subscribers express interest in specific types of data, and process messages that contain this data, without knowledge of what Publishers there are.
Message Oriented Middleware is software or hardware infrastructure that supports sending and receiving messages between distributed systems. The implementation of this distribution depends on the Message Oriented Middleware.
Figure 1 illustrates that Publishers and Subscribers only interact with the Message Oriented Middleware which provides the means to forward the data to one or more receivers.

Figure 1 – Publish Subscribe model overview
To cover a large number of use cases, OPC UA PubSub supports two largely different Message Oriented Middleware variants:
· a broker-less form, where the Message Oriented Middleware is the network infrastructure that is able to route datagram-based messages. Subscribers and Publishers use datagram protocols like UDP;
· a broker-based form, where the core component of the Message Oriented Middleware is a message Broker. Subscribers and Publishers use standard messaging protocols like AMQP or MQTT to communicate with the Broker. All messages are published to specific queues (e.g. topics, nodes) that the Broker exposes and Subscribers can listen to these queues. The Broker may translate messages from the formal messaging protocol of the Publisher to the formal messaging protocol of the Subscriber.
PubSub and Client Server are both based on the OPC UA Information Model. PubSub therefore can easily be integrated into OPC UA Servers and OPC UA Clients. Quite typically, a Publisher will be an OPC UA Server (the owner of information) and a Subscriber is often an OPC UA Client. Above all, the PubSub Information Model for configuration (see 9) promotes the configuration of Publishers and Subscribers using the OPC UA Client Server model.
Nevertheless, the PubSub communication does not require such a role dependency. I.e., OPC UA Clients can be Publishers and OPC UA Servers can be Subscribers. In fact, there is no necessity for Publishers or Subscribers to be either an OPC UA Server or an OPC UA Client to participate in PubSub communications.
More details on how Subscriptions in the Client Server communication model compare to PubSub are described in Annex B.
Clause 5 describes the general OPC UA PubSub concepts.
The DataSet constitutes the payload of messages provided by the Publisher and consumed by the Subscriber. The DataSet is described in 5.2. The mapping to messages is described in 5.3. The participating entities like Publisher and Subscriber are described in 5.4.
The abstract communication parameters are described in Clause 6.
The mapping of this model to concrete message and transport protocol mappings is defined in Clause 7.
The OPC UA Information Model for PubSub configuration in Clause 9 specifies the standard Objects in an OPC UA AddressSpace used to create, modify and expose an OPC UA PubSub configuration.
Figure 2 provides an overview of the Publisher and Subscriber entities. It illustrates the flow of messages from a Publisher to one or more Subscribers. The PubSub communication model supports many other scenarios; for example, a Publisher may send a DataSet to multiple Message Oriented Middleware and a Subscriber may receive messages from multiple Publishers.

Figure 2 – Publisher and Subscriber entities
Publishers and Subscribers are loosely coupled. They often will not even know each other. Their primary relation is the shared understanding of specific types of data (DataSets), the publish characteristics of messages that include these data, and the Message Oriented Middleware.
The “messages” in Figure 2 represent NetworkMessages. Each NetworkMessage includes header information (e.g. identification and security data) and one or more DataSetMessages (the payload). The DataSetMessages may be signed and encrypted in accordance with the configured message security. A Security Key Server is responsible for the distribution of the security keys needed for message security. In addition, the transport may supply security for certain protocol mappings.
Each DataSetMessage is created from a DataSet. A component of a Publisher called DataSetWriter generates a continuous sequence of DataSetMessages. Syntax and semantics of DataSets are described by DataSetMetaData. The selection of information for a DataSet in the Publisher and the data acquisition parameters are called PublishedDataSet. DataSet, DataSetMetaData and PublishedDataSet are detailed in 5.2.
Publishers and Subscribers are typically configured through a configuration tool. The configuration can be done through a generic OPC UA PubSub configuration tool using the PubSub configuration Information Model defined in Clause 9 or through product-specific configuration tools. To support the PubSub configuration Information Model, Publishers and Subscribers must be also OPC UA Server.
NOTE The PubSub directory is an optional entity that allows Publishers to advertise their PublishedDataSets and their communication parameters. This directory functionality is planned for a future version of this document.
A DataSet can be thought of as a list of name and value pairs representing an Event or a list of Variable Values.
A DataSet can be created from an Event or from a sample of Variable Values. The configuration of this application-data collector is called PublishedDataSet. DataSet fields can be defined to represent any information, for example, they could be internal Variables in the Publisher, Events from the Publisher or collected by the Publisher, network data, or data from sub-devices.
DataSetMetaData described in 5.2.3 defines the structure and content of a DataSet.
For publishing, a DataSet will be encoded into a DataSetMessage. One or more DataSetMessages are combined to form the payload of a NetworkMessage.
Figure 3 illustrates the use of DataSets for publishing.

Figure 3 – DataSet in the process of publishing
A PublishedDataSet is similar to either an Event MonitoredItem or a list of data MonitoredItems in the Client Server Subscription model. Similar to an Event MonitoredItem, a PublishedDataSet can select a list of Event fields. Similar to data MonitoredItems, the PublishedDataSet can contain a list of Variables.
A DataSet does not define the mechanism to encode, secure and transport it. A DataSetWriter handles the creation of a DataSetMessage for a DataSet. The DataSetWriter contains settings for the encoding and transport of a DataSetMessage. Most of these settings depend on the selected Message Oriented Middleware.
The configuration of DataSets and the way the data is obtained for publishing can be configured using the PubSub configuration model defined in 8.2 or with vendor-specific configuration tools.
DataSets can be individual for a Publisher or they can be derived from a DataSetClass. Such a DataSetClass acts as template declaring the content of a DataSet. The DataSetClass is identified by a globally unique id – the DataSetClassId (see 6.2.3.3).
The DataSetMetaData is identical for all PublishedDataSets that are configured based on this DataSetClass. The DataSetClassId shall be in the corresponding field of the DataSetMetaData.
When all DataSetMessages of a NetworkMessage are created from DataSets that are instances of the same DataSetClass, the DataSetClassId of this class can be provided in the NetworkMessage header.
DataSetMetaData describes the content and semantics of a DataSet. The structure description includes overall DataSet attributes (e.g. name and version) and a set of fields with their name and data type. The order of the fields in the DataSetMetaData shall match the order of values in the published DataSetMessages.
The DataSetMetaDataType is defined in 6.2.3.2.3.
Example description (simplified, in pseudo-language):
Name: “Temperature-Sensor Measurement”
Fields: [1] Name=DeviceName, Type=String
[2] Name=Temperature, Type=Float, Unit=Celsius, Range={1,100}
Subscribers use the DataSetMetaData for decoding the values of a DataSetMessage to a DataSet. Subscribers may use name and data type for further processing or display of the published data.
Each DataSetMessage also includes the version of the DataSetMetaData that it complies with. This allows Subscribers to verify if they have the corresponding DataSetMetaData. The related ConfigurationVersionDataType is defined in 6.2.3.2.6.
DataSetMetaData may be specific to a single PublishedDataSet or identical for all PublishedDataSets that are configured based on a DataSetClass (see 5.2.2).
There are multiple options for Subscribers to get the initial DataSetMetaData:
· The Subscriber is an OPC UA Client and is able to get the necessary configuration information from the PubSub configuration model (see 9.1.4.2.1) provided by the Publisher or from a configuration server.
· The Subscriber supports the OPC UA configuration Methods defined in the PubSub configuration model.
· The Subscriber receives the DataSetMetaData as NetworkMessage from the Publisher. This may require an option for the Subscriber to request this NetworkMessage from the Publisher.
· The Subscriber is configured with product-specific configuration means.
There are multiple options to exchange the DataSetMetaData between Publisher and Subscriber if the configuration changes.
· The DataSetMetaData is sent as a NetworkMessage from the Publisher to the Subscriber before DataSetMessages with changed content are sent. The used Message Oriented Middleware should ensure reliable delivery of the message. The mapping for the Message Oriented Middleware defines a way for the Subscriber to get the DataSetMetaData. The Subscriber goes to an error state if it has not received the new DataSetMetaData that matches the ConfigurationVersion of the received DataSetMessage.
· The Subscriber is automatically updated via the OPC UA configuration Methods defined in the PubSub configuration model when the DataSet in the Publisher is updated.
· The Subscriber is an OPC UA Client and is able to obtain the update from the Publisher or a configuration server via the information exposed by the PubSub configuration model.
· The Subscriber is updated with product-specific configuration means when the DataSet in the Publisher is changed.
The term message is used with various intentions in the messaging world. It sometimes only refers to the payload (the application data) and sometimes to the network packet that also includes protocol-, security-, or encoding-specific data. To avoid confusion, this document formally defines the term DataSetMessage to mean the application data (the payload) supplied by the Publisher and the term NetworkMessage to mean the message handed off and received from a specific Message Oriented Middleware. DataSetMessages are embedded in NetworkMessages. Figure 4 shows the relationship of these message types.

Figure 4 – OPC UA PubSub message layers
The transport protocol-specific headers and definitions are described in 7.3.
Subclauses 5.3.2 to 5.3.4 provide an abstract definition of DataSetMessage and NetworkMessage. The concrete structure depends on the message mapping and is described in 7.2.
DataSetMessages are just one of the possible MessageTypes transported within a NetworkMessage. The different MessageTypes are defined in 7.2.
A DataSetMessage field is the representation of a DataSet field in a DataSetMessage.
A DataSet field contains the actual value as well as additional information about the value like status and timestamp.
A DataSet field can be represented as a DataValue, as a Variant or as a RawData in the DataSetMessage field. The representation depends on the DataSetFieldContentMask defined in 6.2.4.2.
The representation as a DataValue is used if value, status and timestamp are included in the DataSetMessage.
The representation as Variant is used if value or bad status should be included in the DataSetMessage.
The representation as RawData is the most efficient format and is used if a common status and timestamp per DataSet is sufficient.
A DataSetMessage is created from a DataSet. It consists of a header and the encoded fields of the DataSet.
Depending on the configured DataSetMessageContentMask, a DataSetMessage may exist in different forms and with varying detail. DataSetMessages do not contain any information about the data acquisition or information source in the Publisher.
Additional header information includes:
DataSetWriterId Identifies the DataSetWriter and indirectly the PublishedDataSet.
Sequence number A number that is incremented for each DataSetMessage. Can be used to verify the ordering and to detect missing messages.
Timestamp A timestamp describing when the data in this DataSetMessage was obtained.
Version Version information about the configuration of the DataSetMetaData.
Status Status information about the data in this DataSetMessage.
Keep alive When no DataSetMessages are sent for a configured time period, a keep alive DataSetMessage is sent to signal the Subscribers that the Publisher is still alive.
DataSetMessages are either sent cyclicly or acyclicly in a publishing interval. Acyclic DataSets are sent as event DataSetMessages. Cyclic DataSets can create at most one DataSetMessages per interval. Acyclic DataSets can create multiple event DataSetMessages per interval.
For cyclic DataSets, some encodings differentiate between key frame DataSetMessages and delta frame DataSetMessages. A key frame DataSetMessage includes values for all fields of the DataSet. A delta frame DataSetMessage only contains the subset that changed since the previous DataSetMessage.
A key frame DataSetMessage is sent after a configured number of DataSetMessages.
The DataSetMetaData as data contract defines the fields contained in the DataSetMessage. The header settings for DataSetMessage and NetworkMessage define the communication contract between Publisher and Subscriber.
A heartbeat DataSetMessage is a key frame that only contains header information. It is used to indicate that the Publisher is still alive without sending payload. A heartbeat DataSetMessage is not created from a DataSet.
The NetworkMessage is a container for messages of different MessageTypes defined in 7.2.
A NetworkMessage can contain an array of DataSetMessages and includes information shared between DataSetMessages. This information consists of:
PublisherId Identifies the Publisher.
Security data Only available for encodings that support message security. The relevant information is specified in the message mapping.
Promoted fields Selected fields out of the DataSet also sent in the header.
Payload One or more DataSetMessages.
The payload, consisting of the DataSetMessages will be encrypted in accordance with the configured message security. Individual fields of a DataSetMessage can be marked as being “promoted fields”. Such fields are intended for filtering or routing and therefore are never encrypted. How and where the values for promoted fields are inserted depends on the NetworkMessage format and the used protocol. The NetworkMessage header is not encrypted to enable efficient filtering.
Message security in PubSub concerns integrity and confidentiality of the published message payload. The base concepts for OPC UA security are defined in OPC 10000-2. The level of security can be:
· No security
· Signing but no encryption
· Signing and encryption
Message security is end-to-end security (from Publisher to Subscriber) and requires common knowledge of the cryptographic keys necessary to sign and encrypt on the Publisher side as well as validate signature and decrypt on the Subscriber side.
The keys used for message security are managed in the context of a SecurityGroup. The basic concepts of a SecurityGroup are described in 5.3.7.
This standard defines a general distribution framework for cryptographic keys. This framework is introduced in 5.4.5.
All parameters that are relevant for message security are described in 6.2.5. These parameters are independent of any Broker level transport security.
The message security for PubSub is independent of the transport protocol mapping and is completely defined by OPC UA.
The transport security is specific to the transport protocol mapping. This could be TLS for broker-based middleware and DTLS for broker-less middleware.
When using a broker-based middleware (see 5.4.6.2.2), confidentiality and integrity can be ensured with the transport security between Publishers and the Broker as well as Subscribers and the Broker. The Broker level security in addition requires all Publishers and Subscribers to have credentials that grant them access to a Broker resource.
Transport security may be hop-by-hop security with some risk of man-in-the-middle attacks. It also requires trusting the Broker since the Broker can read the messages.
Transport security and message security may be used together to reduce the risk of man-in-the-middle attacks.
A SecurityGroup is an abstraction that represents the message security settings and security keys for a subset of NetworkMessages exchanged between Publishers and Subscribers. The security keys are used to encrypt and decrypt NetworkMessages and to generate and check signatures on a NetworkMessage.
A Security Key Service (SKS) manages SecurityGroups and maintains a mapping between Roles and their access Permissions for a SecurityGroup. This mapping defines if a Publisher or Subscriber has access to the security keys of a SecurityGroup. The SKS is described in more detail in 5.4.5.
A SecurityGroup is identified with a unique identifier called the SecurityGroupId. It is unique within the SKS. A Publisher for its PublishedDataSets needs to know the SecurityGroupId. For Subscribers the SecurityGroupId is distributed as metadata together with the DataSetMetaData. The metadata for a SecurityGroupId includes the EndpointDescription of the responsible SKS. Publishers and Subscribers use the EndpointDescription to access the SKS and the SecurityGroupId to obtain the security keys for a SecurityGroup.
A Topic is a string associated with a NetworkMessage that can be used to logically organize NetworkMessages published to a Message Oriented Middleware. Topics are most commonly used with Broker-based middleware where the filtering is done by the Broker. However, Topics can be used with Broker-less middleware where the filtering is done by the Subscriber.
Topics have a hierarchical structure with different Topic levels separated by a delimiter like ‘/’. For example:
opcua/json/status/FlowController1
Mappings to different implementation technologies may add additional constraints.
A Topic for NetworkMessages containing DataSetMessages is typically used as QueueName for the broker-based communication configuration.
The Publisher is the PubSub entity that sends NetworkMessages to a Message Oriented Middleware. It represents a certain information source, for example, a control device, a manufacturing process, a weather station, or a stock exchange.
Commonly, a Publisher is also an OPC UA Server. For the abstract PubSub concepts, however, it is an arbitrary entity and should not be assumed to be an individual or even a specific network node (an IP or a MAC address) or a specific application. A Publisher may consist of one or more network nodes sending messages and management node(s) responding to discovery probe messages and providing an OPC UA Server for configuration and diagnostics.
Figure 5 illustrates a Publisher with data collection, encoding and message sending.

Figure 5 – Publisher details
A single Publisher may support multiple PublishedDataSets and multiple DataSetWriters to one or more Message Oriented Middleware. A DataSetWriter is a logical component of a Publisher. See 5.4.1.2 for further information about the DataSet writing process.
If the Publisher is an OPC UA Server, it can expose the Publisher configuration in its AddressSpace. This information may be created through product-specific configuration tools or through the OPC UA defined Methods. The OPC UA Information Model for PubSub configuration is specified in Clause 9.
Figure 6 illustrates the process inside a Publisher when creating and sending messages and the parameters required to accomplish it. The components, like DataSet collection or DataSetWriter should be considered abstract. They may not exist in every Publisher as independent entities. However, comparable processes need to exist to generate the OPC UA PubSub messages.

Figure 6 – Publisher message sending sequence
The sending process is guided by different parameters for different logical steps. The parameters define for example when and how often to trigger the sending sequence and the encoding and security of the messages. The PubSub communication parameters are defined in Clause 6.
The first step is the collection of data (DataSet) to be published. The configuration for such a collection is called PublishedDataSet. The PublishedDataSet also defines the DataSetMetaData. Collection is a generic expression for various different options, like monitoring of Variables in an OPC UA Server AddressSpace, processing OPC UA Events, or for example reading data from network packets. In the end, the collection process produces values for the individual fields of a DataSet. The two concrete PublishedDataSet options with standard OPC UA configuration are PublishedDataItems for Variable base collection and PublishedEvents for Event based collection.
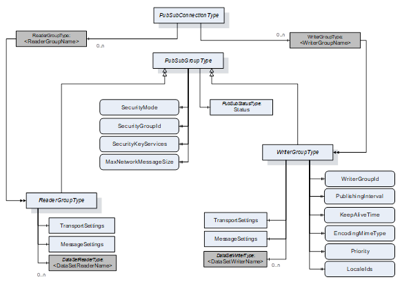
In the next step, a DataSetWriter takes the DataSet and creates a DataSetMessage. DataSetMessages from DataSetWriters in one WriterGroup can be inserted into a single NetworkMessage. The creation of a DataSetMessage is guided by the following parameters:
· The DataSetFieldContentMask (see 6.2.4.2) controls which attributes of a value shall be encoded.
· The DataSetMessageContentMask (see 6.3.1.3.2) controls which header fields shall be encoded.
· The KeyFrameCount (see 6.2.4.3) greater than or equal to 1 controls whether a key frame or a delta frame DataSetMessage is to be created. A KeyFrameCount of 0 is used for non-cyclic PublishedDataSets, like PublishedEvents.
The resulting DataSetMessage is passed on to the next step together with the DataSetWriterId (see 6.2.4.1), the DataSetClassId (see 6.2.3.3), the ConfigurationVersion of the DataSetMetaData (see 6.2.3.2.6), and a list of values that match the configured propagated fields.
Next is the creation of the NetworkMessage. It uses the data provided from the previous step together with the PublisherId (see 6.2.7.1) defined on the PubSubConnection. The structure of this message is protocol specific. If the SecurityMode (see 6.2.5.2) requires message security, the SecurityGroupId (see 6.2.5.3) is used to fetch the SecurityPolicy and the security keys from the SKS (see 5.4.5). This information is used to encrypt and/or sign the NetworkMessage as required by the SecurityMode.
The final step is delivery of the NetworkMessage to the Message Oriented Middleware through the configured Address.
Subscribers are the consumers of NetworkMessages from the Message Oriented Middleware. They may be OPC UA Clients, OPC UA Servers or applications that are neither Client nor Server but only understand the structure of OPC UA PubSub messages. Figure 7 illustrates a Subscriber with filtering, decoding and dispatching of NetworkMessages.

Figure 7 – Subscriber details
To determine for which DataSetMessages and on which Message Oriented Middleware to subscribe, the Subscriber need to be configured and/or use discovery mechanisms.
Subscribers shall be prepared to receive messages that they do not understand or are irrelevant. Each NetworkMessage provides unencrypted data in the NetworkMessage header to support identifying and filtering of relevant Publishers, DataSetMessages, DataSetClasses or other relevant message content (see 5.3).
If a NetworkMessage is signed or signed and encrypted, the Subscriber will need the proper security keys (see 5.3.5) to verify the signature and decrypt the relevant DataSetMessages.
Once a DataSetMessage has been selected as relevant, it will be forwarded to the corresponding DataSetReader for decoding into a DataSet. See 5.4.2.2 for further information about this DataSet reading process. The resulting DataSet is then further processed or dispatched in the Subscriber.
If the Subscriber is an OPC UA Server, it can expose the reader configuration in its AddressSpace. This information may be created through product-specific configuration tools or through the OPC UA defined configuration model. The OPC UA Information Model for PubSub configuration is specified in Clause 9.
Figure 8 illustrates the process inside a Subscriber when receiving, decoding and interpreting messages and the parameter model required for accomplishing it. As for the Publisher, the components should be considered abstract.

Figure 8 – Subscriber message reception sequence
The Subscriber need to select the required Message Oriented Middleware and establish a connection to it using the provided Address. Such a connection may simply be a multi-cast address when using OPC UA UDP or a connection to a message Broker when using MQTT or AMQP. Once subscribed, the Subscriber will start listening. The sequence starts when a NetworkMessage is received. The Subscriber may have configured filters (like a PublisherId, DataSetWriterId or a DataSetClassId) so that it can drop all messages that do not match the filter.
Once a NetworkMessage has been accepted, it is decrypted and decoded. The security parameters are the same as for the Publisher.
Each DataSetMessage of interest is passed on to a DataSetReader. Here, the DataSetMetaData is used to decode the DataSetMessage content to a DataSet. The DataSetMetaData in particular provides the complete field syntax including the name, data type, and other relevant Properties like engineering units. Version information that exists in both the DataSetMessage and the DataSetMetaData allows the Subscriber to detect version changes. If a major change occurs, the Subscriber needs to get an updated DataSetMetaData.
Any further processing is application-specific. For example, an additional dispatching step may map the received values to Nodes in the Subscribers OPC UA AddressSpace. The configuration for such a dispatching is called SubscribedDataSet. The two concrete SubscribedDataSet options with standard OPC UA configuration are TargetVariables and SubscribedDataSetMirror. The configuration of TargetVariables allows the dispatching of DataSetMessage fields to existing Variables in the Subscribers OPC UA AddressSpace. The configuration of SubscribedDataSetMirror is used if the received DataSet fields should be represented as Variables in the Subscribers OPC UA AddressSpace but the Variables do not exist and must be created as part of the Subscriber configuration.
Actions allow a request response message exchange pattern to be used via a Message Oriented Middleware. The entities involved in Actions are shown in Figure 9.
Actions are operations executed by a Responder when it receives a request message sent by a Requestor. An Action could be a Method in an OPC UA Address Space or business logic in an OPC UA PubSub application.
The ActionMetaData consists of the DataSetMetaData for the request message, the DataSetMetaData for the response message and a list of Action targets that share the same request and response parameters. An example is a Method defined on an ObjectType that can be called on different Object instances. In this case the Method on the ObjectType is the Action and the Methods on the different Object instances are the Action targets. The ActionMetaData as a contract is provided by the Responder and used by the Requestor to execute Actions on the Responder.

Figure 9 – Action execution sequence
The content of the ActionMetaData and the mapping to Methods is defined in 6.2.3.10. The ActionMetaData message for UADP message mapping is defined in 7.2.4.6.11. The ActionMetaData message for JSON message mapping is definied in 7.2.5.5.7.
The information flow, sequence diagrams and status handling for Actions is defined in 6.2.11.2.
The Action request and response messages for UADP message mapping are definied in 7.2.4.5.9 and 7.2.4.5.10. The Action NetworkMessage, request and response messages for JSON message mapping are defined in 7.2.5.6.
The MQTT Topic levels for Action messages are defined in 7.3.5.7.9, 7.3.5.7.10, 7.3.5.7.11 and 7.3.5.7.12.
An OPC UA Application can be pre-configured to send messages as a Publisher but commonly it is required to configure the information to be included into messages and also the frequency the messages are sent.
Subscribers can use discovery mechanisms to find Publishers and to get the DataSetMetaData necessary to understand the messages. One example are HMI applications where the configuration can be done inside the Subscriber. But if the Subscriber is a device, it is expected that a configuration tool is required to configure the Subscriber functionality in the device.
The PubSubConfigurationDataType and the other configuration Structures defined in Clause 6 can be used to prepare an offline PubSub configuration that can be stored in a binary file using the UABinaryFileDataType. Such a configuration can be used to configure Publishers and Subscribers if they do not have a online configuration interface or are configured through product-specific configuration tools.
If Publishers and Subscribers are also OPC UA Servers, they can provide the PubSub configuration Information Model defined in Clause 9. This model can be used by generic PubSub configuration tools.
A typical use case is controller to controller or machine to machine communication where both communication partners have a pre-configured list of input and output data Variables and a generic configuration tool establishes the communication by selecting the Variables to be published in the Publisher and then configures the Subscriber to receive the messages from the Publisher and to select the target Variables in the Subscriber.
A Security Key Service (SKS) provides keys for message security that can be used by the Publisher to sign and encrypt NetworkMessages and by the Subscriber to verify the signature of NetworkMessages and to decrypt them.
The SKS is responsible for managing the keys used to publish or consume PubSub NetworkMessages. Separate keys are associated with each SecurityGroupId in the system. The GetSecurityKeys Method exposed by the SKS shall be called to receive necessary key material for a SecurityGroupId. GetSecurityKeys can return more than one key. In this case the next key can be used when the current key is outdated without calling GetSecurityKeys for every key needed. The PubSubKeyServiceType defined in 8.2 specifies the GetSecurityKeys Method.
The GetSecurityKeys Method can be implemented by a Publisher or by a central SKS. In both cases, the well-known NodeIds for the PublishSubscribe Object and the related GetSecurityKeys Method are used to call the GetSecurityKeys Method. The PublishSubscribe Object is defined in 8.3.2.
The SetSecurityKeys Method is typically used by a central SKS to push the security keys for a SecurityGroup into a Publisher or Subscriber. The Method is exposed by Publishers or Subscribers that have no OPC UA Client functionality. The Method is part of the PublishSubscribeType defined in 9.1.3.2.
The SKS is the entity with knowledge of SecurityGroups and it maintains a mapping between Roles and SecurityGroups. The related User Authorization model is defined in OPC 10000-3. The User Authorization model defines the mapping of identities to Roles and the mechanism to set Permissions for Roles on a Node. The Permissions on a SecurityGroup Object is used to determine if a Role has access to the keys for the SecurityGroup.
An example for setting up a SecurityGroup and the configuration of affected Publishers and Subscribers is shown in Figure 10.

Figure 10 – SecurityGroup management sequence
To secure NetworkMessages, the NetworkMessages shall be secured with keys provided in the context of a SecurityGroup. A SecurityGroup is created on a SKS using the Method AddSecurityGroup.
To limit access to the SecurityGroup and therefore to the security keys, Permissions shall be set on the SecurityGroup Object. This requires the management of Roles and Permissions in the SKS.
To set the SecurityGroup relation on the Publishers and Subscribers, the SecurityGroupId and the SKS EndpointDescriptions are configured in a PubSub group.
The Publisher or Subscriber use keys provided by an SKS to secure messages exchanged via the Message Oriented Middleware. The handshake to pull the keys from a SKS is shown in Figure 11. The handshake to push the keys from an SKS to Publishers and Subscribers is shown in Figure 12.

Figure 11 – Handshake used to pull keys from SKS
To pull keys, the Publisher or Subscriber creates an encrypted connection and provides credentials that allow it access to the SecurityGroup. Then it passes the identifier of the SecurityGroup to the GetSecurityKeys Method that verifies the identity and returns the keys used to secure messages for the PubSubGroup. The GetSecurityKeys Method is defined in 8.3.2.
The access to the GetSecurityKeys Method may use SessionlessInvoke Service calls. These calls typically use an Access Token that is retrieved from an Authorization Service. Both concepts are defined in OPC 10000-4.

Figure 12 – Handshake used to push keys to Publishers and Subscribers
To push keys, the SKS creates an encrypted connection to a Publisher or Subscriber and provides credentials that allow it to provide keys for a SecurityGroup. Then it passes the identifier of the SecurityGroup and the keys used to secure messages for the SecurityGroup to the SetSecurityKeys Method. The SetSecurityKeys Method is defined in 9.1.3.3.
If the initial pull or push fails, the affected PubSub components like WriterGroup or DataSetReader stay in the PreOperational state. If the updates fail and the PubSub components do not have up to date key material, the state of the affected components change to Error. For both pull and push, the Client executing the key exchange needs to retry the key exchange at a faster rate than the key lifetime.
Access to the SKS can be managed by an Authorization Service as shown in Figure 13.

Figure 13 – Handshake with a Security Key Service
The SKS is a Server that exposes a Method called GetSecurityKeys. The Access Token is used to determine if the calling application is allowed to access the keys. One way to do this would be to check the Permissions assigned to the SecurityGroup Object identified by the GetSecurityKeys Method arguments. Publishers and Subscribers can request keys if the Access Token they provide is mapped to Roles that have been granted Permission to Browse the SecurityGroup Object.
Message Oriented Middleware as used in this document is any infrastructure supporting sending and receiving NetworkMessages between distributed applications. OPC UA does not define a Message Oriented Middleware, rather it uses protocols that allow connecting, sending and receiving data. The transport protocol mappings for PubSub are described in 7.3.
This document describes two general types of Message Oriented Middleware to cover a large number of use cases. The two types, broker-less and broker-based middleware, are described in 5.4.6.2 and 5.4.6.3.
With this option, OPC UA PubSub relies on the network infrastructure to deliver NetworkMessages to one or more receivers. Network devices – like network routers, switches, or bridges – are typically used for this purpose.
One example is a switched network and the use of UDP with unicast or multicast messages shown in Figure 14.

Figure 14 – PubSub using network infrastructure
Advantages of this model include:
· Only requires standard network equipment and no additional software components like a Broker.
· Message delivery is assumed to be direct without software intermediaries and therefore provides reduced latency and overhead.
· UDP protocol supports multiple subscribers using multicast addressing.
Figure 15 depicts the applications, entities and messages involved in peer-to-peer communication using UDP as a protocol that does not require a Broker.

Figure 15 – UDP Multicast overview
The PublishSubscribe Object contains a connection Object for each address like an IP multicast address. The connection can have one or more groups with DataSetWriters. A group can publish DataSets at the defined publishing interval.
In each publishing interval, a DataSet is collected for a PublishedDataSet which can be a list of sampled data items in the Publisher OPC UA Address Space. For each DataSet a DataSetMessage is created. The DataSetMessages are sent in a NetworkMessage to the IP multicast address.
OPC UA Applications like HMI applications would use the values of the DataSetMessage that they are interested in.
An OPC UA Application that maps data fields from UADP DataSetMessages to internal Variables can be configured through the DataSetReader Object and dispatcher in the Subscriber. The configuration of a DataSetReader defines how to decode the DataSetMessage to a DataSet. The SubscribedDataSet defines which field in the DataSet is mapped to which Variable in the OPC UA Application.
With OPC UA UDP there is no guarantee of timeliness, delivery, ordering, or duplicate protection. The sequence numbers in DataSetMessages provide a solution for ordering and duplicate detection. The reliability is improved by the option to send the complete DataSet in every DataSetMessage or with the option to repeat NetworkMessages.
Other transport protocol mappings used with the broker-less model could provide guarantee of timeliness, delivery, ordering, or duplicate protection.
This option assumes a messaging Broker in the middle as shown in Figure 16. No application is speaking directly to other applications. All the communication is passed through the Broker. The Broker routes the NetworkMessages to the right applications based on business criteria ("queue name", "routing key", "topic" etc.) rather than on physical topology (IP addresses, host names).

Figure 16 – PubSub using broker
Advantages of this model (partly depending on used Broker and its configuration) include:
· Publisher and Subscriber do not have to be directly addressable. They can be anywhere as long as they have access to the Broker.
· Fan out can be handled to a very large list of Subscribers, multiple networks or even chained Brokers or scalable Brokers.
· Publisher and Subscriber lifetimes do not have to overlap. The Publisher application can push NetworkMessages to the Broker and terminate. The NetworkMessages will be available for the Subscriber application later.
· Publisher and Subscriber can use different messaging protocols to communicate with the Broker.
In addition, the Broker model is to some extent resistant to the application failure. So, if the application is buggy and prone to failure, the NetworkMessages that are already in the Broker will be retained even if the application fails.
Figure 17 depicts the applications, entities and messages involved in typical communication scenarios with a Broker. It requires use of messaging protocols that a Broker understands, like AMQP defined in ISO/IEC 19464:2014 or MQTT defined in ISO/IEC 20922:2016. In this model the Message Oriented Middleware will be a Broker that relays NetworkMessages from Publishers to Subscribers. The Broker may also be able to queue messages and send the same message to multiple Subscribers.
Note that the Broker functionality is outside the scope of this document. In terms of the messaging protocols, the Broker is a messaging server (the OPC UA Publisher and the OPC UA Subscriber are messaging clients). The messaging protocols define how to connect to a messaging server and what fields in a message influence the Broker functionality.

Figure 17 – Broker overview
An OPC UA Publisher that publishes data may be configured through the PubSub configuration model. It contains one connection Object per Broker. The Broker is configured through an URL in the connection. The connection can have one or more groups which identify specific queues or topics. Each group may have one or more DataSetWriters that format a DataSet as required for the messaging protocol. A DataSet can be collected from a list of Event fields and/or selected Variables. Such a configuration is called PublishedDataSet.
Each DataSet is sent as a separate DataSetMessage serialized with a format that depends on the DataSetWriter. One DataSetMessage format is the JSON message mapping which represents the DataSet in a format which Subscribers can understand without knowledge of OPC UA. Another DataSetMessage format is the UADP message mapping.
Message confidentiality and integrity with the Broker based communication model can be ensured at two levels:
· transport security between Publishers or Subscribers and the Broker, or
· message security as end-to-end security between Publisher and Subscriber.
The Broker level security requires all Publishers and Subscribers to have credentials that grant them access to the necessary queue or topic. In addition, all communication with the Broker uses transport level security to ensure confidentiality. The security parameters are specified on the connection and group.
The message security provided by the Publisher is only defined for the UADP message mapping.
OPC UA Applications may demand Quality of Service (QoS) for the transport of NetworkMessages. These QoS requirements have to be fulfilled by the broker-less Message Oriented Middleware and therefore need to be mapped to concrete network technologies like TSN, Deterministic Networking (DetNet) or differentiated services (DiffServ). This mapping should be hidden to the application engineer from a PubSub perspective but may be monitored or configurable via the information model of OPC 10000-22.

Figure 18 – Message Oriented Middleware providing QoS
QoS requirements of an OPC UA Applications shall be configurable with OPC UA means and without dependencies to the underlying network technology. Hiding network details from the application simplifies to migrate OPC UA Applications from one network technology to another or to interconnect OPC UA Applications over different network technologies.
QoS requirements can be fulfilled by different network mechanisms and may require different QoS control mechanisms in the network depending on the requested level of QoS.

Figure 19 – Mapping of priority-based QoS
As shown in Figure 18 and Figure 19 the PriorityLabel from a WriterGroup, DataSetReader or PubSubConnection TransportSettings will be translated into actual values to be used on the wire. Together with the optional QosCategory the PriorityLabel will be present in the mapping table for the network interface used to transmit the data. If the combination of QosCategory and PriorityLabel is not present in the mapping table, the communication cannot be established. The reference from the network interface to the mapping table is defined in OPC 10000-22.
Standard values for QosCategory with the according required structures in the DatagramQos array are defined in Table 117. This list can be extended by specifications built on top of OPC UA PubSub. Each QosCategory will be described in detail by a list of measurable QoS KPIs like assured bandwidth or maximum latency in the parameter DatagramQos.
PubSub defines different configuration parameters for the various PubSub components. They define the behaviour of Publisher and Subscriber. The parameters are grouped by component and are partitioned into ‘common’, ’message mapping’, and ‘transport protocol mapping’.
The common parameters are defined in 6.2. The parameters for the different message mappings are defined in 6.3. The parameters for the different transport protocol mappings are defined in 6.4.
The application of communication parameters for concrete message and transport protocol mappings is defined in Clause 7.
Configuration of these parameters can be performed through the OPC UA Information Model for PubSub configuration defined in Clause 9 or through vendor-specific mechanisms. The parameter groupings in this clause define the parameters and also define Structures used to represent the parameters of the groupings. These Structures are used in the PubSub configuration model described in Clause 9 but they can also be used for offline configuration or vendor-specific configuration mechanisms.
Figure 20 depicts the different components and their relation to each other. The WriterGroup, DataSetWriter and PublishedDataSet components define the data acquisition for the DataSets, the message generation and the sending on the Publisher side. These parameters need to be known on the Subscriber side to configure DataSetReaders and to filter and process DataSetMessages.

Figure 20 – PubSub component overview
Figure 20 shows the following components:
· PublishedDataSet contains the DataSetMetaData describing the content of the DataSets produced by the PublishedDataSet and the corresponding data acquisition parameters.
· DataSetWriter parameters are necessary for creating DataSetMessages. Each DataSetWriter is bound to a single PublishedDataSet. A PublishedDataSet can have multiple DataSetWriters.
· WriterGroup parameters are necessary for creating a NetworkMessage. Each writer group can have one or more DataSetWriters. Some of these parameters are used for creating the DataSetMessages. They are grouped here since they are the same for all DataSetMessages in a single NetworkMessage.
· PubSubConnection parameters represent settings needed for the transport protocol. One connection can have a number of writer groups and reader groups.
· ReaderGroup is used to group a list of DataSetReaders and contains a few shared settings for them. It is not symmetric to a WriterGroup and it is not related to a particular NetworkMessage. The NetworkMessage related filter settings are on the DataSetReaders.
· DataSetReader parameters represent settings for filtering of received NetworkMessages and DataSetMessages as well as settings for decoding of the DataSetMessages of interest.
· SubscribedDataSet parameters define the processing of the decoded DataSet in the Subscriber for one DataSetReader.
· PublishSubscribe is the overall management of the PubSub groupings. It contains a list of PublishedDataSets and a list of PubSubConnections.
The different PubSub mapping specific parameter groupings are shown in Figure 21.

Figure 21 – PubSub mapping specific parameters overview
Transport protocol mapping specific parameters may be defined for the PubSubConnection, the WriterGroup or the DataSetWriter.
Message mapping specific parameters are defined for the NetworkMessages on the WriterGroup and for the DataSetMessages on the DataSetWriter.
The PubSubState is used to expose and control the operation of a PubSub component. It is an enumeration of the possible states. The enumeration values are described in Table 1.
Table 1 – PubSubState values
|
Name |
Value |
Description |
|
Disabled |
0 |
The PubSub component is configured but currently disabled. |
|
Paused |
1 |
The PubSub component is enabled but currently paused by a parent component. The parent component is either Disabled or Paused. |
|
Operational |
2 |
The PubSub component is operational. |
|
Error |
3 |
The PubSub component is in an error state. |
|
PreOperational |
4 |
The PubSub component is enabled but currently in the process to execute the steps necessary to enter the Operational state. |
Figure 22 depicts the PubSub components that have a PubSub state and their parent-child relationship. State changes of children are based on changes of the parent state. The root of the hierarchy is the PublishSubscribe component.

Figure 22 – PubSub component state dependencies
Figure 23 describes the formal state machine with the possible transitions.

Figure 23 – PubSubState state machine
Table 2 formally defines the transitions of the state machine.
Table 2 – PubSubState state machine
|
Source State |
Target State |
Trigger Description |
|
Disabled |
Paused |
The component was successfully enabled but the parent component is in the state Disabled or Paused. |
|
Disabled |
PreOperational |
The component was successfully enabled. |
|
Paused |
Disabled |
The component was successfully disabled. |
|
Paused |
PreOperational |
The state of the parent component changed to Operational. |
|
PreOperational |
Operational |
The component completed the steps necessary to enter the Operational state. These steps include setup of network communication and security keys. If the PubSub component is a DataSetReader, the state shall change to Operational after the first key frame or event DataSetMessage was received. |
|
PreOperational |
Disabled |
The component was successfully disabled. |
|
PreOperational |
Paused |
The state of the parent component changed to Disabled or Paused. |
|
PreOperational |
Error |
There is a pending error situation for the related PubSub component. |
|
Operational |
Disabled |
The component was successfully disabled. |
|
Operational |
Paused |
The state of the parent component changed to Disabled or Paused. |
|
Operational |
Error |
There is a pending error situation for the related PubSub component. |
|
Error |
Disabled |
The component was successfully disabled. |
|
Error |
Paused |
The state of the parent component changed to Disabled or Paused. |
|
Error |
Operational |
The error situation was resolved for the related PubSub component. |
|
Error |
PreOperational |
The error situation was resolved for the related PubSub component. |
The PubSubState representation in the AddressSpace is defined in Table 3.
Table 3 – PubSubState definition
|
Attribute |
Value |
||||
|
BrowseName |
PubSubState |
||||
|
IsAbstract |
False |
||||
|
References |
Node Class |
BrowseName |
DataType |
TypeDefinition |
Others |
|
Subtype of Enumeration defined in OPC 10000-5 |
|||||
|
HasProperty |
Variable |
EnumStrings |
LocalizedText [] |
PropertyType |
|
|
Conformance Units |
|||||
|
PubSub Model Base |
|||||
The PubSub components have configuration property lists as KeyValuePair arrays. These optional configuration properties extend the configuration parameters defined for the different PubSub components.
The configuration properties are mainly used as protocol or product specific parameters influencing the behaviour of the PubSub application. These properties may contain information that should not be visible outside the configuration tools and PubSub applications. Therefore the properties shall not be included in the PubSubConnectionDataType, WriterGroupDataType and DataSetWriterDataType when sent in discovery messages.
The configuration are defined in different sections in the scope where they are used. The properties that can be applied to all PubSub components are defined in Table 4.
The NamespaceIndex of the QualifiedName in the KeyValuePair for properties defined in this document shall be 0. The Name of the QualifiedName is the property key from Table 4. The DataType of the Value in the KeyValuePair shall be the DataType defined in Table 4.
Table 4 formally defines the general PubSub configuration properties.
Table 4 – General PubSub configuration properties
|
Key |
DataType |
Description |
|
0:NotPersisted |
Boolean |
Indicates if the component configuration is persisted. If this property is not present the default value is false and the component configuration is persisted. |
|
0:ErrorDelay |
Duration |
A time delay in milliseconds from the time the first error is detected until transitioning to the PubSubState Error. |
A PublishedDataSet defines the content of a DataSetMessage and the configuration of the information source for a DataSet. See 5.2 for the introduction to DataSets, 5.3 for the introduction to DataSetMessages and 5.4.1.2 for an introduction to the different source options and the parameters for sending of DataSetMessages.
The content of a DataSetMessage is defined by the DataSetMetaData. This information is required for interoperability between Publisher and Subscriber. See 6.2.3.2.
The information source is only necessary for the configuration of the Publisher. The standard configuration options are published data items for cyclic DataSets as defined in 6.2.3.7 and published events for acyclic DataSets as defined in 6.2.3.8. OPC UA Applications can provide PublishedDataSets where the information source is application specific. The custom PublishedDataSet source DataType defined in 6.2.3.9 indicates if the DataSet is cyclic or acyclic. Cyclic DataSets are sent as key frame or delta frame DataSetMessages. Acyclic DataSets are sent as event DataSetMessages.
DataSetMetaData describe the content and semantic of a DataSet. The order of the fields in the DataSetMetaData shall match the order of DataSet fields when they are included in the published DataSetMessages. The DataSetMetaDataType is defined in 6.2.3.2.3.
The DataSetMetaData is a subtype of DataTypeSchemaHeader. The DataTypeSchemaHeader provides OPC UA DataType definitions used in the DataSetMetaData. The DataTypeSchemaHeader is defined in OPC 10000-5.
The DataTypeSchemaHeader provides information that is required when the DataSetMetaData is used outside the scope of an OPC UA Server e.g when sent in PubSub messages or when the PubSubConfiguration is exchanged with the UABinaryFileDataType. This information includes a namespace array and DataType descriptions. OPC UA namespace defined DataTypes are not included in the PubSubConfiguration.
The DataTypeSchemaHeader of the DataSetMetaData shall be populated with the necessary information. This includes all namespaces and DataTypes that are potentially contained in the associated DataSetMessages. DataTypes defined in the OPC UA namespace (NamespaceIndex 0) that are not built-in types shall be included in the DataSetMetaData.
A Publisher should keep the namespaces array in the DataSetMetaData unchanged even if the order of namespaces is changed in the OPC UA Server of the Publisher. A change of the namespace array in the DataSetMetaData requires a change to the MajorVersion in the DataSetMetaData.
The Subscriber must map namespace indices in received messages if the data is processed in the context of an OPC UA Server information model e.g. if the values are written to target Variables. This affects encoding NodeIds in ExtensionObjects but also all other namespace indices in NodeIds and BrowseNames contained in the messages. If the Subscriber receives Structure DataTypes where the target Variables DataTypes have the same structure but different DataType NodeIds, the Subscriber must verify the consistency of the layout at start-up and must map the complete encoding NodeId when receiving the data.
If the DataSetMetaData is created outside the Publisher, the same mapping may be required in the Publisher.
This Structure DataType is a subtype of DataTypeSchemaHeader and is used to provide the metadata for a DataSet. The DataSetMetaDataType is formally defined in Table 5.
Table 5 – DataSetMetaDataType structure
|
Name |
Type |
Description |
|
DataSetMetaDataType |
Structure |
Subtype of DataTypeSchemaHeader defined in OPC 10000-5. |
|
Name |
String |
Name of the DataSet. |
|
Description |
LocalizedText |
Description of the DataSet. The default value is a null or empty LocalizedText. |
|
Fields |
FieldMetaData[] |
The metadata for the fields in the DataSet. The FieldMetaData DataType is defined in 6.2.3.2.4. |
|
DataSetClassId |
Guid |
This field provides the globally unique identifier of the class of DataSet if the DataSet is based on a DataSetClass. In this case, this field shall match the DataSetClassId of the concrete DataSet configuration. If the DataSets are not created from a class, this field is null. |
|
ConfigurationVersion |
ConfigurationVersionDataType |
The configuration version for the current configuration of the DataSet. |
Its representation in the AddressSpace is defined in Table 6.
Table 6 – DataSetMetaDataType definition
|
Attributes |
Value |
|
BrowseName |
DataSetMetaDataType |
|
IsAbstract |
False |
|
Subtype of DataTypeSchemaHeader defined in OPC 10000-5. |
|
|
Conformance Units |
|
|
PubSub Parameters Discovery |
|
This Structure DataType is used to provide the metadata for a field in a DataSet. The FieldMetaData is formally defined in Table 7.
Table 7 – FieldMetaData structure
|
Name |
Type |
Description |
|
FieldMetaData |
Structure |
|
|
Name |
String |
Name of the field. The name shall be unique in the DataSet. |
|
Description |
LocalizedText |
Description of the field. The default value shall be a null or empty LocalizedText. |
|
FieldFlags |
DataSetFieldFlags |
Flags for the field. |
|
BuiltInType |
Byte |
The built-in data type of the field. The possible built-in type values are defined in OPC 10000-6. All data types are transferred in DataSetMessages as one of the built-in data types. In most cases the identifier of the DataType NodeId matches the built-in type. The following special cases need to be handled in addition: (1) Abstract types always have the built-in type Variant since they can result in different concrete types in a DataSetMessage. The dataType field may provide additional restrictions e.g. if the abstract type is Number. Abstract types shall not be used if the field is represented as RawData set by the DataSetFieldContentMask defined in 6.2.4.2. (2) Enumeration DataTypes are encoded as Int32. The Enumeration strings are defined through a DataType referenced through the dataType field. (3) Structure and Union DataTypes are encoded as ExtensionObject. The encoding rules are defined through a DataType referenced through the dataType field. (4) DataTypes derived from built-in types have the BuiltInType of the corresponding base DataType. The concrete subtype is defined through the dataType field. (5) OptionSet DataTypes are either encoded as one of the concrete UInteger DataTypes or as an instance of an OptionSetType in an ExtensionObject. |
|
DataType |
NodeId |
The NodeId of the DataType of this field. If the DataType is an Enumeration or an OptionSet, the semantic of the Enumeration DataType is provided through the enumDataTypes field of the DataSetMetaData base type DataTypeSchemaHeader. If the DataType is a Structure or Union, the encoding and decoding description of the Structure DataType is provided through the structureDataTypes field of the DataSetMetaData base type DataTypeSchemaHeader. |
|
ValueRank |
Int32 |
Indicates whether the dataType is an array and how many dimensions the array has. It may have the following values: n > 1: the dataType is an array with the specified number of dimensions. OneDimension (1): The dataType is an array with one dimension. OneOrMoreDimensions (0): The dataType is an array with one or more dimensions. Scalar (−1): The dataType is not an array. Any (−2): The dataType can be a scalar or an array with any number of dimensions. ScalarOrOneDimension (−3): The dataType can be a scalar or a one dimensional array. NOTE All DataTypes are considered to be scalar, even if they have array-like semantics like ByteString and String. Only a concrete valueRank with values n=-1 or n>0 shall be used if the field is represented as RawData set by the DataSetFieldContentMask defined in 6.2.4.2. |
|
ArrayDimensions |
UInt32[] |
This field specifies the maximum supported length of each dimension. If the maximum is unknown the value shall be 0. The number of elements shall be equal to the value of the valueRank field. This field shall be null or empty if valueRank ≤ 0. The maximum number of elements of an array transferred on the wire is 2.147.483.647 (max Int32). It is the total number of elements in all dimensions based on the UA Binary encoding rules for arrays. |
|
MaxStringLength |
UInt32 |
If the dataType field is a String, LocalizedText (the text field) or ByteString then this field specifies the maximum supported length of the data in number of bytes. If the maximum is unknown the value shall be 0. If the dataType field is not a String, LocalizedText or ByteString the value shall be 0. If the valueRank is greater than 0 this field applies to each element of the array. |
|
DataSetFieldId |
Guid |
The unique ID for the field in the DataSet. The ID is generated when the field is added to the list. A change of the position of the field in the list shall not change the ID. |
|
Properties |
KeyValuePair[] |
List of Property values providing additional semantic for the field. If at least one Property value changes, the MajorVersion of the ConfigurationVersion shall be updated. The Property in the FieldMetaData shall correctly describe the Field Value in the DataSetMessages. For example if the Property is EngineeringUnits, the unit of the Field Value shall match the unit of the FieldMetaData. The KeyValuePair DataType is defined in OPC 10000-5. For this field the key in the KeyValuePair structure is the BrowseName of the Property and the value in the KeyValuePair structure is the Value of the Property. If the DataSetMessage field has a Variable as source, the NodeId of the source Variable can be included in the Properties with the key SourceNode and the Variable NodeId as value. The namespace of the NodeId shall be added to the namespaces in the DataSetMetaData. |
Its representation in the AddressSpace is defined in Table 8.
Table 8 – FieldMetaData definition
|
Attributes |
Value |
|
BrowseName |
FieldMetaData |
|
IsAbstract |
False |
|
Subtype of Structure defined in OPC 10000-5. |
|
|
Conformance Units |
|
|
PubSub Parameters Discovery |
|
This DataType defines flags for DataSet fields.
The DataSetFieldFlags is formally defined in Table 9.
Table 9 – DataSetFieldFlags Values
|
Value |
Bit No. |
Description |
|
PromotedField |
0 |
The flag indicates if the field is promoted to the NetworkMessages or transport protocol header. Setting this flag increases the size of the NetworkMessages since information from the DataSetMessage body is also promoted to the header. Depending on the used security, the header including the field may be unencrypted. Promoted fields are always included in the header even if the DataSetMessage payload is a delta frame and the DataSet field is not included in the delta frame. In this case the last sent value is sent in the header. The order of the fields in the DataSetMetaData promoted to the header shall match the order of the fields in the header unless the header includes field names. |
The DataSetFieldFlags representation in the AddressSpace is defined in Table 10.
Table 10 – DataSetFieldFlags definition
|
Attribute |
Value |
||||
|
BrowseName |
DataSetFieldFlags |
||||
|
IsAbstract |
False |
||||
|
References |
Node Class |
BrowseName |
DataType |
TypeDefinition |
Others |
|
Subtype of UInt16 defined in OPC 10000-5 |
|||||
|
HasProperty |
Variable |
OptionSetValues |
LocalizedText [] |
PropertyType |
|
|
Conformance Units |
|||||
|
PubSub Parameters Discovery |
|||||
This Structure DataType is used to indicate configuration changes in the information published for a DataSet. The ConfigurationVersionDataType is formally defined in Table 11.
Table 11 – ConfigurationVersionDataType structure
|
Name |
Type |
Description |
|
ConfigurationVersionDataType |
Structure |
|
|
MajorVersion |
VersionTime |
The majorVersion reflects the time of the last major change of the DataSet content. The VersionTime DataType is defined in OPC 10000-4. To assure interoperability, the Subscriber shall use DataSetMetaData for decoding with a majorVersion that matches the majorVersion in DataSetMessages sent by the Publisher. Removing fields from the DataSet content, reordering fields, adding fields in between other fields or a DataType change in fields shall result in an update of the majorVersion. If at least one Property value of a DataSetMetaData field changes, the majorVersion shall be updated. If the namespaces in the DataTypeSchemaHeader change, the majorVersion shall be updated. There can be situations where older configurations of a Publisher are loaded and changed with product-specific configuration tools. In this case the majorVersion shall be updated if the configuration tool is not able to verify if the change only extends the configuration and does not change the existing content. Additional criteria for changing majorVersion or minorVersion are defined in this document. |
|
MinorVersion |
VersionTime |
The minorVersion reflects the time of the last change. Only the minorVersion shall be updated if fields are added at the end of the DataSet content. If the majorVersion is updated, the minorVersion is updated to the same value as majorVersion. |
Its representation in the AddressSpace is defined in Table 12.
Table 12 – ConfigurationVersionDataType definition
|
Attributes |
Value |
|
BrowseName |
ConfigurationVersionDataType |
|
IsAbstract |
False |
|
Subtype of Structure defined in OPC 10000-5. |
|
|
Conformance Units |
|
|
PubSub Parameters Discovery |
|
DataSetMetaData may be specific to a single Publisher and a single selection of information or universal, e.g. defined by a standards organization or by a plant operator as a DataSetClass. DataSets that conform to such a DataSetClass are identified with a DataSetClassId.
The DataSetClassId is the globally unique identifier (Guid) of a DataSetClass. It is included in the DataSetMetaData. The NetworkMessageContentMask controls the availability of the DataSetClassId in the NetworkMessage.
The ExtensionFields parameter allows the configuration of fields with values to be included in the DataSet when the existing AddressSpace of the Publisher does not provide the necessary information. The ExtensionFields are represented as an array of KeyValuePair Structures.
This Structure DataType represents the PublishedDataSet parameters. The PublishedDataSetDataType is formally defined in Table 13.
Table 13 – PublishedDataSetDataType structure
|
Name |
Type |
Description |
Allow |
|
PublishedDataSetDataType |
Structure |
|
|
|
Name |
String |
Name of the PublishedDataSet. It is recommended to use a human readable name. The name of the PublishedDataSet shall be unique in the Publisher. |
|
|
DataSetFolder |
String[] |
Optional path of the DataSet folder used to group PublishedDataSets where each entry in the String array represents one level in a DataSet folder hierarchy. If no grouping is needed the parameter is a null or empty String array. |
|
|
DataSetMetaData |
DataSetMetaDataType |
Defined in 6.2.3.2. |
|
|
ExtensionFields |
KeyValuePair[] |
Defined in 6.2.3.4. |
|
|
DataSetSource |
PublishedDataSetSourceDataType |
Defined in 6.2.3.6. If the parameter is null, the source creates cyclic DataSets. This is equal to a PublishedDataSetCustomSourceDataType with cyclicDataSet set to true. |
True |
Its representation in the AddressSpace is defined in Table 14.
Table 14 – PublishedDataSetDataType definition
|
Attributes |
Value |
|
BrowseName |
PublishedDataSetDataType |
|
IsAbstract |
False |
|
Subtype of Structure defined in OPC 10000-5. |
|
|
Conformance Units |
|
|
PubSub Parameters PublishedDataSet |
|
The PublishedDataSetSourceDataType Structure is an abstract base type without fields for the definition of the PublishedDataSet source. Its representation in the AddressSpace is defined in Table 15.
Table 15 – PublishedDataSetSourceDataType definition
|
Attributes |
Value |
|
BrowseName |
PublishedDataSetSourceDataType |
|
IsAbstract |
True |
|
Subtype of Structure defined in OPC 10000-5. |
|
|
Conformance Units |
|
|
PubSub Parameters PublishedDataSet |
|
The parameter PublishedData defines the content of a DataSet created from Variable Values and therefore the content of the DataSetMessage sent by a DataSetWriter. The sources of the DataSet fields are defined through an array of PublishedVariableDataType.
The index into the array has an important role for Subscribers and for configuration tools. It is used as a handle to reference the Value in DataSetMessages received by Subscribers. The index may change after configuration changes. Changes are indicated by the ConfigurationVersion of the DataSet and applications working with the index shall always check the ConfigurationVersion before using the index.
The length of the PublishedData array shall match the length of the fields array in the corresponding DataSetMetaData.
If an entry of the PublishedData references one of the ExtensionFields, the substituteValue shall contain the QualifiedName of the ExtensionFields entry. All other fields of this PublishedVariableDataType array element shall be null or empty.
The DataType PublishedVariableDataType represents the configuration information for one Variable. The PublishedVariableDataType is formally defined in Table 16.
Table 16 – PublishedVariableDataType structure
|
Name |
Type |
Description |
|
PublishedVariableDataType |
Structure |
|
|
PublishedVariable |
NodeId |
The NodeId of the published Variable. Some transport protocols require knowledge on the message receiver side about the DataType, ValueRank and ArrayDimensions to be able to decode the message content. This information is provided through the DataSetMetaData provided for the DataSet. |
|
AttributeId |
IntegerId |
Id of the Attribute to publish e.g. the Value Attribute. This shall be a valid Attribute id. The Attributes are defined in OPC 10000-3. The IntegerId DataType is defined in OPC 10000-4. The IntegerIds for the Attributes are defined in OPC 10000-6. |
|
SamplingIntervalHint |
Duration |
A recommended rate of acquiring new values for change or deadband evaluation. A Publisher should use this value as hint for setting the internal sampling rate. The value 0 indicates that the Server should use the fastest practical rate. The value -1 indicates that the default sampling interval defined by the PublishingInterval of the WriterGroup is requested. Any negative number is interpreted as -1. |
|
DeadbandType |
UInt32 |
A value that defines the Deadband type and behaviour. Value Description None No Deadband calculation should be applied. Absolute AbsoluteDeadband (This type is specified in OPC 10000-4) Percent PercentDeadband (This type is specified in OPC 10000-8). |
|
DeadbandValue |
Double |
The deadband value for the corresponding DeadbandType. The meaning of the value depends on DeadbandType. |
|
IndexRange |
NumericRange |
This parameter is used to identify a single element of an array, or a single range of indexes for arrays. The NumericRange type and the logic for IndexRange are defined in OPC 10000-4. |
|
SubstituteValue |
BaseDataType |
The SubstituteValue is the value that is included in the DataSet if the StatusCode of the DataValue is Bad. In this case the StatusCode is set to Uncertain_SubstituteValue. This Value shall match the DataType and ValueRank of the PublishedVariable since DataSetWriters may depend on a valid Value with the right DataType that matches the ConfigurationVersion. If the SubstituteValue is Null, the StatusCode of the DataValue is processed. The handling of the SubstituteValue is defined in 6.2.11. |
|
MetaDataProperties |
QualifiedName [ ] |
This parameter specifies an array of Properties to be included in the FieldMetaData created for this Variable. It shall be used to populate the properties element of the resulting field in the DataSetMetaData. |
Its representation in the AddressSpace is defined in Table 17.
Table 17 – PublishedVariableDataType definition
|
Attributes |
Value |
|
BrowseName |
PublishedVariableDataType |
|
IsAbstract |
False |
|
Subtype of Structure defined in OPC 10000-5. |
|
|
Conformance Units |
|
|
PubSub Parameters PublishedDataSet |
|
This Structure DataType is used to represent PublishedDataItems specific parameters. It is a subtype of the PublishedDataSetSourceDataType defined in 6.2.3.6.
The PublishedDataItemsDataType is formally defined in Table 18.
Table 18 – PublishedDataItemsDataType structure
|
Name |
Type |
Description |
|
PublishedDataItemsDataType |
Structure |
Subtype of PublishedDataSetSourceDataType defined in 6.2.3.6. |
|
PublishedData |
PublishedVariableDataType[] |
Defined in 6.2.3.7.1. |
Its representation in the AddressSpace is defined in Table 19.
Table 19 – PublishedDataItemsDataType definition
|
Attributes |
Value |
|
BrowseName |
PublishedDataItemsDataType |
|
IsAbstract |
False |
|
Subtype of PublishedDataSetSourceDataType defined in 6.2.3.6. |
|
|
Conformance Units |
|
|
PubSub Parameters PublishedDataSet |
|
The parameter EventNotifier defines the NodeId of the Object in the event notifier tree of the OPC UA Server from which Events are collected.
The parameter SelectedFields defines the selection of Event fields contained in the DataSet generated for an Event and sent through the DataSetWriter. The SimpleAttributeOperand DataType is defined in OPC 10000-4. The DataType of the selected Event field in the EventType defines the DataType of the DataSet field. Event fields can be null or the field value can be a StatusCode. The encoding of Event based DataSetMessages shall be able to handle these cases. ExtensionFields defined for the instance of the PublishedEventsType can be included in the SelectedFields by specifying the PublishedEventsType NodeId as typeId in the SimpleAttributeOperand and the BrowseName of the extension field in the browsePath of the SimpleAttributeOperand.
The index into the list of entries in the SelectedFields has an important role for Subscribers. It is used as handle to reference the Event field in DataSetMessages received by Subscribers. The index may change after configuration changes. Changes are indicated by the ConfigurationVersion and applications working with the index shall always check the ConfigurationVersion before using the index. If a change of the SelectedFields adds additional fields, the MinorVersion of the ConfigurationVersion shall be updated. If a change of the SelectedFields removes fields, the MajorVersion of the ConfigurationVersion shall be updated. The ConfigurationVersionDataType and the rules for setting the version are defined in 6.2.3.2.6.
The parameter Filter defines the filter applied to the Events. It allows the reduction of the DataSets generated from Events through a filter. The ContentFilter DataType is defined in OPC 10000-4.
This Structure DataType is used to represent PublishedEvents specific parameters. It is a subtype of the PublishedDataSetSourceDataType defined in 6.2.3.6.
The PublishedEventsDataType is formally defined in Table 20.
Table 20 – PublishedEventsDataType structure
|
Name |
Type |
Description |
|
PublishedEventsDataType |
Structure |
Subtype of PublishedDataSetSourceDataType defined in 6.2.3.6. |
|
EventNotifier |
NodeId |
Defined in 6.2.3.8.1. |
|
SelectedFields |
SimpleAttributeOperand[] |
Defined in 6.2.3.8.2. |
|
Filter |
ContentFilter |
Defined in 6.2.3.8.3. |
Its representation in the AddressSpace is defined in Table 21.
Table 21 – PublishedEventsDataType definition
|
Attributes |
Value |
|
BrowseName |
PublishedEventsDataType |
|
IsAbstract |
False |
|
Subtype of PublishedDataSetSourceDataType defined in 6.2.3.6. |
|
|
Conformance Units |
|
|
PubSub Parameters PublishedDataSet Events |
|
The CyclicDataSet with DataType Boolean defines the type of DataSetMessages created by the PublishedDataSet.
If CyclicDataSet is false, event DataSetMessages are sent acyclicly and a related DataSetWriter shall use a KeyFrameCount of 0.
If CyclicDataSet is true, key frame or delta frame DataSetMessages are sent and a related DataSetWriter shall use a KeyFrameCount that is greater than or equal to 1.
This Structure DataType is used to represent custom PublishedDataSet source specific parameters. It is a subtype of the PublishedDataSetSourceDataType defined in 6.2.3.6.
The DataType can be used directly if no further information is exposed for the source. OPC UA Applications shall use DataTypes derived from PublishedDataSetSourceDataType if they want to provide custom information about the source e.g. product specific configuration options.
The PublishedDataSetCustomSourceDataType is formally defined in Table 22.
Table 22 – PublishedDataSetCustomSourceDataType structure
|
Name |
Type |
Description |
|
PublishedDataSetCustomSourceDataType |
Structure |
Subtype of PublishedDataSetSourceDataType defined in 6.2.3.6. |
|
CyclicDataSet |
Boolean |
Defined in 6.2.3.9.1. |
Its representation in the AddressSpace is defined in Table 23.
Table 23 – PublishedDataSetCustomSourceDataType definition
|
Attributes |
Value |
|
BrowseName |
PublishedDataSetCustomSourceDataType |
|
IsAbstract |
False |
|
Subtype of PublishedDataSetSourceDataType defined in 6.2.3.6. |
|
|
Conformance Units |
|
|
PubSub Parameters PublishedDataSet Custom |
|
Published Action defines the signature of an Action as a combination of ActionRequest and ActionResponse messages and a list of targets with an optional mapping to OPC UA Methods.
The Action targets, ActionRequest and ActionResponse information is the input to the ActionMetaData.
The parameter RequestDataSetMetaData defines the content of the ActionRequest.
The DataSetMetaData parameter of the PublishedDataSet defines the content of the ActionResponse.
The parameter ActionTargets provides a list of Action targets with the same signatures that can be executed based on the published Action definition.
The parameter RequestDataSetMetaData defines the payload of ActionRequest messages.
The payload of the ActionResponse messages is defined by the DataSetMetaData parameter of the PublishedDataSetDataType. The fields Name and ConfigurationVersion of the DataSetMetaData and the RequestDataSetMetaData in one PublishedDataSet shall be identical.
The parameter ActionTargets defines the list of Action targets that can be invoked with the signature defined by the ActionMetaData.
The DataType ActionTargetDataType represents the configuration information for one Action target. The ActionTargetDataType is formally defined in Table 24.
Table 24 – ActionTargetDataType structure
|
Name |
Type |
Description |
|
ActionTargetDataType |
Structure |
|
|
ActionTargetId |
UInt16 |
The numeric identifier assigned to the Action target which is unique within one ActionMetaData. It is used to address the Action target in combination with the PublisherId and the DataSetWriterId. |
|
Name |
String |
Name of the Action target. |
|
Description |
LocalizedText |
Description of the Action target. The default value is a null or empty LocalizedText. |
Its representation in the AddressSpace is defined in Table 25.
Table 25 – ActionTargetDataType definition
|
Attributes |
Value |
|
BrowseName |
ActionTargetDataType |
|
IsAbstract |
False |
|
Subtype of Structure defined in OPC 10000-5. |
|
|
Conformance Units |
|
|
PubSub Parameters PublishedDataSet Action |
|
This Structure DataType is used to represent PublishedAction specific parameters. It is a subtype of the PublishedDataSetSourceDataType defined in 6.2.3.6.
The PublishedActionDataType is formally defined in Table 26.
Table 26 – PublishedActionDataType structure
|
Name |
Type |
Description |
|
PublishedActionDataType |
Structure |
Subtype of PublishedDataSetSourceDataType defined in 6.2.3.6. |
|
RequestDataSetMetaData |
DataSetMetaDataType |
Defined in 6.2.3.10.2. |
|
ActionTargets |
ActionTargetDataType[] |
Defined in 6.2.3.10.3. |
Its representation in the AddressSpace is defined in Table 27.
Table 27 – PublishedActionDataType definition
|
Attributes |
Value |
|
BrowseName |
PublishedActionDataType |
|
IsAbstract |
False |
|
Subtype of PublishedDataSetSourceDataType defined in 6.2.3.6. |
|
|
Conformance Units |
|
|
PubSub Parameters PublishedDataSet Action |
|
The parameter ActionMethods defines a list of Object and Method pairs as source for the Action defined in the parameter ActionMethods.
The DataType ActionMethodDataType represents the configuration information for one Object and Method pair. The ActionMethodDataType is formally defined in Table 28.
Table 28 – ActionMethodDataType structure
|
Name |
Type |
Description |
|
ActionMethodDataType |
Structure |
|
|
ObjectId |
NodeId |
The NodeId shall be that of the Object on which the Method is invoked. The NodeId of an ObjectType is valid as ObjectId if the Method is only defined on the ObjectType. The namespace of the NodeId shall be added to the namespaces in the RequestDataSetMetaData. |
|
MethodId |
NodeId |
NodeId of the Method to invoke. If the ObjectId is the NodeId of an Object, it is allowed to use the NodeId of a Method that is the target of a HasComponent Reference from the ObjectType of the Object. The namespace of the NodeId shall be added to the namespaces in the RequestDataSetMetaData. |
Its representation in the AddressSpace is defined in Table 29.
Table 29 – ActionMethodDataType definition
|
Attributes |
Value |
|
BrowseName |
ActionMethodDataType |
|
IsAbstract |
False |
|
Subtype of Structure defined in OPC 10000-5. |
|
|
Conformance Units |
|
|
PubSub Parameters PublishedDataSet Action |
|
This Structure DataType is used to represent Action source Method information for PublishedAction. It is a subtype of the PublishedActionDataType defined in 6.2.3.10.4.
The PublishedActionMethodDataType is formally defined in Table 30.
Table 30 – PublishedActionMethodDataType structure
|
Name |
Type |
Description |
|
PublishedActionMethodDataType |
Structure |
Subtype of PublishedActionDataType defined in 6.2.3.10.4. |
|
ActionMethods |
ActionMethodDataType[] |
Defined in 6.2.3.10.5. If the Action targets are mapped to OPC UA Methods, the size and order of the array shall match the ActionTargets array in the PublishedActionDataType base type. |
Its representation in the AddressSpace is defined in Table 31.
Table 31 – PublishedActionMethodDataType definition
|
Attributes |
Value |
|
BrowseName |
PublishedActionMethodDataType |
|
IsAbstract |
False |
|
Subtype of PublishedActionDataType defined in 6.2.3.10.4. |
|
|
Conformance Units |
|
|
PubSub Parameters PublishedDataSet Action |
|
The DataSetWriterId with DataType UInt16 defines the unique ID of the DataSetWriter for a PublishedDataSet. It is used to select DataSetMessages for a PublishedDataSet on the Subscriber side.
It shall be unique across all DataSetWriters for a PublisherId.
All values, except for 0, are valid DataSetWriterIds. The value 0 is defined as null value.
The DataSetWriterId shall be within the range 0x0001 - 0x7FFF for external assignment by configuration tools, and 0x8000 - 0xFFFF for internal assignment like through the Method CloseAndUpdate of the PubSubConfigurationType.
A DataSet field consists of a value and related metadata. In most cases the value comes with status and timestamp information.
This DataType defines flags to include DataSet field related information like status and timestamp in addition to the value in the DataSetMessage. The parameter is not relevant for heartbeat messages but should be configured according to the header layout requirements.
The DataSetFieldContentMask is formally defined in Table 32.
The handling of bad status for different field representations is defined in Figure 24 and Table 34.
Table 32 – DataSetFieldContentMask Values
|
Value |
Bit No. |
Description |
|
DataSet fields can be represented as RawData, Variant or DataValue as described in 5.3.2. If none of the flags are set, the fields are represented as Variant. If the RawData flag is set, the fields are represented as RawData and all other bits are ignored. If one of the bits 0 to 4 is set, the fields are represented as DataValue. |
||
|
StatusCode |
0 |
The DataValue structure field StatusCode is included in the DataSetMessages. If this flag is set, the fields are represented as DataValue. |
|
SourceTimestamp |
1 |
The DataValue structure field SourceTimestamp is included in the DataSetMessages. If this flag is set, the fields are represented as DataValue. |
|
ServerTimestamp |
2 |
The DataValue structure field ServerTimestamp is included in the DataSetMessages. If this flag is set, the fields are represented as DataValue. |
|
SourcePicoSeconds |
3 |
The DataValue structure field SourcePicoSeconds is included in the DataSetMessages. If this flag is set, the fields are represented as DataValue. This flag is ignored if the SourceTimestamp flag is not set. |
|
ServerPicoSeconds |
4 |
The DataValue structure field ServerPicoSeconds is included in the DataSetMessages. If this flag is set, the fields are represented as DataValue. This flag is ignored if the ServerTimestamp flag is not set. |
|
RawData |
5 |
If this flag is set, the fields of the DataSet are encoded without additional information like timestamp, status or DataType information. The details of the representation are defined for the message mappings. All other field related flags shall be ignored if this flag is set for UADP message mapping. |
The DataSetFieldContentMask representation in the AddressSpace is defined in Table 33.
Table 33 – DataSetFieldContentMask definition
|
Attribute |
Value |
||||
|
BrowseName |
DataSetFieldContentMask |
||||
|
IsAbstract |
False |
||||
|
References |
Node Class |
BrowseName |
DataType |
TypeDefinition |
Others |
|
Subtype of UInt32 defined in OPC 10000-5 |
|||||
|
HasProperty |
Variable |
OptionSetValues |
LocalizedText [] |
PropertyType |
|
|
Conformance Units |
|||||
|
PubSub Parameters Discovery |
|||||
The DataSetFieldContentMask defines different options that influence the information flow from Publisher to Subscriber in the case of a Bad Value Status or other error situations. Figure 24 depicts the parameters and the information flow from DataSet field to DataSetMessage creation on the Publisher side and the decoded DataSet field on the Subscriber side. The DataSetFieldContentMask controls the representation of the DataSet fields in a DataSetMessage.

Figure 24 – PubSub information flow dependency to field representation
The representation of the DataSet fields in a DataSetMessage on the Publisher side and the decoding back to the DataSet fields on the Subscriber side is defined in Table 34. The representation on the Publisher side depends on the field representation defined in the DataSetFieldContentMask.
Table 34 – DataSetMessage field representation options
|
DataSet Publisher |
Field |
DataSetMessage |
DataSet Subscriber |
||||
|
Value |
Status(a) |
Value |
Value Status(a) |
Header Status |
Value |
Status(a) |
|
|
Value 1 |
Good_* |
Variant |
Value 1 |
N/A |
Good |
Value 1 |
Good |
|
Value 1 |
Uncertain_* |
Value 1 Uncertain_* (b) |
Good |
Value 1 (b) |
Uncertain_* (b) |
||
|
Null |
Bad_* |
Bad_* (c) |
Good |
Null |
Bad_* (c) |
||
|
Value 1 |
Good_* |
DataValue |
Value 1 |
Good_* |
Good |
Value 1 |
Good_* |
|
Value 1 |
Uncertain_* |
Value 1 |
Uncertain_* |
Good |
Value 1 |
Uncertain_* |
|
|
Null |
Bad_* |
Null |
Bad_* |
Good |
Null |
Bad_* |
|
|
Value 1 |
Good_* |
RawData |
Value 1 |
N/A |
Good |
Value 1 |
Good |
|
Value 1 |
Uncertain_* |
Value 1(d) |
Uncertain (d) |
Value 1 |
Uncertain |
||
|
Null |
Bad_* |
Default value for DataType (e) |
Uncertain_ SubNormal (e) |
Default value for DataType |
Uncertain_ SubNormal |
||
|
All fields Bad_* |
Default value for DataType (e) |
Bad (e) |
Null |
Bad |
|||
|
The header status is set to a bad code in a fatal error situation. |
Bad_* |
Null |
Bad_* |
||||
|
(a) If
no specific StatusCode is used, the grouping into severity Good,
Uncertain or Bad is used. (b) If the status is uncertain in variant encoding, the value and the status are encoded as DataValue. (c) A bad status is transferred instead of a value for the variant encoding. (d) If the status for one or more fields is uncertain in raw filed encoding, the header status shall be set to Uncertain. (e) If the worst status for some fields is bad, the header status shall be set to Uncertain_SubNormal. If the status for all fields is
bad, the header status shall be set to Bad. |
|||||||
The KeyFrameCount with DataType UInt32 is the multiplier of the PublishingInterval that defines the maximum number of times the PublishingInterval expires before a key frame message with values for all published Variables is sent. The delta frame DataSetMessages contains just the changed values. If no changes exist, the delta frame DataSetMessage shall not be sent. If the KeyFrameCount is set to 1, every message contains a key frame.
For PublishedDataSets that provide cyclic updates of the DataSet, the value shall be greater than or equal to 1. PublishedDataItems or custom sources with CyclicDataSet set to true provide cyclic updates.
For non-cyclic PublishedDataSets that provide acyclic event based DataSets, the value shall be 0. PublishedEvents or custom sources with CyclicDataSet set to false provide acyclic updates.
For a heartbeat DataSetMessage, the value shall be 1.
The DataSetWriterProperties parameter is an array of DataType KeyValuePair that specifies additional properties for the configured DataSetWriter. The KeyValuePair DataType is defined in OPC 10000-5 and consists of a QualifiedName and a value of BaseDataType.
The mapping of the name and value to concrete functionality may be defined by transport protocol mappings, future versions of this document or vendor-specific extensions.
This Structure DataType is used to represent the DataSetWriter parameters. The DataSetWriterDataType is formally defined in Table 35.
Table 35 – DataSetWriterDataType structure
|
Name |
Type |
Description |
Allow Subtypes |
|
DataSetWriterDataType |
Structure |
|
|
|
Name |
String |
The name of the DataSetWriter. The name shall be unique across the WriterGroup. It is recommended to use a human readable name. |
|
|
Enabled |
Boolean |
The enabled state of the DataSetWriter. |
|
|
DataSetWriterId |
UInt16 |
Defined in 6.2.4.1. |
|
|
DataSetFieldContentMask |
DataSetFieldContentMask |
Defined in 6.2.4.2. |
|
|
KeyFrameCount |
UInt32 |
Defined in 6.2.4.3. |
|
|
DataSetName |
String |
The name of the corresponding PublishedDataSet. If the DataSetWriter is used to create heartbeat DataSetMessages, the dataSetName shall be null or empty. |
|
|
DataSetWriterProperties |
KeyValuePair[] |
Defined in 6.2.4.4. |
|
|
TransportSettings |
DataSetWriterTransportDataType |
Transport mapping specific DataSetWriter parameters. The abstract base type is defined in 6.2.4.5.2. The concrete subtypes are defined in the subclauses for transport mapping specific parameters. If no concrete subtype is defined for the transport mapping, the field shall be null. |
True |
|
MessageSettings |
DataSetWriterMessageDataType |
DataSetMessage mapping specific DataSetWriter parameters. The abstract base type is defined in 6.2.4.5.3. The concrete subtypes are defined in the subclauses for message mapping specific parameters. If no concrete subtype is defined for the message mapping, the field shall be null. |
True |
Its representation in the AddressSpace is defined in Table 36.
Table 36 – DataSetWriterDataType definition
|
Attributes |
Value |
|
BrowseName |
DataSetWriterDataType |
|
IsAbstract |
False |
|
Subtype of Structure defined in OPC 10000-5. |
|
|
Conformance Units |
|
|
PubSub Parameters Discovery |
|
This Structure DataType is an abstract base type for transport mapping specific DataSetWriter parameters. The abstract DataType does not define fields.
The DataSetWriterTransportDataType Structure representation in the AddressSpace is defined in Table 37.
Table 37 – DataSetWriterTransportDataType definition
|
Attributes |
Value |
|
BrowseName |
DataSetWriterTransportDataType |
|
IsAbstract |
True |
|
Subtype of Structure defined in OPC 10000-5. |
|
|
Conformance Units |
|
|
PubSub Parameters Discovery |
|
This Structure DataType is an abstract base type for message mapping specific DataSetWriter parameters. The abstract DataType does not define fields.
The DataSetWriterMessageDataType Structure representation in the AddressSpace is defined in Table 38.
Table 38 – DataSetWriterMessageDataType definition
|
Value |
|
|
BrowseName |
DataSetWriterMessageDataType |
|
IsAbstract |
True |
|
Subtype of Structure defined in OPC 10000-5. |
|
|
Conformance Units |
|
|
PubSub Parameters Discovery |
|
The parameters are shared between WriterGroup and ReaderGroup.
The parameters are related to PubSub NetworkMessage security. See 5.4.5 for an introduction of PubSub security and Clause 8 for the definition of the PubSub Security Key Service.
The SecurityMode indicates the level of security applied to the NetworkMessages published by a WriterGroup or received by a ReaderGroup. The MessageSecurityMode DataType is defined in OPC 10000-4.
The SecurityGroupId with DataType String is the identifier for a SecurityGroup in the Security Key Server. It is unique within a SKS.
The parameter is null if the SecurityMode is NONE.
If the SecurityMode is not NONE the SecurityGroupId identifies the SecurityGroup. The SecurityGroup defines the SecurityPolicy and the security keys used for the NetworkMessage security. The PubSubGroup defines the SecurityMode for the NetworkMessages sent by the group.
SecurityKeyServices is an array of the DataType EndpointDescription and defines one or more Security Key Servers (SKS) that manage the security keys for the SecurityGroup assigned to the PubSubGroup. The EndpointDescription DataType is defined in OPC 10000-4.
The parameter is null if the SecurityMode is NONE.
Each element in the array is an Endpoint for an SKS that can supply the security keys for the SecurityGroupId. Multiple Endpoints exist because an SKS may have multiple redundant instances. If the SKS supports non-transparent redundancy, each Server in the redundant set shall have one entry in the array.
The use of the EndpointDescription parameters for the SKS selection are defined in Table 39. The main key for the identification of the SKS is the ApplicationUri.
The ApplicationUri is used in the different Server discovery mechanisms to get the OPC UA endpoint information necessary to connect to the SKS.
The combination of SecurityGroupId and SKS ApplicationUri is the unique key for a SecurityGroup in a PubSub application.
Table 39 – SecurityKeyService parameter content
|
Field |
Type |
Definition for the values |
|
EndpointUrl |
String |
Shall be null or empty. |
|
Server |
ApplicationDescription |
The ApplicationDescription DataType is defined in OPC 10000-4. |
|
ApplicationUri |
String |
The ServerUri of the SKS. |
|
ProductUri |
String |
Can be null or empty. |
|
ApplicationName |
LocalizedText |
Can be null or empty. |
|
ApplicationType |
Enum ApplicationType |
SERVER The security keys are pulled from the SKS using the Method GetSecurityKeys. CLIENT The security keys are pushed from the SKS to the PubSub application using the Method SetSecurityKeys. CLIENTANDSERVER Invalid value. DISCOVERYSERVER Invalid value. If the SKS information is sent as part of a discovery announcement message for a WriterGroup, the ApplicationType shall be set to SERVER even if the Publisher is configured for push. |
|
GatewayServerUri |
String |
Shall be null or empty. |
|
DiscoveryProfileUri |
String |
Shall be null or empty. |
|
DiscoveryUrls [] |
String |
A list of URLs for the DiscoveryEndpoints provided by the SKS. |
|
ServerCertificate |
ApplicationInstance Certificate |
Shall be null or empty. |
|
SecurityMode |
MessageSecurityMode |
The value shall be SIGNANDENCRYPT. |
|
SecurityPolicyUri |
String |
ApplicationType SERVER The URI for SecurityPolicy to use to connect to the SKS. If the URI is null or empty, the pull access shall use the best available security policy that is also supported by the pull Client. ApplicationType CLIENT Shall be null or empty. |
|
UserIdentityTokens [] |
UserTokenPolicy |
ApplicationType SERVER The user identity tokens that should be used to connect to the SKS. The default is ANONYMOUS if the array is empty. For ANONYMOUS the authorization for accessing the keys is based on the application authentication. If the type is USERNAME, a KeyCredentialConfigurationType instance is used to configure user name and password. The ResourceUri of the KeyCredentialConfigurationType instance shall match the ApplicationUri of the SKS. The KeyCredentialConfigurationType is defined in OPC 10000-12. The UserTokenPolicies are defined in OPC 10000-4. ApplicationType CLIENT The array shall be null or empty. |
|
TransportProfileUri |
String |
Can be null or empty. |
|
SecurityLevel |
Byte |
Shall be 0. |
The MaxNetworkMessageSize with DataType UInt32 indicates the maximum size in bytes for NetworkMessages created by the WriterGroup. It refers to the size of the complete NetworkMessage including padding and signature without any additional headers added by the transport protocol mapping. If the size of a NetworkMessage exceeds the MaxNetworkMessageSize, the behaviour depends on the message mapping.
The transport protocol mappings defined in 7.3 may define restrictions for the maximum value of this parameter.
NOTE The value for the MaxNetworkMessageSize should be configured in a way that ensures that NetworkMessages together with additional headers added by the transport protocol are still smaller than or equal than the transport protocol MTU.
The GroupProperties parameter is an array of DataType KeyValuePair that specifies additional properties for the configured group. The KeyValuePair DataType is defined in OPC 10000-5 and consists of a QualifiedName and a value of BaseDataType.
The mapping of the name and value to concrete functionality may be defined by transport protocol mappings, future versions of this document or vendor-specific extensions.
This Structure DataType is an abstract base type for PubSubGroups. The PubSubGroupDataType is formally defined in Table 40.
Table 40 – PubSubGroupDataType structure
|
Name |
Type |
Description |
|
PubSubGroupDataType |
Structure |
|
|
Name |
String |
The name of the PubSubGroup. The name shall be unique across all writer groups and reader groups of a PubSubConnection. It is recommended to use a human readable name. |
|
Enabled |
Boolean |
The enabled state of the PubSubGroup. |
|
SecurityMode |
MessageSecurityMode |
Defined in 6.2.5.2. |
|
SecurityGroupId |
String |
Defined in 6.2.5.3. |
|
SecurityKeyServices |
EndpointDescription[] |
Defined in 6.2.5.4. |
|
MaxNetworkMessageSize |
UInt32 |
Defined in 6.2.5.5. |
|
GroupProperties |
KeyValuePair[] |
Defined in 6.2.5.6. |
The PubSubGroupDataType Structure representation in the AddressSpace is defined in Table 41.
Table 41 – PubSubGroupDataType definition
|
Attributes |
Value |
|
BrowseName |
PubSubGroupDataType |
|
IsAbstract |
True |
|
Subtype of Structure defined in OPC 10000-5. |
|
|
Conformance Units |
|
|
PubSub Parameters Discovery |
|
The WriterGroupId with DataType UInt16 is an identifier for the WriterGroup and shall be unique across all WriterGroups for a PublisherId. All values, except for 0, are valid. The value 0 is defined as null value.
The WriterGroupId shall be within the range 0x0001 - 0x7FFF for external assignment by configuration tools, and 0x8000 - 0xFFFF for internal assignment like through the Method CloseAndUpdate of the PubSubConfigurationType.
The PublishingInterval with the DataType Duration defines the interval in milliseconds for publishing NetworkMessages and the embedded DataSetMessages created by the related DataSetWriters.
For cyclic PublishedDataSets one DataSet is produced for one PublishedDataSet in a PublishingInterval. If no new DataSet is available in a PublishingInterval, then either the previous DataSetMessage is resent or no DataSetMessage is sent.
In the case non-cyclic PublishedDataSets like Event based DataSets, this may result in zero to many DataSetMessages produced for one PublishedDataSet in a PublishingInterval. All Events that occur between two PublishingIntervals shall be buffered until the next NetworkMessage is sent. If the number of Events exceeds the buffer capability of the DataSetWriter, an Event of type EventQueueOverflowEventType is inserted as last entry into the buffer and all Events that do not fit into the buffer are discarded.
The Duration DataType is a subtype of Double and allows configuration of intervals smaller than a millisecond.
The KeepAliveTime with DataType Duration defines the time in milliseconds until the Publisher sends a keep alive DataSetMessage in the case where no DataSetMessage was sent in this period by a DataSetWriter. The minimum value shall equal the PublishingInterval.
The Priority with DataType Byte defines the relative priority of the WriterGroup to all other WriterGroups across all PubSubConnections of the Publisher.
If more than one WriterGroup needs to be processed, the priority number defines the order of processing. The highest priority is processed first.
The lowest priority is zero and the highest is 255.
The LocaleIds, with DataType LocaleId, defines a list of locale ids in priority order for localized strings for all DataSetWriters in the WriterGroup. The first LocaleId in the list has the highest priority.
If the Publisher sends a localized String, the Publisher shall send the translation with the highest priority that it can. If it does not have a translation for any of the locales identified in this list, then it shall send the String value that it has and include the LocaleId with the String. If no locale id is configured, the Publisher shall use any that it has. See OPC 10000-3 for more detail on LocaleId.
The HeaderLayoutUri, with DataType String, defines the selection of a well defined configuration for a subset of the PubSub communication parameters. The affected subset is defined by the header layout.
A null or empty String is defined as no layout selected.
If a layout is selected, all affected parameters shall be set to the values defined for the layout.
Available layouts and the corresponding URI Strings are defined in Annex A.
This Structure DataType is used to represent the configuration parameters for WriterGroups. It is a subtype of PubSubGroupDataType defined in 6.2.5.7.
The WriterGroupDataType is formally defined in Table 42.
Table 42 – WriterGroupDataType structure
|
Name |
Type |
Description |
Allow Subtypes |
|
WriterGroupDataType |
Structure |
Subtype of PubSubGroupDataType defined in 6.2.5.7. |
|
|
WriterGroupId |
UInt16 |
Defined in 6.2.6.1. |
|
|
PublishingInterval |
Duration |
Defined in 6.2.6.2. |
|
|
KeepAliveTime |
Duration |
Defined in 6.2.6.3. |
|
|
Priority |
Byte |
Defined in 6.2.6.4. |
|
|
LocaleIds |
LocaleId[] |
Defined in 6.2.6.5. |
|
|
HeaderLayoutUri |
String |
Defined in 6.2.6.6. |
|
|
TransportSettings |
WriterGroupTransportDataType |
Transport mapping specific WriterGroup parameters. The abstract base type is defined in 6.2.6.7.2. The concrete subtypes are defined in the subclauses for transport mapping specific parameters. If no concrete subtype is defined for the transport mapping, the field shall be null. |
True |
|
MessageSettings |
WriterGroupMessageDataType |
NetworkMessage mapping specific WriterGroup parameters. The abstract base type is defined in 6.2.6.7.3. The concrete subtypes are defined in the subclauses for message mapping specific parameters. If no concrete subtype is defined for the message mapping, the field shall be null. |
True |
|
DataSetWriters |
DataSetWriterDataType[] |
The DataSetWriters contained in the WriterGroup. The DataSetWriter parameters are defined in 6.2.3.10.5. |
|
The WriterGroupDataType Structure representation in the AddressSpace is defined in Table 43.
Table 43 – WriterGroupDataType definition
|
Attributes |
Value |
||
|
BrowseName |
WriterGroupDataType |
||
|
IsAbstract |
False |
||
|
References |
NodeClass |
BrowseName |
IsAbstract |
|
Subtype of PubSubGroupDataType defined in 6.2.5.7. |
|||
|
Conformance Units |
|||
|
PubSub Parameters Discovery |
|||
This Structure DataType is an abstract base type for transport mapping specific WriterGroup parameters. The abstract DataType does not define fields.
The WriterGroupTransportDataType Structure representation in the AddressSpace is defined in Table 44.
Table 44 – WriterGroupTransportDataType definition
|
Attributes |
Value |
|
BrowseName |
WriterGroupTransportDataType |
|
IsAbstract |
True |
|
Subtype of Structure defined in OPC 10000-5. |
|
|
Conformance Units |
|
|
PubSub Parameters Discovery |
|
This Structure DataType is an abstract base type for message mapping specific WriterGroup parameters. The abstract DataType does not define fields.
The WriterGroupMessageDataType Structure representation in the AddressSpace is defined in Table 45.
Table 45 – WriterGroupMessageDataType definition
|
Attributes |
Value |
|
BrowseName |
WriterGroupMessageDataType |
|
IsAbstract |
True |
|
Subtype of Structure defined in OPC 10000-5. |
|
|
Conformance Units |
|
|
PubSub Parameters Discovery |
|
The PublisherId is a unique identifier for a Publisher within a Message Oriented Middleware. It can be included in sent NetworkMessage for identification or filtering. The value of the PublisherId is typically shared between PubSubConnections but the assignment of the PublisherId is vendor specific.
The PublisherId parameter is only relevant for the Publisher functionality inside a PubSubConnection. The filter setting on the Subscriber side is contained in the DataSetReader parameters.
Valid DataTypes are UInteger and String. A zero UInteger and a Null or empty String are invalid PublisherIds.
The default PublisherId for datagram transport protocols has a DataType of UInt64. If the default PublisherId is created by the OPC UA Application, it is recommended to set the first 6 bytes with the MAC address of one of the network interfaces and to set the two remaining bytes to the OPC UA Server port of the OPC UA Application.
The default PublisherId for broker based transports equals the PublisherId for datagram transport protocols but the DataType is UInt64 for UADP message mapping and String for JSON message mapping. For the String, the UInt64 value is converted to a String. The PublisherId may be used in message headers, as part of a QueueName or as a client identifier for the broker connection. In these cases the size of the PublisherId and the characters used in the PublisherId may have limitations or impact to the communication performance.
The default PublisherId is used if it is not assigned by a configuration tool.
The TransportProfileUri parameter with DataType String indicates the transport protocol mapping and the message mapping used.
The possible TransportProfileUri values are defined as URI of the transport protocols defined as PubSub transport Facet in OPC 10000-7.
The Address parameter contains the network address information for the communication middleware. The different Structure DataTypes used to represent the Address are defined in 6.2.7.5.3.
The ConnectionProperties parameter is an array of DataType KeyValuePair that specifies additional properties for the configured connection. The KeyValuePair type is defined in OPC 10000-5 and consists of a QualifiedName and a value of BaseDataType.
The mapping of the namespace, name, and value to concrete functionality may be defined by transport protocol mappings or vendor-specific extensions.
The NamespaceIndex of the QualifiedName in the KeyValuePair for properties defined in this document shall be 0. The Name of the QualifiedName is the property name from Table 46. The DataType of the Value in the KeyValuePair shall be the DataType defined in Table 46.
Table 46 formally defines the ConnectionProperties.
Table 46 – ConnectionProperties
|
Key |
DataType |
Description |
|
0:SksPullRetryInterval |
Duration |
The interval the PubSub application shall use to retry pulling keys after an error appeared. The PubSub application shall have a default value for the retry interval in the case this value is not configured. |
This Structure DataType is used to represent the configuration parameters for PubSubConnections. The PubSubConnectionDataType is formally defined in Table 47.
Table 47 – PubSubConnectionDataType structure
|
Name |
Type |
Description |
Allow Subtypes |
|
PubSubConnectionDataType |
Structure |
|
|
|
Name |
String |
The name of the PubSubConnection. The name shall be unique across a PubSubConfiguration. It is recommended to use a human readable name. |
|
|
Enabled |
Boolean |
The enabled state of the PubSubConnection. |
|
|
PublisherId |
BaseDataType |
Defined in 6.2.7.1. |
|
|
TransportProfileUri |
String |
Defined in 6.2.7.2. |
|
|
Address |
NetworkAddressDataType |
Defined in 6.2.7.3. The NetworkAddressDataType is defined in 6.2.7.5.3. |
True |
|
ConnectionProperties |
KeyValuePair[] |
Defined in 6.2.7.4. |
|
|
TransportSettings |
ConnectionTransportDataType |
Transport mapping specific PubSubConnection parameters. The abstract base type is defined in 6.2.7.5.2. The concrete subtypes are defined in the subclauses for transport mapping specific parameters. If no concrete subtype is defined for the transport mapping, the field shall be null. |
True |
|
WriterGroups |
WriterGroupDataType[] |
The WriterGroups contained in the PubSubConnection. The WriterGroup is defined in 6.2.6. |
|
|
ReaderGroups |
ReaderGroupDataType[] |
The ReaderGroups contained in the PubSubConnection. The ReaderGroup is defined in 6.2.8. |
|
Its representation in the AddressSpace is defined in Table 48.
Table 48 – PubSubConnectionDataType definition
|
Attributes |
Value |
|
BrowseName |
PubSubConnectionDataType |
|
IsAbstract |
False |
|
Subtype of Structure defined in OPC 10000-5. |
|
|
Conformance Units |
|
|
PubSub Parameters Discovery Extended |
|
This Structure DataType is an abstract base type for transport mapping specific PubSubConnection parameters. The abstract DataType does not define fields.
The ConnectionTransportDataType Structure representation in the AddressSpace is defined in Table 49.
Table 49 – ConnectionTransportDataType definition
|
Attributes |
Value |
|
BrowseName |
ConnectionTransportDataType |
|
IsAbstract |
True |
|
Subtype of Structure defined in OPC 10000-5. |
|
|
Conformance Units |
|
|
PubSub Parameters Discovery Extended |
|
Subtypes of this abstract Structure DataType are used to represent network address information. The NetworkAddressDataType is formally defined in Table 50.
Table 50 – NetworkAddressDataType structure
|
Name |
Type |
Description |
|
NetworkAddressDataType |
Structure |
|
|
NetworkInterface |
String |
The name of the network interface used for the communication relation. The default value is an empty String. In this case the network interface used is determined by the address provided by the subtypes of this Structure. The name can be an IP address, MAC address or the system specific name of the interface. |
The NetworkAddressDataType Structure representation in the AddressSpace is defined in Table 51.
Table 51 – NetworkAddressDataType definition
|
Attributes |
Value |
|
BrowseName |
NetworkAddressDataType |
|
IsAbstract |
True |
|
Subtype of Structure defined in OPC 10000-5. |
|
|
Conformance Units |
|
|
PubSub Parameters Discovery Extended |
|
This Structure DataType is used to represent network address information in the form of an URL String. The NetworkAddressUrlDataType is formally defined in Table 52.
Table 52 – NetworkAddressUrlDataType structure
|
Name |
Type |
Description |
|
NetworkAddressUrlDataType |
Structure |
Subtype of NetworkAddressDataType defined in 6.2.7.5.3. |
|
Url |
String |
The address string for the communication relation in the form on an URL String. |
The NetworkAddressUrlDataType Structure representation in the AddressSpace is defined in Table 53.
Table 53 – NetworkAddressUrlDataType definition
|
Attributes |
Value |
||
|
BrowseName |
NetworkAddressUrlDataType |
||
|
IsAbstract |
False |
||
|
References |
NodeClass |
BrowseName |
IsAbstract |
|
Subtype of NetworkAddressDataType defined in 6.2.7.5.3. |
|||
|
Conformance Units |
|||
|
PubSub Parameters Discovery Extended |
|||
The ReaderGroup does not add parameters to the shared PubSubGroup parameters.
The ReaderGroup is used to group a list of DataSetReaders. It is not symmetric to a WriterGroup and it is not related to a particular NetworkMessage. The NetworkMessage related filter settings are on the DataSetReaders.
This Structure DataType is used to represent the configuration parameters for ReaderGroups. The ReaderGroupDataType is formally defined in Table 54.
Table 54 – ReaderGroupDataType structure
|
Name |
Type |
Description |
Allow Subtypes |
|
ReaderGroupDataType |
Structure |
Subtype of PubSubGroupDataType defined in 6.2.5.7. |
|
|
TransportSettings |
ReaderGroupTransportDataType |
Transport mapping specific ReaderGroup parameters. The abstract base type is defined in 6.2.8.2.2. The concrete subtypes are defined in the subclauses for transport mapping specific parameters. If no concrete subtype is defined for the transport mapping, the field shall be null. |
True |
|
MessageSettings |
ReaderGroupMessageDataType |
NetworkMessage mapping specific ReaderGroup parameters. The abstract base type is defined in 6.2.8.2.3. The concrete subtypes are defined in the subclauses for message mapping specific parameters. If no concrete subtype is defined for the message mapping, the field shall be null. |
True |
|
DataSetReaders |
DataSetReaderDataType[] |
The DataSetReaders contained in the ReaderGroup. The DataSetReader is defined in 6.2.9. |
|
The ReaderGroupDataType Structure representation in the AddressSpace is defined in Table 55.
Table 55 – ReaderGroupDataType definition
|
Attributes |
Value |
||
|
BrowseName |
ReaderGroupDataType |
||
|
IsAbstract |
False |
||
|
References |
NodeClass |
BrowseName |
IsAbstract |
|
Subtype of PubSubGroupDataType defined in 6.2.5.7. |
|||
|
Conformance Units |
|||
|
PubSub Parameters Discovery Extended |
|||
This Structure DataType is an abstract base type for transport mapping specific ReaderGroup parameters. The abstract DataType does not define fields.
The ReaderGroupTransportDataType Structure representation in the AddressSpace is defined in Table 56.
Table 56 – ReaderGroupTransportDataType definition
|
Attributes |
Value |
||
|
BrowseName |
ReaderGroupTransportDataType |
||
|
IsAbstract |
True |
||
|
References |
NodeClass |
BrowseName |
IsAbstract |
|
Subtype of Structure defined in OPC 10000-5. |
|||
|
Conformance Units |
|||
|
PubSub Parameters Discovery Extended |
|||
This Structure DataType is an abstract base type for message mapping specific ReaderGroup parameters. The abstract DataType does not define fields.
The ReaderGroupMessageDataType Structure representation in the AddressSpace is defined in Table 57.
Table 57 – ReaderGroupMessageDataType definition
|
Attributes |
Value |
||
|
BrowseName |
ReaderGroupMessageDataType |
||
|
IsAbstract |
True |
||
|
References |
NodeClass |
BrowseName |
IsAbstract |
|
Subtype of Structure defined in OPC 10000-5. |
|||
|
Conformance Units |
|||
|
PubSub Parameters Discovery Extended |
|||
The parameter PublisherId defines the Publisher to receive NetworkMessages from.
If the value is null, the parameter shall be ignored and all received NetworkMessages pass the PublisherId filter.
Valid DataTypes are UInteger and String.
The parameter WriterGroupId with DataType UInt16 defines the identifier of the corresponding WriterGroup.
The default value 0 is defined as null value, and means this parameter shall be ignored.
The parameter DataSetWriterId with DataType UInt16 defines the DataSet selected in the Publisher for the DataSetReader.
If the value is 0 (null), the parameter shall be ignored and all received DataSetMessages pass the DataSetWriterId filter.
The parameter DataSetMetaData provides the information necessary to decode DataSetMessages from the Publisher. If the DataSetMetaData changes in the Publisher and the MajorVersion was changed, the DataSetReader needs an update of the DataSetMetaData for further operation. If the update cannot be retrieved in the duration of the MessageReceiveTimeout, the State of the DataSetReader shall change to Error. The related PublishedDataSet is defined in 6.2.3. The DataSetMetaDataType is defined in 6.2.3.2.3. The options for retrieving the update of the DataSetMetaData are described in 5.2.3.
The Subscriber must map namespace indices in received messages if the data is processed in the context of an OPC UA Server information model e.g. if the values are written to target Variables. This affects encoding NodeIds in ExtensionObjects but also all other namespace indices in NodeIds and BrowseNames contained in the messages. If the Subscriber receives Structure DataTypes where the target Variables DataTypes have the same structure but different DataType NodeIds, the Subscriber must verify the consistency of the layout at start-up and must map the complete encoding NodeId when receiving the data.
The Subscriber should verify that the target Variables can handle array and string sizes if the Subscriber has limits and the DataSetMetaData contains size information. This includes ArrayDimensions and MaxStringLength information in the FieldMetaData and the StructureFields of Structure DataTypes. The verification should be executed at the start-up of the DataSetReader and when the DataSetMetaData is updated. The DataSetReader should go into Error state if the verification fails.
If the DataSetMetaData contains an empty fields array, the DataSetReader is configured to receive heartbeat DataSetMessages. For heartbeat DataSetMessages the majorVersion and minorVersion in the configurationVersion shall always be 0 in the configuration and in the DataSetMessages.
The parameter DataSetFieldContentMask with DataType DataSetFieldContentMask indicates the fields of a DataValue included in the DataSetMessages. The parameter shall be ignored for heartbeat messages.
The DataSetFieldContentMask DataType is defined in 6.2.4.2.
The parameter MessageReceiveTimeout is the maximum acceptable time between two DataSetMessages. The time starts when the state of the DataSetReader changes to Operational. If there is no new DataSetMessage received within this period, the DataSetReader State shall be changed to Error until the next DataSetMessage is received. The DataSetMessages that reset the period include keep-alive and heartbeat messages. A DataSetMessage is considered new if the sequence number increments or if a new keep-alive message is received. If no sequence number is contained in the DataSetMessage, each received DataSetMessage is considered new.
The MessageReceiveTimeout is related to the Publisher side parameters PublishingInterval, KeepAliveTime and KeyFrameCount.
The KeyFrameCount with DataType UInt32 is the multiplier of the PublishingInterval that defines the maximum number of times the PublishingInterval expires before a key frame message, with all field values, is received.
For DataSets that provide cyclic updates, the value shall be greater than or equal to 1. For non-cyclic DataSets, like PublishedEvents, that provide event based DataSets, the value shall be 0.
The HeaderLayoutUri, with DataType String, defines the selection of a well defined configuration for a subset of the PubSub communication parameters. The affected subset is defined by the header layout.
A null or empty String is defined as no layout selected.
If a layout is selected, all affected parameters shall be set to the values defined for the layout.
Available layouts and the corresponding URI Strings are defined in Annex A.
The parameter is defined in 6.2.5.2.
This parameter overwrites the corresponding setting on the ReaderGroup if the value is not INVALID.
The parameter is defined in 6.2.5.3.
The parameter shall be null if the SecurityMode is INVALID.
The parameter is defined in 6.2.5.4.
The parameter shall be null if the SecurityMode is INVALID.
The parameter is only used to overwrite the SecurityKeyServices parameter of the ReaderGroup if the SKS is different for the DataSetReader.
The DataSetReaderProperties parameter is an array of DataType KeyValuePair that specifies additional properties for the configured DataSetReader. The KeyValuePair DataType is defined in OPC 10000-5 and consists of a QualifiedName and a value of BaseDataType.
The mapping of the name and value to concrete functionality may be defined by transport protocol mappings, future versions of this document or vendor-specific extensions.
This Structure DataType is used to represent the DataSetReader parameters. The DataSetReaderDataType is formally defined in Table 58.
Table 58 – DataSetReaderDataType structure
|
Name |
Type |
Description |
Allow Subtypes |
|
DataSetReaderDataType |
Structure |
|
|
|
Name |
String |
The name of the DataSetReader. The name shall be unique across a ReaderGroup. It is recommended to use a human readable name. |
|
|
Enabled |
Boolean |
The enabled state of the DataSetReader. |
|
|
PublisherId |
BaseDataType |
Defined in 6.2.9.1. |
|
|
WriterGroupId |
UInt16 |
Defined in 6.2.9.2. |
|
|
DataSetWriterId |
UInt16 |
Defined in 6.2.9.3. |
|
|
DataSetMetaData |
DataSetMetaDataType |
Defined in 6.2.9.4. If the DataSetReaderDataType is provided as part of a create or update operation and the subscribedDataSet contains a StandaloneSubscribedDataSetRefDataType, this field shall be null and shall be replaced with the DataSetMetaDataType contained in the referenced StandaloneSubscribedDataSetDataType. |
|
|
DataSetFieldContentMask |
DataSetFieldContentMask |
Defined in 6.2.9.5. |
|
|
MessageReceiveTimeout |
Duration |
Defined in 6.2.9.6. |
|
|
KeyFrameCount |
UInt32 |
Defined in 6.2.9.7. |
|
|
HeaderLayoutUri |
String |
Defined in 6.2.9.8. |
|
|
SecurityMode |
MessageSecurityMode |
Defined in 6.2.9.9. |
|
|
SecurityGroupId |
String |
Defined in 6.2.9.10. |
|
|
SecurityKeyServices |
EndpointDescription[] |
Defined in 6.2.9.11. |
|
|
DataSetReaderProperties |
KeyValuePair[] |
Defined in 6.2.9.12. |
|
|
TransportSettings |
DataSetReaderTransportDataType |
Transport-specific DataSetReader parameters. The abstract base type is defined in 6.2.9.13.2. The concrete subtypes are defined in the subclauses for transport mapping specific parameters. If no concrete subtype is defined for the transport mapping, the field shall be null. |
True |
|
MessageSettings |
DataSetReaderMessageDataType |
DataSetMessage mapping specific DataSetReader parameters. The abstract base type is defined in 6.2.9.13.3. The concrete subtypes are defined in the subclauses for message mapping specific parameters. If no concrete subtype is defined for the message mapping, the field shall be null. |
True |
|
SubscribedDataSet |
SubscribedDataSetDataType |
The SubscribedDataSet specific parameters. The abstract base type and the concrete subtypes are defined in 6.2.10. If the DataSetReader is configured to receive heartbeat DataSetMessages, the field shall be null. The StandaloneSubscribedDataSetDataType subtype shall not be used in this structure field. |
True |
Its representation in the AddressSpace is defined in Table 59.
Table 59 – DataSetReaderDataType definition
|
Attributes |
Value |
|
BrowseName |
DataSetReaderDataType |
|
IsAbstract |
False |
|
Subtype of Structure defined in OPC 10000-5. |
|
|
Conformance Units |
|
|
PubSub Parameters Discovery Extended |
|
This Structure DataType is an abstract base type for transport-specific DataSetReader parameters. The DataSetReaderTransportDataType is formally defined in Table 60.
Table 60 – DataSetReaderTransportDataType structure
|
Name |
Type |
Description |
|
DataSetReaderTransportDataType |
Structure |
|
The DataSetReaderTransportDataType Structure representation in the AddressSpace is defined in Table 61.
Table 61 – DataSetReaderTransportDataType definition
|
Attributes |
Value |
|
BrowseName |
DataSetReaderTransportDataType |
|
IsAbstract |
True |
|
Subtype of Structure defined in OPC 10000-5. |
|
|
Conformance Units |
|
|
PubSub Parameters Discovery Extended |
|
This Structure DataType is an abstract base type for message mapping specific DataSetReader parameters. The DataSetReaderMessageDataType is formally defined in Table 62.
Table 62 – DataSetReaderMessageDataType structure
|
Name |
Type |
Description |
|
DataSetReaderMessageDataType |
Structure |
|
The DataSetReaderMessageDataType Structure representation in the AddressSpace is defined in Table 63.
Table 63 – DataSetReaderMessageDataType definition
|
Attributes |
Value |
|
BrowseName |
DataSetReaderMessageDataType |
|
IsAbstract |
True |
|
Subtype of Structure defined in OPC 10000-5. |
|
|
Conformance Units |
|
|
PubSub Parameters Discovery Extended |
|
This Structure DataType is an abstract base type for SubscribedDataSet parameters. A SubscribedDataSet defines the metadata for the subscribed DataSet and the information for the processing of DataSetMessages. See 5.4.2.2 for an introduction to the processing options for received DataSetMessages.
The SubscribedDataSetDataType is formally defined in Table 64.
Table 64 – SubscribedDataSetDataType structure
|
Name |
Type |
Description |
|
SubscribedDataSetDataType |
Structure |
|
The SubscribedDataSetDataType Structure representation in the AddressSpace is defined in Table 65.
Table 65 – SubscribedDataSetDataType definition
|
Attributes |
Value |
|
|
BrowseName |
SubscribedDataSetDataType |
|
|
IsAbstract |
True |
|
|
Subtype of Structure defined in OPC 10000-5. |
||
|
Conformance Units |
|
|
|
PubSub Parameters Discovery Extended |
|
|
The SubscribedDataSet option TargetVariables defines a list of Variable mappings between received DataSet fields and target Variables in the Subscriber AddressSpace. The FieldTargetDataType is defined in 6.2.10.2.3. Target Variables shall only be used once within the same TargetVariables list.
This Structure DataType is used to represent TargetVariables specific parameters. It is a subtype of the SubscribedDataSetDataType defined in 6.2.10.1.
The TargetVariablesDataType is formally defined in Table 66.
Table 66 – TargetVariablesDataType structure
|
Name |
Type |
Description |
|
TargetVariablesDataType |
Structure |
|
|
TargetVariables |
FieldTargetDataType[] |
Defined in 6.2.10.2.3. |
Its representation in the AddressSpace is defined in Table 67.
Table 67 – TargetVariablesDataType definition
|
Attributes |
Value |
|
BrowseName |
TargetVariablesDataType |
|
IsAbstract |
False |
|
Subtype of SubscribedDataSetDataType defined in 6.2.10.1. |
|
|
Conformance Units |
|
|
PubSub Parameters SubscribedDataSet |
|
This DataType is used to provide the metadata for the relation between a field in a DataSetMessage and a target Variable in a DataSetReader. The FieldTargetDataType is formally defined in Table 68.
Table 68 – FieldTargetDataType structure
|
Name |
Type |
Description |
|
FieldTargetDataType |
Structure |
|
|
DataSetFieldId |
Guid |
The unique ID of the field in the DataSet. The fields and their unique IDs are defined in the DataSetMetaData Structure. |
|
ReceiverIndexRange |
NumericRange |
Index range used to extract parts of an array out of the received data. It is used to identify a single element of an array, or a single range of indexes for arrays for the received DataSet field. If a range of elements is specified, the values are returned as a composite. The first element is identified by index 0 (zero). The NumericRange type is defined in OPC 10000-4. This parameter is null if the specified Attribute is not an array. However, if the specified Attribute is an array, and this parameter is null, then the complete array is used. The resulting data array size of this NumericRange shall match the resulting data array size of the writeIndexRange NumericRange setting. If the resulting array size is one and the target node ValueRank is scalar, the value shall be applied as scalar value. |
|
TargetNodeId |
NodeId |
The NodeId of the Variable to which the received DataSetMessage field value is written. |
|
AttributeId |
IntegerId |
Id of the Attribute to write e.g. the Value Attribute. This shall be a valid AttributeId. The Attributes are defined in OPC 10000-3. The IntegerId DataType is defined in OPC 10000-4. The IntegerIds for the Attributes are defined in OPC 10000-6. |
|
WriteIndexRange |
NumericRange |
The index range used for writing received data to the target node. It is used to identify a single element of an array, or a single range of indexes for arrays for the write operation to the target Node. If a range of elements is specified, the values are written as a composite. The first element is identified by index 0 (zero). The NumericRange type is defined in OPC 10000-4. This parameter is null if the specified Attribute is not an array. However, if the specified Attribute is an array, and this parameter is null, then the complete array is used. |
|
OverrideValueHandling |
OverrideValueHandling |
The value is used to define the override value handling behaviour if the State of the DataSetReader is not Operational or if the corresponding field in the DataSet contains a Bad StatusCode. The handling of the OverrideValue in different scenarios is defined in 6.2.11. The OverrideValueHandling enumeration DataType is defined in 6.2.10.2.4. |
|
OverrideValue |
BaseDataType |
This value is used if the OverrideValueHandling is set to OverrideValue and the State of the DataSetReader is not Operational or if the corresponding field in the DataSet contains a Bad StatusCode. The handling of the OverrideValue in different scenarios is defined in 6.2.11. This Value shall match the DataType of the target Node. If a writeIndexRange is configured, the Value shall match the resulting size of the writeIndexRange. For example if the writeIndexRange is “5:7”, the overrideValue must be an array with length 3. |
Its representation in the AddressSpace is defined in Table 69.
Table 69 – FieldTargetDataType definition
|
Attributes |
Value |
|
BrowseName |
FieldTargetDataType |
|
IsAbstract |
False |
|
Subtype of Structure defined in OPC 10000-5. |
|
|
Conformance Units |
|
|
PubSub Parameters SubscribedDataSet |
|
The OverrideValueHandling is an enumeration that specifies the possible options for the handling of Override values. The possible enumeration values are described in Table 70.
Table 70 – OverrideValueHandling values
|
Name |
Value |
Description |
|
Disabled |
0 |
The override value handling is disabled. |
|
LastUsableValue |
1 |
In the case of an error, the last usable value is used. If no last usable value is available, the default value for the data type is used. |
|
OverrideValue |
2 |
In the case of an error, the configured override value is used. |
The OverrideValueHandling representation in the AddressSpace is defined in Table 71.
Table 71 – OverrideValueHandling definition
|
Attribute |
Value |
||||
|
BrowseName |
OverrideValueHandling |
||||
|
IsAbstract |
False |
||||
|
References |
Node Class |
BrowseName |
DataType |
TypeDefinition |
Others |
|
Subtype of Enumeration defined in OPC 10000-5 |
|||||
|
HasProperty |
Variable |
EnumStrings |
LocalizedText [] |
PropertyType |
|
|
Conformance Units |
|||||
|
PubSub Parameters SubscribedDataSet |
|||||
The SubscribedDataSet option SubscribedDataSetMirror defines an Object in the Subscriber AddressSpace with a mirror Variable for each DataSet field in the received DataSetMessages.
This parameter with DataType String defines the BrowseName and DisplayName of the parent Node for the Variables representing the fields of the subscribed DataSet.
This parameter with DataType RolePermissionType defines the value of the RolePermissions Attribute to be set on the parent Node. This value is also used as RolePermissions for all Variables of the DataSet mirror.
This Structure DataType is used to represent SubscribedDataSetMirror specific parameters. It is a subtype of the SubscribedDataSetDataType defined in 6.2.10.1.
The SubscribedDataSetMirrorDataType is formally defined in Table 72.
Table 72 – SubscribedDataSetMirrorDataType structure
|
Name |
Type |
Description |
|
SubscribedDataSetMirrorDataType |
Structure |
|
|
ParentNodeName |
String |
Defined in 6.2.10.3.1. |
|
RolePermissions |
RolePermissionType[] |
Defined in 6.2.10.3.3. |
Its representation in the AddressSpace is defined in Table 73.
Table 73 – SubscribedDataSetMirrorDataType definition
|
Attributes |
Value |
|
BrowseName |
SubscribedDataSetMirrorDataType |
|
IsAbstract |
False |
|
Subtype of SubscribedDataSetDataType defined in in 6.2.10.1. |
|
|
Conformance Units |
|
|
PubSub Parameters SubscribedDataSet Mirror |
|
This Structure DataType references a standalone subscribed DataSet. It is a subtype of the SubscribedDataSetDataType defined in 6.2.10.1.
The StandaloneSubscribedDataSetRefDataType is formally defined in Table 74.
Table 74 – StandaloneSubscribedDataSetRefDataType structure
|
Name |
Type |
Description |
|
StandaloneSubscribedDataSetRefDataType |
Structure |
|
|
DataSetName |
String |
The name of the corresponding standalone subscribed DataSet. |
Its representation in the AddressSpace is defined in Table 75.
Table 75 – StandaloneSubscribedDataSetRefDataType definition
|
Attributes |
Value |
|
BrowseName |
StandaloneSubscribedDataSetRefDataType |
|
IsAbstract |
False |
|
Subtype of SubscribedDataSetDataType defined in 6.2.10.1. |
|
|
Conformance Units |
|
|
PubSub Parameters SubscribedDataSet Standalone |
|
This Structure DataType is define a standalone subscribed DataSet. It is a subtype of the SubscribedDataSetDataType defined in 6.2.10.1.
The StandaloneSubscribedDataSetDataType is formally defined in Table 76.
Table 76 – StandaloneSubscribedDataSetDataType structure
|
Name |
Type |
Description |
Allow Subtypes |
|
StandaloneSubscribedDataSetDataType |
Structure |
|
|
|
Name |
String |
Name of the standalone SubscribedDataSet. It is recommended to use a human readable name. The name of the standalone SubscribedDataSet shall be unique in the Subscriber. |
|
|
DataSetFolder |
String[] |
Optional path of the SubscribedDataSet folder used to group SubscribedDataSets where each entry in the String array represents one level in a folder hierarchy. If no grouping is needed the parameter is a null or empty String array. |
|
|
DataSetMetaData |
DataSetMetaDataType |
Defined in 6.2.9.4. A Publisher must be configured to send DataSetMessages that comply with the DataSetMetaData in the standalone subscribed DataSet. |
|
|
SubscribedDataSet |
SubscribedDataSetDataType |
The SubscribedDataSet specific parameters. The abstract base type and the concrete subtypes are defined in 6.2.10. The StandaloneSubscribedDataSetDataType and the StandaloneSubscribedDataSetRefDataType subtypes shall not be used in this structure field. |
True |
Its representation in the AddressSpace is defined in Table 77.
Table 77 – StandaloneSubscribedDataSetDataType definition
|
Attributes |
Value |
|
BrowseName |
StandaloneSubscribedDataSetDataType |
|
IsAbstract |
False |
|
Subtype of SubscribedDataSetDataType defined in 6.2.10.1. |
|
|
Conformance Units |
|
|
PubSub Parameters SubscribedDataSet Standalone |
|
The configuration model defines different parameters that influence the information flow from Publisher to Subscriber in the case of a Bad Value Status or other error situations. Figure 25 depicts the parameters and the information flow inside a Publisher and inside a Subscriber.
The parameters and behaviour relevant for the encoding of a DataSetMessage on the Publisher side and the decoding of the DataSetMessage on the Subscriber side are defined in 6.2.4.2 together with the DataSetFieldContentMask.

Figure 25 – PubSub information flow
The mapping of source value and status to the DataSet in the Publisher depends on the substitute value. The dependencies are defined in Table 78.
Table 78 – Source to message input mapping
|
Source |
Substitute Value |
DataSet Publisher side |
||
|
Value(b) |
Status (a) |
Value |
Status (a) |
|
|
Value 1 |
Good_* |
Value 2
|
Value 1 |
Good_* |
|
Value 1 |
Uncertain_* |
Value 1 |
Uncertain_* |
|
|
Ignored |
Bad_* |
Value 2 |
Uncertain_SubstituteValue |
|
|
Value 1 |
Good_* |
Null |
Value 1 |
Good_* |
|
Value 1 |
Uncertain_* |
Value 1 |
Uncertain_* |
|
|
Ignored |
Bad_* |
Null |
Bad_* |
|
|
(a) If
no specific StatusCode is used, the grouping into severity Good,
Uncertain or Bad is used. (b) Any
error that happens during processing of source value e.g. DataType
does not match DataSetField |
||||
The mapping of the decoded DataSet on the Subscriber side to the value and status of the target Variable depends on the override value. The dependencies are defined in Table 79.
Table 79 – Message output to target mapping
|
Decoded DataSet Subscriber |
Override Value Handling Enum |
Override Value |
Reader State |
Target |
||
|
Value |
Status (a) |
Value |
Status (a) |
|||
|
Value 1 |
Good_* |
OverrideValue
|
Value 2 |
Operational |
Value 1 |
Good_* |
|
Value 1 |
Uncertain_* |
Value 1 |
Uncertain_* |
|||
|
Ignored |
Bad_* |
Value 2 |
Good_LocalOverride |
|||
|
Value 1 |
Good_* |
LastUsableValue |
Ignored |
Value 1 |
Good_* |
|
|
Value 1 |
Uncertain_* |
Value 1 |
Uncertain_* |
|||
|
Ignored |
Bad_* |
LastValue (b) |
Uncertain_LastUsableValue |
|||
|
Value 1 |
Good_* |
Disabled |
Ignored |
Value 1 |
Good_* |
|
|
Value 1 |
Uncertain_* |
Value 1 |
Uncertain_* |
|||
|
Ignored |
Bad_* |
Null |
Bad_* |
|||
|
No message received. The target values are updated once after a reader state change. |
OverrideValue |
Value 2 |
Disabled Paused |
Value 2 |
Good_LocalOverride |
|
|
LastUsableValue |
Ignored |
LastValue (b) |
Uncertain_LastUsableValue |
|||
|
Disabled |
Ignored |
Null |
Bad_OutOfService |
|||
|
OverrideValue |
Value 2 |
Error |
Value 2 |
Good_LocalOverride |
||
|
LastUsableValue |
Ignored |
LastValue (b) |
Uncertain_LastUsableValue |
|||
|
Disabled |
Ignored |
Null |
Bad_NoCommunication |
|||
|
(a) If
no specific StatusCode is used, the grouping into severity Good,
Uncertain or Bad is used. (b) The last value is either the last received value or the default value for the data type if there was never a value received before. |
||||||
If one of the target Variables in the SubscribedDataSet does not allow writing of the StatusCode and the OverrideValueHandling is set to Disabled, the DataSetReader shall indicate the configuration error by setting the DataSetReader state to Error. In all other configurations of OverrideValueHandling when the target Variable does not allow writing of the StatusCode, only the Value is transferred to the target Variable.
If a target Variable in the SubscribedDataSet does not allow writing of timestamp, any received timestamp shall not be used and only the received value shall be written to the target Variable.
The ActionState is used to indicate the current state of an Action execution. It is an enumeration of the possible states. The enumeration values are described in Table 80.
Table 80 – ActionState values
|
Name |
Value |
Description |
|
Idle |
0 |
The Action is waiting for activation by a Requestor |
|
Executing |
1 |
The Action is managing an Action execution. |
|
Done |
2 |
The Action was completed, |
The ActionState representation in the AddressSpace is defined in Table 81.
Table 81 – ActionState definition
|
Attribute |
Value |
||||
|
BrowseName |
ActionState |
||||
|
IsAbstract |
False |
||||
|
References |
Node Class |
BrowseName |
DataType |
TypeDefinition |
Others |
|
Subtype of Enumeration defined in OPC 10000-5 |
|||||
|
HasProperty |
Variable |
EnumStrings |
LocalizedText [] |
PropertyType |
|
|
Conformance Units |
|||||
|
PubSub Parameters PublishedDataSet Action |
|||||
The Action execution sequence and the related ActionMetaData for an Action execution through a reliable transport protocol like MQTT is described in Figure 26.

Figure 26 – Action execution sequence reliable transport
The RequestId is unique within the context of a RequestorId and CorrelationData. Each Action request in a single NetworkMessage has a different RequestId. Multiple NetworkMessages with the same RequestorId and CorrelationData may be sent.
Multiple Responses may be sent in the same NetworkMessage if the corresponding requests have the same RequestorId and CorrelationData. The grouping of requests in NetworkMessages does not affect the grouping of Responses into NetworkMessages.
The Action execution sequence for an Action execution through a non-reliable transport protocol like UDP is described in Figure 27. The related ActionMetaData is described in Figure 26. It shows the use of the ActionState for a non-reliable transport protocol. The request and response messages are send in the PublishingInterval of the Responder as long as the ActionState requires the exchange of messages for a Action execution.
The state changes for Action execution are defined in Table 82 for the Requestor and in Table 83 for the Responder.
Table 82 – Action execution state changes Requestor
|
Current State |
Condition |
Event |
State for next message |
|
Idle |
Start Action execution |
Requestor sends Request Message with ActionState = Executing. |
Executing |
|
Executing |
PublishingInterval expired and no Done or Executing received from Responder. |
Requestor sends Request Message again with ActionState = Executing. |
Executing |
|
Executing |
Received Done from Responder |
Requestor sends Request Message with ActionState = Idle |
Idle |
|
Done |
PublisihingInterval expire and no Idle received. |
Requestor sends Request Message again with ActionState = Idle. |
Idle |
|
Done |
Received Idle from Responder |
None |
|
Table 83 – Action execution state changes Responder
|
Current State |
Condition |
Event |
State for next message |
|
Idle |
Receives RequestMessage for a new combination of RequestorId, CorrelationData and RequestId. |
Begins processing Action. |
Executing |
|
Executing |
PublshingInterval expired and Action execution is still in progress. |
Responder sends Response Message with ActionState = Executing, Status = Good and the payload is empty. |
Executing |
|
Executing |
Action execution completed. |
Responder sends Response Message with ActionState = Done, Status = Action result and payload provided for Good and Uncertain Status and payload is empty for Bad Status. |
Done |
|
Done |
PublshingInterval expired and did not receive Idle from Requestor yet |
Responder sends Response Message again with ActionState = Done until Idle is received from the Requestor or the time duration defined by the TimeoutHint request parameter ends. |
Done |
|
Done |
Received Idle from Requestor |
None |
|

Figure 27 – Action execution sequence non-reliable transport
Errors during the execution of an Action are reported in the Status of the Action response message.
For some errors such as decoding errors for the request message, addressing errors or failing security checks, the Responder does not produce a response message. Therefore the Requestor should have an internal timeout setting to stop waiting for a response message.
The Action specific use of PubSub configuration parameters is defined in Table 84.
Note that the reliability of the protocol depends on the QoS levels supported by the protocol. Any Broker-based middleware that is using a QoS of AtLeastOnce or greater is reliable (see 6.4.2.5.4). Broker-less middle is not reliable if it does not support any DatagramQoS (see 6.4.1.2.6).
Table 84 – Action specific use of parameters
|
PubSubComponent |
Parameter |
Description |
|
PubSubConnectionDataType |
ReaderGroups |
Readers are not used for Actions. |
|
|
||
|
WriterGroupDataType |
PublishingInterval |
The value is 0 for reliable transport protocols. The value shall be larger than 0 for non-reliable transport protocols. The Requestor and Responder resends Action messages that have not been acknowledged by the receiver with this frequency. |
|
KeepAliveTime |
This value is not used and set to 0. |
|
|
|
HeaderLayoutUri |
For JSON messages the JSON-NetworkMessage header layout URI is used (see A.3.4). For UADP messages this value is UADP-Dynamic header layout URI is used (see A.2.2). |
|
|
||
|
BrokerWriterGroupTransportDataType |
QueueName |
The address that the Requestor uses to send requests to the Responder. |
|
|
RequestedDeliveryGuarantee |
Shall be AtLeastOnce or better |
|
|
||
|
UadpWriterGroupMessageDataType |
SamplingOffset |
Always -1. |
|
|
NetworkMessageContentMask |
Bit 0: PublisherId is always 1 |
|
|
||
|
JsonWriterGroupMessageDataType |
NetworkMessageContentMask |
Bit 0: NetworkMessageHeader is always 1. Bit 1: DataSetMessageHeader is always 1. Bit 2: SingleDataSetMessage is always 0. Bit 3: PublisherId is always 1 Bit 5: ReplyTo is is always 0. |
|
|
||
|
DataSetWriterDataType |
DataSetFieldContentMask |
Always 0. |
|
|
KeyFrameCount |
Always 0. |
|
|
DataSetName |
The name of the ActionMetaData. |
|
|
||
|
UadpDataSetWriterMessageDataType |
DataSetMessageContentMask |
Bit 1: PicoSeconds is always 0. Bit 2: Status is always 1, however, it is not sent in requests. |
|
|
||
|
JsonDataSetWriterMessageDataType |
DataSetMessageContentMask |
Bit 2: SequenceNumber is always 0. Bit 4: Status is always 1, however, it is not sent in requests. Bit 5: MessageType is always 0. Bit 8: PublisherId is always 0 |
|
|
||
|
DatagramWriterGroupTransport2DataType |
MessageRepeatCount |
Always 0 |
|
|
MessageRepeatDelay |
Always 0 |
|
|
||
|
BrokerDataSetWriterTransportDataType |
QueueName |
Not used. |
|
|
RequestedDeliveryGuarantee |
Not used. |
|
|
MetaDataQueueName |
The address used to send ActionMetaData Messages. |
This Structure DataType is used to represent the PubSub configuration of an OPC UA Application. The PubSubConfigurationDataType is formally defined in Table 85.
Table 85 – PubSubConfigurationDataType structure
|
Name |
Type |
Description |
|
PubSubConfigurationDataType |
Structure |
|
|
PublishedDataSets |
PublishedDataSetDataType[] |
The PublishedDataSets contained in the configuration. The PublishedDataSetDataType is defined in 6.2.3.5. |
|
Connections |
PubSubConnectionDataType[] |
The PubSubConnections contained in the configuration. The PubSubConnectionDataType is defined in 6.2.7. The connection includes WriterGroups and ReaderGroups. |
|
Enabled |
Boolean |
The enabled state of the PubSub configuration. This Enable state corresponds to the PubSub Status of the PublishSubscribe Object. |
Its representation in the AddressSpace is defined in Table 86.
Table 86 – PubSubConfigurationDataType definition
|
Attributes |
Value |
|
BrowseName |
PubSubConfigurationDataType |
|
IsAbstract |
False |
|
Subtype of Structure defined in OPC 10000-5. |
|
|
Conformance Units |
|
|
PubSub Parameters Configuration |
|
If the PubSub configuration is stored in a file, the UABinaryFileDataType and the related definitions in OPC 10000-5 shall be used to encode the file content. The structure of the UABinaryFileDataType file with typical values for a PubSub configuration is described in Table 87.
Table 87 – PubSubConfiguration file content
|
Field |
Type |
Typical Values |
|
Namespaces |
String[] |
Namespace URIs for namespace indices used in the body. Examples are NodeIds contained in PublishedDataSets. The OPC UA namespace is skipped. The DataTypes used for configuration are defined in the OPC UA namespace. |
|
structureDataTypes |
StructureDescription[] |
Null or empty DataTypes used for configuration are defined by OPC UA. The DataTypes used in DataSetMetaData are described in the DataTypeSchemaHeader of the associated DataSetMetaData. This field is only used if KeyValuePairs for configuration properties contain Structure DataTypes not defined by OPC UA. |
|
enumDataTypes |
EnumDescription[] |
Null or empty DataTypes used for configuration are defined by OPC UA. The DataTypes used in DataSetMetaData are described in the DataTypeSchemaHeader of the associated DataSetMetaData. This field is only used if KeyValuePairs for configuration properties contain Structure DataTypes not defined by OPC UA. |
|
simpleDataTypes |
SimpleTypeDescription[] |
Null or empty DataTypes used for configuration are defined by OPC UA. The DataTypes used in DataSetMetaData are described in the DataTypeSchemaHeader of the associated DataSetMetaData. This field is only used if KeyValuePairs for configuration properties contain Structure DataTypes not defined by OPC UA. |
|
schemaLocation |
String |
Null or empty |
|
fileHeader |
KeyValuePair[] |
Null or empty |
|
Body |
BaseDataType |
PubSubConfigurationDataType Structure The PubSub configuration represented by the PubSubConfigurationDataType. |
This Structure DataType is used to represent the configuration of a SecurityGroup in a PubSub configuration of an OPC UA Application. The SecurityGroupDataType is formally defined in Table 88.
Table 88 – SecurityGroupDataType structure
|
Name |
Type |
Description |
|
SecurityGroupDataType |
Structure |
|
|
Name |
String |
Name of the SecurityGroup. |
|
SecurityGroupFolder |
String[] |
Optional path of the SecurityGroupFolders used to group SecurityGroups where each entry in the String array represents one level in a folder hierarchy. If no grouping is needed the parameter is a null or empty String array. |
|
KeyLifetime |
Duration |
The lifetime of a key in milliseconds. If the last available key expires and the Publisher does not receive a new key in two times the KeyLifetime it shall go into Error state and shall stop sending messages secured with the expired key. If a Subscriber receives messages for a key longer than two times the KeyLifetime it shall stop processing messages with the expired key. |
|
SecurityPolicyUri |
String |
The SecurityPolicy used for the SecurityGroup. |
|
MaxFutureKeyCount |
UInt32 |
The maximum number of future keys returned by the Method GetSecurityKeys. |
|
MaxPastKeyCount |
UInt32 |
The maximum number of historical keys stored by the SKS. |
|
SecurityGroupId |
String |
The identifier for the SecurityGroup. The SecurityGroupId shall match the Name field. |
|
RolePermissions |
RolePermissionType[] |
The permissions that apply to the security key access through GetSecurityKeys for the SecurityGroup. |
|
GroupProperties |
KeyValuePair[] |
Specifies additional properties for the security group. |
Its representation in the AddressSpace is defined in Table 89.
Table 89 – SecurityGroupDataType definition
|
Attributes |
Value |
|
BrowseName |
SecurityGroupDataType |
|
IsAbstract |
False |
|
Subtype of Structure defined in OPC 10000-5. |
|
|
Conformance Units |
|
|
PubSub Parameters Configuration2 |
|
This Structure DataType is used to represent the configuration of a PubSubKeyServicePushTarget in a PubSub configuration of an OPC UA Application. The PubSubKeyPushTargetDataType is formally defined in Table 90.
Table 90 – PubSubKeyPushTargetDataType structure
|
Name |
Type |
Description |
|
PubSubKeyPushTargetDataType |
Structure |
|
|
ApplicationUri |
String |
ApplicationUri of the Server that is the target of a push. |
|
PushTargetFolder |
String[] |
Optional path of the PubSubKeyPushTargetFolder used to group the push targets where each entry in the String array represents one level in a folder hierarchy. If no grouping is needed the parameter is a null or empty String array. |
|
EndpointUrl |
String |
URL of the Endpoint of the Server that is the target of a push. |
|
SecurityPolicyUri |
String |
The security policy the SKS shall use to establish a SecureChannel to the push target. |
|
UserTokenType |
UserTokenPolicy |
The type of user toke to be used for the connection to the push target. The default is Anonymous. |
|
RequestedKeyCount |
UInt16 |
The number of keys that are to be pushed on each update. The minimum setting for this is three |
|
RetryInterval |
Duration |
The interval the SKS shall use to retry pushing keys after an error appeared |
|
PushTargetProperties |
KeyValuePair[] |
Specifies additional properties for the push target |
|
SecurityGroups |
String[] |
List of security groups related to the push target |
Its representation in the AddressSpace is defined in Table 91.
Table 91 – PubSubKeyPushTargetDataType definition
|
Attributes |
Value |
|
BrowseName |
PubSubKeyPushTargetDataType |
|
IsAbstract |
False |
|
Subtype of Structure defined in OPC 10000-5. |
|
|
Conformance Units |
|
|
PubSub Parameters Configuration2 |
|
This Structure DataType is used to represent the extended PubSub configuration of an OPC UA Application. It is a subtype of the PubSubConfigurationDataType defined in 6.2.12.1.
The PubSubConfiguration2DataType is formally defined in Table 92.
Table 92 – PubSubConfiguration2DataType structure
|
Name |
Type |
Description |
|
PubSubConfiguration2DataType |
Structure |
Subtype of PubSubConfigurationDataType defined in 6.2.12.1. |
|
SubscribedDataSets |
StandaloneSubscribedDataSetDataType[] |
The standalone SubscribedDataSets contained in the configuration. The StandaloneSubscribedDataSetDataType is defined in 6.2.10.5. |
|
DataSetClasses |
DataSetMetaDataType[] |
DataSetClasses supported by the Publisher. |
|
DefaultSecurityKeyServices |
EndpointDescription[] |
The default SecurityKeyServices used for the PubSub configuration. The value is as default if not overwritten in the groups or DataSetReaders. The general definition for the SecurityKeyServices parameter is in 6.2.5.4. |
|
SecurityGroups |
SecurityGroupDataType[] |
The SecurityGroups contained in the configuration. The SecurityGroupDataType is defined in 6.2.12.2. |
|
PubSubKeyPushTargets |
PubSubKeyPushTarget DataType[] |
The PubSubKeyPushTargets contained in the configuration. The PubSubKeyPushTargetDataType is defined in 6.2.12.3. |
|
ConfigurationVersion |
VersionTime |
The ConfigurationVersion reflects the time of the last change. |
|
ConfigurationProperties |
KeyValuePair[] |
The configurationProperties is an array of DataType KeyValuePair that specifies additional properties for the PubSub configuration. The KeyValuePair type is defined in OPC 10000-5 and consists of a QualifiedName and a value of BaseDataType. The mapping of the namespace, name, and value to concrete functionality may be defined by transport protocol mappings, future versions of this document or vendor-specific extensions. |
Its representation in the AddressSpace is defined in Table 93.
Table 93 – PubSubConfiguration2DataType definition
|
Attributes |
Value |
|
BrowseName |
PubSubConfiguration2DataType |
|
IsAbstract |
False |
|
Subtype of PubSubConfigurationDataType defined in 6.2.12.1. |
|
|
Conformance Units |
|
|
PubSub Parameters Configuration2 |
|
The PublishingInterval, the SamplingOffset the PublishingOffset and the timestamp in the NetworkMessage header shall use the same time base.
If an underlying network provides a synchronized global clock, this clock shall be used as the time base for the Publisher and Subscriber.
The beginning of a PublishingInterval shall be a multiple of the PublishingInterval relative to the start of the time base. The reference start time of the PublishingInterval can be calculated by using the following formula:
Start of periodic execution =
current time + PublishingInterval – (current time MODULO PublishingInterval)
Current time is the number of nanoseconds since the start of epoch used by the reference clock.
PublishingInterval is the duration in nanoseconds.
Start of periodic execution is the number of nanoseconds since the start of epoch which is the next possible start of a PublishingInterval.
Figure 28 shows an example how to select the possible start of a PublishingInterval.

Figure 28 – Start of the periodic publisher execution
The different timing offsets inside a PublishingInterval cycle on Publisher and Subscriber side are shown in Figure 29. The SamplingOffset and PublishingOffset are defined as parameters of the UADP WriterGroup. The ReceiveOffset and the ProcessingOffset are defined as parameters of the UADP DataSetReader in 6.3.1.4.

Figure 29 – Timing offsets in a PublishingInterval
The GroupVersion with DataType VersionTime reflects the time of the last layout change of the content of the NetworkMessages published by the WriterGroup. The VersionTime DataType is defined in OPC 10000-4. The GroupVersion changes when one of the following parameters is modified:
· NetworkMessageContentMask of this WriterGroup;
· Offset of any DataSetWriter in this WriterGroup;
· MinorVersion of the DataSet of any DataSetWriter in this WriterGroup;
· DataSetFieldContentMask of any DataSetWriter in this WriterGroup;
· DataSetMessageContentMask of any DataSetWriter in this WriterGroup;
· DataSetWriterId of any DataSetWriter in this WriterGroup.
The GroupVersion is valid for all NetworkMessages resulting from this WriterGroup.
The DataSetOrdering defines the ordering of the DataSetMessages in the NetworkMessages. Possible values for DataSetOrdering are described in Table 94. The default value is Undefined.
The DataSetOrderingType is an enumeration that specifies the possible options for the ordering of DataSetMessages inside and across NetworkMessages. The possible enumeration values are described in Table 94.
Table 94 – DataSetOrderingType values
|
Name |
Value |
Description |
|
Undefined |
0 |
The ordering of DataSetMessages is not specified. |
|
AscendingWriterId |
1 |
DataSetMessages are ordered ascending by the value of their corresponding DataSetWriterIds. |
|
AscendingWriterIdSingle |
2 |
DataSetMessages are ordered ascending by the value of their corresponding DataSetWriterIds and only one DataSetMessage is sent per NetworkMessage. |
If DataSetOrdering is Undefined any ordering between DataSets and their distribution into NetworkMessages is allowed. Ordering and distribution even may change between each PublishingInterval. If DataSetOrdering is set to AscendingWriterId, the Publisher shall fill up each NetworkMessage with DataSets with an ascending order of the related DataSetWriterIds as long as the accumulated DataSet sizes will not exceed the MaxNetworkMessageSize. The different options are shown in Figure 30.
Figure 30 – DataSetOrdering and MaxNetworkMessageSize
The DataSetOrderingType representation in the AddressSpace is defined in Table 95.
Table 95 – DataSetOrderingType definition
|
Attribute |
Value |
||||
|
BrowseName |
DataSetOrderingType |
||||
|
IsAbstract |
False |
||||
|
References |
Node Class |
BrowseName |
DataType |
TypeDefinition |
Others |
|
Subtype of Enumeration defined in OPC 10000-5 |
|||||
|
HasProperty |
Variable |
EnumStrings |
LocalizedText [] |
PropertyType |
|
|
Conformance Units |
|||||
|
PubSub Parameters UADP |
|||||
The parameter NetworkMessageContentMask defines the optional header fields to be included in the NetworkMessages produced by the WriterGroup. The DataType for the UADP NetworkMessage mapping is UadpNetworkMessageContentMask.
The DataType UadpNetworkMessageContentMask is formally defined in Table 96.
Table 96 – UadpNetworkMessageContentMask values
|
Value |
Bit No. |
Description |
|
PublisherId |
0 |
The PublisherId is included in the NetworkMessages. |
|
GroupHeader |
1 |
The GroupHeader is included in the NetworkMessages. |
|
WriterGroupId |
2 |
The WriterGroupId field is included in the GroupHeader. The flag is only valid if Bit 1 is set. |
|
GroupVersion |
3 |
The GroupVersion field is included in the GroupHeader. The flag is only valid if Bit 1 is set. |
|
NetworkMessageNumber |
4 |
The NetworkMessageNumber field is included in the GroupHeader. The field is required if more than one NetworkMessage is needed to transfer all DataSets of the group. The flag is only valid if Bit 1 is set. |
|
SequenceNumber |
5 |
The SequenceNumber field is included in the GroupHeader. The flag is only valid if Bit 1 is set. |
|
PayloadHeader |
6 |
The PayloadHeader is included in the NetworkMessages. |
|
Timestamp |
7 |
The sender timestamp is included in the NetworkMessages. |
|
PicoSeconds |
8 |
The sender PicoSeconds portion of the timestamp is included in the NetworkMessages. This flag is ignored if the Timestamp flag is not set. |
|
DataSetClassId |
9 |
The DataSetClassId is included in the NetworkMessages. The NetworkMessage can only contain DataSetMessages with the same DataSetClassId. If DataSetMessages have different DataSetClassIds they must be sent in individual NetworkMessages. |
|
PromotedFields |
10 |
The PromotedFields are included in the NetworkMessages. |
The UadpNetworkMessageContentMask representation in the AddressSpace is defined in Table 97.
Table 97 – UadpNetworkMessageContentMask definition
|
Attribute |
Value |
||||
|
BrowseName |
UadpNetworkMessageContentMask |
||||
|
IsAbstract |
False |
||||
|
References |
Node Class |
BrowseName |
DataType |
TypeDefinition |
Others |
|
Subtype of UInt32 defined in OPC 10000-5 |
|||||
|
HasProperty |
Variable |
OptionSetValues |
LocalizedText [] |
PropertyType |
|
|
Conformance Units |
|||||
|
PubSub Parameters UADP |
|||||
The SamplingOffset with the DataType Duration defines the time in milliseconds for the offset of creating the NetworkMessage in the PublishingInterval cycle.
Any negative value indicates that the optional parameter is not configured. In this case the Publisher shall calculate the time before the PublishingOffset that is necessary to create the NetworkMessage in time for sending at the PublishingOffset.
The Duration DataType is a subtype of Double and allows configuration of intervals smaller than a millisecond.
The PublishingOffset is an array of DataType Duration that defines the time in milliseconds for the offset in the PublishingInterval cycle of sending the NetworkMessage to the network.
Any negative value indicates that the PublishingOffset is not configured and the timing inside the PublishingInterval is application specific.
The Duration DataType is a subtype of Double and allows configuration of intervals smaller than a millisecond.
Figure 31 depicts how the different variations of PublishingOffset settings affect sending of multiple NetworkMessages.

Figure 31 – PublishingOffset options for multiple NetworkMessages
If all DataSets of a group are transferred with a single NetworkMessage, the scalar value or the first value in the array defines the offset for sending the NetworkMessage relative to the start of the PublishingInterval cycle. If the DataSets of a group are sent in a series of NetworkMessages, the values in the array define the offsets of sending the NetworkMessages relative to the start of the PublishingInterval cycle. If a scalar value is configured, the first NetworkMessage is sent at the offset and the following NetworkMessages are sent immediately after each other. If more NetworkMessages are available for sending than offset values in the array, the offset for the remaining NetworkMessages is extrapolated from the last two offset values in the array.
The PublishingInterval, the SamplingOffset the PublishingOffset and the timestamp in the NetworkMessage header shall use the same time base.
This Structure DataType is used to represent the UADP NetworkMessage mapping specific WriterGroup parameters. It is a subtype of WriterGroupMessageDataType defined in 6.2.6.7.3.
The UadpWriterGroupMessageDataType is formally defined in Table 98.
Table 98 – UadpWriterGroupMessageDataType structure
|
Name |
Type |
Description |
|
UadpWriterGroupMessageDataType |
Structure |
Subtype of WriterGroupMessageDataType defined in 6.2.6.7.3 |
|
GroupVersion |
VersionTime |
Defined in 6.3.1.1.2. |
|
DataSetOrdering |
DataSetOrderingType |
Defined in 6.3.1.1.3. |
|
NetworkMessageContentMask |
UadpNetworkMessageContentMask |
Defined in 6.3.1.1.4. |
|
SamplingOffset |
Duration |
Defined in 6.3.1.1.5. |
|
PublishingOffset |
Duration[] |
Defined in 6.3.1.1.6. |
Its representation in the AddressSpace is defined in Table 99.
Table 99 – UadpWriterGroupMessageDataType definition
|
Attributes |
Value |
|
BrowseName |
UadpWriterGroupMessageDataType |
|
IsAbstract |
False |
|
Subtype of WriterGroupMessageDataType defined in 6.2.6.7.3. |
|
|
Conformance Units |
|
|
PubSub Parameters UADP |
|
There are no UADP specific message mapping parameters defined for the ReaderGroup.
The configuration of the DataSetWriters in a WriterGroup can result in a fixed NetworkMessage layout where all DataSets have a static position between NetworkMessages.
In this case the parameters NetworkMessageNumber and DataSetOffset provide information about the static position of the DataSetMessage in a NetworkMessage Subscribers can rely on. If the value of one of the two parameters is 0, the position is not guaranteed to be static.
NOTE A Publisher can only provide valid values for the parameters NetworkMessageNumber and DataSetOffset if the message mapping allows keeping the value for these Properties constant unless the configuration of the WriterGroup is changed.
The DataSetMessageContentMask defines the flags for the content of the DataSetMessage header. The UADP message mapping specific flags are defined by the UadpDataSetMessageContentMask DataType.
The UadpDataSetMessageContentMask DataType is formally defined in Table 100.
Table 100 – UadpDataSetMessageContentMask Values
|
Value |
Bit No. |
Description |
|
Timestamp |
0 |
If this flag is set, a timestamp shall be included in the DataSetMessage header. |
|
PicoSeconds |
1 |
If this flag is set, a PicoSeconds timestamp field shall be included in the DataSetMessage header. This flag is ignored if the Timestamp flag is not set. |
|
Status |
2 |
If this flag is set, the DataSetMessage status is included in the DataSetMessage header. The rules for creating the DataSetMessage status are defined in Table 34. |
|
MajorVersion |
3 |
If this flag is set, the ConfigurationVersion.MajorVersion is included in the DataSetMessage header. |
|
MinorVersion |
4 |
If this flag is set, the ConfigurationVersion.MinorVersion is included in the DataSetMessage header. |
|
SequenceNumber |
5 |
If this flag is set, the DataSetMessageSequenceNumber is included in the DataSetMessage header. |
The UadpDataSetMessageContentMask representation in the AddressSpace is defined in Table 101.
Table 101 – UadpDataSetMessageContentMask definition
|
Attribute |
Value |
||||
|
BrowseName |
UadpDataSetMessageContentMask |
||||
|
IsAbstract |
False |
||||
|
References |
Node Class |
BrowseName |
DataType |
TypeDefinition |
Others |
|
Subtype of UInt32 defined in OPC 10000-5 |
|||||
|
HasProperty |
Variable |
OptionSetValues |
LocalizedText [] |
PropertyType |
|
|
Conformance Units |
|||||
|
PubSub Parameters UADP |
|||||
The parameter ConfiguredSize with the DataType UInt16 defines the fixed size in bytes a DataSetMessage uses inside a NetworkMessage. The default value is 0 and it indicates a dynamic length. If a DataSetMessage would be smaller in size (e.g. because of the current values that are encoded) the DataSetMessage is padded with bytes with value zero. In case it would be larger, the Publisher shall set bit 0 of the DataSetFlags1 to false to indicate that the DataSetMessage is not valid.
NOTE The parameter ConfiguredSize can be used for different reasons. One reason is the reservation of space inside a NetworkMessage by setting ConfiguredSize to a higher value than the assigned DataSet actually requires. Modifications (e.g. extensions) of the DataSet would then not change the required bandwidth on the network which reduces the risk of side effects. Another reason would be to maintain predictable network behaviour even when using a volatile field DataTypes like String or ByteString.
The parameter NetworkMessageNumber with the DataType UInt16 is the number of the NetworkMessage inside a PublishingInterval in which this DataSetMessage is published. The default value is 0 and indicates that the number of the NetworkMessage is not fixed.
The NetworkMessage shall have a fixed layout if the PayloadHeader flag in the NetworkMessageContentMask is false.
If the NetworkMessage layout is fixed and all DataSetMessages of a WriterGroup fit into one single NetworkMessage, the value of NetworkMessageNumber shall be 1. If the DataSetMessages of a WriterGroup are distributed or chunked over more than one NetworkMessage, the first NetworkMessage in a PublishingInterval shall be generated with the value 1, the following NetworkMessages shall be generated with incrementing NetworkMessageNumbers. To avoid a roll-over the number of NetworkMessages generated from one WriterGroup within one PublishingInterval is limited to 65535.
The parameter DataSetOffset with the DataType UInt16 is the offset in bytes inside a NetworkMessage at which the DataSetMessage is located, relative to the beginning of the NetworkMessage.
The default value 0 indicates that the position of the DataSetMessage in a NetworkMessage is not fixed. If the DataSetWriter is disabled and the DataSetOffset is not 0, the valid flag of the DataSetFlags1 in the DataSetMessage header at the offset shall be false.
This parameter should be set if the PayloadHeader flag in the NetworkMessageContentMask is false and therefore the NetworkMessage has a fixed layout.
This Structure DataType is used to represent UADP DataSetMessage mapping specific DataSetWriter parameters. It is a subtype of the DataSetWriterMessageDataType defined in 6.2.4.5.3.
The UadpDataSetWriterMessageDataType is formally defined in Table 102.
Table 102 – UadpDataSetWriterMessageDataType structure
|
Name |
Type |
Description |
|
UadpDataSetWriterMessageDataType |
Structure |
Subtype of DataSetWriterMessageDataType defined in 6.2.4.5.3 |
|
DataSetMessageContentMask |
UadpDataSetMessageContentMask |
Defined in 6.3.1.3.2. |
|
ConfiguredSize |
UInt16 |
Defined in 6.3.1.3.3. |
|
NetworkMessageNumber |
UInt16 |
Defined in 6.3.1.3.4. |
|
DataSetOffset |
UInt16 |
Defined in 6.3.1.3.5. |
Its representation in the AddressSpace is defined in Table 103.
Table 103 – UadpDataSetWriterMessageDataType definition
|
Attributes |
Value |
|
BrowseName |
UadpDataSetWriterMessageDataType |
|
IsAbstract |
False |
|
Subtype of DataSetWriterMessageDataType defined in 6.2.4.5.3. |
|
|
Conformance Units |
|
|
PubSub Parameters UADP |
|
The parameter GroupVersion with DataType VersionTime defines the expected value in the field GroupVersion in the header of the NetworkMessage. The default value 0 is defined as null value, and means this parameter shall be ignored.
The parameter NetworkMessageNumber with DataType UInt16 is the number of the NetworkMessage inside a PublishingInterval in which this DataSetMessage is published. The default value 0 is defined as null value, and means this parameter shall be ignored.
The NetworkMessage shall have a fixed layout if the PayloadHeader flag in the NetworkMessageContentMask is false.
The parameter DataSetOffset with DataType UInt16 defines the offset in bytes for the DataSetMessage inside the corresponding NetworkMessage relative to the beginning of the NetworkMessage. The default value 0 is defined as null value, and means that the position of the DataSetMessage in a NetworkMessage is not fixed.
This parameter should be set if the PayloadHeader flag in the NetworkMessageContentMask is false and therefore the NetworkMessage has a fixed layout.
The parameter DataSetClassId with DataType Guid defines a DataSet class related filter. If the value is null, the DataSetClassId filter is not applied.
The NetworkMessageContentMask with DataType UadpNetworkMessageContentMask indicates the optional header fields included in the received NetworkMessages.
The UadpNetworkMessageContentMask DataType is defined in 6.3.1.1.4.
The DataSetMessageContentMask with the DataType UadpDataSetMessageContentMask indicates the optional header fields included in the DataSetMessages.
The UadpDataSetMessageContentMask DataType is defined in 6.3.1.3.2.
The PublishingInterval with DataType Duration indicates the rate the Publisher sends NetworkMessages related to the DataSet. The start time for the periodic execution of the Subscriber shall be calculated according to 6.3.1.1.1.
The ReceiveOffset with DataType Duration defines the time in milliseconds for the offset in the PublishingInterval cycle for the expected receive time of the NetworkMessage for the DataSet from the network.
Any negative value indicates that the ReceiveOffset is not configured and the timing inside the PublishingInterval is not defined.
The ProcessingOffset with DataType Duration defines the time in milliseconds for the offset in the PublishingInterval cycle when the received DataSet need to be processed by the application in the Subscriber.
The different timing offsets inside a PublishingInterval cycle on the Publisher and Subscriber sides are shown in Figure 29.
Any negative value indicates that the ProcessingOffset is not configured and the timing inside the PublishingInterval is application specific.
This Structure DataType is used to represent UADP message mapping specific DataSetReader parameters. It is a subtype of the DataSetReaderMessageDataType defined in 6.2.9.13.3.
The UadpDataSetReaderMessageDataType is formally defined in Table 104.
Table 104 – UadpDataSetReaderMessageDataType structure
|
Name |
Type |
Description |
|
UadpDataSetReaderMessageDataType |
Structure |
Subtype of DataSetReaderMessageDataType defined in 6.2.9.13.3. |
|
GroupVersion |
VersionTime |
Defined in 6.3.1.4.1. |
|
NetworkMessageNumber |
UInt16 |
Defined in 6.3.1.4.2. |
|
DataSetOffset |
UInt16 |
Defined in 6.3.1.4.3. |
|
DataSetClassId |
Guid |
Defined in 6.3.1.4.4. |
|
NetworkMessageContentMask |
UadpNetworkMessageContentMask |
Defined in 6.3.1.4.5. |
|
DataSetMessageContentMask |
UadpDataSetMessageContentMask |
Defined in 6.3.1.4.6. |
|
PublishingInterval |
Duration |
Defined in 6.3.1.4.7. |
|
ReceiveOffset |
Duration |
Defined in 6.3.1.4.8. |
|
ProcessingOffset |
Duration |
Defined in 6.3.1.4.9. |
Its representation in the AddressSpace is defined in Table 105.
Table 105 – UadpDataSetReaderMessageDataType definition
|
Attributes |
Value |
|
BrowseName |
UadpDataSetReaderMessageDataType |
|
IsAbstract |
False |
|
Subtype of DataSetReaderMessageDataType defined in 6.2.9.13.3. |
|
|
Conformance Units |
|
|
PubSub Parameters UADP |
|
The parameter NetworkMessageContentMask defines the optional header fields to be included in the NetworkMessages produced by the WriterGroup. The DataType for the JSON NetworkMessage mapping is JsonNetworkMessageContentMask.
The DataType JsonNetworkMessageContentMask is formally defined in Table 106.
Table 106 – JsonNetworkMessageContentMask values
|
Value |
Bit No. |
Description |
|
NetworkMessageHeader |
0 |
The JSON NetworkMessage header is included in the NetworkMessages. If this bit is false, bits 3 and 4 shall be 0. |
|
DataSetMessageHeader |
1 |
The JSON DataSetMessage header is included in each DataSetMessage. If this bit is false then the DataSetMessage header is not included and the header related bits in DataSetMessageContentMask for the DataSetWriters are ignored (see 6.3.2.3.1). Bits in the DataSetMessageContentMask related to the payload (like FieldEncoding1 and FieldEncoding2) are applied. |
|
SingleDataSetMessage |
2 |
Each JSON NetworkMessage contains only one DataSetMessage. |
|
PublisherId |
3 |
The PublisherId is included in the NetworkMessages. |
|
DataSetClassId |
4 |
The DataSetClassId is included in the NetworkMessages. The NetworkMessage can only contain DataSetMessages with the same DataSetClassId. If DataSetMessages have different DataSetClassIds they must be sent in individual NetworkMessages. |
|
ReplyTo |
5 |
Not used. |
|
WriterGroupName |
6 |
The WriterGroup name is included in the NetworkMessages. |
The JsonNetworkMessageContentMask representation in the AddressSpace is defined in Table 107.
Table 107 – JsonNetworkMessageContentMask definition
|
Attribute |
Value |
||||
|
BrowseName |
JsonNetworkMessageContentMask |
||||
|
IsAbstract |
False |
||||
|
References |
Node Class |
BrowseName |
DataType |
TypeDefinition |
Others |
|
Subtype of UInt32 defined in OPC 10000-5 |
|||||
|
HasProperty |
Variable |
OptionSetValues |
LocalizedText [] |
PropertyType |
|
|
Conformance Units |
|||||
|
PubSub Parameters JSON |
|||||
This Structure DataType is used to represent the JSON NetworkMessage mapping specific WriterGroup parameters. It is a subtype of WriterGroupMessageDataType defined in 6.2.6.7.3.
The JsonWriterGroupMessageDataType is formally defined in Table 108.
Table 108 – JsonWriterGroupMessageDataType structure
|
Name |
Type |
Description |
|
JsonWriterGroupMessageDataType |
Structure |
Subtype of WriterGroupMessageDataType defined in 6.2.6.7.3. |
|
NetworkMessageContentMask |
JsonNetworkMessageContentMask |
Defined in 6.3.2.1.1. |
Its representation in the AddressSpace is defined in Table 109.
Table 109 – JsonWriterGroupMessageDataType definition
|
Attributes |
Value |
|
BrowseName |
JsonWriterGroupMessageDataType |
|
IsAbstract |
False |
|
Subtype of WriterGroupMessageDataType defined in 6.2.6.7.3. |
|
|
Conformance Units |
|
|
PubSub Parameters JSON |
|
There are no JSON specific message mapping parameters defined for the ReaderGroup.
The DataSetMessageContentMask defines the flags for the content of the DataSetMessage header. The JSON message mapping specific flags are defined by the JsonDataSetMessageContentMask DataType.
The JsonDataSetMessageContentMask DataType is formally defined in Table 110.
Table 110 – JsonDataSetMessageContentMask values
|
Value |
Bit No. |
Description |
|
DataSetWriterId |
0 |
If this flag is set, a DataSetWriterId shall be included in the DataSetMessage header. |
|
MetaDataVersion |
1 |
If this flag is set, the ConfigurationVersion is included in the DataSetMessage header. |
|
SequenceNumber |
2 |
If this flag is set, the DataSetMessageSequenceNumber is included in the DataSetMessage header. |
|
Timestamp |
3 |
If this flag is set, a timestamp shall be included in the DataSetMessage header. |
|
Status |
4 |
If this flag is set, an overall status is included in the DataSetMessage header. |
|
MessageType |
5 |
If this flag is set, the message type is included in the DataSetMessage header. |
|
DataSetWriterName |
6 |
If this flag is set, a DataSetWriterName shall be included in the DataSetMessage header. |
|
FieldEncoding1 |
7 |
The definition of field encoding configuration through the bits FieldEncoding1 and FieldEncoding2 is defined in Table 111. |
|
PublisherId |
8 |
The PublisherId is included in the DataSetMessages. This bit shall be false if the NetworkMessageHeader is active. |
|
WriterGroupName |
9 |
The WriterGroup name is included in the DataSetMessages. If the WriterGroup name is included in the NetworkMessage header, it shall not be included in the DataSetMessages. |
|
MinorVersion |
10 |
If this flag is set, the MinorVersion field of the ConfigurationVersion is included in the DataSetMessage header. |
|
FieldEncoding2 |
11 |
The definition of field encoding configuration through the bits FieldEncoding1 and FieldEncoding2 is defined in Table 111. |
The definition of field encoding configuration through the bits FieldEncoding1 and FieldEncoding2 is defined in Table 111.
Table 111 – Field endcoding configuration
|
FieldEncoding1 |
FieldEncoding2 |
Description |
|
False |
True |
The JSON VerboseEncoding is used for the DataSetMessage field encoding. |
|
True |
True |
The JSON CompactEncoding is used for the DataSetMessage field encoding. |
|
False |
False |
The deprecated JSON NonReversibleEncoding is used for the DataSetMessage field encoding. The RawData bit of the DataSetFieldContentMask shall be ignored. |
|
True |
False |
The deprecated JSON ReversibleFieldEncoding is used for the DataSetMessage field encoding. The RawData bit of the DataSetFieldContentMask shall be ignored. |
The JsonDataSetMessageContentMask representation in the AddressSpace is defined in Table 112.
Table 112 – JsonDataSetMessageContentMask definition
|
Attribute |
Value |
||||
|
BrowseName |
JsonDataSetMessageContentMask |
||||
|
IsAbstract |
False |
||||
|
References |
Node Class |
BrowseName |
DataType |
TypeDefinition |
Others |
|
Subtype of UInt32 defined in OPC 10000-5 |
|||||
|
HasProperty |
Variable |
OptionSetValues |
LocalizedText [] |
PropertyType |
|
|
Conformance Units |
|||||
|
PubSub Parameters JSON |
|||||
This Structure DataType is used to represent JSON DataSetMessage mapping specific DataSetWriter parameters. It is a subtype of the DataSetWriterMessageDataType defined in 6.2.4.5.3.
The JsonDataSetWriterMessageDataType is formally defined in Table 113.
Table 113 – JsonDataSetWriterMessageDataType structure
|
Name |
Type |
Description |
|
JsonDataSetWriterMessageDataType |
Structure |
Subtype of DataSetWriterMessageDataType defined in 6.2.4.5.3. |
|
DataSetMessageContentMask |
JsonDataSetMessageContentMask |
Defined in 6.3.2.3.1. |
Its representation in the AddressSpace is defined in Table 114.
Table 114 – JsonDataSetWriterMessageDataType definition
|
Attributes |
Value |
|
BrowseName |
JsonDataSetWriterMessageDataType |
|
IsAbstract |
False |
|
Subtype of DataSetWriterMessageDataType defined in 6.2.4.5.3. |
|
|
Conformance Units |
|
|
PubSub Parameters JSON |
|
The NetworkMessageContentMask with DataType JsonNetworkMessageContentMask indicates the optional header fields included in the received NetworkMessages. The JsonNetworkMessageContentMask DataType is defined in 6.3.2.1.1.
The DataSetMessageContentMask with the DataType JsonDataSetMessageContentMask indicates the optional header fields included in the DataSetMessages.
The JsonDataSetMessageContentMask DataType is defined in 6.3.2.3.1.
This Structure DataType is used to represent JSON DataSetMessage mapping specific DataSetReader parameters. It is a subtype of the DataSetReaderMessageDataType defined in 6.2.9.13.3.
The JsonDataSetReaderMessageDataType is formally defined in Table 115.
Table 115 – JsonDataSetReaderMessageDataType structure
|
Name |
Type |
Description |
|
JsonDataSetReaderMessageDataType |
Structure |
Subtype of DataSetReaderMessageDataType defined in 6.2.9.13.3. |
|
NetworkMessageContentMask |
JsonNetworkMessageContentMask |
Defined in 6.3.2.4.1. |
|
DataSetMessageContentMask |
JsonDataSetMessageContentMask |
Defined in 6.3.2.4.2. |
Its representation in the AddressSpace is defined in Table 116.
Table 116 – JsonDataSetReaderMessageDataType definition
|
Attributes |
Value |
|
BrowseName |
JsonDataSetReaderMessageDataType |
|
IsAbstract |
False |
|
Subtype of DataSetReaderMessageDataType defined in 6.2.9.13.3. |
|
|
Conformance Units |
|
|
PubSub Parameters JSON |
|
The parameter DataSetClassId with DataType Guid defines a DataSet class related filter. If the value is null or the parameter is not set, the DataSetClassId filter is not applied.
The parameter is configured in the DataSetReaderProperties with the Key 0:DataSetClassId.
The QosDataTypes defined in the following chapters are used in the DatagramQos parameter in different datagram specific transport protocol mapping settings.
The DatagramQos contains an array of QosDataTypes. The array is null or empty if no QoS related parameters are set.
The DatagramQos parameter is always combined with a QosCategory parameter. Depending on the content of the QosCategory String, different elements need to be present within the DatagramQos array.
The specific processing of the QosCategory and DatagramQos content is described in 5.4.6.4.
Standard QosCategory values are defined in Table 117.
Table 117 – Standard QosCategory values
|
QosCategory |
Description |
|
Null or empty
|
This category indicates best-effort is used. DatagramQos shall be null or empty.
|
|
Opc.qos.cat://priority |
This category indicates priority is used. DatagramQos shall contain one element of TransmitQosPriorityDataType or ReceiveQosPriorityDataType and optionally further elements which may be omitted. |
This Structure DataType is an abstract base type for Structures with QoS related parameters. The QosDataType is formally defined in Table 118.
Table 118 – QosDataType structure
|
Name |
Type |
Description |
|
QosDataType |
Structure |
|
The QosDataType Structure representation in the AddressSpace is defined in Table 119.
Table 119 – QosDataType definition
|
Attributes |
Value |
|
BrowseName |
QosDataType |
|
IsAbstract |
True |
|
Subtype of Structure defined in OPC 10000-5. |
|
|
Conformance Units |
|
|
PubSub Parameters QoS |
|
This Structure DataType is an abstract base type for Structures with transmit QoS related parameters. The TransmitQosDataType is formally defined in Table 120.
Table 120 – TransmitQosDataType structure
|
Name |
Type |
Description |
|
TransmitQosDataType |
Structure |
|
The TransmitQosDataType Structure representation in the AddressSpace is defined in Table 121.
Table 121 – TransmitQosDataType definition
|
Attributes |
Value |
|
BrowseName |
TransmitQosDataType |
|
IsAbstract |
True |
|
Subtype of QosDataType defined in 6.4.1.1.2. |
|
|
Conformance Units |
|
|
PubSub Parameters QoS |
|
The PriorityLabel with DataType String specifies the priority of the according sender. The network stack will use the PriorityLabel to look up the priority settings for the transport protocol headers.
The priority labels defined by OPC UA should have the following form:
opc.qos.lbl://<label>
Example values are “opc.qos.lbl://low” or “opc.qos.lbl://high”. The mapping is described in 5.4.6.4.
Note: This version does not define concrete labels. The engineering process needs to provide them and also build up the PriorityMappingTable in OPC 10000-22 accordingly.
This Structure DataType is used to represent the priority lable specific transmit QoS parameters. It is a subtype of the TransmitQosDataType defined in 6.4.1.1.3.
The TransmitQosPriorityDataType is formally defined in Table 122.
Table 122 – TransmitQosPriorityDataType structure
|
Name |
Type |
Description |
|
TransmitQosPriorityDataType |
Structure |
Subtype of TransmitQosDataType defined in 6.4.1.1.3. |
|
PriorityLabel |
String |
Defined in 6.4.1.1.4.1. |
Its representation in the AddressSpace is defined in Table 123.
Table 123 – TransmitQosPriorityDataType definition
|
Attributes |
Value |
|
BrowseName |
TransmitQosPriorityDataType |
|
IsAbstract |
False |
|
Subtype of TransmitQosDataType defined in 6.4.1.1.3. |
|
|
Conformance Units |
|
|
PubSub Parameters QoS |
|
This Structure DataType is an abstract base type for Structures with receive QoS related parameters. The ReceiveQosDataType is formally defined in Table 124.
Table 124 – ReceiveQosDataType structure
|
Name |
Type |
Description |
|
ReceiveQosDataType |
Structure |
|
The ReceiveQosDataType Structure representation in the AddressSpace is defined in Table 125.
Table 125 – ReceiveQosDataType definition
|
Attributes |
Value |
|
BrowseName |
ReceiveQosDataType |
|
IsAbstract |
True |
|
Subtype of QosDataType defined in 6.4.1.1.2. |
|
|
Conformance Units |
|
|
PubSub Parameters QoS |
|
The PriorityLabel with DataType String specifies the priority of the according sender.
Futher details are defined in 6.4.1.1.4.1.
This Structure DataType is used to represent the priority lable specific receive QoS parameters. It is a subtype of the ReceiveQosDataType defined in 6.4.1.1.5.
The ReceiveQosPriorityDataType is formally defined in Table 126.
Table 126 – TransmitQosPriorityDataType structure
|
Name |
Type |
Description |
|
ReceiveQosPriorityDataType |
Structure |
Subtype of ReceiveQosDataType defined in 6.4.1.1.5. |
|
PriorityLabel |
String |
Defined in 6.4.1.1.6.1. |
Its representation in the AddressSpace is defined in Table 127.
Table 127 – ReceiveQosPriorityDataType definition
|
Attributes |
Value |
|
BrowseName |
ReceiveQosPriorityDataType |
|
IsAbstract |
False |
|
Subtype of ReceiveQosDataType defined in 6.4.1.1.5. |
|
|
Conformance Units |
|
|
PubSub Parameters QoS |
|
The DiscoveryAddress parameter contains the network address information used for the discovery probe and announcement messages. The different Structure DataTypes used to represent the Address are defined in 6.2.7.5.3.
This Structure DataType is used to represent the datagram specific transport mapping parameters for PubSubConnections. It is a subtype of the ConnectionTransportDataType defined in 6.2.7.5.2.
The DatagramConnectionTransportDataType is formally defined in Table 128.
Table 128 – DatagramConnectionTransportDataType structure
|
Name |
Type |
Description |
Allow Subtypes |
|
DatagramConnectionTransportDataType |
Structure |
Subtype of ConnectionTransportDataType defined in 6.2.6.4. |
|
|
DiscoveryAddress |
NetworkAddressDataType |
Defined in 6.4.1.2.1. The NetworkAddressDataType is defined in 6.2.7.5.3. |
True |
Its representation in the AddressSpace is defined in Table 129.
Table 129 – DatagramConnectionTransportDataType definition
|
Attributes |
Value |
|
BrowseName |
DatagramConnectionTransportDataType |
|
IsAbstract |
False |
|
Subtype of ConnectionTransportDataType defined in 6.2.7.5.2. |
|
|
Conformance Units |
|
|
PubSub Parameters Datagram |
|
The DiscoveryAnnounceRate with DataType UInt32 defines the interval in seconds used for cyclic sending of discovery announcement messages related to this connection.
The default value is 0 and defines that discovery announcement messages are only sent as response to discovery probe messages.
The DiscoveryMaxMessageSize with DataType UInt32 indicates the maximum size in bytes for NetworkMessages created for discovery. It refers to the size of the complete NetworkMessage including padding and signature without any additional headers added by the transport protocol mapping. If the size of a NetworkMessage exceeds the DiscoveryMaxMessageSize, the behaviour depends on the message mapping.
The default value is 0 and defines that the default size for the transport protocol ist used. The default size is defined for the transport protocol mappings in 7.3.
NOTE The value for the DiscoveryMaxMessageSize should be configured in a way that ensures that NetworkMessages together with additional headers added by the transport protocol are still smaller than or equal than the transport protocol MTU.
Selects the general category of QoS the PubSubConnection requires. Further details are defined in 6.4.1.1.1.
The parameter shall be null or empty if no QoS related parameters are set.
The DatagramQos parameter contains QoS related parameters for the PubSubConnection as array of QosDataType Structures. The abstract DataType is defined in 6.4.1.1.2. The concrete subtypes are used to represent different QoS settings for transmit and receive that can be combined in the array.
The parameter shall be null or empty if no QoS related parameters are set.
This Structure DataType is used to represent the datagram specific transport mapping parameters for a PubSubConnection.
It is a subtype of the DatagramConnectionTransportDataType defined in 6.4.1.2.2.
The DatagramConnectionTransport2DataType is formally defined in Table 130.
Table 130 – DatagramConnectionTransport2DataType structure
|
Name |
Type |
Description |
Allow Subtypes |
|
DatagramConnectionTransport2DataType |
Structure |
Subtype of ConnectionTransportDataType defined in 6.2.6.4. |
|
|
DiscoveryAnnounceRate |
UInt32 |
Defined in 6.4.1.2.3. |
|
|
DiscoveryMaxMessageSize |
UInt32 |
Defined in 6.4.1.2.4. |
|
|
QosCategory |
String |
Defined in 6.4.1.2.5. |
|
|
DatagramQos |
QosDataType[] |
Defined in 6.4.1.2.6. |
True |
Its representation in the AddressSpace is defined in Table 131.
Table 131 – DatagramConnectionTransport2DataType definition
|
Attributes |
Value |
|
BrowseName |
DatagramConnectionTransport2DataType |
|
IsAbstract |
False |
|
Subtype of DatagramConnectionTransportDataType defined in 6.4.1.2.2. |
|
|
Conformance Units |
|
|
PubSub Parameters Datagram |
|
The MessageRepeatCount with DataType Byte defines how many times every NetworkMessage is repeated. The default value is 0 and disables the repeating.
The MessageRepeatDelay with DataType Duration defines the time between NetworkMessage repeats in milliseconds. The parameter shall be ignored if the parameter MessageRepeatCount is set to 0.
This Structure DataType is used to represent the datagram specific transport mapping parameters for WriterGroups. It is a subtype of the WriterGroupTransportDataType defined in 6.2.6.7.2.
The DatagramWriterGroupTransportDataType is formally defined in Table 132.
Table 132 – DatagramWriterGroupTransportDataType structure
|
Name |
Type |
Description |
|
DatagramWriterGroupTransportDataType |
Structure |
Subtype of WriterGroupTransportDataType defined in 6.2.6.7.2. |
|
MessageRepeatCount |
Byte |
Defined in 6.4.1.3.1. |
|
MessageRepeatDelay |
Duration |
Defined in 6.4.1.3.2. |
Its representation in the AddressSpace is defined in Table 133.
Table 133 – DatagramWriterGroupTransportDataType definition
|
Attributes |
Value |
|
BrowseName |
DatagramWriterGroupTransportDataType |
|
IsAbstract |
False |
|
Subtype of WriterGroupTransportDataType defined in 6.2.6.7.2. |
|
|
Conformance Units |
|
|
PubSub Parameters Datagram |
|
The Address parameter contains the network address information for the communication middleware related to the WriterGroup. The different Structure DataTypes used to represent the Address are defined in 6.2.7.5.3.
The parameter shall be null if an address is not set at this level. If the parameter is set, it overwrites the Address on the PubSubConnection.
Selects the general category of QoS the WriterGroup requires. Further details are defined in 6.4.1.1.1.
The parameter shall be null or empty if no QoS related parameters are set.
The DatagramQos parameter contains QoS related parameters for the WriterGroup as array of TransmitQosDataType Structures. The abstract TransmitQosDataType is defined in 6.4.1.1.3. The concrete subtypes are used to represent different QoS settings that can be combined in the array.
The parameter shall be null or empty if no QoS related parameters are set.
The DiscoveryAnnounceRate with DataType UInt32 defines the interval in seconds used for cyclic sending of discovery announcement messages related to the WriterGroup.
The default value is 0 and defines that discovery announcement messages are only sent as response to discovery probe messages.
The Topic parameter with DataType String contains the unique name of the data stream produced by the WriterGroup within a Message Oriented Middleware.
A unique default name can be created by combining the PublisherId with the WriterGroupId using ‘.’ As separator.
This Structure DataType is used to represent the datagram specific transport mapping parameters for WriterGroups. It is a subtype of the DatagramWriterGroupTransportDataType defined in 6.4.1.3.3.
The DatagramWriterGroupTransportDataType is formally defined in Table 134.
Table 134 – DatagramWriterGroupTransport2DataType structure
|
Name |
Type |
Description |
Allow Subtypes |
|
DatagramWriterGroupTransport2DataType |
Structure |
Subtype of DatagramWriterGroupTransportDataType defined in 6.4.1.3.3. |
|
|
Address |
NetworkAddressDataType |
Defined in 6.4.1.3.4. |
True |
|
QosCategory |
String |
Defined in 6.4.1.3.5. |
|
|
DatagramQos |
TransmitQosDataType[] |
Defined in 6.4.1.3.6. |
True |
|
DiscoveryAnnounceRate |
UInt32 |
Defined in 6.4.1.3.7. |
|
|
Topic |
String |
Defined in 6.4.1.3.8. |
|
Its representation in the AddressSpace is defined in Table 135.
Table 135 – DatagramWriterGroupTransport2DataType definition
|
Attributes |
Value |
|
BrowseName |
DatagramWriterGroupTransport2DataType |
|
IsAbstract |
False |
|
Subtype of DatagramWriterGroupTransportDataType defined in 6.4.1.3.3. |
|
|
Conformance Units |
|
|
PubSub Parameters Datagram |
|
There are no datagram-specific transport mapping parameters defined for the ReaderGroup.
There are no datagram-specific transport mapping parameters defined for the DataSetWriter.
The Address parameter contains the network address information for the communication middleware related to the DataSetReader. The different Structure DataTypes used to represent the Address are defined in 6.2.7.5.3.
The parameter shall be null if an address is not set at this level. If the parameter is set, it overwrites the Address on the PubSubConnection.
Selects the general categorty of QoS the DataSetReader requires. Further details are defined in 6.4.1.1.1.
The parameter shall be null or empty if no QoS related parameters are set.
The DatagramQos parameter contains the QoS related parameters for the DataSetReader as array of ReceiveQosDataType Structures. The abstract ReceiveQosDataType is defined in 6.4.1.1.5. The concrete subtypes are used to represent different QoS settings that can be combined in the array.
The parameter shall be null or empty if no QoS related parameters are set.
The Topic parameter with DataType String contains the unique name of the data stream from the Publisher that contains the DataSetMessages of interest for the DataSetReader. The Topic is defined by the Publisher.
This Structure DataType is used to represent the datagram transport mapping parameters for DataSetReaders. It is a subtype of the DataSetReaderTransportDataType defined in 6.2.9.13.2.
The DatagramDataSetReaderTransportDataType is formally defined in Table 136.
Table 136 – DatagramDataSetReaderTransportDataType structure
|
Name |
Type |
Description |
Allow Subtypes |
|
DatagramDataSetReaderTransportDataType |
Structure |
Subtype of DataSetReaderTransportDataType defined in 6.2.9.13.2. |
|
|
Address |
NetworkAddressDataType |
Defined in 6.4.1.6.1. |
True |
|
QosCategory |
String |
Defined in 6.4.1.6.2. |
|
|
DatagramQos |
ReceiveQosDataType[] |
Defined in 6.4.1.6.3. |
True |
|
Topic |
String |
Defined in 6.4.1.6.4. |
|
Its representation in the AddressSpace is defined in Table 137.
Table 137 – DatagramDataSetReaderTransportDataType definition
|
Attributes |
Value |
|
BrowseName |
DatagramDataSetReaderTransportDataType |
|
IsAbstract |
False |
|
Subtype of DataSetReaderTransportDataType defined in 6.2.9.13.2. |
|
|
Conformance Units |
|
|
PubSub Parameters Datagram |
|
The parameter ClientCipherSuite defines the DTLS 1.3 cipher suite that is used for data security of the PubSub communication. Supported cipher suites are described in Part 7. This is the cipher suite sent from the client-side in the DTLS handshake.
Note that the cipher suite describes the data encryption and data authenticity algorithms used. Key agreement and certificate signature algorithms are designated via the OPC UA Client Server Security Policy.
The client cipher suite is configured at the PubSubConnection level. This parameter denotes the single cipher suite that the DTLS client will offer in the DTLS handshake. This cipher suite must match a cipher suite entry configured in ServerCipherSuites for the server side of the DTLS handshake. If this variable is not configured (e.g. set to the null string) then for a given PubSubConnection the device is meant to act as a server.
The parameter ServerCipherSuites defines the DTLS 1.3 cipher suite(s) that are used for data security of the PubSub communication. Supported cipher suites are described in OPC 10000-7. This is a list of cipher suites that the server will accept if offered by a client. In DTLS PubSub a client will only offer one cipher suite. The server will then either accept that one cipher suite as it is listed in ServerCipherSuites or reject it if it is not included in ServerCipherSuites.
Note that the cipher suite describes the data encryption and data authenticity algorithms used. Key agreement and certificate signature algorithms are designated via the OPC UA Client Server Security Policy.
The ZeroRTT parameter is a DataType Boolean. This parameter describes whether or not the zero round-trip-time feature of DTLS 1.3 is enabled. If this parameter is not set then it defaults to False. Note that using the Zero Round-Trip-Time feature has implications for security, as PubSub data will be sent before full authentication occurs. It is the responsibility of the user to decide whether or not this is acceptable.
The CertificateGroupId parameter is the NodeId of the CertificateGroup used for the DTLS Tranpsort. This includes the Certificate and TrustList that are to be used for establishing DTLS sessions. Note that the CertificateGroup used for DTLS may be restricted via profile, see Part 7 for more information on the profiles support DTLS.
The VerifyClientCertificate parameter is a DataType Boolean. This parameter describes whether or not the client certificate will be requested and verified by the server as part of the DTLS handshake. If this parameter is not set then it defaults to True.
This Structure DataType is used to represent additional DTLS specific datagram transport mapping parameters for PubSubConnections.
The DtlsPubSubConnectionDataType is formally defined in Table 138.
Table 138 – DtlsPubSubConnectionDataType structure
|
Name |
Type |
Description |
|
DtlsPubSubConnectionDataType |
Structure |
|
|
ClientCipherSuite |
String |
Defined in 6.4.1.7.1. |
|
ServerCipherSuites |
String [] |
Defined in 6.4.1.7.2. |
|
ZeroRTT |
Boolean |
Defined in 6.4.1.7.3. |
|
CertificateGroupId |
NodeId |
Defined in 6.4.1.7.4. |
|
VerifyClientCertificate |
Boolean |
Defined in 6.4.1.7.5. |
Its representation in the AddressSpace is defined in Table 139.
Table 139 – DtlsPubSubConnectionDataType definition
|
Attributes |
Value |
|
BrowseName |
DtlsPubSubConnectionDataType |
|
IsAbstract |
False |
|
Subtype of Structure defined in OPC 10000-5. |
|
|
Conformance Units |
|
|
PubSub Parameters Datagram DTLS |
|
The BrokerTransportQualityOfService Enumeration DataType is formally defined in Table 140.
The mapping of quality of service to the broker transport specific implementation is defined in 7.3.4.5 for AMQP and 7.3.5.5 for MQTT.
Table 140 – BrokerTransportQualityOfService values
|
Name |
Value |
Description |
|
NotSpecified |
0 |
The value is not specified and the value of the parent object shall be used. |
|
BestEffort |
1 |
The transport shall make the best effort to deliver a message. Worst case this means data loss or data duplication are possible. |
|
AtLeastOnce |
2 |
The transport guarantees that the message shall be delivered at least once, but duplication is possible. Readers shall de-duplicate based on message id or sequence number. |
|
AtMostOnce |
3 |
The transport guarantees that the message shall be sent once, but if it is lost it is not sent again. |
|
ExactlyOnce |
4 |
The transport handshake guarantees that the message shall be delivered to the broker exactly once and not more or less. |
The BrokerTransportQualityOfService representation in the AddressSpace is defined in Table 141.
Table 141 – BrokerTransportQualityOfService definition
|
Attribute |
Value |
||||
|
BrowseName |
BrokerTransportQualityOfService |
||||
|
IsAbstract |
False |
||||
|
References |
Node Class |
BrowseName |
DataType |
TypeDefinition |
Others |
|
Subtype of Enumeration defined in OPC 10000-5 |
|||||
|
HasProperty |
Variable |
EnumStrings |
LocalizedText [] |
PropertyType |
|
|
Conformance Units |
|||||
|
PubSub Parameters Broker |
|||||
The ResourceUri parameter of DataType String enables the transport implementation to look up a configured key from the corresponding KeyCredentialConfigurationType instance defined in OPC 10000-12 to use for authenticating access to the Broker at the connection level or for queues configured below the connection.
If null or empty, no authentication or anonymous authentication shall be assumed as default unless authentication settings are provided on a subordinated WriterGroup or a DataSetWriter to authenticate access to individual queues.
The parameter AuthenticationProfileUri of DataType String allows the selection of the authentication protocol used by the transport implementation. This maps to the ProfileUri Property in the KeyCredentialConfigurationType instance selected through the ResourceUri and AuthenticationProfileUri Strings.
This parameter is optional. If more than one ProfileUri describing the protocol to use for authentication is configured and this value is null or empty, the transport will choose one. If the transport cannot fine a suitable authentication mechanism in the ProfileUri array, the transport sets the State of the PubSubConnection is set to Error.
This Structure DataType is used to represent the broker-specific transport mapping parameters for the PubSubConnection. It is a subtype of the ConnectionTransportDataType defined in 6.2.7.5.2.
The BrokerConnectionTransportDataType is formally defined in Table 142.
Table 142 – BrokerConnectionTransportDataType structure
|
Name |
Type |
Description |
|
BrokerConnectionTransportDataType |
Structure |
Subtype of the ConnectionTransportDataType defined in 6.2.6.4. |
|
ResourceUri |
String |
Defined in 6.4.2.2.1. |
|
AuthenticationProfileUri |
String |
Defined in 6.4.2.2.2. |
Its representation in the AddressSpace is defined in Table 143.
Table 143 – BrokerConnectionTransportDataType definition
|
Attributes |
Value |
|
BrowseName |
BrokerConnectionTransportDataType |
|
IsAbstract |
False |
|
Subtype of ConnectionTransportDataType defined in 6.2.7.5.2. |
|
|
Conformance Units |
|
|
PubSub Parameters Broker |
|
The QueueName parameter with DataType String specifies the queue in the Broker that receives NetworkMessages sent by the Publisher. This could be the name of a queue or topic defined in the Broker.
The ResourceUri property of DataType String allows the transport implementation to look up the configured key from the corresponding KeyCredentialConfigurationType instance defined in OPC 10000-12 to use for authenticating access to the specified queue.
If this String is not null or empty, it overrides the ResourceUri of the PubSubConnection authentication settings.
The parameter AuthenticationProfileUri of DataType String allows the selection of the authentication protocol used by the transport implementation for authenticating access to the specified queue.
If this String is not null or empty, it overrides the AuthenticationProfileUri of the PubSubConnection transport settings defined in 6.4.2.2.2.
The RequestedDeliveryGuarantee parameter with DataType BrokerTransportQualityOfService specifies the delivery guarantees that shall apply to all NetworkMessages published by the WriterGroup unless otherwise specified on the DataSetWriter transport settings. The DataType BrokerTransportQualityOfService is defined in 6.4.2.1.
The value NotSpecified is not allowed on the WriterGroup. If the selected delivery guarantee cannot be applied, the WriterGroup shall set the state to Error.
This Structure DataType is used to represent the broker-specific transport mapping parameters for WriterGroups. It is a subtype of the WriterGroupTransportDataType defined in 6.2.6.7.2.
The BrokerWriterGroupTransportDataType is formally defined in Table 144.
Table 144 – BrokerWriterGroupTransportDataType structure
|
Name |
Type |
Description |
|
BrokerWriterGroupTransportDataType |
Structure |
Subtype of WriterGroupTransportDataType defined in 6.2.6.7.2. |
|
QueueName |
String |
Defined in 6.4.2.3.1. |
|
ResourceUri |
String |
Defined in 6.4.2.3.2. |
|
AuthenticationProfileUri |
String |
Defined in 6.4.2.3.3. |
|
RequestedDeliveryGuarantee |
BrokerTransportQualityOfService |
Defined in 6.4.2.3.4. |
Its representation in the AddressSpace is defined in Table 145.
Table 145 – BrokerWriterGroupTransportDataType definition
|
Attributes |
Value |
|
BrowseName |
BrokerWriterGroupTransportDataType |
|
IsAbstract |
False |
|
Subtype of WriterGroupTransportDataType defined in 6.2.6.7.2. |
|
|
Conformance Units |
|
|
PubSub Parameters Broker |
|
There are no broker specific transport mapping parameters defined for the ReaderGroup.
The QueueName parameter with DataType String specifies the queue in the Broker that receives NetworkMessages sent by the Publisher for the DataSetWriter. This could be the name of a queue or topic defined in the Broker. This parameter is only valid if the NetworkMessages from the WriterGroup for this DataSetWriter contain only DataSetMessages from this DataSetWriter.
If this String is not null or empty, it overrides the QueueName of the WriterGroup transport settings.
The ResourceUri property of DataType String allows the transport implementation to look up the configured key from the corresponding KeyCredentialConfigurationType instance defined in OPC 10000-12 to use for authenticating access to the specified queue.
If this String is not null or empty, it overrides the ResourceUri of the WriterGroup authentication settings.
The parameter AuthenticationProfileUri of DataType String allows the selection of the authentication protocol used by the transport implementation for authenticating access to the specified queue.
If this String is not null or empty, it overrides the AuthenticationProfileUri of the WriterGroup transport settings.
The RequestedDeliveryGuarantee parameter with DataType BrokerTransportQualityOfService specifies the delivery guarantees that shall apply to all messages published by the DataSetWriter. The DataType BrokerTransportQualityOfService is defined in 6.4.2.1.
If the value is not NotSpecified, it overrides the RequestedDeliveryGuarantee of the WriterGroup transport settings. Overriding the WriterGroup setting is only valid if the DataSetWriter also overrides the QueueName.
If the selected delivery guarantee cannot be applied, the DataSetWriter shall set the state to Error.
For message mappings like UADP, the Subscriber needs access to the DataSetMetaData to process received DataSetMessages. The Publisher can provide the DataSetMetaData through a dedicated queue.
The parameter MetaDataQueueName with the DataType String specifies the Broker queue that receives messages with DataSetMetaData sent by the Publisher for this DataSetWriter. This could be the name of a queue or topic defined in the Broker.
Specifies the interval in milliseconds with Data Type Duration at which the Publisher shall send the DataSetMetaData to the MetaDataQueueName. A value of 0 or any negative value shall be interpreted as infinite interval.
The broker transport shall publish all messages with an expiration time that is equal to or greater than this value.
If the update time is infinite, a broker transport shall attempt to negotiate message retention if possible. In this case the DataSetMetaData is only sent if the ConfigurationVersion of the corresponding DataSetMetaData is changed and DataSetWriters shall try to negotiate AtLeastOnce or ExactlyOnce delivery guarantees with the broker for any DataSetMetaData sent to ensure metadata is available to readers.
The DataSetWriterProperties settings apply also to DataSetMetaData sent to the queue named through the MetaDataQueueName parameter.
This Structure DataType is used to represent the broker-specific transport mapping parameters for DataSetWriters. It is a subtype of the DataSetWriterTransportDataType defined in 6.2.4.5.2.
The BrokerDataSetWriterTransportDataType is formally defined in Table 146.
Table 146 – BrokerDataSetWriterTransportDataType structure
|
Name |
Type |
Description |
|
BrokerDataSetWriterTransportDataType |
Structure |
Subtype of DataSetWriterTransportDataType defined in 6.2.4.5.2. |
|
QueueName |
String |
Defined in 6.4.2.5.1. |
|
ResourceUri |
String |
Defined in 6.4.2.5.2. |
|
AuthenticationProfileUri |
String |
Defined in 6.4.2.5.3. |
|
RequestedDeliveryGuarantee |
BrokerTransportQualityOfService |
Defined in 6.4.2.5.4. |
|
MetaDataQueueName |
String |
Defined in 6.4.2.5.5. |
|
MetaDataUpdateTime |
Duration |
Defined in 6.4.2.5.6. |
Its representation in the AddressSpace is defined in Table 147.
Table 147 – BrokerDataSetWriterTransportDataType definition
|
Attributes |
Value |
|
BrowseName |
BrokerDataSetWriterTransportDataType |
|
IsAbstract |
False |
|
Subtype of DataSetWriterTransportDataType defined in 6.2.4.5.2. |
|
|
Conformance Units |
|
|
PubSub Parameters Broker |
|
The QueueName parameter with DataType String specifies the queue in the Broker where the DataSetReader can receive NetworkMessages with the DataSet of interest sent by the Publisher. This could be the name of a queue or topic defined in the Broker.
The ResourceUri property of DataType String allows the transport implementation to look up the configured key from the corresponding KeyCredentialConfigurationType instance defined in OPC 10000-12 to use for authenticating access to the specified queue.
If this String is not null or empty, it overrides the ResourceUri of the PubSubConnection authentication settings.
The parameter AuthenticationProfileUri of DataType String allows the selection of the authentication protocol used by the transport implementation for authenticating access to the specified queue.
If this String is not null or empty, it overrides the AuthenticationProfileUri of the PubSubConnection transport settings defined in 6.4.2.2.2.
The RequestedDeliveryGuarantee parameter with DataType BrokerTransportQualityOfService specifies the delivery guarantees the DataSetReader negotiates with the broker for all messages received. The DataType BrokerTransportQualityOfService is defined in 6.4.2.1.
The value NotSpecified is not allowed on the DataSetReader. If the selected delivery guarantee cannot be applied, the DataSetReader shall set the state to Error.
The parameter MetaDataQueueName with the DataType String specifies the Broker queue that provides messages with DataSetMetaData sent by the Publisher for the DataSet of interest. This could be the name of a queue or topic defined in the Broker.
This Structure DataType is used to represent the broker-specific transport mapping parameters for DataSetReaders. It is a subtype of the DataSetReaderTransportDataType defined in 6.2.9.13.2.
The BrokerDataSetReaderTransportDataType is formally defined in Table 148.
Table 148 – BrokerDataSetReaderTransportDataType structure
|
Name |
Type |
Description |
|
BrokerDataSetReaderTransportDataType |
Structure |
Subtype of DataSetReaderTransportDataType defined in 6.2.9.13.2. |
|
QueueName |
String |
Defined in 6.4.2.6.1. |
|
ResourceUri |
String |
Defined in 6.4.2.6.2. |
|
AuthenticationProfileUri |
String |
Defined in 6.4.2.6.3. |
|
RequestedDeliveryGuarantee |
BrokerTransportQualityOfService |
Defined in 6.4.2.6.4. |
|
MetaDataQueueName |
String |
Defined in 6.4.2.6.5. |
Its representation in the AddressSpace is defined in Table 149.
Table 149 – BrokerDataSetReaderTransportDataType definition
|
Attributes |
Value |
|
BrowseName |
BrokerDataSetReaderTransportDataType |
|
IsAbstract |
False |
|
Subtype of DataSetReaderTransportDataType defined in 6.2.9.13.2. |
|
|
Conformance Units |
|
|
PubSub Parameters Broker |
|
Clause 7 specifies the mapping between the PubSub concepts described in clause 5 and the PubSub configuration parameters defined in clause 6 to concrete message mappings and transport protocol mappings that can be used to implement them.
DataSetMessage mappings, NetworkMessage mappings and transport protocol mappings are combined together to create transport profiles defined in OPC 10000-7. All PubSub applications shall implement at least one transport profile.
Message mappings specify a specific structure and encoding for NetworkMessages. Such a structure represents the payload for transport protocol mappings like UDP, MQTT or AMQP.
Different mappings are defined for different use cases.
MessageTypes define the structure and semantics of NetworkMessages. NetworkMessages with different MessageTypes are necessary to support the discovery of Publisher configuration information and the reporting of live data and events.
The defined MessageTypes are listed in Table 150.
Table 150 – PubSub MessageTypes
|
MessageType |
Description |
|
DataSetMessage |
Application data or events supplied by the Publisher as DataSet. |
|
DataSetMetaData |
Discovery message with content and semantics of a DataSetMessage |
|
ApplicationDescription |
Discovery message with OPC UA application description and capabilities of the Publisher. |
|
ServerEndpoints |
Discovery message with the OPC UA server endpoints of the Publisher. |
|
Status |
Discovery message with the current operational status of the PubSubConnection. |
|
PubSubConnection |
Discovery message with the PubSubConnection configured in the Publisher including WriterGroups and DataSetWriters for data and events. |
|
ActionRequest |
Action execution request message sent by the Requestor of the Action to a Responder. |
|
ActionResponse |
Result of an Action execution sent by the Responder of the Action to the Requestor. |
|
ActionMetaData |
Discovery message with Metadata describing the Action request and response for a Requestor. |
|
ActionResponder |
Discovery message with the Responder related PubSubConnection information for Actions configured in the Publisher including WriterGroups and DataSetWriters for Actions. |
Each message mapping defines the structure of each supported MessageType. The mechanism for identifying the MessageType associated with a NetworkMessage is specific to the message mapping. The mapping to UADP messages is defined in 7.2.4.2. The mapping to JSON messages is defined in 7.2.5.2.
The discovery messages are required to send discovery information from the Publishers to the Subscribers that do not have out of band knowledge about available Publishers.
A Message Oriented Middleware where retained messages are supported can use a known addressing schema for queues or topics to provide discovery messages to Subscribers. Such a Topic tree is defined for the MQTT transport protocol mapping in 7.3.5.7. The mapping of MessageTypes for Topics is defined in 7.3.5.7.2.
The UADP message mapping defines also discovery probe messages to request discovery information in a Message Oriented Middleware where retained messages are not available.
SequenceNumber fields are defined in different headers of the UADP or JSON Message Mapping.
A SequenceNumber is a monotonically increasing number assigned to messages headers represented by an unsigned integer of width N which is further specified in Table 151. The SequenceNumber starts at 0 and shall be incremented by exactly one for each message.
Receivers need to be aware of sequence numbers roll over (change from the largest possible value to 0).
To determine whether a received message is newer than the last processed message the following formula shall be used:
(received sequence number -1 – last processed sequence number) modulo 2^N
For the resulting value there is an upper bound and a lower bound depending on the bit width of the sequence number.
Results below the lower bound indicate that the received message is newer than the last processed message and it shall be processed.
Results above the upper bound indicate that the received message is older than (or same as) than the last processed message and it shall be ignored unless reordering of messages is required.
Other results are invalid and the message shall be ignored.
The lower bound is given as 2^(N-2).
The upper bound is given as 2^N – 2^(N-2).
Table 151 – Values for different sequence number sizes
|
DataType |
Name |
Value |
Description |
|
UInt16 |
Formula |
(New-1-Last) modulo 65.536 |
|
|
Lower bound |
16.384 |
2^14 |
|
|
Upper bound |
49.152 |
2^16-2^14 |
|
|
UInt32 |
Formula |
(New-1-Last) modulo 4.294.967.296 |
|
|
Lower bound |
1.073.741.824 |
2^30 |
|
|
Upper bound |
3.221.225.472 |
2^32-2^30 |
Subscribers shall discard the records they keep for sequence numbers if they do not receive messages for two times the message receive timeout to deal with Publishers or brokers that are out of service and were not able to continue from the last used SequenceNumber.
The UADP message mapping uses optimized OPC UA Binary encoding defined in OPC 10000-6 and provides message security for OPC UA PubSub. The available protocol mappings are defined in 7.3.
The UADP message mapping defines different optional header fields, variations of field settings and different DataSetMessage types and data encodings. Available layouts with standard settings and the corresponding URI Strings for UADP are defined in A.2.
Some optional fields like timestamps provide information that is not necessary for the processing of the messages on the Subscriber side. Other optional fields like PublisherId, DataSetWriterId or sizes of DataSetMessages are typically necessary for the processing of messages in generic Subscribers. If such fields are not present, the Subscriber must know the missing information from the DataSetReader configuration. One scenario is that a Publisher is sending NetworkMessages with a fixed layout of the payload. In this case the DataSetWriterId, the offset and size of the DataSetMessages is known from the DataSetReader configuration. The identification is done in this case by the group header with the WriterGroupId and NetworkMessageNumber. The UADP-Periodic-Fixed header layout for this scenario is defined in A.2.1.
The flexibility of the optional fields is necessary to support different use cases but it also allows the configuration of invalid combinations. To reduce the number of combinations used in common use cases, Annex A defines standard UADP header layouts with defined settings for common use cases. Custom configurations can be used but they should be limited to applications that do not fall into these use cases.
A Publisher should support all variations it allows through configuration. The required set of features is defined through profiles in OPC 10000-7.
A Subscriber shall be able to process all possible NetworkMessages and shall be able to skip information the Subscriber is not interested in. The Subscriber may not support all security policies. The capabilities related to processing different DataSet encodings is defined in OPC 10000-7.
The fields in the following protocol definition tables are encoded using the OPC UA Binary encoding rules defined in OPC 10000-6 including arrays. If the brackets for an array are not empty, the length field is omitted from the encoding and the length information is provided through additional definitions.
The mapping of MessageTypes to UADP NetworkMessage type and the reference to the detailed definition is listed in Table 152.
Table 152 – UADP MessageType mapping
|
MessageType |
UADP NetworkMessage type |
Specification Reference |
|
DataSetMessage |
DataSetMessage payload |
Defined in 7.2.5.3 and 7.2.5.4. |
|
DataSetMetaData |
Discovery DataSetMetaData announce |
Defined in 7.2.4.6.4. |
|
ApplicationDescription |
Discovery Application description announce |
Defined in 7.2.4.6.5. |
|
ServerEndpoints |
Discovery Publisher Endpoints announce |
Defined in 7.2.4.6.6. |
|
Status |
Discovery status announce |
Defined in 7.2.4.6.7. |
|
PubSubConnection |
Discovery PubSubConnection configuration announce |
Defined in 7.2.4.6.8. |
|
ActionRequest |
Action request message |
Defined in 7.2.4.5.9 |
|
ActionResponse |
Action response message |
Defined in 7.2.4.5.10 |
|
ActionMetaData |
Discovery ActionMetaData announce |
Defined in 7.2.4.6.11 |
|
ActionResponder |
Discovery ActionResponder configuration announce |
Defined in 7.2.4.6.10 |
The discovery announce messages are required to send discovery information from the Publishers to the Subcribers. The probe messages are used for broker-less transport protocols like UDP or a Message Oriented Middleware where retained messages are not available.
The PubSub communication parameters defined in Clause 6 provide the settings for mapping information from the Publisher into DataSetMessages, settings to send them in NetworkMessages to the Subscribers and settings to process the DataSetMessages on the Subscriber side.
The error handling for the status codes in DataSetMessage headers and DataSetMessage fields is defined in 6.2.11 and 6.2.4.2. This handling of information flows and status codes assumes that the configuration between Publisher and Subscriber is in sync.
In several combinations of settings for the DataSetMessages and NetworkMessages, a Subscriber is able to process received messages without further knowledge of the Publisher side configuration. But most Subscribers need at least the DataSetMetaData to be able to process the received DataSetMessages.
The Publisher side configuration implies two types of contracts necessary for the Subscriber to process messages. The one type of contract is the DataSetMetaData describing the content of a DataSetMessage. The other type of contract provides the communication settings like the DataSetWriterId or offsets inside NetworkMessages. Both type of contracts provide version information that can be included into the DataSetMessages and NetworkMessages.
Several settings in the contracts have corresponding flags or version fields in the messages and a Subscriber can detect mismatches between the contract and the received messages.
The error handling depends on the Subscriber applications. Subscribers that are configured to process certain DataSetMessages often work with a known contract and they will typically drop messages that do not comply with the contract. At the same time they will try to get an update of the contract and will try to adjust its own settings to the updated contract if this is possible. Some changes may need manual reconfiguration of the Subscriber.
But Subscribers may also work without a known contract or may accept some differences between the contract and the actual message layout without dropping messages.
One exception is the security configuration. A Subscriber shall drop all messages where the configured SecurityMode has a lower number than the received SecurityMode. E.g. if the Subscriber is configured for SecurityMode SIGN it shall drop messages with NONE. A Subscriber may process messages with a higher SecurityMode e.g. it is allowed to process messages with SecurityMode SIGN if it is configured for NONE.
The UADP NetworkMessage header and other parts of the NetworkMessage are shown in Figure 32.
When using security, the payload and the Padding field are encrypted and after that, the whole NetworkMessage is signed if signing and encryption is active. The NetworkMessage shall be signed without being encrypted if only the signing is active.
The UADP NetworkMessage does not provide the total message size. It is expected that the message size is known from the transport protocol mapping. If the transport protocol mapping does not provide the size of the payload, an additional size information must be added in front of the UADP NetworkMessage for that transport protocol.

Figure 32 – UADP NetworkMessage
The encoding of the UADP NetworkMessage is specified in Table 153.
The NetworkMessageContentMask setting of the Publisher controls the flags in the fields UADPFlags and ExtendedFlags1. The SecurityMode setting of the Publisher controls the security enabled flag of the ExtendedFlags1. The setting of the flags shall not change until the configuration of the Publisher is changed.
Table 153 – UADP NetworkMessage
|
Name |
Type |
Description |
|
UADPVersion |
Bit[0-3] |
Bit range 0-3: Version of the UADP NetworkMessage. The UADPVersion for this specification version is 1. |
|
UADPFlags |
Bit[4-7] |
Bit 4: PublisherId enabled If the PublisherId is enabled, the
type of PublisherId is indicated in the ExtendedFlags1 field. Bit 5: GroupHeader enabled Bit 6: PayloadHeader enabled Bit 7: ExtendedFlags1 enabled |
|
ExtendedFlags1 |
Byte |
The ExtendedFlags1 shall be omitted if bit 7 of the UADPFlags is false. If the field is omitted, the Subscriber shall handle the related bits as false. Bit range 0-2: PublisherId Type 000 The PublisherId is of
DataType Byte 001 The PublisherId is of DataType UInt16 010 The PublisherId is of DataType UInt32 011 The PublisherId is of DataType UInt64 100 The PublisherId is of DataType String 101 Reserved 11x Reserved The PublisherId Type shall be ignored if bit 4 of the UADPFlags is false. Bit 3: DataSetClassId enabled Bit 4: SecurityHeader enabled If this flag is enabled, the NetworkMessage header includes the SecurityHeader, otherwise the SecurityHeader is omitted. If the SecurityMode in the configuration is SIGN or SIGNANDENCRYPT, this flag shall be set. Bit 5: Timestamp enabled Bit 6: PicoSeconds enabled This bit shall be false if the Timestamp bit is false. Bit 7: ExtendedFlags2 enabled The bit shall be false, if ExtendedFlags2 is 0. |
|
ExtendedFlags2 |
Byte |
The ExtendedFlags2 shall be omitted if bit 7 of the ExtendedFlags1 is false. If the field is omitted, the Subscriber shall handle the related bits as false. Bit 0: Chunk message defined in in 7.2.4.4.4. Bit 1: PromotedFields enabled If Promoted fields are enabled, the number of DataSetMessages in the Network Message shall be one. Bit range 2-4: UADP NetworkMessage type 000 NetworkMessage with DataSetMessage payload defined in 7.2.4.4.4. If the ExtendedFlags2 field is not provided, this is the default NetworkMessage type. 001 NetworkMessage with discovery probe defined in 7.2.4.5.4. 010 NetworkMessage with discovery announcement payload defined in 7.2.4.6. 011 Reserved 1xx Reserved Reserved values shall not be used by the sender and the receiver shall skip messages when reserved values are received. Bit 5: ActionHeader enabled Bit 6: Reserved Bit 7: Reserved for further extended flag fields Reserved bits shall be set to false by the sender and the receiver shall skip messages where the reserved bits are not false. |
|
PublisherId |
Byte[*] |
The PublisherId shall be omitted if bit 4 of the UADPFlags is false. The Id of the Publisher that sent the data. Valid DataTypes are UInteger and String. The DataType is indicated by bits 0-2 of the ExtendedFlags1. A Subscriber can skip NetworkMessages from Publishers it does not expect NetworkMessages from. PublisherIds are only equal if they have the same DataTypes and equal values. For ActionRequest and ActionResponse messages, the PublisherId of the Responder is used for request and response. |
|
DataSetClassId |
Guid |
The DataSetClassId associated with the DataSets in the NetworkMessage. All DataSetMessages in the NetworkMessage shall have the same DataSetClassId. The DataSetClassId shall be omitted if bit 3 of the ExtendedFlags1 is false. |
|
GroupHeader |
|
The group header shall be omitted if bit 5 of the UADPFlags is false. |
|
GroupFlags |
Byte |
Bit 0: WriterGroupId enabled Bit 1: GroupVersion enabled Bit 2: NetworkMessageNumber enabled Bit 3: SequenceNumber enabled Bits 4-6: Reserved Bit 7: Reserved for further extended flag fields Reserved bits shall be set to false by the sender and the receiver shall skip messages where the reserved bits are not false. |
|
WriterGroupId |
UInt16 |
Unique id for the WriterGroup in the Publisher. A Subscriber can skip NetworkMessages from WriterGroups it does not expect NetworkMessages from. This field shall be omitted if bit 0 of the GroupFlags is false. |
|
GroupVersion |
VersionTime |
Version of the header and payload layout configuration of the NetworkMessages sent for the group. This field shall be omitted if bit 1 of the GroupFlags is false. |
|
NetworkMessage Number |
UInt16 |
Unique number of a NetworkMessage across the combination of PublisherId and WriterGroupId within one PublishingInterval. The number is needed if the DataSetMessages for one group are split into more than one NetworkMessage in a PublishingInterval. The value 0 is invalid. This field shall be omitted if bit 2 of the GroupFlags is false. |
|
SequenceNumber |
UInt16 |
Sequence number for each new NetworkMessage as defined in 7.2.3. This field shall be omitted if bit 3 of the GroupFlags is false. |
|
PayloadHeader |
Byte [*] |
The payload header depends on the UADP NetworkMessage type flags defined in the ExtendedFlags2 bit range 2-4. The default is DataSetMessage if the ExtendedFlags2 field is not enabled. The PayloadHeader shall be omitted if bit 6 of the UADPFlags is false. The PayloadHeader is not contained in the payload but it is contained in the unencrypted NetworkMessage header since it contains information necessary to filter DataSetMessages on the Subscriber side. If the payload header is not present for DataSetMessages, the Subscriber must know the number and size of DataSetMessages from the DataSetReader configuration. The group header is the default option to provide a reference to this information in the NetworkMessage. In this case the number and size of the DataSetMessages is known from the DataSetReader configuration for the combination of WriterGroupId and NetworkMessageNumber. |
|
Timestamp |
DateTime |
The time the NetworkMessage was created. The Timestamp shall be omitted if bit 5 of ExtendedFlags1 is false. The PublishingInterval, the SamplingOffset the PublishingOffset and the Timestamp and PicoSeconds in the NetworkMessage header shall use the same time base. |
|
PicoSeconds |
UInt16 |
Specifies the number of 10 picosecond (1,0 e-11 seconds) intervals which shall be added to the Timestamp. The PicoSeconds field stores the difference between a high-resolution timestamp with a resolution of 10 picoseconds and the Timestamp field value which only has a 100 ns resolution. The PicoSeconds field shall contain values less than 10 000. The decoder shall treat values greater than or equal to 10 000 as the value ‘9999’. The PicoSeconds shall be omitted if bit 6 of ExtendedFlags1 is false. |
|
PromotedFields |
|
The PromotedFields shall be omitted if bit 1 of the ExtendedFlags2 is false. If the PromotedFields are provided, the number of DataSetMessages in the Network Message shall be one. |
|
Size |
UInt16 |
Total size in Bytes of the Fields contained in the PromotedFields. |
|
Fields |
BaseDataType[ ] |
Array of promoted fields. The size, order and DataTypes of the fields depend on the settings in the FieldMetaData of the DataSetMetaData associated with the DataSetMessage contained in the NetworkMessage. |
|
SecurityHeader |
|
The security header shall be omitted if bit 4 of the ExtendedFlags1 is false. |
|
SecurityFlags |
Byte |
Bit 0: NetworkMessage Signed Bit 1: NetworkMessage
Encrypted Bit 2: SecurityFooter enabled Bit 3: Force key reset This bit is set if all keys will be made invalid. It is set until the new key is used. The Publisher needs to give Subscribers a reasonable time to request new keys. The minimum time is five times the KeepAliveTime configured for the corresponding PubSub group. This flag is typically set if all keys are invalidated to exclude Subscribers, who no longer have access to the keys. Bit range 4-7: Reserved Reserved bits shall be set to false by the the sender and the receiver shall skip messages where the reserved bits are not false. |
|
SecurityTokenId |
IntegerId |
The ID of the security token that identifies the security key in a SecurityGroup. The relation to the SecurityGroup is done through DataSetWriterIds contained in the NetworkMessage. If bit 1 and 2 of the SecurityFlags are 0, the SecurityTokenId shall be 0. |
|
NonceLength |
Byte |
The length of the Nonce used to initialize the encryption algorithm. If bit 1 and 2 of the SecurityFlags are 0, the NonceLength shall be 0. |
|
MessageNonce |
Byte [NonceLength] |
A number used exactly once for a given security key. For a given security key a unique nonce shall be generated for every NetworkMessage. The rules for constructing the MessageNonce are defined for the UADP Message Security in 7.2.4.4.3. |
|
SecurityFooterSize |
UInt16 |
The size of the SecurityFooter. The security footer size shall be omitted if bit 2 of the SecurityFlags is false. |
|
ActionHeader |
|
The Action header shall be omitted if bit 5 of the ExtendedFlags2 is false. The header shall be enabled for ActionRequest and ActionResponse NetworkMessages. The Action execution sequences and execution related request and response message values are defined in 6.2.11.2. |
|
ActionFlags |
Byte |
Bit 0: If enabled, the NetworkMessage is a ActionRequest. If disabled, the NetworkMessage is a ActionResponse Bit 1: ResponseAddress enabled Bit 2: CorrelationData enabled Bit 3: RequestorId enabled Bit 4: TimeoutHint enabled Bits 5-6: Reserved Bit 7: Reserved for further extended flag fields Reserved bits shall be set to false by the sender and the receiver shall skip messages where the reserved bits are not false. |
|
ResponseAddress |
String |
The address used to send the Response messages. This value shall be omitted for Response messages. The handling of the ResponseAddress and default values are defined for the different transport protocol mappings. |
|
CorrelationData |
ByteString |
Data provided by the Requestor in the Request message that is returned to the Requestor in the Response message. |
|
RequestorId |
BaseDataType |
The PublisherId of the Requestor. |
|
TimeoutHint |
Duration |
The timeout used by the Requestor to wait for a Response messages and by the Responder to stop processing the request. This value is mandatory for the Request message. This value is not used for Response messages. |
|
Payload |
Byte [*] |
The payload depends on the UADP NetworkMessage Type flags defined in the ExtendedFlags2 bit range 2-4 and on the Chunk flag defined in the. ExtendedFlags2 bit 0. |
|
SecurityFooter |
Byte [*] |
Optional security footer shall be omitted if bit 2 of the SecurityFlags is false. The content of the security footer is defined by the SecurityPolicy. |
|
Signature |
Byte [*] |
The signature of the NetworkMessage. |
The security algorithms used and the length of the KeyNonce for the UADP NetworkMessage depend on the selected SecurityPolicy. The algorithms are defined by SymmetricEncryptionAlgorithm and SymmetricSignatureAlgorithm in OPC 10000-7. The nonce length is part of the SymmetricEncryptionAlgorithm.
The keys used to encrypt and sign messages are extracted from the key data returned from the GetSecurityKeys method (see 8.3.2). This Method returns a sequence of key data with a length that depends on the SecurityPolicyUri, which is also returned by the Method. The layout of the key data is defined in Table 154.
Table 154 – Layout of the key data for UADP message security
|
Name |
Type |
Description |
|
SigningKey |
Byte [SymmetricSignatureAlgorithm Key Length] |
Signing key part of the key data returned from GetSecurityKeys. The SymmetricSignatureAlgorithm is defined in the SecurityPolicy. |
|
EncryptingKey |
Byte [SymmetricEncryptionAlgorithm Key Length] |
Encryption key part of the key data returned from GetSecurityKeys. The SymmetricEncryptionAlgorithm is defined in the SecurityPolicy. |
|
KeyNonce |
Byte [SymmetricEncryption Nonce Length] |
Nonce part of the key data returned from GetSecurityKeys. |
The layout of the MessageNonce for AES-CTR mode is defined in Table 155.
Table 155 – Layout of the MessageNonce for AES-CTR
|
Name |
Type |
Description |
|
Random |
Byte [4] |
The random part of the MessageNonce. This number does not need to be a cryptographically random number, it can be pseudo-random. |
|
SequenceNumber |
UInt32 |
Sequence number for the MessageNonce as defined in 7.2.3. The sequence number is reset to 1 after the key and SecurityTokenId are updated in the Publisher. |
The message encryption and decryption with AES-CTR mode uses a secret and a counter block. The secret is the EncryptingKey from the key data defined in Table 154. The layout and content of the counter block is defined in Table 156.
Table 156 – Layout of the counter block for UADP message security for AES-CTR
|
Name |
Type |
Description |
|
KeyNonce |
Byte [4] |
The KeyNonce portion of the key data returned from GetSecurityKeys. |
|
MessageNonce |
Byte [8] |
The first 8 bytes of the Nonce in the SecurityHeader of the NetworkMessage. For AES-CTR mode the length of the SecurityHeader Nonce shall be 8 Bytes. |
|
BlockCounter |
Byte [4] |
The counter for each encrypted block of the NetworkMessage. The counter is a 32-bit big endian integer (the opposite of the normal encoding for UInt32 values in OPC UA. This convention comes from the AES-CTR RFC). The counter starts with 1 at the first block. The counter is incremented by 1 for each block. |
AES-CTR mode takes the counter block and encrypts it using the encrypting key. The encrypted key stream is then logically XORed with the data to encrypt or decrypt. The process is repeated for each block in plain text. No padding is added to the end of the plain text. AES-CTR does not change the size of the plain text data and can be applied directly to a memory buffer containing the message.
The signature is calculated on the entire NetworkMessage including any encrypted data. The signature algorithm is specified by the SecurityPolicyUri in OPC 10000-7.
When a Subscriber or a Publisher receives a NetworkMessage, it shall verify the signature before processing the payload. If verification fails, it drops the NetworkMessage.
Other SecurityPolicy may specify different key lengths or cryptography algorithms.
If a NetworkMessage payload with a DataSetMessage need to be split across multiple NetworkMessages, the chunks are sent in multiple NetworkMessages. The PayloadHeader of each NetworkMessage contains the payload header defined in Table 157. The Payload of each NetworkMessage contains the payload defined in Table 158. A chunk NetworkMessage can only contain chunked payload of one DataSetMessage.
If a NetworkMessage payload with a discovery announcement message has to be split across multiple NetworkMessages the chunks are sent with the payload defined in Table 158. The payload header is disabled for discovery probe and discovery announcement NetworkMessages.
Table 157 – Chunked NetworkMessage payload header
|
Name |
Type |
Description |
|
DataSetWriterId |
UInt16 |
DataSetWriterId contained in the NetworkMessage. The DataSetWriterId identifies the PublishedDataSet and the DataSetWriter responsible for sending Messages for the DataSet. A Subscriber can skip DataSetMessages from DataSetWriters it does not expect DataSetMessages from. |
Table 158 – Chunked NetworkMessage payload fields
|
Name |
Type |
Description |
|
MessageSequenceNumber |
UInt16 |
Sequence number of the payload as defined for the NetworkMessage type like DataSetMessageSequenceNumber in a DataSetMessage. NetworkMessages may be received out of order. In this case, a chunk for the next payload can be received before the last chunk of the previous payload was received. If the next sequence number is received by a Subscriber that can handle only one payload, the chunks of the previous payload are skipped if they are not completely received yet. |
|
ChunkOffset |
UInt32 |
The byte offset position of the chunk in the complete NetworkMessage payload. The last chunk is detected if ChunkOffset plus the size of the current chunk equals TotalSize. All chunks, except for the last one shall have the same size. The size of all chunks other than the last one can be used to calculate the number of expected chunks. The reassembled NetworkMessage payload can be processed after all chunks are received. Depending on the transport protocol mapping, the chunks may be received out of order and the last chunk may be received before all other chunks are received. |
|
TotalSize |
UInt32 |
Total size of the NetworkMessage payload in bytes. |
|
ChunkData |
ByteString |
The pieces of the original DataSetMessage or the discovery announcement message are copied into the chunk until the maximum size allowed for a single NetworkMessage is reached minus space for the signature. The data copied into next chunk starts with the byte after the last byte copied into current chunk. A DataSetMessage or discovery announcement message is completely received when all chunks are received and the message can be processed completely. |
The UADP DataSet payload header and other parts of the NetworkMessage are shown in Figure 33.
Different types of DataSetMessage can be combined in on NetworkMessage.

Figure 33 – UADP DataSet payload
The encoding of the UADP DataSet payload header is specified in Table 159. The payload header is unencrypted. This header shall be omitted if bit 6 of the UADPFlags is false.
Table 159 – UADP DataSet payload header
|
Name |
Type |
Description |
|
Count |
Byte |
Number of DataSetMessages contained in the NetworkMessage. The NetworkMessage shall contain at least one DataSetMessage if the NetworkMessage type is DataSetMessage payload. |
|
DataSetWriterIds |
UInt16 [Count] |
List of DataSetWriterIds contained in the NetworkMessage. The size of the list is defined by the Count. The DataSetWriterId identifies the PublishedDataSet and the DataSetWriter responsible for sending Messages for the DataSet. A Subscriber can skip DataSetMessages from DataSetWriters it does not expect DataSetMessages from. |
The DataSet payload is defined in Table 160. The payload is encrypted.
Table 160 – UADP DataSet payload
|
Name |
Type |
Description |
|
Sizes |
UInt16 [Count] |
List of byte sizes of the DataSetMessages. The size of the list is defined by the Count in the DataSet payload header. If the payload size exceeds 65535, the DataSetMessages shall be allocated to separate NetworkMessages. If a single DataSetMessage exceeds the payload size it shall be split into Chunk NetworkMessages. This field shall be omitted if count is one or if bit 6 of the UADPFlags is false. |
|
DataSetMessages |
DataSetMessage [Count] |
DataSetMessages contained in the NetworkMessage. The size of the list is defined by the Count in the DataSet payload header. The type of encoding used for the DataSetMessages is defined by the DataSetWriter. The encodings for the DataSetMessage are defined in 7.2.4.5.4. |
The DataSetMessage header structure and the relation to other parts in a NetworkMessage is shown in Figure 34.

Figure 34 – DataSetMessage header structure
The encoding of the DataSetMessage header structure is specified in Table 161.
The DataSetFieldContentMask and the DataSetMessageContentMask settings of the DataSetWriter control the flags in the fields DataSetFlags1 and DataSetFlags2. The setting of the flags shall not change until the configuration of the DataSetWriter is changed.
Table 161 – DataSetMessage header structure
|
Name |
Type |
Description |
|
DataSetFlags1 |
Byte |
Bit 0: DataSetMessage is valid. If this bit is set to false, the rest of this DataSetMessage is considered invalid, and shall not be processed by the Subscriber. Bit range 1-2: Field Encoding 00 The DataSet fields
are encoded as Variant 01 RawData Field Encoding The RawData field encoding is defined in 7.2.4.5.11. 10 DataValue Field Encoding The DataSet fields are encoded as DataValue. This option is set if the DataSet is configured to send more than the Value. 11 Reserved Reserved values shall not be used by the sender and the receiver shall skip messages when reserved values are received. Bit 3: DataSetMessageSequenceNumber enabled Bit 4: Status enabled Bit 5: ConfigurationVersionMajorVersion enabled Bit 6: ConfigurationVersionMinorVersion enabled Bit 7: DataSetFlags2 enabled The bit shall be false, if DataSetFlags2 is 0. |
|
DataSetFlags2 |
Byte |
The DataSetFlags2 shall be omitted if bit 7 of the DataSetFlags1 is false. If the field is omitted, the Subscriber shall handle the related bits as false. Bit range 0-3: UADP DataSetMessage type 0000 Data Key Frame (see 7.2.4.5.5) If the DataSetFlags2 field is not provided, this is the default DataSetMessage type. 0001 Data Delta Frame (see 7.2.4.5.6) 0010 Event (see 7.2.4.5.7) 0011 Keep Alive (see 7.2.4.5.8) 0101 ActionRequest (see 7.2.4.5.9) 0110 ActionResponse (see 7.2.4.5.10) 0111 Reserved 1xxx Reserved Reserved values shall not be used by the sender and the receiver shall skip messages when reserved values are received. Bit 4: Timestamp enabled Bit 5: PicoSeconds included in the
DataSetMessage header Bit 6: Reserved Bit 7: Reserved for further extended flag fields Reserved bits shall be set to false by the Publisher and Subscribers shall skip messages where the reserved bits are not false. |
|
DataSetMessageSequenceNumber |
UInt16 |
Sequence number for each new DataSetMessage as defined in 7.2.3. The field shall be omitted if Bit 3 of DataSetFlags1 is false. |
|
Timestamp |
UtcTime |
The time the DataSetMessage was created. The Timestamp shall be omitted if Bit 4 of DataSetFlags2 is false. |
|
PicoSeconds |
UInt16 |
Specifies the number of 10 picoseconds (1,0 e-11 seconds) intervals which shall be added to the Timestamp. The PicoSeconds field stores the difference between a high-resolution timestamp with a resolution of 10 picoseconds and the Timestamp field value which only has a 100 ns resolution. The PicoSeconds field shall contain values less than 10 000. The decoder shall treat values greater than or equal to 10 000 as the value ‘9.999’. The field shall be omitted if Bit 5 of DataSetFlags2 is false. |
|
Status |
UInt16 |
The overall status of the DataSetMessage. The dependencies to the status of DataSet fields are defined in Table 34. This is the high order 16 bits of the StatusCode DataType representing the numeric value of the Severity and SubCode of the StatusCode DataType. The field shall be omitted if Bit 4 of DataSetFlags1 is false. |
|
ConfigurationVersion MajorVersion |
VersionTime |
The major version of the configuration version of the DataSet used as consistency check with the DataSetMetaData available on the Subscriber side. The field shall be omitted if Bit 5 of DataSetFlags1 is false. |
|
ConfigurationVersion MinorVersion |
VersionTime |
The minor version of the configuration version of the DataSet used as consistency check with the DataSetMetaData available on the Subscriber side. The field shall be omitted if Bit 6 of DataSetFlags1 is false. |
The data key frame DataSetMessage data and related headers are shown in Figure 35.

Figure 35 – Data Key Frame DataSetMessage data
The encoding of the data key frame DataSetMessage structure is specified in Table 162.
If the key frame is a heartbeat DataSetMessage, only the header is encoded but the following structure shall not be encoded into the DataSetMessage. Generic Subscribers can detect heartbeat DataSetMessages if the DataSetMessage size equals the header size. If the DataSetMessage size is not part of the payload header, the DataSetMessage offset configuration is required on Subscriber side to identify a heartbeat DataSetMessage.
Table 162 – Data Key Frame DataSetMessage structure
|
Name |
Type |
Description |
|
FieldCount |
UInt16 |
Number of fields of the DataSet contained in the DataSetMessage. The FieldCount shall be omitted if RawData field encoding is set in the EncodingFlags defined in 7.2.4.5.4. |
|
DataSetFields |
BaseDataType [FieldCount] |
The field values of the DataSet. The field encoding depends on the DataSetFlags1.Field Encoding of the DataSetMessage Header defined in 7.2.4.5.4. The default encoding is Variant if bit 1 and 2 are not set. |
|
Padding |
Byte [*] |
Optional padding added if the encoded DataSetMessage is smaller than the ConfiguredSize. The DataSetMessage is padded with bytes with value zero. |
The data delta frame DataSetMessage data and the related headers are shown in Figure 36.

Figure 36 – Data Delta Frame DataSetMessage
The information for a single value in delta frame messages is larger because of the additional index necessary for sending just changed data. The Publisher shall send a key frame message if the delta frame message is larger than a key frame message.
The encoding of the data delta frame DataSetMessage structure is specified in Table 163.
Table 163 – Data Delta Frame DataSetMessage structure
|
Name |
Type |
Description |
|
FieldCount |
UInt16 |
Number of fields of the DataSet contained in the DataSetMessage. |
|
DeltaFrameFields |
Structure [FieldCount] |
The subset of field values of the DataSet contained in the delta frame. |
|
FieldIndex |
UInt16 |
The index of the Field in the DataSet. The index is based on the field position in the DataSetMetaData with the configuration version defined in the ConfigurationVersion field. A Publisher shall use an index only once in a DataSetMessage. |
|
FieldValue |
BaseDataType |
The field values of the DataSet. The field encoding depends on the DataSetFlags1.Field Encoding of the DataSetMessage Header defined in 7.2.4.5.4. The default encoding is Variant if bit 1 and 2 are not set. |
|
Padding |
Byte [*] |
Optional padding added if the encoded DataSetMessage is smaller than the ConfiguredSize. The DataSetMessage is padded with bytes with value zero. |
The Event DataSetMessage data and the related headers are shown in Figure 37.

Figure 37 – Event DataSetMessage
The encoding of the Event DataSetMessage structure is specified in Table 164.
Table 164 – Event DataSetMessage structure
|
Name |
Type |
Description |
|
FieldCount |
UInt16 |
Number of fields of the DataSet contained in the DataSetMessage. |
|
DataSetFields |
BaseDataType [FieldCount] |
The field values of the DataSet. The fields of Event DataSetMessages shall be encoded as Variant. The Field Encoding DataSetFlags1 of the DataSetMessage header (bit 1 and 2) defined in 7.2.4.5.4 shall be set to false. |
|
Padding |
Byte [*] |
Optional padding added if the encoded DataSetMessage is smaller than the ConfiguredSize. The DataSetMessage is padded with bytes with value zero. |
The keep-alive message does not add any additional fields. The message and the related headers are shown in Figure 38.

Figure 38 – KeepAlive message
If the sequence number is contained in the header, the sequence number provides the next expected sequence number for the DataSetWriter.
The encoding of the Action request DataSetMessage structure is specified in Table 165.
Table 165 – Action request message structure
|
Name |
Type |
Description |
|
ActionTargetId |
UInt16 |
The numeric identifier assigned to the Action target which is unique within one ActionMetaData. It is used to address the Action in combination with the PublisherId and the DataSetWriterId defined by the Responder. |
|
RequestId |
UInt16 |
Request identifier provided by the Requestor in the Request message that is returned to the Requestor in the Response message. |
|
ActionState |
Byte |
Specifies the expected Action state on Responder side. The ActionState enumeration value is encoded as Byte. The details for the use of this value and the relation to other values for a Action execution is defined in 6.2.11.2. |
|
FieldCount |
UInt16 |
Number of fields of the DataSet contained in the DataSetMessage. |
|
DataSetFields |
BaseDataType [FieldCount] |
The field values of the ActionRequest DataSet. The fields of ActionRequest DataSetMessages shall be encoded as Variant or RawData. |
|
Padding |
Byte [*] |
Optional padding added if the encoded DataSetMessage is smaller than the ConfiguredSize. The DataSetMessage is padded with bytes with value zero. |
The encoding of the Action response DataSetMessage structure is specified in Table 166.
Table 166 – Action response message structure
|
Name |
Type |
Description |
|
ActionTargetId |
UInt16 |
The numeric identifier assigned to the Action target which is unique within one ActionMetaData. It is used to address the Action in combination with the PublisherId and the DataSetWriterId defined by the Responder. |
|
RequestId |
UInt16 |
Request identifier provided by the Requestor in the Request message that is returned to the Requestor in the Response message. |
|
ActionState |
Byte |
The current state of this currently running Action. The ActionState enumeration value is encoded as Byte. The details for the use of this value and the relation to other values for a Action execution is defined in 6.2.11.2. |
|
FieldCount |
Uint16 |
Number of fields of the DataSet contained in the DataSetMessage. |
|
DataSetFields |
BaseDataType [FieldCount] |
The field values of the ActionResponse DataSet. The fields of ActionResponse DataSetMessages shall be encoded as Variant or RawData. |
|
Padding |
Byte [*] |
Optional padding added if the encoded DataSetMessage is smaller than the ConfiguredSize. The DataSetMessage is padded with bytes with value zero. |
The encoding of the DataSetMessage fields is handled like a Structure DataType where the DataSet fields are handled like Structure fields and fields with Structure DataType are handled like nested structures but in addition the fields are padded to the maximum size indicated by ArrayDimensions or MaxStringLength. The padding only applies to RawData field encoding.
All restrictions for the encoding of Structure DataTypes also apply to the RawData Field Encoding.
A DataSet field is encoded in the DataType and ValueRank specified in the DataSetMetaData for the DataSet. The following special handling shall be applied to ensure a fixed offset of the fields in the DataSetMessage.
· If the DataType of a DataSet field or a Structure field is String or ByteString and the actual size is smaller than the maximum possible size indicated by the MaxStringLength, the field shall be padded with bytes with value zero.
· If the ValueRank is OneDimension (1) or n>1 and the actual size of a dimension in ArrayDimensions is smaller than the maximum possible size indicated by the dimensions, the field shall be padded with bytes with value zero for each dimension.
· If the DataSet field or Structure field is a Structure with optional fields, the EncodingMask is encoded followed by all fields. Any optional field that is not present is encoded as padding with bytes with value zero. The size of the padding equals to the size needed to encode the field if it were present.
· If the DataSet field or Structure field is a Union, the encoding of the selected field is padded with bytes with value zero to the size of the longest Union field, when encoded using the rules in this chapter. The case when no field is selected is treated as if there was an encoded field whose encoded size is zero.
· If the DataSet field or Structure field is an OptionSet, the length of the two ByteStrings in the OptionSet Structure is defined by highest bit number in the OptionSet definition.
The following restrictions apply to the RawData field encoding.
· Fields shall have MaxStringLength defined in the FieldMetaData if the DataType is String or ByteString. Fields shall have arrayDimensions defined in the FieldMetaData if valueRank has a value of n > 0. This includes Structure fields with such DataTypes or ValueRank.
· DataSet fields and Structure fields shall not have an abstract DataType and shall not allow subtypes.
· DataSet fields and Structure fields shall have a concrete valueRank with values -1 or n > 0.
· DataSet fields and Structure fields shall not have the builtInType NodeId, ExpandedNodeId, QualifiedName, LocalizedText, XmlElement, DiagnosticInfo or DataValue.
· RawField encoding shall only be applied to Data Key Frame DataSetMessages.
· Structure DataTypes shall not have a field that contains the same Structure DataType directly or indirectly.
The DataSetMessage valid bit 0 in DataSetFlags1 shall be set to false if the fields do not fulfil these requirements at the time the DataSetMessage is created.
Discovery announcement messages are sent from the Publisher to the Subscribers and they can be sent through any Message Oriented Middleware and protocol mapping.
Discovery announcement messages are used to inform Subscribers about configuration changes in the Publisher. They are sent by the Publisher in the case of a configuration change. A Publisher can also be configured to send the discovery announcement messages periodically. A Message Oriented Middleware may be able to persist the latest announcement message for Subscribers.
Discovery probe messages are sent from Subscriber to Publisher and they are limited to Message Oriented Middleware and protocol mappings that support such a back channel. A discovery probe is typically answered with one or more discovery announcement messages.
Depending on the used Message Oriented Middleware and the protocol mapping, it may be possible and required for the Subscriber to request discovery announcement messages by sending discovery probe messages. One use case is a non reliable transport where the Subscriber did not receive the message or the Subscriber was not available at the time the Publisher sent the discovery announcement. Another use case is the collection of initial knowledge about a Publisher. Some discovery announcement messages may only be sent as result of a discovery probe message.
Discovery in a global scope requires unique PublisherIds. Publishers shall use the default PublisherIds as defined in 6.2.7.1 for the following discovery messages.
· OPC UA Application information announcement
· Publisher endpoint announcement
· PubSubConnection configuration announcement
These messages use the standard discovery address if defined for the transport protocol mapping like the IANA registered IPv4 multicast address for UDP.
Other announcements below PubSubConnection level can use different PublisherIds for different transport protocol mappings. Such PubSubConnection specific PublisherIds could be two Byte PublisherIds for the Ethernet transport protocol mapping. These PublisherIds are known from the payload of the PubSubConnection configuration announcement messages.
The NetworkMessage flags used with the discovery announcement messages shall use the following bit values.
· UADPFlags bits 5 and 6 shall be false, bits 4 and 7 shall be true
· ExtendedFlags1 bits 3, 5 and 6 shall be false, bit 4 and 7 shall be true
· ExtendedFlags2 bit 1 shall be false and the NetworkMessage type shall be discovery announcement
The setting of the flags ensures a known value for the first three bytes plus the PublisherId in the NetworkMessage, except for the Chunk bit 0 in ExtendedFlags2. The actual security settings for the NetworkMessage are indicated by the SecurityHeader.
The encoding of the discovery announcement header structure is specified in Table 167.
Table 167 – Discovery announcement header structure
|
Name |
Type |
Description |
|
AnnouncementType |
Byte |
The following types of discovery announcement messages are defined. 0 Reserved 1 Publisher Endpoints message (see 7.2.4.6.6) 2 DataSetMetaData message (see 7.2.4.6.4) 3 DataSetWriter configuration message (see 7.2.4.6.9) 4 PubSubConnection configuration message (see 7.2.4.6.8) 5 OPC UA Application information message (see Table 168) 6 PubSubConnection configuration message (see 7.2.4.6.8) |
|
SequenceNumber |
UInt16 |
Sequence number, incremented by exactly one, for each discovery announcement sent in the scope of a PublisherId. |
The encoding of the OPC UA Application information announcement message structure is specified in Table 168.
Table 168 – OPC UA Application information announcement message structure
|
Name |
Type |
Description |
|
ApplicationInformationType |
UInt16 |
The following types of application information are defined. 0 Reserved 1 Application description (see 7.2.4.6.5) 2 Status (see 7.2.4.6.7) |
The encoding of the DataSet metadata message structure is specified in Table 169. It contains the current layout and DataSetMetaData for the DataSet.
The ConfigurationVersion in the DataSetMessage header shall match the ConfigurationVersion in the DataSetMetaData.
The Publisher shall send this message without a corresponding discovery probe if the DataSetMetaData changed for the DataSet.
Table 169 – DataSetMetaData announcement message structure
|
Name |
Type |
Description |
|
DataSetWriterId |
UInt16 |
DataSetWriterId of the DataSet described with the MetaData. |
|
MetaData |
DataSetMetaDataType |
The current DataSet metadata for the DataSet related to the DataSetWriterId. The DataSetMetaDataType is defined in 6.2.3.2.3. |
|
statusCode |
StatusCode |
Status code indicating the capability of the Publisher to provide MetaData for the DataSetWriterId. |
The encoding of the OPC UA Application description message fields for ApplicationInformationType equals 1 is specified in Table 170. It contains the ApplicationDescription and the capabilities.
Table 170 – ApplicationInformationType application description fields
|
Name |
Type |
Description |
|
ApplicationDescription |
ApplicationDescription |
ApplicationDescription for the OPC UA Application. The ApplicationDescription DataType is defined in OPC 10000-4. |
|
Capabilities |
String[] |
The list of capability identifiers for the application. The allowed capability identifiers are defined in OPC 10000-12. |
The encoding of the available Server Endpoints of a Publisher is specified in Table 171.
Table 171 – Publisher Endpoints announcement message structure
|
Name |
Type |
Description |
|
Endpoints |
EndpointDescription[] |
The OPC UA Server Endpoints of the Publisher. The EndpointDescription is defined in OPC 10000-4. The field is encoded as Array with number of elements encoded as Int32 value. |
|
statusCode |
StatusCode |
Status code indicating the capability of the Publisher to provide Endpoints. |
The encoding of the status message fields for ApplicationInformationType equals 2 is specified in Table 172.
Table 172 – ApplicationInformationType status fields
|
Name |
Type |
Description |
|
IsCyclic |
Boolean |
If TRUE the Publisher periodically updates the status. If FALSE the Middleware is responsible for detecting changes to the status. |
|
Status |
PubSubState |
The current state of the PubSubConnection. This value is mandatory. |
|
NextReportTime |
UtcTime |
When the Publisher expects to send the next update. The field is present if IsCyclic=TRUE. The field is not present if IsCyclic=FALSE. |
|
Timestamp |
UtcTime |
When the message was sent to the Middleware. The field is present if IsCyclic=TRUE. The field is not present if IsCyclic=FALSE. |
IsCyclic is set to FALSE if a PublisherId is used exclusively by a single application and the Message Oriented Middleware can detect when Publishers go offline. In these cases, the Publisher sends updates only when its state changes and the Message Oriented Middleware will send an update with PubSubState Error if the Publisher goes offline.
If IsCyclic is set to TRUE the Publisher only reports while they are Operational. The NextReportTime indicates when the Publisher will send an update. If the Subscriber does not receive updates and the NextReportTime is in the past, the Subscriber assumes the PubSubState Error.
The encoding of the PubSubConnection configuration announcement message structure is specified in Table 173. It contains an array of PubSubConnections configured in the OPC UA Application.
Table 173 – PubSubConnection configuration announcement message structure
|
Name |
Type |
Description |
|
PubSubConnections |
PubSubConnectionDataType [] |
PubSubConnections configured for the OPC UA Application. The PubSubConnectionDataType is defined in 6.2.7.5.1. The ReaderGroup lists in PubSubConnectionDataType shall be empty. The WriterGroup list shall be contained, if the IncludeWriterGroups is true in the PubSubConnection information probe message. The DataSetWriter lists in the WriterGroups shall be contained, if the IncludeDataSetWriters is true in the PubSubConnection information probe message. The configuration properties shall not be included in the PubSubConnectionDataType, WriterGroupDataType and DataSetWriterDataType. |
The encoding of the DataSetWriter configuration data message structure is specified in Table 174. It contains the current configuration of the WriterGroup and the DataSetWriter for the DataSet.
The Publisher shall send this message without a corresponding discovery probe if the configuration of the WriterGroup changed.
Table 174 – DataSetWriter configuration announcement message structure
|
Name |
Type |
Description |
|
DataSetWriterIds |
UInt16[] |
DataSetWriterIds contained in the configuration information. The field is encoded as Array with number of elements encoded as Int32 value. |
|
DataSetWriterConfig |
WriterGroupDataType |
The current WriterGroup and DataSetWriter settings for the DataSet related to the DataSetWriterId. The WriterGroupDataType is defined in 6.2.6.7. The field DataSetWriters of the WriterGroupDataType shall contain only the entry for the requested or changed DataSetWriters in the WriterGroup. The configuration properties shall not be included in the WriterGroupDataType and DataSetWriterDataType. |
|
statusCodes |
StatusCode[] |
Status codes indicating the capability of the Publisher to provide configuration information for the DataSetWriterIds. The size of the array shall match the size of the DataSetWriterIds array. |
The encoding of the ActionResponder configuration announcement message structure is specified in Table 175. It contains an array of PubSubConnections configured in the OPC UA Application.
Table 175 – ActionResponder configuration announcement message structure
|
Name |
Type |
Description |
|
ActionResponder |
PubSubConnectionDataType [] |
ActionResponder configured for the OPC UA Application. The PubSubConnectionDataType is defined in 6.2.7.5.1. Only DataSetWriters used for Actions are included. All WriterGroups and DataSetWriters not used for Actions shall be excluded. The ReaderGroup lists in PubSubConnectionDataType shall be empty. The WriterGroup list shall be contained, if the IncludeWriterGroups is true in the PubSubConnection information probe message. The DataSetWriter lists in the WriterGroups shall be contained, if the IncludeDataSetWriters is true in the PubSubConnection information probe message. The configuration properties shall not be included in the PubSubConnectionDataType, WriterGroupDataType and DataSetWriterDataType. |
The encoding of the ActionMetaData message structure is specified in Table 176.
The Responder shall send this message without a corresponding discovery probe if the configuration of the Action changed.
Table 176 – ActionMetaData announcement message structure
|
Name |
Type |
Description |
|
DataSetWriterId |
UInt16 |
DataSetWriterId of the Actions described with the MetaData. |
|
ActionTargets |
ActionTargetDataType[] |
The set of Action targets that may be executed. If an Action target is mapped to a Method of an Object in an OPC UA Server, then the related Object and Method are defined by the corresponding entry in the ActionMethods array. The ActionTargetId in the ActionTargetDataType is used to address the Method referenced by the ActionMethodDataType. |
|
Request |
DataSetMetaDataType |
The structure and content of the ActionRequest message. The name of the Action is defined by the Name field in the DataSetMetaDataType. |
|
Response |
DataSetMetaDataType |
The structure and content of the ActionResponse message. The fields Name and ConfigurationVersion of the Request and the Response DataSetMetaDataType shall have equal values. |
|
ActionMethods |
ActionMethodDataType[] |
The optional array of Action sources. If the source information is provided, the array shall match the size and order of the ActionTargets. The namespace URIs for the NamespaceIdex in the NodeIds shall be contained in the Request DataSetMetaData. |
The NetworkMessage flags used with the discovery probe messages shall use the following bit values.
· UADPFlags bits 5 and 6 shall be false, bits 4 and 7 shall be true
· ExtendedFlags1 bits 3, 5 and 6 shall be false, bits 4 and 7 shall be true
· ExtendedFlags2 bit 2 shall be true, all other bits shall be false
The setting of the flags ensures a known value for the first three bytes plus the PublisherId in the NetworkMessage on the Publisher as receiver. The actual security settings for the NetworkMessage are indicated by the SecurityHeader.
A variety of rules are used to reduce the amount of traffic on the network in the case of multicast or broadcast communication.
A Subscriber should cache configuration information for PublisherId and DataSetWriterIds of interest.
If a Subscriber requires information from Publishers after a startup or version change detection, discovery probes shall be randomly delayed in the range of 100 ms to 500 ms. The probe shall be skipped if the information is already received during this time or another Subscriber sent already a probe and the announcement to this probe is used.
A Subscriber shall wait for a announcement at least 500 ms. As long as not all announcements are received, the Subscriber requests the missing information. It should double the time period between following probes until all needed announcements are received or denied. The maximum period is Subscriber specific.
A Publisher shall delay subsequent announcements for a combination of probe type and identifier like the DataSetWriterId for at least 500 ms. Duplicate probes, that have not yet been responded to, shall be discarded by the Publisher. The maximum delay is Publisher specific.
If the Publisher receives discovery probes for different DataSetWriters in one WriterGroup, the Publisher shall send one aggregated discovery announcement.
The encoding of the discovery probe header structure is specified in Table 177.
Table 177 – Discovery probe header structure
|
Name |
Type |
Description |
|
ProbeType |
Byte |
The following types of discovery probe messages are defined. 0 Reserved 1 Publisher information probe message (see 7.2.4.6.12.4) 2 FindApplications probe message. |
The encoding of the Publisher information probe message structure is specified in Table 178.
Table 178 – Publisher information probe message structure
|
Name |
Type |
Description |
|
InformationType |
Byte |
The following types of Publisher information probes are defined. 0 Reserved 1 Publisher Server Endpoints No additional fields are defined. The information is provided with the Publisher Endpoints announcement message defined in 7.2.4.6.4. 2 DataSetMetaData The settings for this InformationType are defined in Table 179. The information is provided with the DataSetMetaData announcement message defined in 7.2.4.6.4. 3 DataSetWriter configuration The settings for this InformationType are defined in Table 179. The information is provided with the DataSetWriter configuration announcement message defined in 7.2.4.6.9. 4 WriterGroup configuration The settings for this InformationType are defined in Table 180 The information is provided with the DataSetWriter configuration announcement message defined in 7.2.4.6.9. 5 PubSubConnections configuration The settings for this InformationType are defined in Table 181 The information is provided with the PubSubConnection configuration announcement message defined in 7.2.4.6.7. |
The additional field for DataSetWriter related InformationType in a Publisher information probe message are specified in Table 179.
Table 179 – DataSetWriter settings for Publisher information probe
|
Name |
Type |
Description |
|
DataSetWriterIds |
UInt16[] |
List of DataSetWriterIds the information is requested for. The field is encoded as Array with number of elements encoded as Int32 value. For DataSetMetaData probes, the Publisher sends one discovery announcement NetworkMessage for each requested DataSetWriterId. For DataSetWriter configuration probes, the DataSetWriters that belong to one WriterGroup are sent together in one DataSetWriter configuration message. If more than one WriterGroup is affected, this results in a DataSetWriter configuration message per WriterGroup. |
The additional fields for WriterGroup related InformationType in a Publisher information probe message are specified in Table 180.
Table 180 – WriterGroup settings for Publisher information probe
|
Name |
Type |
Description |
|
WriterGroupId |
UInt16 |
This option allows a Publisher information probe for a WriterGroup and the contained DataSetWriters if only the WriterGroupId is known from NetworkMessages. For WriterGroup configuration probes, the DataSetWriters that belong to the WriterGroup are sent together in one DataSetWriter configuration message. |
|
IncludeDataSetWriters |
Boolean |
Flag indicating if the DataSetWriter should be contained in the PubSubConnection configuration announcement message. |
The additional fields for PubSubConnection configuration in a Publisher information probe message are specified in Table 181.
Table 181 – PubSubConnections settings for Publisher information probe
|
Name |
Type |
Description |
|
TransportProfileUris |
String [] |
Filter criteria for the PubSubConnections to return in the PubSubConnection configuration announce message. If TransportProfileUris are set, only PubSubConnection with matching TransportProfileUri shall be returned. If the TransportProfileUris is null or empty, all PubSubConnections are returned. |
|
IncludeWriterGroups |
Boolean |
Flag indicating if the WriterGroups should be contained in the PubSubConnection configuration announcement message. |
|
IncludeDataSetWriters |
Boolean |
Flag indicating if the DataSetWriters should be contained in the PubSubConnection configuration announcement message. This flag is ignored if IncludeWriterGroups is false. Setting this flag increases the size of the PubSubConnection configuration announcement message and it is more likely that max message sizes are exceeded. |
The JSON message mapping uses the OPC UA JSON encoding defined in OPC 10000-6. If an ExtensionObject is encoded, the TypeId shall be the DataType NodeId of the contained structure.
JSON is a format that uses human readable text. It is defined in IETF RFC 8259.
The JSON based message mapping allows OPC UA Applications to interoperate with web and enterprise software that use this format and do not understand OPC UA specific encodings.
The JSON message mapping defines different optional header fields, variations of field settings and different message types. Available layouts with standard settings and the corresponding URI Strings for JSON are defined in A.3.
The mapping of MessageTypes to JSON NetworkMessage MessageTypes and the reference to the detailed definition is listed in Table 182.
Table 182 – JSON NetworkMessage MessageType mapping
|
MessageType |
JSON NetworkMessage MessageType |
Specification Reference |
|
DataSetMessage |
ua-data |
Defined in 7.2.5.3 and 7.2.5.4. |
|
DataSetMetaData |
ua-metadata |
Defined in 7.2.5.5.2. |
|
ApplicationDescription |
ua-application |
Defined in 7.2.5.5.3. |
|
ServerEndpoints |
ua-endpoints |
Defined in 7.2.5.5.4. |
|
Status |
ua-status |
Defined in 7.2.5.5.5. |
|
PubSubConnection |
ua-connection |
Defined in 7.2.5.5.6. |
|
ActionRequest |
ua-action-request |
Defined in 7.2.5.6.2. |
|
ActionResponse |
ua-action-response |
Defined in 7.2.5.6.3. |
|
ActionMetaData |
ua-action-metadata |
Defined in 7.2.5.5.7. |
|
ActionResponder |
ua-action-responder |
Defined in 7.2.5.5.8. |
Each JSON NetworkMessage can contain one or more JSON DataSetMessages. The JSON NetworkMessage is a JSON object with the fields defined in Table 183.
Table 183 – JSON NetworkMessage definition
|
Name |
Type |
Description |
|
MessageId |
String |
A globally unique identifier for the message. The unique identifier can be created by converting a Guid to a String or through another algorithm that creates a unique string. This value is always present. |
|
MessageType |
String |
This value shall be “ua-data” for NetworkMessages containing DataSetMessages. This value is always present. |
|
PublisherId |
String |
A unique identifier for the Publisher. It identifies the source of the message. The presence of the value depends on the setting in the JsonNetworkMessageContentMask. The source is the PublisherId on a PubSubConnection (see 6.2.7.1). If the PublisherId is a UInteger, the UInteger value is converted to a String without leading zeros. |
|
WriterGroupName |
String |
The name of the WriterGroup which created the NetworkMessage. The presence of the value depends on the setting in the JsonNetworkMessageContentMask. |
|
DataSetClassId |
String |
The DataSetClassId associated with the DataSets in the NetworkMessage. The DataSetClassId is a Guid and shall be converted to a String. The presence of the value depends on the setting in the JsonNetworkMessageContentMask. If specified, all DataSetMessages in the NetworkMessage shall have the same DataSetClassId. The source is the DataSetClassId on the PublishedDataSet (see 6.2.3.3) associated with the DataSetWriters that produced the DataSetMessages. |
|
Messages |
* |
A JSON array of JSON DataSetMessages (see 7.2.5.4) or a JSON object if SingleDataSetMessage is set. This value is always present. |
All fields with a concrete DataType defined are encoded using CompactEncoding OPC UA JSON Data Encoding defined in OPC 10000-6.
The fields in the JSON NetworkMessage are controlled by the NetworkMessageContentMask of the JSON NetworkMessage mapping (see 6.3.2.1.1).
If the NetworkMessageHeader bit of the NetworkMessageContentMask is not set, the NetworkMessage is the contents of the Messages field (e.g. a JSON array of DataSetMessages).
If the DataSetMessageHeader bit of the NetworkMessageContentMask is not set, the content of the Messages field is an array of content from the Payload field for each DataSetMessage (see 7.2.5.4).
If the SingleDataSetMessage bit of the NetworkMessageContentMask is set, the content of the Messages field is a JSON object containing a single DataSetMessage.
If the NetworkMessageHeader and the DataSetMessageHeader bits are not set and SingleDataSetMessage bit is set, the NetworkMessage is a JSON object containing the set of name/value pairs defined for a single DataSet.
If the JSON encoded NetworkMessage size exceeds the Broker limits the message is dropped and a PubSubTransportLimitsExceeded Event is reported.
A DataSetMessage is produced by a DataSetWriter and contains list of name/value pairs which are specified by the PublishedDataSet associated with the DataSetWriter. The contents of the DataSetMessage are formally described by a DataSetMetaData Object. A DataSetMessage is a JSON object with the fields defined in Table 184.
A key frame DataSetMessage or an event based DataSetMessage contains name and value for all fields of the DataSet.
A delta frame DataSetMessage contains only name and value for the changed fields.
DataSetWriters may periodically provide keep-alive messages which are DataSetMessages without any Payload field.
Table 184 – JSON DataSetMessage definition
|
Name |
Type |
Description |
|
DataSetWriterId |
UInt16 |
An identifier for DataSetWriter which created the DataSetMessage. The presence of the value depends on the setting in the JsonDataSetMessageContentMask. It is unique within the scope of a Publisher. |
|
DataSetWriterName |
String |
The name of the DataSetWriter which created the DataSetMessage. The presence of the value depends on the setting in the JsonDataSetMessageContentMask. |
|
PublisherId |
String |
A unique identifier for the Publisher. It identifies the source of the message. The presence of the value depends on the setting in the JsonDataSetMessageContentMask. The source is the PublisherId on a PubSubConnection (see 6.2.7.1). If the PublisherId is a UInteger, the UInteger value is converted to a String without leading zeros. The value shall be omitted if the NetworkMessage header is present. |
|
WriterGroupName |
String |
The name of the WriterGroup which created the DataSetMessage. The presence of the value depends on the setting in the JsonDataSetMessageContentMask. The value shall be omitted if the WriterGroupName is contained in the NetworkMessage header. |
|
SequenceNumber |
UInt32 |
Sequence number for each new DataSetMessage as defined in 7.2.3. The presence of the value depends on the setting in the JsonDataSetMessageContentMask. For the DataSetMessage MessageType “ua-keepalive”, the sequence number provides the next expected sequence number for the DataSetWriter. |
|
MetaDataVersion |
ConfigurationVersionDataType |
The version of the DataSetMetaData which describes the contents of the Payload. The presence of the value depends on the setting in the JsonDataSetMessageContentMask. |
|
MinorVersion |
VersionTime |
The minor version of the DataSetMetaData which describes the contents of the Payload. The presence of the value depends on the setting in the JsonDataSetMessageContentMask. The value shall be omitted if the MetaDataVersion is contained in the DataSetMessage header. |
|
Timestamp |
DateTime |
The time the DataSetMessage was created. The presence of the value depends on the setting in the JsonDataSetMessageContentMask. |
|
Status |
StatusCode |
The overall status of the DataSetMessage. The dependencies to the status of DataSet fields are defined in Table 34. The presence of the value depends on the setting in the JsonDataSetMessageContentMask. |
|
MessageType |
String |
Possible values are “ua-keyframe”, “ua-deltaframe”, “ua-event” and “ua-keepalive”. The presence of the value depends on the setting in the JsonDataSetMessageContentMask. |
|
Payload |
Object |
A JSON object containing the name-value pairs specified by the PublishedDataSet. The format of the value depends on the DataType of the field and the flags specified by the DataSetFieldContentMask. For MessageType “ua-event”, only Variant or RawData encoding shall be allowed. If bits for DataValue encoding are set, the Variant encoding shall be used. |
All fields with a concrete DataType are encoded using VerboseEncoding if FieldEncoding1 is FALSE and CompactEncoding if FieldEncoding1 is TRUE. See the OPC UA JSON Data encodings defined in OPC 10000-6.
The fields in the DataSetMessage are specified by the DataSetFieldContentMask in the DataSetWriter parameters.
The format of the field values in the Payload depend on the setting of the DataSetFieldContentMask, the FieldEncoding1 and the FieldEncoding2 flag in the DataSetMessageContentMask. The resulting JSON encoding is defined in Table 111.
If the DataSetFieldContentMask is 0x0 or 0x20 (only the RawData flag is set), the DataSetMessage fields are encoded as Variant. Otherwise the fields are encoded as DataValue. If the KeyFrameCount is 0, the DataSetFieldContentMask shall be 0x0 or 0x20.
If the FieldEncoding1 is FALSE in the DataSetMessageContentMask, the Variant at the top level of a field is encoded as a JSON value containing only the value of the Body field. If this Variant contains an ExtensionObject, the ExtensionObject shall be encoded as a Structure without the UaTypeId field. This also applies to the Variant in a DataValue at the top level of a field.
If the RawData flag is set, the UaType fields of Variants and the UaTypeId fields of ExtensionObjects are always omitted.
If the RawData flag ist set, it is not possible to reverse the data in a DataSetReader in the following cases.
· DataSet fields have an abstract DataType in the DataSetMetaData.
· DataSet field values do not match the DataType specified in the DataSetMetaData if they are Structure DataTypes.
The JSON message mapping defines optional discovery messages. The main purpose is the exchange of additional information not contained in the DataSetMessages like Properties for the DataSet fields.
DataSetMetaData describe the content of DataSetMessages published by a DataSetWriter. More specifically, it specifies the names and data types of the values that shall appear in the Payload of a DataSetMessage.
When the DataSetMetaData of a DataSet changes, the DataSetWriter may be configured to publish the updated value through the mechanism defined by the transport protocol mapping.
The DataSetWriterId and Version fields in a DataSetMessage are used to correlate a DataSetMessage with a DataSetMetaData.
A NetworkMessage with MessageType DataSetMetaData is a JSON object with the fields defined in Table 185.
Table 185 – JSON DataSetMetaData definition
|
Name |
Type |
Description |
|
MessageId |
String |
A globally unique identifier for the message. This value is mandatory. |
|
MessageType |
String |
This value shall be “ua-metadata”. This value is mandatory. |
|
PublisherId |
String |
A unique identifier for the Publisher. It identifies the source of the message. This value is mandatory. |
|
DataSetWriterId |
UInt16 |
An identifier for DataSetWriter which published the DataSetMetaData. This value is mandatory. It is unique within the scope of a Publisher. |
|
WriterGroupName |
String |
The name of the WriterGroup which created the NetworkMessage. This value is mandatory. |
|
DataSetWriterName |
String |
The name of the DataSetWriter. This value is mandatory. |
|
Timestamp |
UtcTime |
When the message was first sent to the middleware. This value is mandatory. |
|
MetaData |
DataSetMetaDataType |
The metadata as defined in 6.2.3.2.3. This value is mandatory. |
All fields with a concrete DataType are encoded using CompactEncoding OPC UA JSON Data Encoding defined in OPC 10000-6.
A NetworkMessage with MessageType ApplicationDescription is a JSON object with the fields defined in Table 186.
Table 186 – JSON ApplicationDescription definition
|
Name |
Type |
Description |
|
MessageId |
String |
A globally unique identifier for the message. This value is mandatory. |
|
MessageType |
String |
This value shall be “ua-application”. This value is mandatory. |
|
PublisherId |
String |
The Publisher that sent the message. This value is mandatory. |
|
Timestamp |
UtcTime |
When the message was first sent to the middleware. This value is mandatory. |
|
Description |
ApplicationDescription |
The ApplicationDescription Structure is described in OPC 10000-4. |
|
ServerCapabilities |
String [] |
The set of Server capabilities supported by the Server associated with the Publisher. The set of allowed Server capabilities are defined in OPC 10000-12. |
A NetworkMessage with MessageType ServerEndpoints is a JSON object with the fields defined in Table 187.
Table 187 – JSON ServerEndpoints definition
|
Name |
Type |
Description |
|
MessageId |
String |
A globally unique identifier for the message. This value is mandatory. |
|
MessageType |
String |
This value shall be “ua-endpoints”. This value is mandatory. |
|
PublisherId |
String |
The Publisher that sent the message. This value is mandatory. |
|
Timestamp |
UtcTime |
When the message was first sent to the middleware. This value is mandatory. |
|
Endpoints |
EndpointDescription [] |
The list of Server Endpoints of the OPC UA Application. The EndpointDescription Structure is described in OPC 10000-4. |
A NetworkMessage with MessageType Status is a JSON object with the fields defined in Table 188.
Table 188 – JSON Status definition
|
Name |
Type |
Description |
|
MessageId |
String |
A globally unique identifier for the message. This value is mandatory. |
|
MessageType |
String |
This value shall be “ua-status”. This value is mandatory. |
|
PublisherId |
String |
The Publisher that sent the message. This value is mandatory. |
|
Timestamp |
UtcTime |
When the message was sent to the Middleware. Mandatory if IsCyclic=TRUE. The field is omitted if IsCyclic=FALSE. |
|
IsCyclic |
Boolean |
If TRUE the Publisher periodically updates the status. If FALSE the Middleware is responsible for detecting changes to the status. |
|
Status |
PubSubState |
The current state of the PubSubConnection. This value is mandatory. |
|
NextReportTime |
UtcTime |
When the Publisher is expected to send the next update. Mandatory if IsCyclic=TRUE. The field is omitted if IsCyclic=FALSE. |
IsCyclic is set to FALSE if a PublisherId is used exclusively by a single application and the Message Oriented Middleware can detect when Publishers go offline. In these cases, the Publisher sends updates only when its state changes and the Message Oriented Middleware will send an update with PubSubState Error if the Publisher goes offline. The status message from the Message Oriented Middleware does not contain the Timestamp.
If IsCyclic is set to TRUE the Publisher only reports when it is Operational. The NextReportTime indicates when the Publisher is expected to send an update. If the Subscriber does not receive updates and the NextReportTime is a reasonable time in the past, the Subscriber assumes the PubSubState Error.
A NetworkMessage with MessageType PubSubConnection is a JSON object with the fields defined in Table 189.
Table 189 – JSON PubSubConnection definition
|
Name |
Type |
Description |
|
MessageId |
String |
A globally unique identifier for the message. This value is mandatory. |
|
MessageType |
String |
This value shall be “ua-connection”. This value is mandatory. |
|
PublisherId |
String |
The Publisher that sent the message. This value is mandatory. |
|
Timestamp |
UtcTime |
When the message was first sent to the Middleware. This value is mandatory. |
|
Connection |
PubSubConnectionDataType |
The PubSubConnectionDataType Structure is defined in 6.2.7.5.1. The ReaderGroup lists and the Address in PubSubConnectionDataType shall be empty. The configuration properties shall not be included in the PubSubConnectionDataType, WriterGroupDataType and DataSetWriterDataType. |
A NetworkMessage with MessageType ActionMetaData is a JSON object with the fields defined in Table 190.
Table 190 – JSON ActionMetaData definition
|
Name |
Type |
Description |
|
MessageId |
String |
A globally unique identifier for the message. This value is mandatory. |
|
MessageType |
String |
This value shall be “ua-action-metadata”. This value is mandatory. |
|
PublisherId |
String |
The Publisher that sent the message. This value is mandatory. |
|
DataSetWriterId |
UInt16 |
An identifier for DataSetWriter which published the metadata. This value is mandatory. It is unique within the scope of a Publisher. |
|
DataSetWriterName |
String |
The name of the DataSetWriter. This value is optional. The presence of the value depends on the setting in the JsonDataSetMessageContentMask. |
|
Timestamp |
UtcTime |
When the message was first sent to the Middleware. This value is mandatory. |
|
ActionTargets |
ActionTargetDataType[] |
The set of Action targets that may be executed. If an Action target is mapped to a Method of an Object in an OPC UA Server, then the related Object and Method are defined by the corresponding entry in the ActionMethods array. The ActionTargetId in the ActionTargetDataType is used to address the Method referenced by the ActionMethodDataType. |
|
Request |
DataSetMetaDataType |
The structure and content of the ActionRequest message. The name of the Action is defined by the Name field in the DataSetMetaDataType. |
|
Response |
DataSetMetaDataType |
The structure and content of the ActionResponse message. The fields Name and ConfigurationVersion of the Request and the Response DataSetMetaDataType shall have equal values. |
|
ActionMethods |
ActionMethodDataType[] |
The optional array of Action sources. If the source information is provided, the array shall match the size and order of the ActionTargets. |
A NetworkMessage with MessageType ActionResponder is a JSON object with the fields defined in Table 190.
Table 191 – JSON ActionResponder definition
|
Name |
Type |
Description |
|
MessageId |
String |
A globally unique identifier for the message. This value is mandatory. |
|
MessageType |
String |
This value shall be “ua-action-responder”. This value is mandatory. |
|
PublisherId |
String |
The Publisher that sent the message. This value is mandatory. |
|
Timestamp |
UtcTime |
When the message was first sent to the Middleware. This value is mandatory. |
|
Connection |
PubSubConnectionDataType |
The PubSubConnectionDataType Structure is defined in 6.2.7.5.1. Only DataSetWriters used for Actions are included. All WriterGroups and DataSetWriters not used for Actions shall be excluded. The ReaderGroup lists in PubSubConnectionDataType shall be empty. The configuration properties shall not be included in the PubSubConnectionDataType, WriterGroupDataType and DataSetWriterDataType. |
Each JSON Action NetworkMessage can contain one or more JSON Request or Response messages. A JSON Action NetworkMessage is a JSON object with the fields defined in Table 192.
Table 192 – JSON Action NetworkMessage definition
|
Name |
Type |
Description |
|
MessageId |
String |
A globally unique identifier for the message. This value is mandatory. |
|
MessageType |
String |
This value shall be “ua-action-request” Request messages or “ua-action-response” for Response messages. This value is mandatory. |
|
PublisherId |
String |
The PublisherId of the Responder for the “ua-action-request” and “ua-action-response” message. This value is mandatory. |
|
Timestamp |
UtcTime |
When the message was first sent to the Middleware. This value is mandatory. |
|
ResponseAddress |
String |
The address used to send the Response messages. The handling of the ResponseAddress and default values are defined for the different transport protocol mappings. This value is mandatory for Request messages. This value shall be omitted for Response message. |
|
CorrelationData |
ByteString |
Data provided by the Requestor in the Request message that is returned to the Requestor in the Response message. The value may be provided in the Request message. The value shall be provided in the Response message if it was included in the Request message. |
|
RequestorId |
String |
The PublisherId of the Requestor for the “ua-action-request” and “ua-action-response” message. This value is mandatory. |
|
TimeoutHint |
Duration |
The timeout used by the Requestor to wait for a Response messages and by the Responder to stop processing the request. This value is mandatory for the Request message. This value is not used for Response messages. |
|
Message |
* |
A JSON array of JSON ActionRequest or JSON ActionResponse messages. This value is mandatory. |
It contains one or more ActionRequest or ActionResponse messages with a layout defined by the Request and Response fields in the ActionMetaData.
The Action execution sequences and execution related request and response message values are defined in 6.2.11.2.
A NetworkMessage with MessageType “ua-action-request” contains a JSON array with ActionRequest messages. A ActionRequest message is a JSON object with the fields defined in Table 193.
Table 193 – JSON ActionRequest definition
|
Name |
Type |
Description |
|
DataSetWriterId |
UInt16 |
An identifier for DataSetWriter in the Responder which creates the Response. This value is mandatory. It is unique within the scope of a Responder. |
|
ActionTargetId |
UInt16 |
The numeric identifier assigned to the Action target which is unique within one ActionMetaData. This value is mandatory. It is used to address the Action target in combination with the PublisherId and the DataSetWriterId. |
|
DataSetWriterName |
String |
The name of the DataSetWriter which created the DataSetMessage. The presence of the value depends on the setting in the JsonDataSetMessageContentMask. |
|
WriterGroupName |
String |
The name of the WriterGroup which created the DataSetMessage. The presence of the value depends on the setting in the JsonDataSetMessageContentMask. The value shall be omitted if the WriterGroupName is contained in the NetworkMessage header. |
|
MetaDataVersion |
ConfigurationVersionDataType |
The version of the ActionMetaData Request which describes the contents of the Payload. The presence of the value depends on the setting in the JsonDataSetMessageContentMask. |
|
MinorVersion |
VersionTime |
The minor version of the ActionMetaData Request which describes the contents of the Payload. The presence of the value depends on the setting in the JsonDataSetMessageContentMask. The value shall be omitted if the MetaDataVersion is contained in the DataSetMessage header. |
|
Timestamp |
DateTime |
The time the Request was created. The presence of the value depends on the setting in the JsonDataSetMessageContentMask. |
|
MessageType |
String |
“ua-action-request” The presence of the value depends on the setting in the JsonDataSetMessageContentMask. |
|
RequestId |
UInt16 |
Data provided by the Requestor in the Request message that is returned to the Requestor in the Response message. |
|
ActionState |
ActionState |
Specifies the expected Action state on Responder side. The details for the use of this value and the relation to other values for a Action execution is defined in 6.2.11.2. |
|
Payload |
Object |
A JSON object containing the name-value pairs specified by the ActionMetaData. The format of the value depends on the DataType of the field and the flags specified by the DataSetFieldContentMask. Only Variant or RawData encoding shall be allowed. If bits for DataValue encoding are set, the Variant encoding shall be used. |
The encoding rules defined in 7.2.5.4 for DataSetMessages also apply to the ActionRequest message. The DataValue encoding shall not be used in ActionRequest message. The RawData flag shall be FALSE for ActionRequest messages.
A NetworkMessage with MessageType “ua-action-response” contains a JSON array with ActionResponse messages. An ActionResponse message is a JSON object with the fields defined in Table 194.
Table 194 – JSON ActionResponse definition
|
Name |
Type |
Description |
|
DataSetWriterId |
UInt16 |
An identifier for DataSetWriter which created the Response. This value is mandatory. It is unique within the scope of a Responder. |
|
ActionTargetId |
UInt16 |
The numeric identifier assigned to the Action target which is unique within one ActionMetaData. This value is mandatory. It is used to address the Action target in combination with the PublisherId and the DataSetWriterId. |
|
DataSetWriterName |
String |
The name of the DataSetWriter which created the DataSetMessage. The presence of the value depends on the setting in the JsonDataSetMessageContentMask. |
|
WriterGroupName |
String |
The name of the WriterGroup which created the DataSetMessage. The presence of the value depends on the setting in the JsonDataSetMessageContentMask. The value shall be omitted if the WriterGroupName is contained in the NetworkMessage header. |
|
MetaDataVersion |
ConfigurationVersionDataType |
The version of the ActionMetaData Response which describes the contents of the Payload. The presence of the value depends on the setting in the JsonDataSetMessageContentMask. |
|
MinorVersion |
VersionTime |
The minor version of the ActionMetaData Response which describes the contents of the Payload. The presence of the value depends on the setting in the JsonDataSetMessageContentMask. The value shall be omitted if the MetaDataVersion is contained in the DataSetMessage header. |
|
Timestamp |
DateTime |
The time the DataSetMessage was created. The presence of the value depends on the setting in the JsonDataSetMessageContentMask. |
|
Status |
StatusCode |
The overall result of the Action Response. The value shall be present. |
|
MessageType |
String |
“ua-action-response”. The presence of the value depends on the setting in the JsonDataSetMessageContentMask. |
|
RequestId |
UInt16 |
Data provided by the Requestor in the Request message that is returned to the Requestor in the Response message. |
|
ActionState |
ActionState |
The current state of this currently running Action. The details for the use of this value and the relation to other values for a Action execution is defined in 6.2.11.2. |
|
Payload |
Object |
A JSON object containing the name-value pairs specified by the ActionMetaData. The format of the value depends on the DataType of the field and the flags specified by the DataSetFieldContentMask. Only Variant or RawData encoding shall be allowed. If bits for DataValue encoding are set, the Variant encoding shall be used. |
The encoding rules defined in 7.2.5.4 for DataSetMessages also apply to the ActionResponse message. The DataValue encoding shall not be used in ActionResponse message. The RawData flag shall be FALSE for ActionResponse messages.
Subclause 7.3 lists the standard protocols that have been selected for this document and their possible combinations with message mappings.
OPC UA UDP is a simple UDP based protocol that is used to transport UADP NetworkMessages.
A PubSubConnection for UDP shall have a unique Address across all PubSubConnections of an OPC UA Application.
If the Address specifies a domain name then the resolution to an IP address requires access to a domain name resolution service (e.g., the DNS protocol) that maps the domain name onto a usable network address. OPC 10000-7 defines Profiles for different name resolution protocols that Publisher or Subscriber may support.
For OPC UA UDP it is recommended to limit the MaxNetworkMessageSize plus additional headers to a MTU size. The number of frames used for a UADP NetworkMessage influences the probability that UADP NetworkMessages get lost.
Note: The MaxNetworkMessageSize that fits into one MTU is maximum 1472 Byte for IPv4 and 1452 Byte for IPv6. The additional headers have a size of 22 Byte for Ethernet, 20 Byte for IPv4 or 40 Byte for IPv6 and 8 Byte for UDP. This is based on IETF RFC 8200 for IPv6, RFC 791 for IPv4 and RFC 768 for UDP.
For OPC UA UDP the MaxNetworkMessageSize plus additional headers shall be limited to 65535 Byte.
The transport of a UADP NetworkMessage in a UDP packet is defined in Table 195.
Table 195 – UADP message transported over UDP
|
Name |
Description |
|
Frame Header |
The frame header. |
|
IP Header |
The IP header for the frame contains information like source IP address and destination IP address. IPv4 and IPv6 addresses can be used. The size of the IP header depends on the used version. |
|
UDP Header |
The UDP header for the frame contains the source port, destination port, length and checksum. Each field is two byte long. The total size of the UDP header is 8 byte. |
|
UADP NetworkMessage |
The UADP NetworkMessage is sent as UDP data. |
|
Frame Footer |
The frame footer. |
The IANA registered IPv4 multicast address for discovery is 224.0.2.14. It shall only be used for OPC UA discovery purposes. The recommended port for discovery is 4840. Therefore the default DiscoveryAddress has the following form:
opc.udp://224.0.2.14
The default DiscoveryMaxMessageSize for UDP is 4096 bytes.
The transport protocol URL for UDP multicast and broadcast communication is configured on a PubSubConnection for Publisher and Subscriber. The Address parameter for a PubSubConnection is defined in 6.2.7.3.
The Url field in the Address is used as destination address for NetworkMessages sent as UDP datagram. The Address is also used to receive UDP datagrams from the multicast IP address. All DataSetWriters and DataSetReaders that send to and receive from the multicast IP address shall be configured on one PubSubConnection. The Address parameter for WriterGroup datagram TransportSettings shall be null. If an Address is configured on a WriterGroup, the WriterGroup PubSubState shall be Error. The NetworkInterface field in the Address is required if more than one network interface is available.
The syntax of the UDP transport protocol URL used in the Address has the following form:
opc.udp://<address>[:<port>]
The address is either an multicast or broadcast IP address or a registered name like a domain name that can be resolved to a multicast or broadcast IP address.. It is the destination of the UDP datagram.
The IANA registered OPC UA port for UDP communication is 4840. This is the default and recommended port for broadcast and multicast communication. Alternative ports may be used.
It is recommended to use switches with IGMP and MLD support to limit the distribution of multicast traffic to the interested participants.
Note: The
Internet Group Management Protocol (IGMP) is a standard protocol used by hosts
to report their IP multicast group memberships for IPv4 and needs to be
implemented by any host that wishes to receive IP multicast datagrams. IGMP
messages are used by multicast routers to learn which multicast groups have
members on their attached networks. IGMP messages are also used by switches
capable of supporting “IGMP snooping” whereby the switch listens to IGMP
messages and only sends the multicast NetworkMessages to
ports that have joined the multicast group. The corresponding protocol for IPv6
is the Multicast Listener Discovery (MLD).
There are different versions of IGMP and MLD:
- IGMP V1 is defined in IETF RFC 1112.
- IGMP V2 is defined in IETF RFC 2236.
- IGMP V3 is defined in IETF RFC 3376.
- IGMP V3 and MLD V2 are defined in IETF RFC 4604.
IETF RFC 2236
and IETF RFC 3376 discuss host and router requirements for interoperation with
older IGMP versions.
If OPC UA devices make extensive use of IP
multicast for UDP transport, consistent IGMP and MLD usage by OPC UA devices is
essential in order to create well-functioning OPC UA Application
networks.
OPC UA Applications shall issue an IGMP membership report message (V1, V2 or V3 as appropriate) for IPv4 or a MLD membership report message for IPv6 when enabling a PubSub connection on which they will receive UDP multicast NetworkMessages.
For UDP unicast, the address information for the Subscriber is configured on the PubSubConnection and the address information for the Publisher is configured on the WriterGroup.
The receive port for UDP unicast communication is configured on a PubSubConnection. The Address parameter for a PubSubConnection is defined in 6.2.7.3. All NetworkMessages for one port are received through one PubSubConnection. The filtering and assignment of NetworkMessages for the Subscriber is done based on the PublisherId. The hostname for the Url in the PubSubConnection Address parameter is set to ‘localhost’ since the source address is not used for filtering. The NetworkInterface field in the Address is not required and is only configured if the Subscriber should listen only on the configured interface. If the NetworkInterface is null or empty, the Subscriber should listen on all interfaces.
The syntax of the Url field in the PubSubConnection Address parameter has the following form:
opc.udp://localhost[:<port>]
The destination address is configured on the datagram TransportSettings of a WriterGroup. The Address parameter for a WriterGroup datagram TransportSetting is defined in 6.4.1.3.4. The Address parameter for WriterGroup datagram TransportSettings shall be configured. If no Address is configured on a WriterGroup, the WriterGroup PubSubState shall be Error. The NetworkInterface field in the Address is not required and should be null or empty and shall be ignored.
The syntax of Url field in the WriterGroup datagram TransportSettings Address parameter has the following form:
opc.udp://<host>[:<port>]
The host is either an unicast IP address or a registered name like a hostname or domain name that can be resolved to a unicast IP addresses. The IP address and the port are the destination of the UDP datagram.
The syntax is also used for the ResponseAddress in the ActionHeader of ActionRequest messages. If the ResponseAddress is not provided, the sender IP address and port of the ActionRequest is used.
The IANA registered OPC UA port for UDP communication is 4840. This is the default and recommended port for unicast communication. Alternative ports may be used.
The DTLS option is provided mainly for use in high speed device to device communication where hardware may be particularly optimized for DTLS (for either the DTLS handshake and/or the DTLS record layer). This option supports DTLS 1.3, previous versions of DTLS are not supported. Note in DTLS application data (OPC UA PubSub) and handshake messages are multiplexed on the same channel which could have an impact on applications requiring a high level of determinism. Certificates are required for the DTLS Transport, and in order to manage these certificates the DTLS Transport requires the OPC UA GDS CertificateManager. Pull Management or Push Management of certificates shall be supported by any Publisher or Subscriber that supports the DTLS Transport (see Part 12 for more information on the CertificateManager). DTLS makes use of the same Certificates and Trust List that are used for OPC UA Client Server communication, as well as the same procedure for validation of the certificates (see Part 4 “Determining if a Certificate is Trusted” for more information on this). That is, the DefaultApplicationGroup Object is used as the Certificate and TrustList for DTLS communication. A separate certificate group may optionally be used for the DTLS transport. See Part 7 for information on what certificate types may be used for DTLS.
DTLS is not supported for broker-based PubSub transports.
When DTLS Transport is used the DTLS handshake sets up a secure session prior to the PubSub data exchange. In this case either the Subscriber or the Publisher acts as the DTLS Client, with the other one acting as the DTLS Server. Once a DTLS session is established between two endpoints PubSub data is then sent. Different Reader/Writer groups will use the same DTLS session to send data betweent two endpoints. DTLS allows for authentication of just the server or of the client and the server; both cases are supported and can be configured via the VerifyClientCertificate parameter. The high level data flow for a Subscriber acting as the DTLS client is shown in Figure 39 and Figure 40 shows the high level data flow for a Publisher acting as the DTLS client. Note these figures are shown for illustrative purposes, precise details of messages may differ depending on configuration options.

Figure 39 – Subscriber as DTLS Client

Figure 40 – Publisher as DTLS Client
Addressing for DTLS is similar to UADP unicast.
The receive address for DTLS unicast communication is configured on a PubSubConnection. The Address parameter for a PubSubConnection is defined in 6.2.7.3.
The syntax of the URL used in the PubSubConnection Address parameter has the following form:
opc.dtls://localhost:<port>
The send address is configured on the datagram TransportSettings of a WriterGroup. The Address parameter for a datagram TransportSetting is defined in 6.4.1.3.4.
The syntax of the URL used in the datagram TransportSettings Address parameter has the following form:
opc.dtls://<host>:<port>
The host is either a unicast IP address or a registered name like a hostname or domain name that can be resolved to a unicast IP address. The IP address and the port are the destination of the DTLS UDP datagram.
The IANA registered OPC UA port for PubSub over DTLS is 4843. This is the default and recommended port for any PubSub communication using DTLS. Alternative ports may be used.
The DTLS transport does not support multicast of PubSub, and therefore can only be used for unicast communication. If multicast is needed other transports should be used. By definition the DTLS transport is only providing transport security, no notion of user level or application level security is provided. There are other OPC UA mechanisms which provide this, but by itself DTLS does not provide security at the user or application layer.
The DTLS transport supports the ability to use different cipher suites for a given PubSub Connection. This is configured via the ConnectionProperties of the PubSubConnectionDataType structure. A default value is configured in the ConfigurationProperties of the PubSubConfiguration. The properties are defined through the KeyValuePair array in the ConnectionProperties. The NamespaceIndex of the QualifiedName in the KeyValuePair shall be 0 for DTLS standard properties. The Name of the QualifiedName is constructed from a prefix and the DTLS property name with the following syntax. The intended use is for the DTLS client to include a single cipher suite in the handshake, which is the cipher suite to be used for that connection. To facilitate this, the DTLS server may have a list of cipher suites that are accepted if sent by a DTLS client in the handshake.
The NamespaceIndex of the QualifiedName in the KeyValuePair for properties defined in this document shall be 0. The Name of the QualifiedName is the property key from Table 202. The DataType of the Value in the KeyValuePair shall be the DataType defined in Table 202.
Table 202 formally defines the DTLS configuration properties
Table 196 – OPC UA DTLS standard properties
|
Key |
DataTypes |
Description |
|
0:DtlsConnectionSettings |
DtlsPubSubConnectionDataType |
The DTLS configuration for the PubSubConnection or WriterGroup. The DtlsPubSubConnectionDataType is defined in 6.4.1.7.6. |
|
0:DtlsClientCipherSuite |
String |
Cipher suite for the PubSubConnection or WriterGroup. The ClientCipherSuite is defined in 6.4.1.7.1. |
OPC UA Ethernet is a simple Ethernet based protocol using EtherType 0xB62C that is used to transport UADP NetworkMessages as payload of the Ethernet II frame without IP or UDP headers.
The syntax of the Ethernet transporting protocol URL used in the Address parameter defined in 6.2.7.3 has the following form:
opc.eth://<host>[:<VID>[.PCP]]
The host is a MAC address, an IP address or a registered name like a hostname. The format of a MAC address is six groups of hexadecimal digits, separated by hyphens (e.g. 01-23-45-67-89-ab). A system may also accept hostnames and/or IP addresses if it provides means to resolve it to a MAC address (e.g. DNS and Reverse-ARP).
The VID is the VLAN ID as number.
The PCP is the Priority Code Point as one digit number. This optional parameter is typically configured as part of the QoS settings on the network interface and not of the address.
The transport of a UADP NetworkMessage in an Ethernet II frame is defined in Table 197.
Table 197 – UADP message transported over Ethernet
|
Name |
Description |
|
Frame Header |
The frame header with an EtherType of 0xB62C. |
|
UADP NetworkMessage |
The UADP NetworkMessage is sent as Ethernet payload. |
|
Frame Footer |
The frame footer. |
For OPC UA Ethernet the MaxNetworkMessageSize and the DiscoveryMaxMessageSize plus additional headers shall be limited to an Ethernet frame size of 1522 Byte.
Note: The MaxNetworkMessageSize is typically 1500 Byte since the additional headers have a size of 22 Byte and it consists of 6 Byte destination address, 6 Byte source address, 2 Byte EtherType, 4 Byte frame check sequence and optionally 4 Byte VLAN tag. This is based on Q-tagged frames defined in IEEE Std 802.3-2018.
The IANA registered OPC UA EtherType for UADP communication is 0xB62C.
The Advanced Message Queuing Protocol (AMQP) is an open standard application layer protocol for Message Oriented Middleware. AMQP is often used with a Broker that relays messages between applications that cannot communicate directly.
Publishers send AMQP messages to AMQP endpoints. Subscribers listen to AMQP endpoints for incoming messages. If a Broker is involved it may persist messages so they can be delivered even if the subscriber is not online. Brokers may also allow messages to be sent to multiple Subscribers.
The AMQP protocol defines a binary encoding for all messages with a header and a body. The header allows applications to insert additional information as name-value pairs that are serialized using the AMQP binary encoding. The body is an opaque binary blob that can contain any data serialized using an encoding chosen by the application.
This document defines two possible message mappings for the AMQP message body: the UADP message mapping defined in 7.2.3 and a JSON message mapping defined in 7.2.4.6.9. AMQP Brokers have an upper limit on message size. The limit is defined by the AMQP field max-message-size. The mechanism for handling NetworkMessages that exceed the Broker limits depends on the MessageMapping. For MessageMappings that support chunking, the NetworkMessage shall be broken into multiple chunks. The chunk size plus the AMQP header should not exceed the AMQP max-message-size. For MessageMappings that do not support chunking, the NetworkMessages exceeding the maximum size mut be skipped. Diagnostic information for such error scenarios are provided through the Events of the type PubSubTransportLimitsExceedEventType defined in 9.1.13.2 and through the FailedTransmissions counter of the PubSubDiagnosticsWriterGroupType defined in 9.1.11.9.
Security with AMQP is primary provided by a TLS connection between the Publisher or Subscriber and the AMQP Broker, however, this requires that the AMQP Broker be trusted. For that reason, it may be necessary to provide end-to-end security. Applications that require end-to-end security with AMQP need to use the UADP NetworkMessages and binary message encoding defined in 7.2.4.4. JSON encoded message bodies rely on the security mechanisms provided by AMQP and the AMQP Broker.
The syntax of the AMQP transporting protocol URL used in the Address parameter defined in 6.2.7.3 has the following form:
amqps://<domain name>[:<port>][/<path>]
The default port is 5671. The protocol prefix above provides transport security.
amqp://<domain name>[:<port>][/<path>]
The default port is 5672.
The syntax for an AMQP URL over Web Sockets has the following form:
wss://<domain name>[:<port>][/<path>]
The default port is 443.
Authentication shall be performed according to the configured AuthenticationProfileUri of the PubSubConnection, DataSetWriterGroup, DataSetWriter or DataSetReader entities.
If no authentication information is provided in the form of ResourceUri and AuthenticationProfileUri, SASL Anonymous is implied.
If the authentication profile specifies SASL PLAIN authentication, a separate connection for each new Authentication setting is required.
AMQP allows sending properties as part of opening the connection, session establishment and link attach.
The connection properties apply to any connection, session or link created as part of the PubSubConnection, or subordinate configuration entities, such as WriterGroup and DataSetWriter.
The properties are defined through the KeyValuePair array in the ConnectionProperties WriterGroupProperties and DataSetWriterProperties. The NamespaceIndex of the QualifiedName in the KeyValuePair shall be 0 for AMQP standard properties. The Name of the QualifiedName is constructed from a prefix and the AMQP property name with the following syntax.
Name = <target prefix>-<AMQP property name>
The target prefix can have the following values:
· Connection;
· session;
· link.
The Value of the KeyValuePair is converted to an AMQP data type using the rules defined in Table 200. If there is no rule defined for a data type, the property shall not be included.
The connection properties are intended to be used sparingly to optimize interoperability with existing broker endpoints.
A writer negotiates the delivery guarantees for its link using the snd-settle-mode settlement policy (settled, unsettled, mixed) it will use, and the desired rcv-settle-mode (first, second) of the broker.
Vice versa, the reader negotiates delivery guarantees using its rcv-settle-mode (first, second) and the desired snd-settle-mode (settled, unsettled) of the broker.
This matches to the BrokerTransportQualityOfService values as follows:
· AtMostOnce or BestEffort – messages are pre-settled at the sender endpoint and not sent again. Messages may be lost in transit. This is the default setting.
· AtLeastOnce – messages are received and settled at the receiver without waiting for the sender to settle.
· ExactlyOnce – messages are received, the sender settles and then the receiver settles.
If the KeepAliveTime is set on a WriterGroup, a value slightly higher than the configured value of the group should be used as AMQP idle time-out of the AMQP connection ensuring that the connection is disconnected if the keep alive message was not sent by any writer. Otherwise, if no KeepAliveTime is specified, the implementation should set a reasonable default value.
When setting the maximum message sizes for the Link, the MaxNetworkMessageSize of the PubSubGroup shall be used. If this value is 0, the implementation chooses a reasonable maximum.
Other limits are up to the implementation and depend on the capabilities of the OS or on the capabilities of the device the Publisher or Subscriber is running on, and can be made configurable through configuration model extensions or by other means.
The AMQP message header has a number of standard fields which are called properties in the AMQP specification. Table 198 describes how these fields shall be populated when an AMQP message is constructed.
Table 198 – AMQP standard header fields
|
Field Name |
Source |
|
message-id |
A globally unique value per message. |
|
Subject |
Valid values are ua-data or ua-metadata. |
|
Content-type |
The MIME type for the message body. The MIME types are specified in the message body subclauses 7.3.4.8.1 and 7.3.4.8.3. |
The subject defines the type of the message contained in the AMQP body. A value of “ua-data” specifies the body contains a UADP or JSON NetworkMessage. A value of “ua-metadata” specifies a body that contains a UA Binary or JSON encoded DataSetMetaData Message. The content-type specifies the whether the message is binary or JSON data.
The AMQP message header shall include additional fields defined on the WriterGroup or DataSetWriter through the KeyValuePair array in the WriterGroupProperties and DataSetWriterProperties. The NamespaceIndex of the QualifiedName in the KeyValuePair shall be 0 for AMQP standard message properties. The Name of the QualifiedName is constructed from a message prefix and the AMQP property name with the following syntax.
Name = message-<AMQP property name>
Table 199 defines the AMQP standard message properties.
Table 199 – OPC UA AMQP standard header QualifiedName Name mappings
|
AMQP standard property name |
OPC UA DataType |
AMQP data type |
Note |
|
to |
String |
* |
|
|
user-id |
ByteString |
binary |
|
|
reply-to |
String |
string |
|
|
correlation-id |
ByteString |
* |
|
|
absolute-expiry-time |
Duration |
timestamp |
The absolute-expiry-time is calculated by adding the message-absolute-expiry-time (Duration) from the DataSetWriterProperties to the current time of the DataSetMessage creation. |
|
Group-id |
String |
string |
|
|
reply-to-group-id |
String |
string |
|
|
creation-time |
Boolean |
timestamp |
The creation-time is set to the current time of the DataSetMessage creation if the message-creation-time (Boolean) in the DataSetWriterProperties is True, or else if the value is False or if the property is not configured, the AMQP property is not set. |
|
Content-encoding |
String |
symbol |
|
Any name not in the table is assumed to be an application property. In this case the namespace provided as part of the QualifiedName shall be the ApplicationUri.
The AMQP message header shall include additional promoted fields of the DataSet as a list of name-value pairs. DataSet fields with the PromotedField flag set in the FieldMetaData fieldFlags are copied into the AMQP header. The FieldMetaData Structure is defined in 6.2.3.2.4. Promoted fields shall always be included in the header even if the DataSetMessage body is a delta frame and the DataSet field is not included in the delta frame. In this case the last known value is sent in the header.
When a field is added to the header it is converted to an AMQP data type using the rules defined in Table 200. If there is no rule defined for the data type, the field shall not be included.
Table 200 – OPC UA AMQP header field conversion rules
|
OPC UA DataType |
Conversion Rules to AMQP data types. |
|
Boolean |
AMQP ‘boolean’ type. |
|
Sbyte |
AMQP ‘byte’ type. |
|
Byte |
AMQP ‘ubyte’ type. |
|
Int16 |
AMQP ‘short’ type. |
|
UInt16 |
AMQP ‘ushort’ type. |
|
Int32 |
AMQP ‘int’ type. |
|
UInt32 |
AMQP ‘uint’ type. |
|
Int64 |
AMQP ‘long’ type. |
|
UInt64 |
AMQP ‘ulong’ type. |
|
Float |
AMQP ‘float’ type. |
|
Double |
AMQP ‘double’ type. |
|
String |
AMQP ‘string’ type. |
|
ByteString |
AMQP ‘binary’ type. |
|
DateTime |
AMQP ‘timestamp’ type. This conversion may result in loss of precision on some platforms. The rules for dealing with the loss of precision are described in OPC 10000-6. |
|
Guid |
AMQP ‘uuid’ type. |
|
QualifiedName |
The QualifiedName is encoded as an AMQP ‘string’ type with the format <NamespaceUri>’#’<Name>. |
|
LocalizedText |
Not supported and the related field is discarded. |
|
NodeId |
If the NamespaceIndex = 0 the value is encoded as an AMQP ‘string’ type using the format for a NodeId defined in OPC 10000-6. If the NamespaceIndex > 0 the value is converted to an ExpandedNodeId with a NamespaceUri and is encoded as an AMQP ‘string’ type using the format for an ExpandedNodeId defined in OPC 10000-6. |
|
ExpandedNodeId |
If the NamespaceUri is not provided the rules for the NodeId are used. If the NamespaceUri is provided the value is encoded as an AMQP ‘string’ type using the format for an ExpandedNodeId defined in OPC 10000-6. |
|
StatusCode |
AMQP ‘uint’ type. |
|
Variant |
If the value has a supported datatype it uses that conversion; otherwise it is not supported and the related field is discarded. |
|
Structure |
Not supported and the related field is discarded. |
|
Structure with option fields |
Not supported and the related field is discarded. |
|
Array |
Not supported and the related field is discarded. |
|
Union |
Not supported and the related field is discarded. |
The message body is encoded in the AMQP bare-message application-data section as an AMQP ‘binary’ value.
A JSON body is encoded as defined for the JSON message mapping defined in 7.2.4.6.9.
The corresponding MIME type is application/json.
A UADP body is encoded as defined for the UADP message mapping defined in 7.2.3.
The corresponding MIME type is application/opcua+uadp.
If the encoded AMQP message size exceeds the Broker limits it shall be broken into multiple chunks as described in 7.2.4.4.4.
MQTT is an open standard application layer protocol for Message Oriented Middleware. MQTT is often used with a Broker that relays messages between applications that cannot communicate directly.
Publishers send MQTT messages to MQTT brokers. Subscribers subscribe to MQTT brokers for messages. A Broker may persist messages so they can be delivered even if the Subscriber is not online. Brokers may also allow messages to be sent to multiple Subscribers.
The MQTT protocol defines a binary protocol used to send and receive messages from and to topics. The body is an opaque binary blob that can contain any data serialized using an encoding chosen by the application.
There are currently two versions of the MQTT protocol in use, version 3.1.1 and version 5.0. Version 5.0 expands on version 3.1.1 by adding support for connection and message properties. This enables advanced routing scenarios at the broker level in particular when using encrypted payloads.
This document defines two possible encodings for the message body: the binary encoded DataSetMessage defined in 7.2.3 and a JSON encoded DataSetMessage defined in 7.2.4.6.9.
MQTT version 3.1.1 does not provide a mechanism for specifying the encoding of the MQTT message which means the Subscribers need to be configured in advance with knowledge of the expected encoding. As a consequence, Publishers should only publish NetworkMessages using a single encoding to a unique MQTT topic name.
MQTT version 5.0 adds the encoding and the message type information to the message and connection header and therefore allows Subscribers to detect the encoding and the message mapping. No additional information is added to the meta data messages.
MQTT Publisher and Subscriber transport profiles for full and minimal support are defined in OPC 10000-7.
Message security is primarily provided by a TLS connection between the Publisher or Subscriber and the MQTT server; however, this requires that the MQTT server be trusted. For that reason, it may be necessary to provide end-to-end message security. Applications that require end-to-end message security with MQTT need to use the UADP NetworkMessages and binary message encoding defined in 7.2.3. JSON encoded message bodies need to rely on the security mechanisms provided by MQTT and the MQTT broker.
The syntax of the MQTT transporting protocol URL used in the Address parameter defined in 6.2.7.3 has the following form:
mqtts://<domain name>[:<port>][/<path>]
The protocol prefix mqtts provides transport security. The default port is 8883.
mqtt://<domain name>[:<port>][/<path>]
The protocol prefix without transport security is mqtt. The default port is 1883.
wss://<domain name>[:<port>][/<path>]
The protocol prefix for MQTT over secure Web Sockets is wss. The default port is 443.
MQTT supports the use of Username/Password authentication in the initial CONNECT packet. Aside from password credentials, implementations can use this mechanism to pass any form of secret, such as an authentication token. However, if CONNECT authentication is used, the connection should be secured.
MQTT version 5.0 also supports enhanced authentication, whereby clients can specify the desired SASL authentication method during initial CONNECT and finish the secret exchange with the broker using subsequent AUTH packets, or reauthenticate on an existing connection.
Authentication shall be performed according to the configured AuthenticationProfileUri of the PubSubConnection, DataSetWriterGroup, DataSetWriter or DataSetReader entities.
If no authentication information is provided in the form of ResourceUri and AuthenticationProfileUri, SASL Anonymous is implied.
If the authentication profile specifies SASL PLAIN authentication, a separate connection for each authentication setting is required.
The MQTT transport mapping for version 3.1.1 only supports the connection property ClientID using a KeyValuePair. Any other configured setting in the connection properties shall be silently discarded.
If the ClientID is not configured, the PublisherId is used as ClientID. If the PublisherId has a UInteger DataType, the UInteger value is converted to a String for the ClientID.
MQTT version 5.0 allows Publishers and Subscribers to provide MQTT connection properties as part of opening the connection.
The connection properties apply to any connection created as part of the PubSubConnection, or subordinate configuration entities, such as the WriterGroup and the DataSetWriter.
The properties are defined through the KeyValuePair array in the ConnectionProperties. The NamespaceIndex of the QualifiedName in the KeyValuePair shall be 0.
Table 201 formally defines the ConnectionProperties used for MQTT connection configuration.
Table 201 – MQTT ConnectionProperties
|
Key |
DataType |
Description |
|
0:MqttVersion |
String |
Defines the MQTT version to use for the MQTT connection. Possible values are “3.1.1”, “5.0” and “BestAvailable”. The default value is BestAvailable. |
|
0:MqttTopicPrefix |
String |
The <Prefix> part of the Topic convention defined in 7.3.5.7.1. The default value is “opcua” |
For MQTT properties, the Name of the QualifiedName is constructed from a prefix “connection” followed by a hyphen and the MQTT property name with the following syntax.
Name = connection-<MQTT property name>
Table 202 defines the MQTT standard connection properties.
Table 202 – OPC UA MQTT standard connection property configuration
|
MQTT property name |
OPC UA DataTypes |
MQTT data types |
|
ClientID |
String |
UTF-8 Encoded String |
|
Receive Maximum |
UInt16 |
Two Byte Integer |
|
Maximum Packet Size |
UInt32 |
Four Byte Integer |
|
Session Expiry Interval |
UInt32 |
Four Byte Integer |
|
Topic Alias Maximum |
UInt16 |
Two Byte Integer |
|
Request Response Information |
Boolean |
Byte |
|
Request Problem Information |
Boolean |
Byte |
Any name not in the Table 202 is assumed to be a MQTT User Property.
When a field is added to the header as a MQTT User Property the value is encoded as UTF-8 encoded String. If the value is not a String, then it is encoded using the VerboseEncoding OPC UA JSON Data Encoding rules in OPC 10000-6.
The BrokerTransportQualityOfService values map to MQTT publish and subscribe QoS settings as follows:
· AtMostOnce and BestEffort is mapped to MQTT QoS 0.
· AtLeastOnce is mapped to MQTT QoS 1.
· ExactlyOnce is mapped to MQTT QoS 2.
If the KeepAliveTime is set on a WriterGroup, a value slightly higher than the configured value of the group in seconds should be set as MQTT Keep Alive ensuring that the connection is disconnected if the keep alive message was not sent by any writer in the specified time. If multiple WriterGroups are configured, the group with the highest KeepAliveTime setting is used for the calculation.
The implementation chooses packet and message size limits depending on the capabilities of the OS or of the capabilities of the device the application is running on. They can be made configurable through configuration model extensions or by other means.
MQTT messages are sent to Topics which provide context and other information about the message. Topics are hierarchical paths that allow Subscribers to use wildcards to select multiple Topics. Therefore, Topics are most useful when they follow a predictable pattern. This clause defines the Topic conventions for use with the MQTT mapping. All Publishers shall be able to support these conventions.
A Topic has the following general pattern:
<Prefix>/<Encoding>/<MqttMessageType>/<PublisherId>/[<WriterGroup>[/<DataSetWriter>]]
Where Topic levels are:
· <Prefix> is a system defined prefix that provides a scope for
the PublisherIds;
The default value is ‘opcua’.
· <Encoding> specifies the encoding of messages sent to the Topic (‘json’, ‘uadp’, etc);
· <MqttMessageType> specifies the content of the messages published to the Topic as defined in 7.3.5.7.2;
· <PublisherId> uniquely identifies a Publisher within the scope of the prefix;
· <WriterGroup> is the name of a WriterGroup within the Publisher;
· <DataSetWriter> is the name of a DataSetWriter within the WriterGroup;
The <Prefix> should be one Topic level, however, system designers may break <Prefix> into multiple Topic levels. Note that using multiple Topic levels prevents Subscribers from automatically discovering Publishers in the system unless they are preconfigured with the <Prefix> used for the system.
The possible values for the <Encoding> are ‘json’ or ‘uadp’ based on the message mappings defined in 7.2.3 and 7.2.4.6.9.
When Publishers are configured to publish to an MQTT Broker they shall have PublisherId assigned that can be used as Topic level.
The Topic levels that appear after the <PublisherId> depend on the <MqttMessageType>.
When these Topic conventions are used the wildcards in Table 203 may be used:
Table 203 – Examples of MQTT Wildcards
|
Wildcard |
Notes |
|
opcua/json/status/# |
Subscribes to the status of all Publishers in the “opcua” scope. This allows the Subscriber to detect when Publishers come online or disappear. |
|
opcua/json/metadata/# |
Subscribes to the metadata of all Publishers in the “opcua” scope. This allows the Subscriber to detect changes to metadata. |
|
opcua/json/data/device-one/# |
Subscribes to all data produced by Publisher “device-one” in the “opcua” scope. |
|
opcua/json/data/+/+/diagnostic |
Subscribes to all Publishers that offer a “diagnostic” writer. |
The MQTT Topic syntax places restrictions on what characters may be used in a Topic level. Specifically, Topic levels are any UTF-8 string that:
· Does not start with a $
· Does not include /, + or #
· Does not include non-printable characters or whitespace other than the space character (U+0020).
<MqttMessageType> Topic levels exist for each MessageType defined in 7.2.2. Additional information like requirements for RETAIN for each Topic level is provided in Table 204. The handling of RETAIN messages is defined in 7.3.5.8.
The requirements for topic access permissions are defined in Table 205.
Table 204 – MQTT Topic level MessageType mapping
|
MessageType |
MqttMessageType |
RETAIN |
Required |
Specification Reference |
|
DataSetMessage |
data |
False |
Yes |
Defined in 7.3.5.7.3. A system specific Topic may be used instead The RETAIN false is the default setting. |
|
DataSetMetaData |
metadata |
True |
Yes |
Defined in 7.3.5.7.4. A system specific Topic may be used instead. |
|
ApplicationDescription |
application |
True |
No |
Defined in 7.3.5.7.5. |
|
ServerEndpoints |
endpoints |
True |
No |
Defined in 7.3.5.7.6. |
|
Status |
status |
True |
Yes |
Defined in 7.3.5.7.7. |
|
PubSubConnection |
connection |
True |
Yes |
Defined in 7.3.5.7.8. |
|
ActionRequest |
action-request |
False |
Yes |
Defined in 7.3.5.7.9. A system specific Topic may be used instead |
|
ActionResponse |
action-response |
False |
No |
Defined in 7.3.5.7.10. The ActionResponse topic can be specified by the Requestor. |
|
ActionMetaData |
action-metadata |
True |
Yes |
Defined in 7.3.5.7.12. A system specific Topic may be used instead |
|
ActionResponder |
action-responder |
True |
Yes |
Defined in 7.3.5.7.11. |
Table 205 – MQTT Topic level access permissions
|
MqttMessageType |
Publisher |
Subscriber |
Description |
|
data |
Write |
Read |
Variables and Events from an OPC UA applications acting as Publisher have RolePermissions. Such RolePermissions have no affect after DataSetMessages are sent to the MQTT broker. It is therefore recommended to synchronize Roles used to configure read permissions to the topics with the Roles required to access the information in the Publisher OPC UA application. |
|
metadata |
Write |
Read |
|
|
application |
Write |
Read |
The information published with this message type is similar to discovery information provided with OPC UA Client Server discovery. This information is normally not restricted for read access. |
|
endpoints |
Write |
Read |
|
|
status |
Write |
Read |
|
|
connection |
Write |
Read |
|
|
action-request |
Read |
Write |
Publisher is the Responder and Subscriber is the Requestor. The topic with message type action-request is defined by the Responder with its PublisherId but the Requestors must have write permission to the topic. Only the Responder should be able to read from the topic. |
|
action-response |
Write |
Read |
Publisher is the Responder and Subscriber is the Requestor. If the Responder specifies the response topic it must be ensured that the Responder has Write access to this topic. The Requestor should either use unique random correlation data or should use a private response topic where only the Requestor is able to read from. |
|
action-metadata |
Write |
Read |
|
|
action-responder |
Write |
Read |
|
The data Topic has the form:
<Prefix>/<Encoding>/data/<PublisherId>/<WriterGroup>[/<DataSetWriter>]
The <PublisherId> Topic level is the PublisherId for the application sending the messages.
The <WriterGroup> Topic level is the name of a WriterGroup within the Publisher.
The <DataSetWriter> Topic level is the name of a DataSetWriter within the WriterGroup. If no QueueName is specified at the DataSetWriter level then the QueueName in WriterGroup TransportSettings is used and the DataSetWriter name is not part of the Topic.
The data Topic level is the default if the system owner does not have their own Topic tree. The Topic actually used is specified in the Connection Message as QueueName in the DataSetWriter or WriterGroup TransportSettings.
The messages are instances of the DataSetMessage MessageType (see 7.2.2).
The corresponding PubSubConnection Message is sent to the Topic with the same <Prefix>, <Encoding> and <PublisherId>. The PubSubConnection specifies the WriterGroups and DataSetWriters for a Publisher.
The metadata Topic has the form:
<Prefix>/<Encoding>/metadata/<PublisherId>/<WriterGroup>/<DataSetWriter>
The <PublisherId> Topic level is the PublisherId for the application sending the messages.
The <WriterGroup> Topic level is the name of a WriterGroup within the Publisher.
The <DataSetWriter> Topic level the name of a DataSetWriter within the WriterGroup.
The metadata Topic is the default if the system owner does not have their own Topic tree. The Topic actually used is specified in the Connection Message as MetaDataQueueName in the DataSetWriter TransportSettings.
The messages are instances of the DataSetMetaData MessageType (see 7.2.2).
The corresponding PubSubConnection Message is sent to the Topic with the same <Prefix>, <Encoding> and <PublisherId>. The PubSubConnection specifies the WriterGroups and DataSetWriters for a Publisher.
The application Topic has the form:
<Prefix>/<Encoding>/application/<PublisherId>
The <PublisherId> Topic level is the PublisherId for the application sending the messages.
The messages are instances of the ApplicationDescription MessageType (see 7.2.2).
The endpoints Topic has the form:
<Prefix>/<Encoding>/endpoints/<PublisherId>
The <PublisherId> Topic level is the PublisherId for the application sending the messages.
The messages are instances of the ServerEndpoints MessageType (see 7.2.2).
The status Topic has the form:
<Prefix>/<Encoding>/status/<PublisherId>
The <PublisherId> Topic level is the PublisherId for the application sending the messages.
The messages are instances of the Status MessageType (see 7.2.2).
A Publisher that is exclusively using a PublisherId shall register a Status message as an MQTT Will message when it creates the connection to the MQTT Broker. This message is sent automatically if the Publisher loses its connection with the MQTT Broker. The IsCyclic shall be FALSE in this case. The PubSubState value of the Will message shall be Error.
If a single MQTT client connection has multiple PubSubConnections (like for different encodings), not more than one PubSubConnection can register a Status message as MQTT Will message. All other PubSubConnections shall use cyclic Status messages.
The connection Topic has the form:
<Prefix>/<Encoding>/connection/<PublisherId>
The <PublisherId> Topic level is the PublisherId for the application sending the messages. This value shall be the same as the PublisherId in PubSubConnection provided in the message.
The PublisherId in the PubSubConnection uniquely identifies the Publisher within the scope defined by the <Prefix>.
The TransportProfileUri in the PubSubConnection specifies the <Encoding> used for all messages for the combination of <Encoding>/<PublisherId>. Table 206 specifies the mapping between a TransportProfileUri and the encoding.
Table 206 – TransportProfileUri encodings
|
URI |
Encoding |
|
http://opcfoundation.org/UA-Profile/Transport/pubsub-mqtt-json |
json |
|
http://opcfoundation.org/UA-Profile/Transport/pubsub-mqtt-uadp |
uadp |
The messages are instances of the PubSubConnection MessageType (see 7.2.2).
The action-request Topic has the form:
<Prefix>/<Encoding>/action-request/<Responder>/<WriterGroup>
The <Responder> Topic level is the PublisherId for the Responder of the Actions.
The <WriterGroup> Topic level is the name of a WriterGroup.
The action-request Topic level is the default if the system owner does not have their own Topic tree. The Topic actually used is specified in the Responder message as QueueName in the WriterGroup TransportSettings.
The messages are instances of the ActionRequest MessageType (see 7.2.2).
The corresponding Responder message is sent to the Topic with the same <Prefix>, <Encoding> and <Responder>. The PubSubConnection specifies the WriterGroups and DataSetWriters for a Responder.
The action-response Topic has the form:
<Prefix>/<Encoding>/action-response/<Responder>/<WriterGroup>
The <Responder> Topic level is the PublisherId for the Responder of the Actions.
The <WriterGroup> Topic level is the name of a WriterGroup.
The action-response Topic level is the default if the ResponseAddress is not provided in the ActionRequest.
The messages are instances of the ActionResponse MessageType (see 7.2.2).
The corresponding Responder message is sent to the Topic with the same <Prefix>, <Encoding> and <Responder>. The PubSubConnection specifies the WriterGroups and DataSetWriters for a Responder.
The action-responder Topic has the form:
<Prefix>/<Encoding>/action-responder/<Responder>
The <Responder> Topic level is the PublisherId for the Responder of the Actions. This value shall be the same as the PublisherId in PubSubConnection provided in the message.
The PublisherId in the PubSubConnection uniquely identifies the Publisher within the scope defined by the <Prefix>. If it is a String, it should be as short as possible since long Topic names degrade performance.
The messages are instances of the PubSubConnection MessageType (see 7.2.2).
The action-metadata Topic has the form:
<Prefix>/<Encoding>/action-metadata/<Responder>/<WriterGroup>/<DataSetWriter>
The <Responder> Topic level is the PublisherId for the Responder of the Action.
The <Group> Topic level is the name of a WriterGroup.
The <Writer> Topic level the name of a DataSetWriter.
The action-metadata Topic is the default if the system owner does not have their own Topic tree. The Topic actually used is specified in the Responder message as MetaDataQueueName in the DataSetWriter TransportSettings.
The messages are instances of the ActionMetaData MessageType (see 7.2.2).
The corresponding PubSubConnection Message is sent to the Topic with the same <Prefix>, <Encoding> and <PublisherId>. The PubSubConnection specifies the WriterGroups and DataSetWriters for a Publisher.
The default setting for the MQTT RETAIN flag are defined in Table 204. Table 208 defines an option to change the RETAIN flag setting for DataSetMessages.
A Publisher shall send all RETAIN discovery messages at start up of the Publisher. A Publisher shall update affected RETAIN topics if the Publisher configuration changes. A Publisher shall clear RETAIN topics if the discovery element is deleted from the Publisher configuration like reset the metadata topic if the related DataSetWriter is removed. A Publisher shall subscribe to its own discovery message topics at start-up and clear all topics that do not match the current Publisher configuration.
Publishers using MQTT version 3.1.1 shall clear RETAIN topics when they shut down.
Publishers using MQTT version 5.0 shall set the Message Expiry Interval on RETAIN topics and shall send a new RETAIN message before the interval expires.
The MQTT version 3.1.1 protocol does not support message headers. Any promoted field or additional fields defined on the WriterGroup or DataSetWriter other than RETAIN are not sent as MQTT message properties.
MQTT version 5.0 defines a number of standard message properties. These include properties explicitly defined in the MQTT specification, as well as the MQTT User Property which is a key-value pair of UTF-8 strings. The MQTT User Property is intended to provide a means of transferring application layer name-value tags whose meaning and interpretation are known only by the application programs responsible for sending and receiving them. They are used here to specify PubSub properties not directly supported by the MQTT protocol.
Table 207 describes how these properties shall be populated when a MQTT version 5.0 message is constructed.
Table 207 – OPC UA MQTT message properties
|
MQTT property name |
MQTT property type |
MQTT property value |
|
UAMessageType |
User Property |
Valid values are “ua-<MqttMessageType>” where the MqttMessageTypes are defined in 7.3.5.7.2. |
|
Content Type |
Standard |
The MIME type for the message body. The MIME types are specified in the message body subsections 7.3.5.9.1 and 7.3.5.9.2. |
The MQTT message header shall include additional fields
defined on the PubSubConnection, WriterGroup or DataSetWriter through
the KeyValuePair array in the WriterGroupProperties and
DataSetWriterProperties. The NamespaceIndex of the QualifiedName in
the KeyValuePair shall be 0. The Name of the QualifiedName
is constructed from a message prefix and the MQTT property name with the
following syntax.
Name = <MqttMessageType>-<MQTT property name>
The Name of the key in the KeyValuePair shall have a prefix “message” followed by a hyphen and the MQTT property name.
Table 208 defines the MQTT standard message properties.
Table 208 – OPC UA MQTT standard message property configuration
|
MQTT property name |
OPC UA DataTypes |
MQTT data types |
Description |
|
RETAIN |
Boolean |
RETAIN bit in the header |
RETAIN configuration for DataSetMessages. |
|
Message Expiry Interval |
UInt32 |
Four Byte Integer |
Not available as message property for MQTT 3.1.1. |
Any name not in the Table 208 is assumed to be a MQTT User Property.
When a field is added to the header as a MQTT User Property the value is encoded as UTF-8 encoded String. If the value is not a String, then it is encoded using the VerboseEncoding OPC UA JSON Data Encoding rules in OPC 10000-6. Promoted fields can only be sent for fields which are assumed to be a MQTT User Property and if the NetworkMessage contains only one DataSetMessage. The MQTT message header shall include additional promoted fields of the DataSet as a list of MQTT User Property name-value pairs. DataSet fields with the PromotedField flag set in the FieldMetaData fieldFlags are copied into the MQTT header. The FieldMetaData Structure is defined in 6.2.3.2.4. For a UADP message mapping the promoted fields are also included in the UADP NetworkMessage. Promoted fields shall always be included in the header even if the DataSetMessage body is a delta frame and the DataSet field is not included in the delta frame. In this case the last known value is sent in the header.
A JSON body is encoded as defined for the JSON message mapping defined in 7.2.4.6.9.
When sending a MQTT Version 5.0 message the MQTT ContentType property shall be set to application/json when sending uncompressed JSON messages.
JSON messages can become quite large. In order to save bandwidth and to reduce message size, on MQTT Version 5.0 the MQTT Content Type property allows to select a compression type as encoding for a JSON message.
When sending a gzip (RFC 1952) compressed JSON message on MQTT Version 5.0 the MQTT ContentType property shall be set to application/json+gzip. If a Subscriber receives messages without MQTT ContentType from MQTT Version 3.1.1 Publishers it may require manual configuration.
A UADP body is encoded as defined for the UADP message mapping defined in 7.2.3.
It is expected that the software used to receive UADP NetworkMessage can process the body without needing to know how it was transported.
If the encoded MQTT message size exceeds the Broker limits, it is broken into multiple chunks as described in 7.2.4.4.4.
When sending such message over MQTT Version 5.0 the ContentType property shall be set to application/opcua+uadp.
Clause 8 specifies the OPC UA Information Model for a Security Key Service (SKS). The functionality and behaviour of an SKS is described in 5.4.5. It defines the distribution framework for cryptographic keys used for message security. A Publisher or Subscriber can pull the keys from the SKS or the SKS can push the keys to the Publisher or Subscriber. The sequences for pull and push are described in 5.4.5.3.
The SKS can be a network service used to manage keys for all Publishers and Subscribers or it can be part of a Publisher to manage the keys for the NetworkMessages sent by this Publisher.
Figure 41 depicts the ObjectTypes and their components used to represent the SKS functionality in the PublishSubscribe Object.

Figure 41 – PublishSubscribe Object Types overview
The PublishSubscribe Object is the root node for all PubSub related configuration Objects. It is an instance of the PubSubKeyServiceType or the PublishSubscribeType and a component of the Server Object.
The PubSubKeyServiceType defines the Method for pull access to security keys and the related management of SecurityGroups. This ObjectType is used for the PublishSubscribe Object if only the Security Key Service functionality is provided. If the PubSub configuration functionality is provided, the PublishSubscribeType is used instead.
A SecurityGroup manages keys used for securing PubSub NetworkMessages. The SecurityGroups are organized by the SecurityGroupFolderType and represented by instances of the SecurityGroupType.
A PubSubKeyPushTarget is a Server to which the SKS should push keys. Each push target is related to a list of SecurityGroups.
The push targets are organized by the PubSubKeyPushTargetFolderType and represented by instances of the PubSubKeyPushTargetType. These instances are used by the SKS to push the security keys for related SecurityGroups into the Publisher or Subscriber.
The PublishSubscribeType contains the entry points for the PubSub configuration model defined in clause 9.
To provide interoperability between Publishers, Subscribers, Security Key Services and configuration tools, all PubSub related Objects shall be exposed through an Object called “PublishSubscribe” that is of the type PubSubKeyServiceType or a subtype. This Object shall be a component of the Server Object. It is formally defined in Table 209.
Table 209 – PublishSubscribe Object definition
|
Attribute |
Value |
||||
|
BrowseName |
PublishSubscribe |
||||
|
References |
NodeClass |
BrowseName |
DataType |
TypeDefinition |
ModellingRule |
|
ComponentOf the Server Object defined in OPC 10000-5. |
|||||
|
HasTypeDefinition |
ObjectType |
PubSubKeyServiceType |
|
|
|
|
Conformance Units |
|||||
|
PubSub Model SKS |
|||||
The PubSubKeyServiceType is formally defined in Table 210.
Table 210 – PubSubKeyServiceType definition
|
Attribute |
Value |
||||
|
BrowseName |
PubSubKeyServiceType |
||||
|
IsAbstract |
False |
||||
|
References |
NodeClass |
BrowseName |
DataType |
TypeDefinition |
ModellingRule |
|
Subtype of BaseObjectType defined in OPC 10000-5. |
|||||
|
HasComponent |
Method |
GetSecurityKeys |
Defined in 8.3.2. |
Optional |
|
|
HasComponent |
Method |
GetSecurityGroup |
Defined in 8.3.3. |
Optional |
|
|
HasComponent |
Object |
SecurityGroups |
|
SecurityGroupFolderType |
Optional |
|
HasComponent |
Object |
KeyPushTargets |
|
PubSubKeyPushTargetFolderType |
Optional |
|
Conformance Units |
|||||
|
PubSub Model SKS |
|||||
The PubSubKeyServiceType ObjectType is a concrete type and can be used directly.
The SecurityGroups folder organizes the Objects representing the SecurityGroup configuration.
The KeyPushTargets folder organizes the Objects representing the PubSubKeyPushTarget configuration.
This Method is used to retrieve the security keys for a SecurityGroup.
This Method is required to access the security keys of a PubSubGroup where the SecurityGroup manages the security keys for PubSubGroups. The PubSubGroup Object contains the SecurityGroupId that shall be passed to this Method in order to access the keys for the PubSubGroup. Note that multiple PubSubGroups can share a SecurityGroupId.
The configuration parameter RolePermissions contained in the SecurityGroupDataType controls the access to the security keys for the SecurityGroupId. If the user used to call this Method does not have the Call Permission set for the RolePermissions parameter for the related SecurityGroupType Object, the Server shall return Bad_UserAccessDenied for this Method. The SecurityGroupType is defined in 8.4.
Encryption is required for this Method. The Method shall return Bad_SecurityModeInsufficient if the communication is not encrypted.
The information necessary to access the Server that implements the GetSecurityKeys Method for the SecurityGroup is also contained in the SecurityKeyServices setting of WriterGroup, ReaderGroup and DataSetReader.
The GetSecurityKeys Method can be implemented by a Publisher or by a central SKS. In both cases, the well-known NodeIds for the PublishSubscribe Object and the related GetSecurityKeys Method are used to call the GetSecurityKeys Method.
If the Publisher implements the GetSecurityKeys Method and the related SecurityGroup management, the keys are made invalid immediately after a SecurityGroup is removed or keys for a SecurityGroup are revoked.
If a central SKS implements the GetSecurityKeys Method and the related SecurityGroup management, the keys are no longer valid after a SecurityGroup is removed or keys for a SecurityGroup are revoked. However, Subscribers shall be prepared for Publishers using invalid keys until they have called the GetSecurityKeys Method.
Publishers using a central SKS shall call GetSecurityKeys always with StartingTokenId set to 0 and shall call the Method at a period of half the KeyLifetime. They can still request more than one key to bridge longer unavailability time of the SKS.
Subscribers should use a StartingTokenId of 0 the first time they call GetSecurityKeys. Subsequent call to request older or future keys can use specific StartingTokenIds.
Signature
GetSecurityKeys (
[in] String SecurityGroupId,
[in] IntegerId StartingTokenId,
[in] UInt32 RequestedKeyCount,
[out] String SecurityPolicyUri,
[out] IntegerId FirstTokenId,
[out] ByteString[] Keys,
[out] Duration TimeToNextKey,
[out] Duration KeyLifetime
);
|
Argument |
Description |
|
SecurityGroupId |
The identifier for the SecurityGroup. It shall be unique within the Security Key Service. |
|
StartingTokenId |
The current token and the related current key is requested by passing 0. It can be a SecurityTokenId from the past to get a key valid for previously sent messages. If the StartingTokenId is unknown, the oldest available tokens are returned. |
|
RequestedKeyCount |
The number of requested keys which should be returned in the response. If 0 is requested, no future keys are returned. If the caller requests a number larger than the Security Key Service permits, then the SKS shall return the maximum it allows. |
|
SecurityPolicyUri |
The URI for the set of algorithms and key lengths used to secure the messages. The SecurityPolicies are defined in OPC 10000-7. |
|
FirstTokenId |
The SecurityTokenId of the first key in the array of returned keys. The SecurityTokenId appears in the header of messages secured with a Key. It starts at 1 and is incremented by 1 each time the KeyLifetime elapses even if no keys are requested. If the SecurityTokenId increments past the maximum value of UInt32 it restarts at 1. If the caller has key material from previous GetSecurityKeys Method calls, the FirstTokenId is used to match the existing list with the fetched list and to eliminate duplicates. If the FirstTokenId is unknown, the existing list shall be discarded and replaced. |
|
Keys |
An ordered list of keys that are used when the KeyLifetime elapses. If the current key was requested, the first key in the array is used to secure the messages. This key is used according to the SecurityPolicy identified by the SecurityPolicyUri and the protocol associated with the PubSubGroup(s). Further details are defined in 7.2.4.4.3. The SecurityTokenId associated with the first key in the list is the FirstTokenId. All following keys have a SecurityTokenId that is incremented by 1 for every key returned. |
|
TimeToNextKey |
The time, in milliseconds, before the current key is expected to expire. The current SecurityTokenId equals the FirstTokenId and the current key is the first one in the returned Keys if the passed StartingTokenId is 0. Therefore the Method shall be called with StartingTokenId set to 0 if there is no previous knowledge about the current key. If a Publisher uses this Method to get the keys from a SKS, the TimeToNextKey and KeyLifetime are used to calculate the time the Publisher shall use the next key. The TimeToNextKey defines the time when to switch from the current key to the next key and the KeyLifetime defines when to switch from one future key to the next future key. For a Subscriber the TimeToNextKey and KeyLifetime are used to calculate the time the Subscriber expects that the Publishers use the next key. Due to network latency, out of order delivery and the use of keys for several Publishers, a Subscriber needs to expect some overlap time where NetworkMessages are received that are using the previous or the next key. TimeToNextKey and KeyLifetime are also used to calculate the time until Publisher and Subscriber shall fetch new keys. |
|
KeyLifetime |
The lifetime of a key in milliseconds. The returned keys may expire earlier if the keys are discarded for some reason. An unplanned key rotation is indicated in the NetworkMessage header before the next key is used to give the Subscriber some time to fetch new keys. If the CurrentTokenId in the message is not recognized the receiver shall call this Method again to get new keys. |
Method Result Codes
|
ResultCode |
Description |
|
Bad_NotFound |
The SecurityGroupId is unknown. |
|
Bad_UserAccessDenied |
The caller is not allowed to request the keys for the SecurityGroup. |
|
Bad_SecurityModeInsufficient |
The communication channel is not using encryption. |
Table 211 specifies the AddressSpace representation for the GetSecurityKeys Method.
Table 211 – GetSecurityKeys Method AddressSpace definition
|
Attribute |
Value |
||||
|
BrowseName |
GetSecurityKeys |
||||
|
References |
NodeClass |
BrowseName |
DataType |
TypeDefinition |
ModellingRule |
|
HasProperty |
Variable |
InputArguments |
Argument[] |
PropertyType |
Mandatory |
|
HasProperty |
Variable |
OutputArguments |
Argument[] |
PropertyType |
Mandatory |
|
ConformanceUnits |
|||||
|
PubSub Model SKS |
|||||
This Method provides a direct lookup of the NodeId of a SecurityGroupType Object based on a SecurityGroupId. It is used by a security administration tool to get the SecurityGroup Object for configuration of access permissions for the keys.
The SecurityGroupId is the identifier for the SecurityGroup in Publishers, Subscribers and the key Server. This Method returns the NodeId of the corresponding SecurityGroup Object Node providing the configuration and diagnostic options for a SecurityGroup.
Signature
GetSecurityGroup (
[in] String SecurityGroupId,
[out] NodeId SecurityGroupNodeId
);
|
Argument |
Description |
|
SecurityGroupId |
The SecurityGroupId of the SecurityGroup to lookup. |
|
SecurityGroupNodeId |
The NodeId of the SecurityGroupType Object. |
Method Result Codes
|
ResultCode |
Description |
|
Bad_NoMatch |
The SecurityGroupId cannot be found in the Server. |
Table 212 specifies the AddressSpace representation for the GetSecurityGroup Method.
Table 212 – GetSecurityGroup Method AddressSpace definition
|
Attribute |
Value |
||||
|
BrowseName |
GetSecurityGroup |
||||
|
References |
NodeClass |
BrowseName |
DataType |
TypeDefinition |
ModellingRule |
|
HasProperty |
Variable |
InputArguments |
Argument[] |
PropertyType |
Mandatory |
|
HasProperty |
Variable |
OutputArguments |
Argument[] |
PropertyType |
Mandatory |
|
ConformanceUnits |
|||||
|
PubSub Model SKS |
|||||
The SecurityGroupType is formally defined in Table 213.
The configuration parameter RolePermissions contained in the SecurityGroupDataType controls the access to the security keys for the SecurityGroup through the Method GetSecurityKeys. The GetSecurityKeys Method is defined in 8.3.2. The Permission to access the keys is different to the Permission necessary to modify the configuration of SecurityGroups.
Table 213 – SecurityGroupType definition
|
Attribute |
Value |
||||
|
BrowseName |
SecurityGroupType |
||||
|
IsAbstract |
False |
||||
|
References |
NodeClass |
BrowseName |
DataType |
TypeDefinition |
ModellingRule |
|
Subtype of BaseObjectType defined in OPC 10000-5. |
|||||
|
HasProperty |
Variable |
SecurityGroupId |
String |
PropertyType |
Mandatory |
|
HasProperty |
Variable |
KeyLifetime |
Duration |
PropertyType |
Mandatory |
|
HasProperty |
Variable |
SecurityPolicyUri |
String |
PropertyType |
Mandatory |
|
HasProperty |
Variable |
MaxFutureKeyCount |
UInt32 |
PropertyType |
Mandatory |
|
HasProperty |
Variable |
MaxPastKeyCount |
UInt32 |
PropertyType |
Mandatory |
|
HasComponent |
Method |
InvalidateKeys |
Defined in 8.4.2. |
Optional |
|
|
HasComponent |
Method |
ForceKeyRotation |
Defined in 8.4.3. |
Optional |
|
|
Conformance Units |
|||||
|
PubSub Model SKS |
|||||
The Property SecurityGroupId contains the identifier for the SecurityGroup used in the key exchange Methods GetSecurityKeys and SetSecurityKeys in the PubSubGroupType.
The Property KeyLifetime defines the lifetime of a key in milliseconds.
The Property SecurityPolicyUri is the identifier for a SecurityPolicy. SecurityPolicies define the set of algorithms and key lengths used to secure the messages exchanged in the context of the SecurityGroup. The SecurityPolicies are defined in OPC 10000-7.
The Property MaxFutureKeyCount defines the maximum number of future keys returned by the Method GetSecurityKeys.
The Property MaxPastKeyCount defines the maximum number of historical keys stored by the SKS. The historical keys are necessary to allow Subscribers to request keys for older NetworkMessages.
This Method invalidates the current and all future keys of this SecurityGroup. The keys will be replaced by new keys; indicated by a new current SecurityTokenId. The new current SecurityTokenId shall be incremented beyond the SecurityTokenId of the last invalidated future key.
If the SecurityGroup is related to one or more PubSubKeyPushTargets, the SKS shall push the new set of keys to all related PubSubKeyPushTargets.
The Client shall be authorized to modify the configuration for the SKS functionality and shall use at least a signed communication channel when invoking this Method on the Server.
Signature
InvalidateKeys ();
Method Result Codes
|
ResultCode |
Description |
|
Bad_UserAccessDenied |
The Session user is not allowed invalidate the keys on this SecurityGroup. |
|
Bad_SecurityModeInsufficient |
The communication channel is not using signing. |
Table 214 specifies the AddressSpace representation for the InvalidateKeys Method.
Table 214 – InvalidateKeys Method AddressSpace definition
|
Attribute |
Value |
|
BrowseName |
InvalidateKeys |
|
ConformanceUnits |
|
|
PubSub Model SKS |
|
This Method forces a key update prior to expiration of KeyLifetime, i.e. it initiates an unplanned key rotation. The future keys of this SecurityGroup remain valid.
InvalidateKeys makes all keys invalid immediately and most likely this causes communication interruptions. The ForceKeyRotation Method allows faster rotation of keys without breaking communication e.g. for removing applications from a UDP multicast group.
If the SecurityGroup is related to one or more PushTargets, the SKS shall push an updated set of keys to all PushTargets.
The Client shall be authorized to modify the configuration for the SKS functionality and shall use at least a signed communication channel when invoking this Method on the Server.
Signature
ForceKeyRotation ();
Method Result Codes
|
ResultCode |
Description |
|
Bad_UserAccessDenied |
The Session user is not allowed force key rotation on this SecurityGroup. |
|
Bad_SecurityModeInsufficient |
The communication channel is not using signing. |
Table 215 specifies the AddressSpace representation for the ForceKeyRotation Method.
Table 215 – ForceKeyRotation Method AddressSpace definition
|
Attribute |
Value |
|
BrowseName |
ForceKeyRotation |
|
ConformanceUnits |
|
|
PubSub Model SKS |
|
The SecurityGroupFolderType is formally defined Table 216.
Table 216 – SecurityGroupFolderType definition
|
Attribute |
Value |
||||
|
BrowseName |
SecurityGroupFolderType |
||||
|
IsAbstract |
False |
||||
|
References |
NodeClass |
BrowseName |
DataType |
TypeDefinition |
ModellingRule |
|
Subtype of FolderType defined in OPC 10000-5. |
|||||
|
|
|
|
|
|
|
|
Organizes |
Object |
<SecurityGroupFolderName> |
|
SecurityGroup FolderType |
OptionalPlaceholder |
|
HasComponent |
Object |
<SecurityGroupName> |
|
SecurityGroupType |
OptionalPlaceholder |
|
HasComponent |
Method |
AddSecurityGroup |
Defined in 8.5.2. |
Mandatory |
|
|
HasComponent |
Method |
RemoveSecurityGroup |
Defined in 8.5.3. |
Mandatory |
|
|
HasComponent |
Method |
AddSecurityGroupFolder |
Defined in 8.5.4. |
Optional |
|
|
HasComponent |
Method |
RemoveSecurityGroupFolder |
Defined in 8.5.5. |
Optional |
|
|
HasProperty |
Variable |
SupportedSecurityPolicyUris |
String[] |
PropertyType |
Optional |
|
Conformance Units |
|||||
|
PubSub Model SKS |
|||||
The SecurityGroupFolderType ObjectType is a concrete type and can be used directly.
Instances of the SecurityGroupFolderType can contain SecurityGroup Objects or other instances of the SecurityGroupFolderType. This can be used to build a tree of folder Objects used to organize the configured SecurityGroups.
The SecurityGroup Objects are added as components to the instance of the SecurityGroupFolderType. A SecurityGroup Object is referenced only from one folder. If the folder is deleted, all referenced SecurityGroup Objects are deleted with the folder.
The SupportedSecurityPolicyUris Property contains a String array with the SecurityPolicyUris supported by the SKS. The Property shall be provided at the root SecurityGroupFolder. The default SecurityPolicyUri is the first array element.
This Method is used to add a SecurityGroupType Object to the SecurityGroupFolderType Object or to return an existing Object if the parameters match the configuration of an existing Object.
The Client shall be authorized to modify the configuration for the SKS functionality and shall use at least a signed communication channel when invoking this Method on the Server.
Signature
AddSecurityGroup (
[in] String SecurityGroupName,
[in] Duration KeyLifetime,
[in] String SecurityPolicyUri,
[in] UInt32 MaxFutureKeyCount,
[in] UInt32 MaxPastKeyCount,
[out] String SecurityGroupId,
[out] NodeId SecurityGroupNodeId
);
|
Argument |
Description |
|
SecurityGroupName |
Name of the SecurityGroup to add. |
|
KeyLifetime |
The lifetime of a key in milliseconds. If 0 is passed in, the SKS sets the default KeyLifetime. If the requested value exceeds the limits defined by the SKS, the value is adjusted by the SKS. The caller should get the revised value by reading the KeyLifetime of the created SecurityGroup. |
|
SecurityPolicyUri |
The SecurityPolicy used for the SecurityGroup. If a null or empty String is passed in, the SKS sets the default SecurityPolicyUri. If the SecurityPolicyUri is not known to the SKS, Bad_InvalidArgument shall be returned. |
|
MaxFutureKeyCount |
The maximum number of future keys returned by the Method GetSecurityKeys. If 0 is passed in, the SKS sets the default MaxFutureKeyCount. If the requested value exceeds the limits defined by the SKS, the value is adjusted by the SKS. The caller should get the revised value by reading the MaxFutureKeyCount of the created SecurityGroup. |
|
MaxPastKeyCount |
The maximum number of historical keys stored by the SKS. If the requested value exceeds the limits defined by the SKS, the value is adjusted by the SKS. The caller should get the revised value by reading the MaxPastKeyCount of the created SecurityGroup. |
|
SecurityGroupId |
The identifier for the SecurityGroup. The SecurityGroupId shall match the SecurityGroupName. |
|
SecurityGroupNodeId |
The NodeId of the added SecurityGroupType Object. |
Method Result Codes
|
ResultCode |
Description |
|
Bad_NodeIdExists |
A SecurityGroup with the name already exists but the arguments do not match the existing object. |
|
Good_DataIgnored |
A Object with the configuration already exists and was returned without adding a new Object. |
|
Bad_InvalidArgument |
The SecurityPolicyUri is not supported by the SKS. |
|
Bad_UserAccessDenied |
The Session user is not allowed to configure the object. |
|
Bad_SecurityModeInsufficient |
The communication channel is not using signing. |
Table 217 specifies the AddressSpace representation for the AddSecurityGroup Method.
Table 217 – AddSecurityGroup Method AddressSpace definition
|
Attribute |
Value |
||||
|
BrowseName |
AddSecurityGroup |
||||
|
References |
NodeClass |
BrowseName |
DataType |
TypeDefinition |
ModellingRule |
|
HasProperty |
Variable |
InputArguments |
Argument[] |
PropertyType |
Mandatory |
|
HasProperty |
Variable |
OutputArguments |
Argument[] |
PropertyType |
Mandatory |
|
ConformanceUnits |
|||||
|
PubSub Model SKS |
|||||
This Method is used to remove a SecurityGroupType Object from the SecurityGroupFolderType Object.
The Client shall be authorized to modify the configuration for the SKS functionality and shall use at least a signed communication channelwhen invoking this Method on the Server.
See 8.3.2 for details on the lifetime of keys previously issued for this SecurityGroup.
Signature
RemoveSecurityGroup (
[in] NodeId SecurityGroupNodeId
);
|
Argument |
Description |
|
SecurityGroupNodeId |
NodeId of the SecurityGroupType Object to remove from the Server |
Method Result Codes
|
ResultCode |
Description |
|
Bad_NodeIdUnknown |
The SecurityGroupNodeId is unknown. |
|
Bad_NodeIdInvalid |
The SecurityGroupNodeId is not a NodeId of a SecurityGroupType Object. |
|
Bad_UserAccessDenied |
The Session user is not allowed to delete the SecurityGroupType Object. |
|
Bad_SecurityModeInsufficient |
The communication channel is not using signing. |
Table 218 specifies the AddressSpace representation for the RemoveSecurityGroup Method.
Table 218 – RemoveSecurityGroup Method AddressSpace definition
|
Attribute |
Value |
||||
|
BrowseName |
RemoveSecurityGroup |
||||
|
References |
NodeClass |
BrowseName |
DataType |
TypeDefinition |
ModellingRule |
|
HasProperty |
Variable |
InputArguments |
Argument[] |
PropertyType |
Mandatory |
|
ConformanceUnits |
|||||
|
PubSub Model SKS |
|||||
This Method is used to add a SecurityGroupFolderType Object to a SecurityGroupFolderType Object.
The Client shall be authorized to modify the configuration for the PubSub functionality when invoking this Method on the Server.
Signature
AddSecurityGroupFolder (
[in] String Name,
[out] NodeId SecurityGroupFolderNodeId
);
|
Argument |
Description |
|
Name |
Name of the Object to create. |
|
SecurityGroupFolderNodeId |
NodeId of the created SecurityGroupFolderType Object. |
Method Result Codes
|
ResultCode |
Description |
|
Bad_BrowseNameDuplicated |
A folder Object with the name already exists. |
|
Bad_InvalidArgument |
The Server is not able to apply the Name. The Name may be too long or may contain invalid characters. |
|
Bad_UserAccessDenied |
The Session user is not allowed to add a folder. |
Table 219 specifies the AddressSpace representation for the AddSecurityGroupFolder Method.
Table 219 – AddSecurityGroupFolder Method AddressSpace definition
|
Attribute |
Value |
||||
|
BrowseName |
AddSecurityGroupFolder |
||||
|
References |
NodeClass |
BrowseName |
DataType |
TypeDefinition |
ModellingRule |
|
HasProperty |
Variable |
InputArguments |
Argument[] |
PropertyType |
Mandatory |
|
HasProperty |
Variable |
OutputArguments |
Argument[] |
PropertyType |
Mandatory |
|
ConformanceUnits |
|||||
|
PubSub Model SKS |
|||||
This Method is used to remove a SecurityGroupFolderType Object from the parent SecurityGroupFolderType Object.
A successful removal of the SecurityGroupFolderType Object removes recursively all contained SecurityGroupType Objects and all contained SecurityGroupFolderType Objects.
The Client shall be authorized to modify the configuration for the PubSub functionality when invoking this Method on the Server.
Signature
RemoveSecurityGroupFolder (
[in] NodeId SecurityGroupFolderNodeId
);
|
Argument |
Description |
|
SecurityGroupFolderNodeId |
NodeId of the SecurityGroupFolderType Object to remove from the Server. |
Method Result Codes
|
ResultCode |
Description |
|
Bad_NodeIdUnknown |
The SecurityGroupFolderNodeId is unknown. |
|
Bad_UserAccessDenied |
The Session user is not allowed to delete the folder. |
Table 220 specifies the AddressSpace representation for the RemoveSecurityGroupFolder Method.
Table 220 – RemoveSecurityGroupFolder Method AddressSpace definition
|
Attribute |
Value |
||||
|
BrowseName |
RemoveSecurityGroupFolder |
||||
|
References |
NodeClass |
BrowseName |
DataType |
TypeDefinition |
ModellingRule |
|
HasProperty |
Variable |
InputArguments |
Argument[] |
PropertyType |
Mandatory |
|
ConformanceUnits |
|||||
|
PubSub Model SKS |
|||||
The PubSubKeyPushTargetType is formally defined in Table 221.
An instance of this ObjectType includes all information required to establish a secure connection to the Server that is the target of a push operation as described in 5.4.5.3. If any of the connection information changes, the PubSubKeyPushTarget must be removed and a new PubSubKeyPushTarget with updated connection information must be added.
Table 221 – PubSubKeyPushTargetType definition
|
Attribute |
Value |
||||
|
BrowseName |
PubSubKeyPushTargetType |
||||
|
IsAbstract |
False |
||||
|
References |
NodeClass |
BrowseName |
DataType |
TypeDefinition |
ModellingRule |
|
Subtype of BaseObjectType defined in OPC 10000-5. |
|||||
|
HasPushed SecurityGroup |
Object |
<SecurityGroupName> |
|
SecurityGroupType |
OptionalPlaceholder |
|
HasProperty |
Variable |
ApplicationUri |
String |
PropertyType |
Mandatory |
|
HasProperty |
Variable |
EndpointUrl |
String |
PropertyType |
Mandatory |
|
HasProperty |
Variable |
SecurityPolicyUri |
String |
PropertyType |
Mandatory |
|
HasProperty |
Variable |
UserTokenType |
UserTokenPolicy |
PropertyType |
Mandatory |
|
HasProperty |
Variable |
RequestedKeyCount |
UInt16 |
PropertyType |
Mandatory |
|
HasProperty |
Variable |
RetryInterval |
Duration |
PropertyType |
Mandatory |
|
HasProperty |
Variable |
LastPushExecutionTime |
DateTime |
PropertyType |
Mandatory |
|
HasProperty |
Variable |
LastPushErrorTime |
DateTime |
PropertyType |
Mandatory |
|
HasComponent |
Method |
ConnectSecurityGroups |
Defined in 8.6.3 |
Mandatory |
|
|
HasComponent |
Method |
DisconnectSecurityGroups |
Defined in 8.6.4 |
Mandatory |
|
|
HasComponent |
Method |
TriggerKeyUpdate |
Defined in 8.6.5 |
Mandatory |
|
|
Conformance Units |
|||||
|
PubSub Model SKS Push |
|||||
The Property ApplicationUri is the ApplicationUri of the Server that is the target of a push. The push operation shall fail if the ApplicationUri of the connected target Server does not match this parameter.
The Property EndpointUrl is the URL of the Endpoint of the Server that is the target of a push.
The Property SecurityPolicyUri is a String that contains the security policy the SKS shall use to establish a SecureChannel to the PubSubKeyPushTarget. The MessageSecurityMode shall always be SignAndEncrypt.
The Property UserTokenType contains the type of user toke to be used for the connection to the PubSubKeyPushTarget. The default is Anonymous and authorization is accomplished in this case with the application identity of the SKS.
The Property RequestedKeyCount is the number of keys that are to be pushed on each update. The minimum setting for this is three.
The Property RetryInterval defines the interval the SKS shall use to retry pushing keys after an error appeared.
The Property LastPushExecutionTime indicates the time the last push operation was executed successfully on the PubSubKeyPushTarget. A null DateTime value indicates that no successful push was executed.
The Property LastPushErrorTime indicates the last time a push operation failed on the PubSubKeyPushTarget. A null DateTime value indicates that no error has occurred.
The first push is started at the time a SecurityGroup is assigned to the PubSubKeyPushTarget. The assignment is done with the Method ConnectSecurityGroups or with a successful update of the PubSubKeyPushTargets with PubSubConfigurationType CloseAndUpdate. The sequence for push is described in 5.4.5.3.
In a period of half the KeyLifetime of a SecurityGroup, the SKS shall open a secure communication to each related PubSubKeyPushTargets and shall call SetSecurityKeys to push the security keys for a SecurityGroup into a Publisher or Subscriber. The SKS shall push the previous security key, the current key, and at least one future key to bridge longer unavailability time of the SKS. If it is not possible to push security keys to a PubSubKeyPushTarget due to errors in establishing the communication or due to errors returned from the SetSecurityKeys Method call, the SKS shall retry pushing the security keys in a period of RetryInterval. If multiple future security keys are pushed, it is up to the SKS to define when security keys are pushed, but at a minimum it shall be at the half KeyLifetime of the current key when only one future key is remaining.
Since the SKS is unaware of the state of a PubSubKeyPushTarget, it is recommended for a PubSubKeyPushTarget to persist security keys. This allows the PubSubKeyPushTarget to continue secured PubSub communication after a power cycle, as long as the outage time is smaller than the time covered with currentKey and FutureKeys. If keys are not persisted, it may take up to half the KeyLifetime to get the first set of security keys. The PubSubKeyPushTargets persisting security keys shall have an understanding of time (either synchronized or battery backup) allowing them to determine whether the current key is still valid to use, or whether to use a future key following a power interruption.
This Method connects instances of SecurityGroupType to this PubSubKeyPushTarget. This indicates that the SKS shall use the push model to distribute the keys of the SecurityGroup to the PubSubKeyPushTarget.
The SKS shall push keys following this assignment. If an assignment does already exist, the entry is ignored.
If the assignment for a SecurityGroup already exists, a Good_EntryReplaced should be returned for that SecurityGroup and a new push of the existing keys shall be triggered to the push target.
The Client shall be authorized to modify the configuration for the SKS functionality and shall use at least a signed communication channel when invoking this Method on the Server.
Signature
ConnectSecurityGroups (
[in] NodeId[] SecurityGroupIds,
[out] StatusCode[] ConnectResults
);
|
Argument |
Description |
|
SecurityGroupIds |
The NodeIds of the SecurityGroups to connect to the PushTarget. |
|
ConnectResults |
The result codes for the SecurityGroups to connect. |
Method Result Codes
|
ResultCode |
Description |
|
Bad_UserAccessDenied |
The Session user is not allowed to connect SecurityGroups to the push target. |
|
Bad_SecurityModeInsufficient |
The communication channel is not using signing. |
Operation Result Codes
|
ResultCode |
Description |
|
Good_EntryReplaced |
The PushTarget was already assigned to the SecurityGroup, a new push was triggered |
|
Bad_NodeIdUnknown |
A SecurityGroupNodeId is unknown. |
|
Bad_NodeIdInvalid |
A SecurityGroupNodeId is not a NodeId of a SecurityGroupType Object. |
Table 222 specifies the AddressSpace representation for the ConnectSecurityGroups Method.
Table 222 – ConnectSecurityGroups Method AddressSpace definition
|
Attribute |
Value |
||||
|
BrowseName |
ConnectSecurityGroups |
||||
|
References |
NodeClass |
BrowseName |
DataType |
TypeDefinition |
ModellingRule |
|
HasProperty |
Variable |
InputArguments |
Argument[] |
PropertyType |
Mandatory |
|
HasProperty |
Variable |
OutputArguments |
Argument[] |
PropertyType |
Mandatory |
|
ConformanceUnits |
|||||
|
PubSub Model SKS Push |
|||||
This Method disconnects instances of SecurityGroupType from this PubSubKeyPushTarget. This indicates that the SKS shall stop using the push model to distribute the keys of those SecurityGroups to the PubSubKeyPushTarget.
The Client shall be authorized to modify the configuration for the SKS functionality and shall use at least a signed communication channel when invoking this Method on the Server.
Signature
DisconnectSecurityGroups (
[in] NodeId[] SecurityGroupIds,
[out] StatusCode[] DisconnectResults
);
|
Argument |
Description |
|
SecurityGroupIds |
The NodeIds of the SecurityGroups to disconnect. |
|
DisconnectResults |
The result codes for the SecurityGroups to disconnect. |
Method Result Codes
|
ResultCode |
Description |
|
Bad_UserAccessDenied |
The Session user is not allowed to disconnect SecurityGroups from the push target. |
|
Bad_SecurityModeInsufficient |
The communication channel is not using signing. |
Operation Result Codes
|
ResultCode |
Description |
|
Bad_NodeIdUnknown |
A SecurityGroupNodeId is unknown. |
|
Bad_NodeIdInvalid |
A SecurityGroupNodeId is not a NodeId of a SecurityGroupType Object. |
Table 223 specifies the AddressSpace representation for the DisconnectSecurityGroups Method.
Table 223 – DisconnectSecurityGroups Method AddressSpace definition
|
Attribute |
Value |
||||
|
BrowseName |
DisconnectSecurityGroups |
||||
|
References |
NodeClass |
BrowseName |
DataType |
TypeDefinition |
ModellingRule |
|
HasProperty |
Variable |
InputArguments |
Argument[] |
PropertyType |
Mandatory |
|
HasProperty |
Variable |
OutputArguments |
Argument[] |
PropertyType |
Mandatory |
|
ConformanceUnits |
|||||
|
PubSub Model SKS Push |
|||||
This Method triggers a key update of all SecurityGroups related to the PubSubKeyPushTarget. The SKS shall push the new set of keys for all related SecurityGroups, even if not currently scheduled.
The Client shall be authorized to modify the configuration for the SKS functionality and shall use at least a signed communication channel when invoking this Method on the Server.
Signature
TriggerKeyUpdate ();
Method Result Codes
|
ResultCode |
Description |
|
Bad_UserAccessDenied |
The Session user is not allowed to trigger a key update on this push target. |
|
Bad_SecurityModeInsufficient |
The communication channel is not using signing. |
The HasPushedSecurityGroup ReferenceType is a concrete ReferenceType that can be used directly. It is a subtype of the HierarchicalReferences ReferenceType.
The SourceNode of References of this type shall be an Object of ObjectType PubSubKeyPushTargetType or an ObjectType that is a subtype of PubSubKeyPushTargetType defined in 8.6.1.
The TargetNode of this ReferenceType shall be an Object of the ObjectType SecurityGroupType defined in 8.4.1.
Servers shall provide the inverse Reference that relates a SecurityGroup Object back to a PubSubKeyPushTargetType Object.
The representation of the HasPushedSecurityGroup ReferenceType in the AddressSpace is specified in Table 224.
Table 224 – HasPushedSecurityGroup ReferenceType
|
Attributes |
Value |
||
|
BrowseName |
HasPushedSecurityGroup |
||
|
InverseName |
HasPushTarget |
||
|
Symmetric |
False |
||
|
IsAbstract |
False |
||
|
References |
NodeClass |
BrowseName |
Comment |
|
Subtype of HierarchicalReferences defined in OPC 10000-5. |
|||
|
Conformance Units |
|||
|
PubSub Model SKS Push |
|||
Table 225 specifies the AddressSpace representation for the TriggerKeyUpdate Method.
Table 225 – TriggerKeyUpdate Method AddressSpace definition
|
Attribute |
Value |
|
BrowseName |
TriggerKeyUpdate |
|
ConformanceUnits |
|
|
PubSub Model SKS Push |
|
The PubSubKeyPushTargetFolderType is formally defined Table 226.
Table 226 – PubSubKeyPushTargetFolderType definition
|
Attribute |
Value |
||||
|
BrowseName |
PubSubKeyPushTargetFolderType |
||||
|
IsAbstract |
False |
||||
|
References |
NodeClass |
BrowseName |
DataType |
TypeDefinition |
ModellingRule |
|
Subtype of FolderType defined in OPC 10000-5. |
|||||
|
Organizes |
Object |
<PushTargetFolderName> |
|
PubSubKeyPushTargetFolderType |
OptionalPlaceholder |
|
HasComponent |
Object |
<PushTargetName> |
|
PubSubKeyPushTargetType |
OptionalPlaceholder |
|
HasComponent |
Method |
AddPushTarget |
Defined in 8.7.2 |
Mandatory |
|
|
HasComponent |
Method |
RemovePushTarget |
Defined in 8.7.3 |
Mandatory |
|
|
HasComponent |
Method |
AddPushTargetFolder |
Defined in 8.7.4. |
Optional |
|
|
HasComponent |
Method |
RemovePushTargetFolder |
Defined in 8.7.5. |
Optional |
|
|
Conformance Units |
|||||
|
PubSub Model SKS Push |
|||||
Instances of the PubSubKeyPushTargetFolderType can contain PubSubKeyPushTarget Objects or other instances of the PubSubKeyPushTargetFolderType. This can be used to build a tree of folder Objects used to organize the configured PubSubKeyPushTargets.
The PubSubKeyPushTarget Objects are added as components to the instance of the PubSubKeyPushTargetFolderType. A PubSubKeyPushTargets is referenced only from one folder. If the folder is deleted, all referenced PubSubKeyPushTargets are deleted with the folder.
This Method is used to add a PubSubKeyPushTarget to a PubSubKeyPushTargetFolder or to return an existing Object if the parameters match the configuration of an existing Object.
The Client shall be authorized to modify the configuration for the SKS functionality and shall use at least a signed communication channel when invoking this Method on the Server.
Signature
AddPushTarget (
[in] String ApplicationUri,
[in] String EndpointUrl,
[in] String SecurityPolicyUri,
[in] UserTokenPolicy UserTokenType,
[in] UInt16 RequestedKeyCount,
[in] Duration RetryInterval,
[out] NodeId PushTargetId
);
|
Argument |
Description |
|
ApplicationUri |
ApplicationUri of the Server that is the target of the key push. The ApplicationUri is used as name of the resulting PubSubKeyPushTarget object. |
|
EndpointUrl |
URL of the Endpoint of the Server that is the target of the key push |
|
SecurityPolicyUri |
Security policy the SKS shall use to establish a secure connection to the PushTarget |
|
UserTokenType |
The user token type used for the push. The default is Anonymous. |
|
RequestedKeyCount |
The number of keys to push on each call |
|
RetryInterval |
Interval the SKS shall use to retry pushing keys after an error appeared |
|
PushTargetId |
The NodeId of the added PubSubKeyPushTarget Object. |
Method Result Codes
|
ResultCode |
Description |
|
Bad_NodeIdExists |
A PushTarget with the ApplicationUri already exists but the arguments do not match the existing object. |
|
Good_DataIgnored |
A Object with the configuration already exists and was returned without adding a new Object. |
|
Bad_InvalidArgument |
One of the input arguments is invalid. The InputArgumentResult provides further details. |
|
Bad_UserAccessDenied |
The Session user is not allowed to configure the object. |
|
Bad_SecurityModeInsufficient |
The communication channel is not using signing. |
Table 227 specifies the AddressSpace representation for the AddPushTarget Method.
Table 227 – AddPushTarget Method AddressSpace definition
|
Attribute |
Value |
||||
|
BrowseName |
AddPushTarget |
||||
|
References |
NodeClass |
BrowseName |
DataType |
TypeDefinition |
ModellingRule |
|
HasProperty |
Variable |
InputArguments |
Argument[] |
PropertyType |
Mandatory |
|
HasProperty |
Variable |
OutputArguments |
Argument[] |
PropertyType |
Mandatory |
|
ConformanceUnits |
|||||
|
PubSub Model SKS Push |
|||||
This Method is used to remove a PubSubKeyPushTarget from the PushTargetFolder.
The Client shall be authorized to modify the configuration for the SKS functionality and shall use at least a signed communication channel when invoking this Method on the Server.
Signature
RemovePushTarget (
[in] NodeId PushTargetId
);
|
Argument |
Description |
|
PushTargetId |
NodeId of the PushTargetType Object to remove from the Server |
Method Result Codes
|
ResultCode |
Description |
|
Bad_NodeIdUnknown |
The PushTargetId is unknown. |
|
Bad_NodeIdInvalid |
The PushTargetId is not a NodeId of a PubSubKeyPushTarget Object. |
|
Bad_UserAccessDenied |
The Session user is not allowed to delete the PushTargetType Object. |
|
Bad_SecurityModeInsufficient |
The communication channel is not using signing. |
Table 228 specifies the AddressSpace representation for the RemovePushTarget Method.
Table 228 – RemovePushTarget Method AddressSpace definition
|
Attribute |
Value |
||||
|
BrowseName |
RemovePushTarget |
||||
|
References |
NodeClass |
BrowseName |
DataType |
TypeDefinition |
ModellingRule |
|
HasProperty |
Variable |
InputArguments |
Argument[] |
PropertyType |
Mandatory |
|
ConformanceUnits |
|||||
|
PubSub Model SKS Push |
|||||
This Method is used to add a PubSubKeyPushTargetFolderType Object to a PubSubKeyPushTargetFolderType Object.
The Client shall be authorized to modify the configuration for the PubSub functionality when invoking this Method on the Server.
Signature
AddPushTargetFolder (
[in] String Name,
[out] NodeId PushTargetFolderNodeId
);
|
Argument |
Description |
|
Name |
Name of the Object to create. |
|
PushTargetFolderNodeId |
NodeId of the created PubSubKeyPushTargetFolderType Object. |
Method Result Codes
|
ResultCode |
Description |
|
Bad_BrowseNameDuplicated |
A folder Object with the name already exists. |
|
Bad_InvalidArgument |
The Server is not able to apply the Name. The Name may be too long or may contain invalid characters. |
|
Bad_UserAccessDenied |
The Session user is not allowed to add a folder. |
Table 229 specifies the AddressSpace representation for the AddPushTargetFolder Method.
Table 229 – AddPushTargetFolder Method AddressSpace definition
|
Attribute |
Value |
||||
|
BrowseName |
AddPushTargetFolder |
||||
|
References |
NodeClass |
BrowseName |
DataType |
TypeDefinition |
ModellingRule |
|
HasProperty |
Variable |
InputArguments |
Argument[] |
PropertyType |
Mandatory |
|
HasProperty |
Variable |
OutputArguments |
Argument[] |
PropertyType |
Mandatory |
|
ConformanceUnits |
|||||
|
PubSub Model SKS Push |
|||||
This Method is used to remove a PubSubKeyPushTargetFolderType Object from the parent PubSubKeyPushTargetFolderType Object.
A successful removal of the PubSubKeyPushTargetFolderType Object removes recursively all contained PubSubKeyPushTargetType Objects and all contained PubSubKeyPushTargetFolderType Objects.
The Client shall be authorized to modify the configuration for the PubSub functionality when invoking this Method on the Server.
Signature
RemovePushTargetFolder (
[in] NodeId PushTargetFolderNodeId
);
|
Argument |
Description |
|
PushTargetFolderNodeId |
NodeId of the PubSubKeyPushTargetFolderType Object to remove from the Server. |
Method Result Codes
|
ResultCode |
Description |
|
Bad_NodeIdUnknown |
The PushTargetFolderNodeId is unknown. |
|
Bad_UserAccessDenied |
The Session user is not allowed to delete the folder. |
Table 230 specifies the AddressSpace representation for the RemovePushTargetFolder Method.
Table 230 – RemovePushTargetFolder Method AddressSpace definition
|
Attribute |
Value |
||||
|
BrowseName |
RemovePushTargetFolder |
||||
|
References |
NodeClass |
BrowseName |
DataType |
TypeDefinition |
ModellingRule |
|
HasProperty |
Variable |
InputArguments |
Argument[] |
PropertyType |
Mandatory |
|
ConformanceUnits |
|||||
|
PubSub Model SKS Push |
|||||
A SKS should support the well-known Roles for SKS which are defined in Table 231. The NodeIds for the well-known Roles are defined in OPC 10000-6.
Table 231 – Well-Known SKS Roles
|
BrowseName |
Suggested Permissions |
|
SecurityKeyServerAdmin |
This Role allows an administrator to manage SecurityGroups and PushTargets on a SKS. This includes executing methods related to management of SecurityGroups and PushTargets on an SKS. |
|
SecurityKeyServerAccess |
This Role allows a PubSub Application to access an SKS to pull keys. It is the default Role for pull but it is expected that different custom Roles are used for different SecurityGroups. |
|
SecurityKeyServerPush |
This Role allows an SKS to push security keys to PubSub Applications. This includes executing methods related to PubSub security. |
Figure 42 depicts the ObjectTypes of the message and transport protocol mapping independent part of the PubSub configuration model, their main components and their relations.
Figure 42 – PubSub configuration model overview
An instance of the PublishSubscribeType with the name PublishSubscribe represents the root Object for all PubSub related Objects. It manages a list of PubSubConnectionType Objects and the PublishedDataSetType Objects through the PublishedDataSets folder.
On the Publisher side, a PublishedDataSet represents the information to publish and the DataSetWriter represents the transport settings for creating DataSetMessages for delivery through a Message Oriented Middleware.
On the Subscriber side, a DataSetReader represents the transport settings for receiving DataSetMessages from a Message Oriented Middleware and the SubscribedDataSet represents the information to dispatch the received DataSets in the Subscriber.
The configuration can be done through Methods or product-specific configuration tools. The DataSetFolderType can be used to organize the PublishedDataSetType Objects in a tree of folders.
Figure 43 shows an example configuration with the root Object PublishSubscribe that is a component of the Server Object.

Figure 43 – PubSub example Objects
The example defines two PublishedDataSets published through one connection and one group and one DataSetReader used to subscribe one DataSet.
Figure 44 depicts the information flow and the related ObjectTypes from the PubSub Information Model. The boxes in the lower part of the figure are examples for blocks necessary to implement the information flow in a Publisher.

Figure 44 – PubSub information flow
The PublishedDataSetType represents the selection and configuration of Variables or Events. An Event notification or a snapshot of the Variables comprises a DataSet. A DataSet is the content of a DataSetMessage created by a DataSetWriter. Examples of concrete PublishedDataSetTypes are PublishedEventsType and PublishedDataItemsType. An instance of PublishedDataSetType has a list of DataSetWriters used to produce DataSetMessages sent via the Message Oriented Middleware. The DataSetMetaData describes the content of a DataSet.
Instances of the PubSubConnectionType represent settings associated with Message Oriented Middleware. A connection manages a list of WriterGroupType Objects and transport protocol mapping specific parameters.
Instances of the WriterGroupType contain instances of DataSetWriter Objects that share settings such as security configuration, encoding or timing of NetworkMessages. A group manages a list of DataSetWriterType Objects that define the payload of the NetworkMessages created from the group settings.
DataSetWriters represent the configuration necessary to create DataSetMessages contained as payload in NetworkMessages.
DataSetReaders represent the configuration necessary to receive and process DataSetMessages on the Subscriber side.
NetworkMessages are sent through a transport like AMQP, MQTT or OPC UA UDP. Other transport protocols can be added as subtypes without changing the base model.
The definition of the PubSub related ObjectTypes does not prescribe how the instances are created or configured or how dynamic the configuration can be. A Publisher may have a preconfigured number of PublishedDataSets and DataSetWriters where only protocol-specific settings can be configured. If a Publisher allows dynamic creation of Objects like DataSets and DataSetWriters, this can be done through product-specific configuration tools or through the standardized configuration Methods defined in this document.
Publishers and Subscribers may be configurable through vendor-specific engineering tools or with the configuration Methods and parameters described in this document. This allows a standard OPC UA Client based configuration tool to configure an OPC UA Server that is a Publisher and/or Subscriber.
The latest configuration shall be persisted by the OPC UA Server and shall be available after a restart of the OPC UA Server. PubSub components are not persisted, if the component has the optional NotPersisted property set with a value of true. The PubSub configuration properties are defined in 6.2.2.
Configuration parameters are exposed as Variables of the configurable Objects. Methods for creation of Objects have input arguments for mandatory Variables. Optional Variables are created with a default value if they are supported for the Object or required for the current configuration. The default value can be changed by writing to the Variable after creation. The Status newly created Objects depend on the enabled flag in the configuration Structures if they are created with the standard Methods.
Variables that can be configured shall have the CurrentWrite flag set in the AccessLevel Attribute. The UserAccessLevel may be limited based on the rights of the user of the OPC UA Client.
Configuration changes shall be applied in a batch to avoid inconsistencies between different configuration parameters. The mechanism to apply changes in a batch operation is to allow changes through parameter write only when the related Object has the Status Disabled and to apply the new configuration settings when the Status is changed to Operational. Therefore write operations to configuration parameters shall be rejected with Bad_InvalidState if the Status is not Disabled.
Configuration changes based on Method calls can be applied in Status Operational since the Methods provide batch operations. If configuration changes require different Method calls, it is recommended to disable the affected Objects to apply the changes in a batch.
Add, modify and remove operations for all PubSub configuration elements including DataSets and security key exchange configuration can be executed in one atomic write operation through the PubSubConfiguration Object. It allows also read access to the complete PubSub configuration. Both read and write access are handled through FileType functionality. The related functionality is defined in 9.1.3.7.
Modifications of the PubSub configuration can happen through different mechanisms like FileType access or sequences of Method calls. The PubSub application should ensure that all mechanisms coordinate access to the configuration. The coordination should not immediately fail parallel access. It should delay access in the range of timeout settings for Method calls.
Figure 45 depicts the PublishSubscribeType and the components used to represent the PublishSubscribe Object.

Figure 45 – PublishSubscribe Object Types overview
The PublishSubscribe Object is the root node for all PubSub related configuration Objects. It is an instance of the PublishSubscribeType and a component of the Server Object.
The PublishSubscribeType contains the entry point for PublishedDataSet configuration, the entry point for PubSub connections. In addition, it provides Methods for connection management.
An instance of this ObjectType represents the root Object for all PubSub related configuration and metadata Objects. The one instance of this ObjectType that represents the root Object is defined in 8.3.2. The ObjectType is formally defined in Table 232.
Table 232 – PublishSubscribeType definition
|
Attribute |
Value |
||||
|
BrowseName |
PublishSubscribeType |
||||
|
IsAbstract |
False |
||||
|
References |
Node Class |
BrowseName |
DataType |
TypeDefinition |
Modelling Rule |
|
Subtype of PubSubKeyServiceType defined in 8.2. |
|||||
|
|
|
|
|
|
|
|
HasPubSubConnection |
Object |
<ConnectionName> |
|
PubSubConnectionType |
OptionalPlaceholder |
|
HasComponent |
Method |
SetSecurityKeys |
Defined in 9.1.3.3. |
Optional |
|
|
HasComponent |
Method |
AddConnection |
Defined in 9.1.3.4. |
Optional |
|
|
HasComponent |
Method |
RemoveConnection |
Defined in 9.1.3.5. |
Optional |
|
|
HasComponent |
Object |
PublishedDataSets |
|
DataSetFolderType |
Mandatory |
|
HasComponent |
Object |
SubscribedDataSets |
|
SubscribedDataSetFolderType |
Optional |
|
HasComponent |
Object |
PubSubConfiguration |
|
PubSubConfigurationType |
Optional |
|
HasComponent |
Object |
Status |
|
PubSubStatusType |
Mandatory |
|
HasComponent |
Object |
Diagnostics |
|
PubSubDiagnosticsRootType |
Optional |
|
HasComponent |
Object |
PubSubCapablities |
|
PubSubCapabilitiesType |
Optional |
|
HasComponent |
Object |
DataSetClasses |
|
FolderType |
Optional |
|
HasProperty |
Variable |
SupportedTransportProfiles |
String[] |
PropertyType |
Mandatory |
|
HasProperty |
Variable |
DefaultDatagramPublisherId |
UInt64 |
PropertyType |
Optional |
|
HasProperty |
Variable |
ConfigurationVersion |
VersionTime |
PropertyType |
Optional |
|
HasProperty |
Variable |
DefaultSecurityKeyServices |
EndpointDescription[] |
PropertyType |
Optional |
|
HasProperty |
Variable |
ConfigurationProperties |
KeyValuePair [] |
PropertyType |
Optional |
|
Conformance Units |
|||||
|
PubSub Model Base |
|||||
The PublishSubscribeType ObjectType is a concrete type and can be used directly.
The configured connection Objects are added as components to the instance of the PublishSubscribeType. Connection Objects may be configured with product-specific configuration tools or added and removed through the Methods AddConnection and RemoveConnection. The PubSubConnectionType is defined in 9.1.5.2. The HasPubSubConnection ReferenceType is defined in 9.1.3.6.
The PublishedDataSets Object contains the configured PublishedDataSets. The DataSetFolderType is defined in 9.1.4.5.1. The DataSetFolderType can be used to build a tree of DataSetFolders.
The SubscribedDataSets Object contains the configured SubscribedDataSets. The SubscribedDataSetFolderType is defined in 9.1.9.4. The SubscribedDataSetFolderType can be used to build a tree of SubscribedDataSetFolders.
The PubSubConfiguration Object provides read and write access to the PubSub configuration through a PubSubConfigurationType with is a subtype of FileType. The read access is to the complete configuration. The write access allows add, modify and delete operations to the existing PubSub configuration. The PubSubConfigurationType and the related DataTypes are defined in 9.1.3.7.
The Status Object provides the current operational status of the PublishSubscribe functionality. The PubSubStatusType is defined in 9.1.10. The state machine for the status and the relation to other PubSub Objects like PubSubConnection, PubSubGroup, DataSetWriter and DataSetReader are defined in 6.2.1.
The Diagnostics Object provides the current diagnostic information for the PublishSubscribe Object. The PubSubDiagnosticsRootType is defined in 9.1.11.7.
The SupportedTransportProfiles Property provides a list of TransportProfileUris supported by the Server. The TransportProfileUris are defined in OPC 10000-7.
The default unique PublisherId is provided through the Property DefaultDatagramPublisherId. Further details for the PublisherId are defined in 6.2.7.1. The DefaultDatagramPublisherId can be used by configuration tools to assign a unique PublisherId when adding PubSubConnections with datagram transports or broker based transports. It is also used when the PublishedId is automatically assigned by the PubSub application or returned in ReserveIds.
The ConfigurationVersion represents the time of the last configuration change.
The DefaultSecurityKeyServices provide the default SecurityKeyServices used for the PubSub configuration. The value is used as default if not overwritten in the groups or DataSetReaders. The general definition for the SecurityKeyServices parameter is in 6.2.5.4.
The ConfigurationProperties is an array of DataType KeyValuePair that specifies additional properties for the PubSub configuration. The KeyValuePair type is defined in OPC 10000-5 and consists of a QualifiedName and a value of BaseDataType. The mapping of the namespace, name, and value to concrete functionality may be defined by transport protocol mappings, future versions of this document or vendor-specific extensions.
The PubSubCapabilities Objects provides the PubSub capablitiy information. The PubSubCapabilitiesType ObjectType is defined in 9.1.12.
The DataSetClasses Folder allows a Server to expose DataSetClasses supported. These DataSetClasses can be used to create PublishedDataSets. The Folder would also be used by standard information models to include standardized DataSetClasses into their namespace.
The DataSetClasses Folder references a list of Variables where the Value of a Variable represents a DataSetClass. For each Variable, the Name field of the BrowseName equals the Name in the DataSetMetaData. The Object is formally defined in Table 233.
Table 233 – PublishSubscribeType Additional Subcomponents
|
BrowsePath |
References |
NodeClass |
BrowseName |
DataType |
TypeDefinition |
Others |
|
DataSetClasses |
HasComponent |
Variable |
<DataSetName> |
DataSetMetaDataType |
BaseDataVariableType |
OptionalPlaceholder |
This Method is used to push the security keys for a SecurityGroup into a Publisher or Subscriber. It is used if Publisher or Subscriber have no OPC UA Client functionality.
Encryption is required for this Method. The Method shall return Bad_SecurityModeInsufficient if the communication is not encrypted.
The OPC UA Client calling this Method shall be the SKS application with the ApplicationUri that matches the ApplicationUri in the SecurityKeyServices parameter of the WriterGroup, ReaderGroup or DataSetReader objects using the SecurityGroupId.
Signature
SetSecurityKeys (
[in] String SecurityGroupId,
[in] String SecurityPolicyUri,
[in] IntegerId CurrentTokenId,
[in] ByteString CurrentKey,
[in] ByteString[] FutureKeys,
[in] Duration TimeToNextKey,
[in] Duration KeyLifetime
);
|
Argument |
Description |
|
SecurityGroupId |
The identifier for the SecurityGroup. |
|
SecurityPolicyUri |
The URI for the set of algorithms and key lengths used to secure the messages. The SecurityPolicies are defined in OPC 10000-7. |
|
CurrentTokenId |
The SecurityTokenId that appears in the header of messages secured with the CurrentKey. It starts at 1 and is incremented by 1 each time the KeyLifetime elapses even if no keys are requested. If the CurrentTokenId increments past the maximum value of UInt32 it restarts at 1. If the PubSub Object has key material from previous SetSecurityKeys Method calls, the CurrentTokenId is used to match the existing list with the available list and to eliminate duplicates. If the CurrentTokenId is unknown, the existing list shall be discarded and replaced. |
|
CurrentKey |
The current key used to secure the messages. This key is not used directly since the protocol associated with the PubSubGroup(s) specifies an algorithm to generate distinct keys for different types of cryptography operations. |
|
FutureKeys |
An ordered list of future keys that are used when the KeyLifetime elapses. The SecurityTokenId associated with the first key in the list is 1 more than the CurrentTokenId. All following keys have a SecurityTokenId that is incremented by 1 for every key returned. |
|
TimeToNextKey |
The time, in milliseconds, before the CurrentKey is expected to expire. If a Publisher receives the keys from a SKS through this Method, the TimeToNextKey and KeyLifetime are used to calculate the time the Publisher shall switch to the next key. The TimeToNextKey defines the time when to switch from CurrentKey to FutureKeys and the KeyLifetime defines when to switch from one future key to the next future key. For a Subscriber the TimeToNextKey and KeyLifetime are used to calculate the time the Subscriber expects that the Publishers use the next key. Due to network latency, out of order delivery and the use of keys for several Publishers, a Subscriber needs to expect some overlap time where NetworkMessages are received that are using the previous or the next key. |
|
KeyLifetime |
The lifetime of a key in milliseconds. |
Method Result Codes
|
ResultCode |
Description |
|
Bad_NotFound |
The SecurityGroupId is unknown. |
|
Bad_UserAccessDenied |
The caller is not allowed to set the keys for the SecurityGroup. |
|
Bad_SecurityModeInsufficient |
The communication channel is not using encryption. |
Table 234 specifies the AddressSpace representation for the SetSecurityKeys Method.
Table 234 – SetSecurityKeys Method AddressSpace definition
|
Attribute |
Value |
||||
|
BrowseName |
SetSecurityKeys |
||||
|
References |
NodeClass |
BrowseName |
DataType |
TypeDefinition |
ModellingRule |
|
HasProperty |
Variable |
InputArguments |
Argument[] |
PropertyType |
Mandatory |
|
ConformanceUnits |
|||||
|
PubSub Model Base |
|||||
This Method is used to add a new PubSubConnection Object to the PublishSubscribe Object.
The Client shall be authorized to modify the configuration for the PubSub functionality when invoking this Method on the Server.
Signature
AddConnection (
[in] PubSubConnectionDataType Configuration,
[out] NodeId ConnectionId
);
|
Argument |
Description |
|
Configuration |
Configuration parameters for the PubSubConnection. The parameters and the PubSubConnectionDataType are defined in 6.2.7. |
|
ConnectionId |
The NodeId of the new connection. |
Method Result Codes
|
ResultCode |
Description |
|
Bad_InvalidArgument |
The Server is not able to apply the name. The name may be too long or may contain invalid characters. |
|
Bad_BrowseNameDuplicated |
An Object with the name already exists. |
|
Bad_ResourceUnavailable |
The Server has not enough resources to add the PubSubConnection Object. |
|
Bad_UserAccessDenied |
The Session user is not allowed to create a PubSubConnection Object. |
Table 235 specifies the AddressSpace representation for the AddConnection Method.
Table 235 – AddConnection Method AddressSpace definition
|
Attribute |
Value |
||||
|
BrowseName |
AddConnection |
||||
|
References |
NodeClass |
BrowseName |
DataType |
TypeDefinition |
ModellingRule |
|
HasProperty |
Variable |
InputArguments |
Argument[] |
PropertyType |
Mandatory |
|
HasProperty |
Variable |
OutputArguments |
Argument[] |
PropertyType |
Mandatory |
|
ConformanceUnits |
|||||
|
PubSub Model Base |
|||||
This Method is used to remove a PubSubConnection Object from the PublishSubscribe Object.
A successful removal of the PubSubConnection Object removes all associated groups, DataSetWriter and DataSetReader Objects. Before the Objects are removed, their state is set to Disabled.
The Client shall be authorized to modify the configuration for the PubSub functionality when invoking this Method on the Server.
Signature
RemoveConnection (
[in] NodeId ConnectionId
);
|
Argument |
Description |
|
ConnectionId |
NodeId of the PubSubConnection Object to remove from the Server |
Method Result Codes
|
ResultCode |
Description |
|
Bad_NodeIdUnknown |
The ConnectionId is unknown. |
|
Bad_UserAccessDenied |
The Session user is not allowed to delete the PubSubConnection Object. |
Table 236 specifies the AddressSpace representation for the RemoveConnection Method.
Table 236 – RemoveConnection Method AddressSpace definition
|
Attribute |
Value |
||||
|
BrowseName |
RemoveConnection |
||||
|
References |
NodeClass |
BrowseName |
DataType |
TypeDefinition |
ModellingRule |
|
HasProperty |
Variable |
InputArguments |
Argument[] |
PropertyType |
Mandatory |
|
ConformanceUnits |
|||||
|
PubSub Model Base |
|||||
The HasPubSubConnection ReferenceType is a concrete ReferenceType that can be used directly. It is a subtype of the HasComponent ReferenceType.
The SourceNode of References of this type shall be the PublishSubscribe Object defined in 8.3.2.
The TargetNode of this ReferenceType shall be an Object of type PubSubConnectionType defined in 9.1.5.2.
Servers shall provide the inverse Reference that relates a PubSubConnection Object back to the PublishSubscribe Object.
The representation of the HasPubSubConnection ReferenceType in the AddressSpace is specified in Table 237.
Table 237 – HasPubSubConnection ReferenceType
|
Attributes |
Value |
||
|
BrowseName |
HasPubSubConnection |
||
|
InverseName |
PubSubConnectionOf |
||
|
Symmetric |
False |
||
|
IsAbstract |
False |
||
|
References |
NodeClass |
BrowseName |
Comment |
|
Subtype of HasComponent defined in OPC 10000-5. |
|||
|
Conformance Units |
|||
|
PubSub Model Base |
|||
This ObjectType represents a FileType the can be used to access a PubSub configuration. The PubSubConfigurationType is formally defined in Table 238.
The PubSubConfigurationType file is a UA Binary encoded stream containing an instance of UABinaryFileDataType that contains a PubSubConfiguration2DataType or subtype as Body. The UABinaryFileDataType is defined in OPC 10000-5. The PubSubConfiguration2DataType is defined in 6.2.12.4. The indices of the namespaces in the PubSubConfiguration2DataType and the Namespaces in the DataTypeSchemaHeader of the UABinaryFileDataType shall match the NamespaceArray in the OPC UA Server for a Session with the Server.
The FileType functionality is used instead of passing the PubSubConfiguration2DataType to read and write Methods to overcome potential limitations of communication buffers for OPC UA Service calls. It is expected that the PubSubConfiguration2DataType is used internally in Client and Server and that the FileType is only used to be able to transfer large configurations.
The Open Method shall not support modes other than Read (0x01), Write + EraseExisting (0x06) and Read + Write (0x03).
When a Client opens the file for writing the Server will not actually update the PubSub configuration until the CloseAndUpdate Method is called. Simply calling Close will discard the updates.
When a Client opens the file for reading and writing, the Client shall follow the following steps.
· Read the existing configuration with the FileType Read Method.
· Set the position to the beginning of the file with the FileType SetPosition Method.
· Write the changes with the FileType Write Method.
· Apply the changes with the CloseAndUpdate Method.
Access to the PubSub configuration may be used by multiple Clients in parallel. Read access can be done in parallel but open with the Write flag set requires exclusive access. Therefore Clients that have the file open should minimize the time the file is open to the currently required actions. The Client shall close the file as soon as it completes the sequence of actions needed to read or write the file. Clients with a user interface shall not keep the file open for user configuration. Such Clients should read and close the file to initialize the user interface. If the user changes should be written to the PubSub configuration, the Client should open the file with Read + Write (0x03), read the file, compare the version information and then write the changes if the version matches the version from the intial read.
Table 238 – PubSubConfigurationType definition
|
Attribute |
Value |
||||
|
BrowseName |
PubSubConfigurationType |
||||
|
IsAbstract |
False |
||||
|
References |
NodeClass |
BrowseName |
DataType |
TypeDefinition |
ModellingRule |
|
Subtype of FileType defined in OPC 10000-20. |
|||||
|
HasComponent |
Method |
ReserveIds |
Defined in 9.1.3.7.5. |
Mandatory |
|
|
HasComponent |
Method |
CloseAndUpdate |
Defined in 9.1.3.7.6. |
Mandatory |
|
|
Conformance Units |
|||||
|
PubSub Model Base |
|||||
This OptionSet defines flags indicating the PubSubConfigurationRefDataType options. The value of the mask is null, if none of the bits is set.
The PubSubConfigurationRefDataType is used to reference a configuration element in a PubSubConfiguration2DataType structure. The PubSubConfigurationRefDataType indicates the element type referenced and defines the operation to be executed for the referenced configuration element. The possible element operations are ElementAdd, ElementMatch, ElementModify and ElementRemove.
Only one of the reference bits shall be set. If more than one of these bits are set, the operation shall fail.
The PubSubConfigurationRefMask values are formally defined in Table 239.
Table 239 – PubSubConfigurationRefMask values
|
Value |
Bit No. |
Description |
|
ElementAdd |
0 |
If this bit is set, the referenced elements is added to the PubSub configuration. If the name of the element is null or empty a name is assigned. If the PublisherId is null, the default PublisherId for the transport profile is assigned. If WriterGroupId or DataSetWriterId are null, unique IDs are assigned. If this bit is set, the ElementModify and ElementRemove bits shall be false. If more than one of these bits are set, the operation shall fail. |
|
ElementMatch |
1 |
If this bit is set, the Id and name shall be null and a matching element is searched. This is used to add children to an existing parent configuration object. This flag can be combined with the ElementAdd flag to either use an existing element or to add the element if it does not exist. Match shall only be applied for ReferenceConnection, ReferenceWriterGroup and ReferenceReaderGroup. For all other references the match shall fail with Bad_InvalidArgument. Match applied to ReferenceWriterGroup shall return Bad_InvalidState if the GroupHeader is active for the WriterGroup. For the PubSubConnectionDataType, the following structure fields are used for the match, the others are ignored. · TransportProfileUri · Address · TransportSettings For the WriterGroupDataType, the following structure fields are used for the match, the others are ignored. · SecurityMode · SecurityGroupId · SecurityKeyServices · MaxNetworkMessageSize · PublishingInterval · KeepAliveTime · Priority · HeaderLayoutUri · TransportSettings · MessageSettings For the ReaderGroupDataType, the following structure fields are used for the match, the others are ignored. · SecurityMode · SecurityGroupId · SecurityKeyServices · MaxNetworkMessageSize · TransportSettings · MessageSettings For the ConnectionProperties and GroupProperties only the entries are compared for the match that are provided in the element to match. Additional properties contained in the existing configuration are ignored. |
|
ElementModify |
2 |
If this bit is set, the referenced element will be modified. The related element in the current PubSub configuration is referenced with matching the name of the elements. If no matching name is found, the element operation shall fail. |
|
ElementRemove |
3 |
If this bit is set, the referenced element will be removed. The related element in the current PubSub configuration is referenced with matching the name of the elements. If no matching name is found, the element operation shall fail. A successful removal of the referenced element shall include the removal of all associated child elements. |
|
ReferenceWriter |
4 |
The element operation is applied to the referenced DataSetWriter. |
|
ReferenceReader |
5 |
The element operation is applied to the referenced DataSetReader. |
|
ReferenceWriterGroup |
6 |
The element operation is applied to the referenced WriterGroup. |
|
ReferenceReaderGroup |
7 |
The element operation is applied to the referenced ReaderGroup. |
|
ReferenceConnection |
8 |
The element operation is applied to the referenced PubSubConnection. |
|
ReferencePubDataset |
9 |
The element operation is applied to the referenced PublishedDataSet. |
|
ReferenceSubDataset |
10 |
The element operation is applied to the referenced SubscribedDataSet. |
|
ReferenceSecurityGroup |
11 |
The element operation is applied to the referenced SecurityGroup. The access to the security groups may require different user credentials than access to the communication configuration elements. |
|
ReferencePushTarget |
12 |
The element operation is applied to the referenced PubSubKeyServerPushTarget. The access to the push target configuration may require different user credentials than access to the communication configuration elements. |
The PubSubConfigurationRefMask representation in the AddressSpace is formally defined in Table 240.
Table 240 – PubSubConfigurationRefMask definition
|
Attribute |
Value |
|||||
|
BrowseName |
PubSubConfigurationRefMask |
|||||
|
IsAbstract |
False |
|||||
|
References |
NodeClass |
BrowseName |
DataType |
TypeDefinition |
ModellingRule |
|
|
Subtype of the UInt32 type defined in OPC 10000-5. |
||||||
|
0:HasProperty |
Variable |
OptionSetValues |
LocalizedText[] |
PropertyType |
|
|
|
ConformanceUnits |
||||||
|
PubSub Model Base |
||||||
The PubSubConfigurationRefDataType allows to reference an element contained in the PubSubConfiguration2DataType Structure.
The PubSubConfigurationRefDataType is formally defined in Table 241.
Table 241 – PubSubConfigurationRefDataType structure
|
Name |
Type |
Description |
|
PubSubConfigurationRefDataType |
Structure |
|
|
ConfigurationMask |
PubSubConfigurationRefMask |
Specifies the add, match, modify or remove element operation and the type of configuration element that is referenced. |
|
ElementIndex |
UInt16 |
Specifies the index into the DataSetWriters, DataSetReaders, PublishedDataSets, SubscribedDataSets, SecurityGroups or PubSubKeyPushTargets array of the PubSubConfiguration depending on the bits ReferenceWriter, ReferenceReader, ReferencePubDataset, ReferenceSubDataset, ReferenceSecurityGroup or ReferencePushTarget. If this index is not used for referencing, it shall be set to 0. |
|
ConnectionIndex |
UInt16 |
Specifies the index within the Connections array of the PubSubConfiguration if the connection, group, reader or writer bits is set. If ReferenceConnection is true, the add, modify or remove element operation is applied. If ReferenceConnection is false, the name of the connection is used to identify the matching connection in the current PubSub configuration. If this index is not used for referencing, it shall be set to 0. |
|
GroupIndex |
UInt16 |
If the ReferenceReaderGroup and/or ReferenceReader bits are true, it speficies the index within the ReaderGroups array of the related connection. If ReferenceReaderGroup is true, the add, modify or remove element operation is applied. If ReferenceReaderGroup is false, the name of the ReaderGroup is used to identify the matching group in the current PubSub configuration. If the ReferenceWriterGroup and/or ReferenceWriter bits are true, it specifies the index within the WriterGroups array of the related connection. If ReferenceWriterGroup is true, the add, modify or delete bit is applied. If ReferenceReaderGroup is false, the name of the ReaderGroup is used to identify the matching group in the current PubSub configuration. If this index is not used for referencing, it shall be set to 0. |
The PubSubConfigurationRefDataType representation in the AddressSpace is formally defined in Table 242.
Table 242 – PubSubConfigurationRefDataType definition
|
Attribute |
Value |
|||||
|
BrowseName |
PubSubConfigurationRefDataType |
|||||
|
IsAbstract |
False |
|||||
|
References |
NodeClass |
BrowseName |
DataType |
TypeDefinition |
ModellingRule |
|
|
Subtype of Structure defined in OPC 10000-5. |
||||||
|
ConformanceUnits |
||||||
|
PubSub Model Base |
||||||
The PubSubConfigurationValueDataType allows to indicate specific values contained in PubSubConfiguration elements.
The PubSubConfigurationValueDataType is formally defined in Table 243.
Table 243 – PubSubConfigurationValueDataType structure
|
Name |
Type |
Description |
|
PubSubConfigurationValueDataType |
Structure |
|
|
ConfigurationElement |
PubSubConfigurationRefDataType |
Refers to a configuration element in the related PubSubConfiguration2DataType Structure. |
|
Name |
String |
The name of the referenced PubSub configuration element. |
|
Identifier |
BaseDataType |
The identifier value used for the referenced element in the PubSub NetworkMessages. The value is only provided if the element is a PubSubConneciton, WriterGroup or DataSetWriter. The value is null otherwise. If ConfigurationElement references a PubSubConnection, Identifier will contain the value of the PublisherId. If ConfigurationElement references a WriterGroup, Identifier will contain the value of the WriterGroupId. If ConfigurationElement references a DataSetWriter, Identifier will contain the value of the DataSetWriterId. |
The PubSubConfigurationValueDataType representation in the AddressSpace is formally defined in Table 244.
Table 244 – PubSubConfigurationValueDataType definition
|
Attribute |
Value |
|||||
|
BrowseName |
PubSubConfigurationValueDataType |
|||||
|
IsAbstract |
False |
|||||
|
References |
NodeClass |
BrowseName |
DataType |
TypeDefinition |
ModellingRule |
|
|
Subtype of Structure defined in OPC 10000-5. |
||||||
|
ConformanceUnits |
||||||
|
PubSub Model Base |
||||||
This Method reserves unique WriterGroupIds and DataSetWriterIds to allow PubSub configuration applications to apply unique Ids to new PubSub configuration elements when preparing a update to the PubSub configuration. It also returns the related default PublisherId. See 6.2.7.1 for more details on PublisherId and default values.
The ID shall be returned from the range 0x8000 - 0xFFFF for internal assignment. The Server shall ensure that the IDs returned are not used in the current PubSub configuration or are not reserved yet.
When a Client reserves IDs, these reservations are valid while the Session is open. The reserved IDs can only be used for configuration modifications through the same Session. The reservation is only valid until the ID is used in the configuration or until the Session is closed. The IDs can be re-used if a PubSub component that uses the ID is deleted.
The Client shall be authorized to modify the configuration for the PubSub functionality when invoking this Method on the Server.
Signature
ReserveIds (
[in] String TransportProfileUri,
[in] UInt16 NumReqWriterGroupIds,
[in] UInt16 NumReqDataSetWriterIds,
[out] BaseDataType DefaultPublisherId,
[out] UInt16[] WriterGroupIds,
[out] UInt16[] DataSetWriterIds
);
|
Argument |
Description |
|
TransportProfileUri |
Transport protocol and message mapping profile scope for the ID request. |
|
NumReqWriterGroupIds |
The number of requested Ids for WriterGroups. |
|
NumReqDataSetWriterIds |
The number of requested Ids for DataSetWriters. |
|
DefaultPublisherId |
The default PublisherId of the Server for the requested TransportProfileUri. |
|
WriterGroupIds |
The reserved Ids for WriterGroups for the requested TransportProfileUri. |
|
DataSetWriterIds |
The reserved Ids for DataSetWriters for the requested TransportProfileUri |
Method Result Codes
|
ResultCode |
Description |
|
Bad_UserAccessDenied |
The Session user is not allowed to modify the PubSub configuration. |
|
Bad_ResourceUnavailable |
The requested number of Ids cannot be reserved. The maximum number of WriterGroups and DataSetWriters are exposed in the PubSubCapabilities Object. |
Table 245 specifies the AddressSpace representation for the ReserveIds Method.
Table 245 – ReserveIds Method AddressSpace definition
|
Attribute |
Value |
||||
|
BrowseName |
ReserveIds |
||||
|
References |
NodeClass |
BrowseName |
DataType |
TypeDefinition |
ModellingRule |
|
HasProperty |
Variable |
InputArguments |
Argument[] |
PropertyType |
Mandatory |
|
HasProperty |
Variable |
OutputArguments |
Argument[] |
PropertyType |
Mandatory |
|
ConformanceUnits |
|||||
|
PubSub Model Base |
|||||
This Method closes the file and applies the changes to the PubSub configuration as defined in the ConfigurationReferences argument. It can only be called if the file was opened for writing. If the Close Method is called any cached data is discarded and the PubSub configuration is not changed.
The file content shall be a UABinaryFileDataType with a PubSubConfiguration2DataType as Body. The ConfigurationReferences argument specifies the configuration elements to add, modify or remove. Configuration elements in PubSubConfiguration2DataType that are not referenced by ConfigurationReferences may be used indirectly as parent elements for referencing. In this case only the name of the element is relevant and all other fields of the element are ignored. Configuration elements in PubSubConfiguration2DataType not referenced and not used as parent elements are ignored.
Remove element operations shall be processed before any other operations are processed. The PubSubConfiguration2DataType may contain duplicate names for cases where elements are removed and added with the same name.
The top-level fields in the PubSubConfiguration2DataType are not referenced in ConfigurationReferences argument. Most of them are only relevant for the read case.
· The Enable field is ignored.
· The DataSetClasses field is ignored.
· The DefaultSecurityKeyServices field is ignored if the array is null or empty. If the array contains entries, the existing DefaultSecurityKeyServices are replaced with the new configuration.
· The ConfigurationVersion field is ignored. The ConfigurationVersion is updated to the current time after successful execution of CloseAndUpdate.
· The ConfigurationProperties field is merged with the existing ConfigurationProperties. If a key is provided with a value, the key is either inserted or it replaces the value of an existing key. If a key is provided with a null value, the key is deleted if it exists.
The Client shall be authorized to modify the configuration for the PubSub functionality when invoking this Method on the Server.
Signature
CloseAndUpdate (
[in] UInt32 FileHandle,
[in] Boolean RequireCompleteUpdate,
[in] PubSubConfigurationRefDataType[] ConfigurationReferences,
[out] Boolean ChangesApplied,
[out] StatusCode[] ReferencesResults,
[out] PubSubConfigurationValueDataType[] ConfigurationValues,
[out] NodeId[] ConfigurationObjects
);
|
Argument |
Description |
|
FileHandle |
The handle of the previously opened file. |
|
RequireCompleteUpdate |
If true, the modification is only applied if the all changes can be applied to all objects. |
|
ConfigurationReferences |
References to the PubSub configuration elements in the written file that should be added, modified or removed. |
|
ChangesApplied |
If true, one or more changes were applied. If RequireCompleteUpdate was set to false, the ReferencesResults argument indicates if referenced configuration elements failed. If false, no changes were applied. The detailed errors are provided in the ReferencesResults argument. |
|
ReferencesResults |
Results of the add, modify, match or remove operation for the referenced element. The length and order of the array shall match the ConfigurationReferences array. |
|
ConfigurationValues |
The assigned names and identifiers for the elements where empty names or null identifiers where provided in the elements. The values are only provided for elements with the bits ElementAdd or ElementMatch set and where a name and identifier was assigned. |
|
ConfigurationObjects |
NodeIds of the related Objects to referenced If NodeIds are returned, the length and order of the array shall match the ConfigurationReferences array. If the Server does not support the creation of NodeIds, the array is null or empty. |
Method Result Codes
|
ResultCode |
Description |
|
Bad_TypeMismatch |
The file content is not a UABinaryFileDataType with a PubSubConfiguration2DataType as Body. |
|
Bad_InvalidArgument |
The file handle is not valid. |
|
Bad_InvalidState |
The file was not opened for writer access. |
|
Bad_UserAccessDenied |
The Session user is not allowed to modify the PubSub configuration. |
|
Bad_NothingToDo |
The ConfigurationReferences array is null or empty. |
Element Result Codes
|
ResultCode |
Description |
|
Bad_BrowseNameDuplicated |
An element with the name already exists. The element cannot be added. |
|
Bad_NoMatch |
An element with the name does not exist or there is no element with matching parameters. The element cannot be matched, modified or removed. |
|
Bad_NotFound |
One of the parent elements does not exist or was not added or matched. The element cannot be processed. |
|
Bad_InvalidArgument |
The element reference is invalid or has invalid index entries. |
|
Bad_ResourceUnavailable |
The maximum number of supported elements is reached. |
|
Bad_InvalidState |
A WriterGroup with active GroupHeader was references with ElementMatch. |
|
Bad_UserAccessDenied |
The user has not the rights to access the element. |
Table 246 specifies the AddressSpace representation for the CloseAndUpdate Method.
Table 246 – CloseAndUpdate Method AddressSpace definition
|
Attribute |
Value |
||||
|
BrowseName |
CloseAndUpdate |
||||
|
References |
NodeClass |
BrowseName |
DataType |
TypeDefinition |
ModellingRule |
|
HasProperty |
Variable |
InputArguments |
Argument[] |
PropertyType |
Mandatory |
|
HasProperty |
Variable |
OutputArguments |
Argument[] |
PropertyType |
Mandatory |
|
ConformanceUnits |
|||||
|
PubSub Model Base |
|||||
A PublishedDataSet defines the content of a DataSetMessage and the configuration of the information source for a DataSet. See 5.2 for the introduction to DataSets, 5.3 for the introduction to DataSetMessages and 5.4.1.2 for an introduction to the different source options and the parameters for sending of DataSetMessages.
Figure 46 depicts the ObjectTypes of the published DataSet model and their components.

Figure 46 – Published DataSet overview
Instances of the DataSetFolderType are used to organize PublishedDataSetType Objects in a tree of DataSetFolders. The configuration can be made through Methods or can be made by product-specific configuration tools.
The PublishedDataSetType defines the information necessary for a Subscriber to understand and decode DataSetMessages received from the Publisher for a DataSet and to detect changes of the DataSet semantic and metadata.
The types derived from the PublishedDataSetType define the source of information for a DataSet in the OPC UA Server AddressSpace like Variables or Events.
This ObjectType is the base type for PublishedDataSets. It defines the metadata and the configuration version of the DataSets sent as DataSetMessages through DataSetWriters.
The PublishedDataSetType is the base type for configurable DataSets. Derived types like PublishedDataItemsType and PublishedEventsType define how to collect the DataSet to be published. For PublishedDataItemsType this is a list of monitored Variables used to create cyclic DataSets. For PublishedEventsType this is an Event selection used to create acyclic DataSets. The list of monitored Variables or the list of selected EventFields defines the content and metadata of the PublishedDataSetType Object.
If the content of the DataSet is defined by a product-specific configuration and the source of the DataSet is not known, the PublishedDataSetType can be used directly to expose the custom PublishedDataSet in the AddressSpace of the Publisher. If the Variable CyclicDataSet is not present, the custom PublishedDataSet shall create cyclic DataSets.
The PublishedDataSetType is formally defined in Table 247.
Table 247 – PublishedDataSetType definition
|
Attribute |
Value |
||||
|
BrowseName |
PublishedDataSetType |
||||
|
IsAbstract |
False |
||||
|
References |
NodeClass |
BrowseName |
DataType |
TypeDefinition |
ModellingRule |
|
Subtype of BaseObjectType defined in OPC 10000-5. |
|||||
|
DataSetToWriter |
Object |
<DataSetWriterName> |
|
DataSetWriterType |
OptionalPlaceholder |
|
HasProperty |
Variable |
ConfigurationVersion |
ConfigurationVersionDataType |
PropertyType |
Mandatory |
|
HasProperty |
Variable |
DataSetMetaData |
DataSetMetaDataType |
PropertyType |
Mandatory |
|
HasProperty |
Variable |
DataSetClassId |
Guid |
PropertyType |
Optional |
|
HasProperty |
Variable |
CyclicDataSet |
Boolean |
PropertyType |
Optional |
|
HasComponent |
Object |
ExtensionFields |
|
ExtensionFieldsType |
Optional |
|
Conformance Units |
|||||
|
PubSub Model Base |
|||||
The PublishedDataSetType ObjectType is a concrete type and can be used directly. It can be used to expose a PublishedDataSet where the data collection is not visible in the AddressSpace.
The Object has a list of DataSetWriters. A DataSetWriter sends DataSetMessages created from DataSets through a Message Oriented Middleware. The link between the PublishedDataSet Object and a DataSetWriter shall be created when an instance of the DataSetWriterType is created. The DataSetWriterType is defined in 9.1.7.2. If a DataSetWriter is created for the PublishedDataSet, it is added to the list using the ReferenceType DataSetToWriter. The DataSetToWriter ReferenceType is defined in 9.1.4.2.5. If a DataSetWriter for the PublishedDataSet is removed from a group, the Reference to this DataSetWriter shall also be removed from this list. The group model is defined in 9.1.6.
The Property ConfigurationVersion is related to configuration of the DataSet produced by the PublishedDataSet Object. The PublishedDataSet parameters affecting the version are defined in the concrete types derived from this base type. The Property value shall match the ConfigurationVersion in the DataSetMetaData Property. The ConfigurationVersionDataType and the rules for setting the version are defined in 6.2.3.2.6.
The Property DataSetMetaData provides the information necessary to decode DataSetMessages on the Subscriber side if the DataSetMessages are not self-describing. The information in this Property is automatically updated if the ConfigurationVersion is changed based on DataSet configuration change. The DataSetMetaDataType is defined in 6.2.3.2.3. The Name field in the DataSetMetaDataType shall match the name of the PublishedDataSetType Object if the DataSetMetaData is not based on a DataSetClass.
The MajorVersion part of the ConfigurationVersion contained in the DataSetMessage needs to match the ConfigurationVersion of the DataSetMetaData available on the Subscriber side.
The DataSetClassId is the globally unique identifier for a DataSetClass. The optional Property shall be present if the DataSetClassId of the DataSetMetaData is not null. If the DataSetClassId is not null, the Publisher shall reject any configuration changes that change the DataSetMetaData. The Property value shall match the DataSetClassId in the DataSetMetaData Property.
The Property CyclicDataSet provides the information if the DataSets created by the PublishedDataSet are cyclic or acyclic. If the Property is provided by an instance of PublishedDataSetType, the Value shall be true. If the Property is provided by an instance of PublishedEventsType, the Value shall be false.
The ExtensionFields Object allows the configuration of fields with values to be included in the DataSet in case the existing AddressSpace of the Publisher does not provide the necessary information. The extension fields are added as Properties to the ExtensionFields Object. For PublishedDataItemsType base PublishedDataSets, an extension field is included as a Variable in the published DataSet. For PublishedEventsType base PublishedDataSets, an extension field is included into the SelectedFields for the DataSet.
The ExtensionFieldsType is formally defined in Table 248. It allows the configuration of fields with values to be included in the DataSet in case the existing AddressSpace of the Publisher does not provide the necessary information.
Table 248 – ExtensionFieldsType definition
|
Attribute |
Value |
|||||
|
BrowseName |
ExtensionFieldsType |
|||||
|
IsAbstract |
False |
|||||
|
References |
NodeClass |
BrowseName |
DataType |
TypeDefinition |
ModellingRule |
|
|
Subtype of BaseObjectType defined in OPC 10000-5. |
||||||
|
|
|
|
|
|
|
|
|
HasProperty |
Variable |
<ExtensionFieldName> |
BaseDataType |
PropertyType |
OptionalPlaceholder |
|
|
HasComponent |
Method |
AddExtensionField |
Defined in 9.1.4.2.3. |
Mandatory |
||
|
HasComponent |
Method |
RemoveExtensionField |
Defined in 9.1.4.2.4. |
Mandatory |
||
|
Conformance Units |
|
|||||
|
PubSub Model Base |
|
|||||
The ExtensionFieldsType ObjectType is a concrete type and can be used directly.
The configured list of extension fields is exposed through Properties and managed through the Methods AddExtensionField and RemoveExtensionField. An ExtensionField is not automatically included in the DataSet. The ExtensionField can be added to the DataSet after creation.
Metadata that normally appear in message headers can be included in the body by adding extension fields with well-known QualifiedNames. These well-known QualifiedNames are shown in Table 249. The qualifying namespace is the OPC UA namespace.
Table 249 – Well-Known Extension Field Names
|
Name |
Type |
Description |
|
PublisherId |
BaseDataType |
The PublisherId from the Connection Object. |
|
DataSetName |
String |
The Name from the DataSetMetaData. |
|
DataSetClassId |
Guid |
The DataSetClassId from the DataSetMetaData. |
|
MajorVersion |
UInt32 |
The MajorVersion from the ConfigurationVersion |
|
MinorVersion |
UInt32 |
The MinorVersion from the ConfigurationVersion |
|
DataSetWriterId |
BaseDataType |
The DataSetWriterId from the DataSetWriterTransport Object. |
|
MessageSequenceNumber |
UInt16 |
The sequence number from the DataSetMessage. |
If a well-known name is used, the value placed in the message body is dynamically generated from the current settings. The value set in the AddExtensionField Method is ignored. Subtypes of DataSetWriterTransportType may extend this list.
This Method is used to add a Property to the Object ExtensionFields.
The Client shall be authorized to modify the configuration for the PubSub functionality when invoking this Method on the Server.
Signature
AddExtensionField (
[in] QualifiedName FieldName,
[in] BaseDataType FieldValue,
[out] NodeId FieldId
);
|
Argument |
Description |
|
FieldName |
Name of the field to add. |
|
FieldValue |
The value of the field to add. |
|
FieldId |
The NodeId of the added field Property. |
Method Result Codes
|
ResultCode |
Description |
|
Bad_NodeIdExists |
A field with the name already exists. |
|
Bad_InvalidArgument |
The Server is not able to apply the Name. The Name may be too long or may contain invalid characters. |
|
Bad_UserAccessDenied |
The Session user is not allowed to configure the Object. |
Table 250 specifies the AddressSpace representation for the AddExtensionField Method.
Table 250 – AddExtensionField Method AddressSpace definition
|
Attribute |
Value |
||||
|
BrowseName |
AddExtensionField |
||||
|
References |
NodeClass |
BrowseName |
DataType |
TypeDefinition |
ModellingRule |
|
HasProperty |
Variable |
InputArguments |
Argument[] |
PropertyType |
Mandatory |
|
HasProperty |
Variable |
OutputArguments |
Argument[] |
PropertyType |
Mandatory |
|
ConformanceUnits |
|||||
|
PubSub Model Base |
|||||
This Method is used to remove a Property from the Object ExtensionFields.
The Client shall be authorized to modify the configuration for the PubSub functionality when invoking this Method on the Server.
Signature
RemoveExtensionField (
[in] NodeId FieldId
);
|
Argument |
Description |
|
FieldId |
The NodeId field Property to remove. |
Method Result Codes
|
ResultCode |
Description |
|
Bad_NodeIdUnknown |
A field with the NodeId does not exist. |
|
Bad_NodeIdInvalid |
The FieldId is not a NodeId of a Property of the ExtensionFieldsType Object. |
|
Bad_UserAccessDenied |
The Session user is not allowed to configure the Object. |
Table 251 specifies the AddressSpace representation for the RemoveExtensionField Method.
Table 251 – RemoveExtensionField Method AddressSpace definition
|
Attribute |
Value |
||||
|
BrowseName |
RemoveExtensionField |
||||
|
References |
NodeClass |
BrowseName |
DataType |
TypeDefinition |
ModellingRule |
|
HasProperty |
Variable |
InputArguments |
Argument[] |
PropertyType |
Mandatory |
|
ConformanceUnits |
|||||
|
PubSub Model Base |
|||||
The DataSetToWriter ReferenceType is a concrete ReferenceType that can be used directly. It is a subtype of the HierarchicalReferences ReferenceType.
The SourceNode of References of this type shall be an Object of ObjectType PublishedDataSetType or an ObjectType that is a subtype of PublishedDataSetType defined in 9.1.4.2.1.
The TargetNode of this ReferenceType shall be an Object of the ObjectType DataSetWriterType defined in 9.1.7.1.
Each DataSetWriter Object shall be the TargetNode of exactly one DataSetToWriter Reference.
Servers shall provide the inverse Reference that relates a DataSetWriter Object back to a PublishedDataSetType Object.
The representation of the DataSetToWriter ReferenceType in the AddressSpace is specified in Table 252.
Table 252 – DataSetToWriter ReferenceType
|
Attributes |
Value |
||
|
BrowseName |
DataSetToWriter |
||
|
InverseName |
WriterToDataSet |
||
|
Symmetric |
False |
||
|
IsAbstract |
False |
||
|
References |
NodeClass |
BrowseName |
Comment |
|
Subtype of HierarchicalReferences defined in OPC 10000-5. |
|||
|
Conformance Units |
|||
|
PubSub Model Base |
|||
The PublishedDataItemsType is used to select a list of OPC UA Variables as the source for the creation of DataSets sent through one or more DataSetWriters.
The PublishedDataItemsType is formally defined Table 253.
Table 253 – PublishedDataItemsType definition
|
Attribute |
Value |
||||
|
BrowseName |
PublishedDataItemsType |
||||
|
IsAbstract |
False |
||||
|
References |
NodeClass |
BrowseName |
DataType |
TypeDefinition |
ModellingRule |
|
Subtype of PublishedDataSetType defined in 9.1.4.2. |
|||||
|
HasProperty |
Variable |
PublishedData |
PublishedVariableDataType[] |
PropertyType |
Mandatory |
|
HasComponent |
Method |
AddVariables |
Defined in 9.1.4.3.2. |
Optional |
|
|
HasComponent |
Method |
RemoveVariables |
Defined in 9.1.4.3.3. |
Optional |
|
|
Conformance Units |
|||||
|
PubSub Model PublishedDataSet |
|||||
The PublishedDataItemsType ObjectType is a concrete type and can be used directly.
The PublishedData is defined in 6.2.3.7.1. Existing entries in the array can be changed by writing the new settings to the Variable Value. A new Value shall be rejected with Bad_OutOfRange if the array size would be changed. Entries in the array can be added and removed with the Methods AddVariables and RemoveVariables.
The index into the list of entries in the PublishedData has an important role for Subscribers and for configuration tools. It is used as a handle to reference the entry in configuration actions like RemoveVariables or the Value in DataSetMessages received by Subscribers. The index may change after configuration changes. Changes are indicated by the ConfigurationVersion and applications working with the index shall always check the ConfigurationVersion before using the index.
This Method is used to add Variables to the PublishedData Property. The PublishedData contains a list of published Variables of a PublishedDataItemsType Object. The information provided in the input Arguments and information available for the added Variables is also used to create the content of the DataSetMetaData Property. The mapping to the DataSetMetaData is described for the input Arguments.
Variables shall be added at the end of the list in PublishedData. This ensures that Subscribers are only affected by the change if they are interested in the added Variables.
If at least one Variable was added to the PublishedData, the MinorVersion of the ConfigurationVersion shall be updated. The ConfigurationVersionDataType and the rules for setting the version are defined in 6.2.3.2.6.
The Client shall be authorized to modify the configuration for the PubSub functionality when invoking this Method on the Server.
Signature
AddVariables (
[in] ConfigurationVersionDataType ConfigurationVersion,
[in] String[] FieldNameAliases,
[in] Boolean[] PromotedFields,
[in] PublishedVariableDataType[] VariablesToAdd,
[out] ConfigurationVersionDataType NewConfigurationVersion,
[out] StatusCode[] AddResults
);
|
Argument |
Description |
|
ConfigurationVersion |
Configuration version of the DataSet. The configuration version shall match the entire current configuration version of the Object when the Method call is processed. If it does not match, the result Bad_InvalidState shall be returned. The ConfigurationVersionDataType is defined in 6.2.3.2.6. |
|
FieldNameAliases |
The names assigned to the selected Variables for the fields in the DataSetMetaData and in the DataSetMessages for tagged message encoding. The size and the order of the array shall match the VariablesToAdd. The string shall be used to set the name field in the FieldMetaData that is part of the DataSetMetaData. |
|
PromotedFields |
The flags indicating if the corresponding field is promoted to the DataSetMessage header. The size and the order of the array shall match the VariablesToAdd. The flag is used to set the PromotedField flag in the fieldFlags parameter in the FieldMetaData. |
|
VariablesToAdd |
Array of Variables to add to PublishedData and the related configuration settings. Successfully added variables are appended to the end of the list of published variables configured in the PublishedData Property. Failed variables are not added to the list. The PublishedVariableDataType is defined in 6.2.3.7.1. The parameters builtInType, dataType, valueRank and arrayDimensions of the FieldMetaData are filled from corresponding Variable Attributes. |
|
NewConfigurationVersion |
Returns the new configuration version of the PublishedDataSet. |
|
AddResults |
The result codes for the variables to add. Variables exceeding the maximum number of items in the Object are rejected with Bad_TooManyVariables. |
Method Result Codes
|
ResultCode |
Description |
|
Bad_NothingToDo |
An empty list of variables was provided. |
|
Bad_InvalidState |
The configuration version did not match the current state of the object. |
|
Bad_NotWritable |
The DataSet is based on a DataSetClass and the size of the PublishedData array cannot be changed. |
|
Bad_UserAccessDenied |
The Session user is not allowed to configure the object. |
Operation Result Codes
|
ResultCode |
Description |
|
Bad_NodeIdInvalid |
See OPC 10000-4 for the description of this result code. |
|
Bad_NodeIdUnknown |
See OPC 10000-4 for the description of this result code. |
|
Bad_IndexRangeInvalid |
See OPC 10000-4 for the description of this result code. |
|
Bad_IndexRangeNoData |
See OPC 10000-4 for the description of this result code. If the ArrayDimensions have a fixed length that cannot change and no data exists within the range of indexes specified, Bad_IndexRangeNoData is returned in AddVariables. Otherwise, if the length of the array is dynamic, the Publisher shall insert this status in a DataSet if no data exists within the range. |
|
Bad_TooManyVariables |
The Publisher has reached its maximum number of items for the PublishedDataItemsType object. |
Table 254 specifies the AddressSpace representation for the AddVariables Method.
Table 254 – AddVariables Method AddressSpace definition
|
Attribute |
Value |
||||
|
BrowseName |
AddVariables |
||||
|
References |
NodeClass |
BrowseName |
DataType |
TypeDefinition |
ModellingRule |
|
HasProperty |
Variable |
InputArguments |
Argument[] |
PropertyType |
Mandatory |
|
HasProperty |
Variable |
OutputArguments |
Argument[] |
PropertyType |
Mandatory |
|
ConformanceUnits |
|||||
|
PubSub Model PublishedDataSet |
|||||
This Method is used to remove Variables from the PublishedData list. It contains the list of published Variables of a PublishedDataItemsType Object.
A caller shall read the current Values of PublishedData and ConfigurationVersion prior to calling this Method, to ensure the use of the correct index of the Variables that are being removed.
If at least one Variable was successfully removed from the PublishedData, the MajorVersion of the ConfigurationVersion shall be updated. The ConfigurationVersionDataType and the rules for setting the version are defined in 6.2.3.2.6.
The order of the remaining Variables in the PublishedData shall be preserved.
The Client shall be authorized to modify the configuration for the PubSub functionality when invoking this Method on the Server.
Signature
RemoveVariables (
[in] ConfigurationVersionDataType ConfigurationVersion,
[in] UInt32[] VariablesToRemove,
[out] ConfigurationVersionDataType NewConfigurationVersion,
[out] StatusCode[] RemoveResults
);
|
Argument |
Description |
|
ConfigurationVersion |
Configuration version of the DataSet. The configuration version and the indices passed through VariablesToRemove shall match the entire current configuration version of the Object when the Method call is processed. If it does not match, the result Bad_InvalidState shall be returned. The ConfigurationVersionDataType is defined in 6.2.3.2.6. |
|
VariablesToRemove |
Array of indices of Variables to remove from the list of Variables configured in PublishedData of the PublishedDataItemsType. This matches the list of fields configured in the DataSetMetaData of the PublishedDataSetType. |
|
NewConfigurationVersion |
Returns the new configuration version of the DataSet. |
|
RemoveResults |
The result codes for each of the variables to remove. |
Method Result Codes
|
ResultCode |
Description |
|
Bad_NothingToDo |
An empty list of variables was provided. |
|
Bad_InvalidState |
The configuration version did not match the current state of the Object. |
|
Bad_UserAccessDenied |
The Session user is not allowed to configure the Object. |
Operation Result Codes
|
ResultCode |
Description |
|
Bad_InvalidArgument |
The passed index was invalid. |
Table 255 specifies the AddressSpace representation for the RemoveVariables Method.
Table 255 – RemoveVariables Method AddressSpace definition
|
Attribute |
Value |
||||
|
BrowseName |
RemoveVariables |
||||
|
References |
NodeClass |
BrowseName |
DataType |
TypeDefinition |
ModellingRule |
|
HasProperty |
Variable |
InputArguments |
Argument[] |
PropertyType |
Mandatory |
|
HasProperty |
Variable |
OutputArguments |
Argument[] |
PropertyType |
Mandatory |
|
ConformanceUnits |
|||||
|
PubSub Model PublishedDataSet |
|||||
This PublishedDataSetType is used to configure the collection of OPC UA Events.
The PublishedEventsType is formally defined in Table 256.
Table 256 – PublishedEventsType definition
|
Attribute |
Value |
||||
|
BrowseName |
PublishedEventsType |
||||
|
IsAbstract |
False |
||||
|
References |
NodeClass |
BrowseName |
DataType |
TypeDefinition |
ModellingRule |
|
Subtype of PublishedDataSetType defined in 9.1.4.2.1. |
|||||
|
HasProperty |
Variable |
EventNotifier |
NodeId |
PropertyType |
Mandatory |
|
HasProperty |
Variable |
SelectedFields |
SimpleAttributeOperand[] |
PropertyType |
Mandatory |
|
HasProperty |
Variable |
Filter |
ContentFilter |
PropertyType |
Mandatory |
|
HasComponent |
Method |
ModifyFieldSelection |
Defined in 9.1.4.4.2. |
Optional |
|
|
Conformance Units |
|||||
|
PubSub Model PublishedDataSet Events |
|||||
The PublishedEventsType ObjectType is a concrete type and can be used directly.
The EventNotifier is defined in 6.2.3.8.1.
The SelectedFields is defined in 6.2.3.8.2.
The index into the list of entries in the SelectedFields has an important role for Subscribers. It is used as handle to reference the Event field in DataSetMessages received by Subscribers. The index may change after configuration changes. Changes are indicated by the ConfigurationVersion and applications working with the index shall always check the ConfigurationVersion before using the index. If a change of the SelectedFields adds additional fields, the MinorVersion of the ConfigurationVersion shall be updated. If a change of the SelectedFields removes fields, the MajorVersion of the ConfigurationVersion shall be updated. The Property ConfigurationVersion is defined in the base ObjectType PublishedDataSetType.
The Filter is defined in 6.2.3.8.3. A change of the Filter does not affect the ConfigurationVersion since the content of the DataSet does not change.
This Method is used to modify the event field selection of a PublishedEventsType Object.
The Client shall be authorized to modify the configuration for the PubSub functionality when invoking this Method on the Server.
Signature
ModifyFieldSelection (
[in] ConfigurationVersionDataType ConfigurationVersion,
[in] String[] FieldNameAliases,
[in] Boolean[] PromotedFields,
[in] SimpleAttributeOperand[] SelectedFields
[out] ConfigurationVersionDataType NewConfigurationVersion
);
|
Argument |
Description |
|
ConfigurationVersion |
Configuration version of the DataSet. The configuration version shall match the entire current configuration version of the Object when the Method call is processed. If it does not match, the result Bad_InvalidState shall be returned. The ConfigurationVersionDataType is defined in 6.2.3.2.6. |
|
FieldNameAliases |
The names assigned to the selected fields in the DataSetMetaData and in the DataSetMessages for tagged message encoding. The size and the order of the array shall match the SelectedFields. The string is used to set the name field in the FieldMetaData that is part of the DataSetMetaData. |
|
PromotedFields |
The flags indicating if the corresponding field is promoted to the DataSetMessage header. The size and the order of the array shall match the SelectedFields. The flag is used to set the corresponding field in the FieldMetaData that is part of the DataSetMetaData. |
|
SelectedFields |
The selection of Event fields contained in the DataSet generated for an Event and sent through the DataSetWriter. The SimpleAttributeOperand DataType is defined in OPC 10000-4. A change to the selected fields requires a change of the ConfigurationVersion. |
|
NewConfigurationVersion |
Return the new configuration version of the DataSet. |
Method Result Codes
|
ResultCode |
Description |
|
Bad_InvalidState |
The configuration version did not match the current state of the Object. |
|
Bad_EventFilterInvalid |
The event filter is not valid. |
|
Bad_UserAccessDenied |
The Session user is not allowed to configure the Object. |
Table 257 specifies the AddressSpace representation for the ModifyFieldSelection Method.
Table 257 – ModifyFieldSelection Method AddressSpace definition
|
Attribute |
Value |
||||
|
BrowseName |
ModifyFieldSelection |
||||
|
References |
NodeClass |
BrowseName |
DataType |
TypeDefinition |
ModellingRule |
|
HasProperty |
Variable |
InputArguments |
Argument[] |
PropertyType |
Mandatory |
|
HasProperty |
Variable |
OutputArguments |
Argument[] |
PropertyType |
Mandatory |
|
ConformanceUnits |
|||||
|
PubSub Model PublishedDataSet Events |
|||||
The DataSetFolderType is formally defined in Table 258.
Table 258 – DataSetFolderType definition
|
Attribute |
Value |
||||
|
BrowseName |
DataSetFolderType |
||||
|
IsAbstract |
False |
||||
|
References |
NodeClass |
BrowseName |
DataType |
TypeDefinition |
ModellingRule |
|
Subtype of FolderType defined in OPC 10000-5. |
|||||
|
|
|
|
|
|
|
|
Organizes |
Object |
<DataSetFolderName> |
|
DataSetFolderType |
OptionalPlaceholder |
|
HasComponent |
Object |
<PublishedDataSetName> |
|
PublishedDataSetType |
OptionalPlaceholder |
|
HasComponent |
Method |
AddPublishedDataItems |
Defined in 9.1.4.5.2. |
Optional |
|
|
HasComponent |
Method |
AddPublishedEvents |
Defined in 9.1.4.5.3. |
Optional |
|
|
HasComponent |
Method |
AddPublishedDataItemsTemplate |
Defined in 9.1.4.5.4. |
Optional |
|
|
HasComponent |
Method |
AddPublishedEventsTemplate |
Defined in 9.1.4.5.5. |
Optional |
|
|
HasComponent |
Method |
RemovePublishedDataSet |
Defined in 9.1.4.5.6. |
Optional |
|
|
HasComponent |
Method |
AddDataSetFolder |
Defined in 9.1.4.5.7. |
Optional |
|
|
HasComponent |
Method |
RemoveDataSetFolder |
Defined in 9.1.4.5.8. |
Optional |
|
|
Conformance Units |
|||||
|
PubSub Model Base |
|||||
The DataSetFolderType ObjectType is a concrete type and can be used directly.
Instances of the DataSetFolderType can contain PublishedDataSets or other instances of the DataSetFolderType. This can be used to build a tree of Folder Objects used to group the configured PublishedDataSets.
The PublishedDataSetType Objects are added as components to the instance of the DataSetFolderType. An instance of a PublishedDataSetType is referenced only from one DataSetFolder. If the DataSetFolder is deleted, all referenced PublishedDataSetType Objects are deleted with the folder.
PublishedDataSetType Objects may be configured with product-specific configuration tools or added and removed through the Methods AddPublishedDataItems, AddPublishedEvents and RemovePublishedDataSet. The PublishedDataSetType is defined in 9.1.4.2.1.
This Method is used to create a PublishedDataSets Object of type PublishedDataItemsType and to add it to the DataSetFolderType Object. The configuration parameters provided with this Method are further described in the PublishedDataItemsType defined in 9.1.4.3.1 and the PublishedDataSetType defined in 9.1.4.2.
The settings in the VariablesToAdd are used to configure the data acquisition for the DataSet and are used to initialize the PublishedData Property of the PublishedDataItemsType.
The DataSetMetaData of the PublishedDataSetType is created from meta-data of the Variables referenced in VariablesToAdd and the settings in FieldNameAliases and FieldFlags.
The Client shall be authorized to modify the configuration for the PubSub functionality when invoking this Method on the Server.
Signature
AddPublishedDataItems (
[in] String Name,
[in] String[] FieldNameAliases,
[in] DataSetFieldFlags[] FieldFlags,
[in] PublishedVariableDataType[] VariablesToAdd,
[out] NodeId DataSetNodeId,
[out] ConfigurationVersionDataType ConfigurationVersion,
[out] StatusCode[] AddResults
);
|
Argument |
Description |
|
Name |
Name of the Object to create. |
|
FieldNameAliases |
The names assigned to the selected Variables for the fields in the DataSetMetaData and in the DataSetMessages for tagged message encoding. The size and the order of the array shall match the VariablesToAdd. The string shall be used to set the name field in the FieldMetaData that is part of the DataSetMetaData. The name shall be unique in the DataSet. |
|
FieldFlags |
The field flags assigned to the selected Variables for the fields in the DataSetMetaData. The size and the order of the array shall match the VariablesToAdd. The flag is used to set the corresponding field in the FieldMetaData that is part of the DataSetMetaData. |
|
VariablesToAdd |
Array of Variables to add to PublishedData and the related configuration settings. Successfully added variables are appended to the end of the list of published variables configured in the PublishedData Property. Failed variables are not added to the list. The PublishedVariableDataType is defined in 6.2.3.7.1. |
|
DataSetNodeId |
NodeId of the created PublishedDataSets Object. |
|
ConfigurationVersion |
Returns the initial configuration version of the DataSet. |
|
AddResults |
The result codes for the variables to add. Variables exceeding the maximum number of items in the Object are rejected with Bad_TooManyMonitoredItems. |
Method Result Codes
|
ResultCode |
Description |
|
Bad_InvalidState |
The current state of the Object does not allow a configuration change. |
|
Bad_BrowseNameDuplicated |
A data set Object with the name already exists. |
|
Bad_UserAccessDenied |
The Session user is not allowed to configure the Object. |
|
Bad_InvalidArgument |
The Server is not able to apply the Name. The Name may be too long or may contain invalid characters. |
Operation Result Codes
|
ResultCode |
Description |
|
Bad_NodeIdInvalid |
See OPC 10000-4 for the description of this result code. |
|
Bad_NodeIdUnknown |
See OPC 10000-4 for the description of this result code. |
|
Bad_IndexRangeInvalid |
See OPC 10000-4 for the description of this result code. |
|
Bad_IndexRangeNoData |
See OPC 10000-4 for the description of this result code. If the ArrayDimensions have a fixed length that cannot change and no data exists within the range of indexes specified, Bad_IndexRangeNoData is returned in AddVariables. Otherwise if the length of the array is dynamic, the Publisher shall insert this status in a DataSet if no data exists within the range. |
|
Bad_TooManyMonitoredItems |
The Server has reached its maximum number of items for the PublishedDataItemsType object. |
|
Bad_DuplicateName |
The passed field name alias already exists. |
Table 259 specifies the AddressSpace representation for the AddPublishedDataItems Method.
Table 259 – AddPublishedDataItems Method AddressSpace definition
|
Attribute |
Value |
||||
|
BrowseName |
AddPublishedDataItems |
||||
|
References |
NodeClass |
BrowseName |
DataType |
TypeDefinition |
ModellingRule |
|
HasProperty |
Variable |
InputArguments |
Argument[] |
PropertyType |
Mandatory |
|
HasProperty |
Variable |
OutputArguments |
Argument[] |
PropertyType |
Mandatory |
|
ConformanceUnits |
|||||
|
PubSub Model PublishedDataSet |
|||||
This Method is used to add a PublishedEventsType Object to the DataSetFolderType Object. The configuration parameters provided with this Method are further described in the PublishedEventsType defined in 9.1.4.4.1 and the PublishedDataSetType defined in 9.1.4.2.
The settings in the EventNotifier, SelectedFields and Filter are used to configure the data acquisition for the DataSet and are used to initialize the corresponding Properties of the PublishedEventsType.
The DataSetMetaData of the PublishedDataSetType is created from metadata of the selected Event fields and the settings in FieldNameAliases and FieldFlags.
The Client shall be authorized to modify the configuration for the PubSub functionality when invoking this Method on the Server.
Signature
AddPublishedEvents (
[in] String Name,
[in] NodeId EventNotifier,
[in] String[] FieldNameAliases,
[in] DataSetFieldFlags[] FieldFlags,
[in] SimpleAttributeOperand[] SelectedFields,
[in] ContentFilter Filter,
[out] ConfigurationVersionDataType ConfigurationVersion,
[out] NodeId DataSetNodeId
);
|
Argument |
Description |
|
Name |
Name of the DataSet Object to create. |
|
EventNotifier |
The NodeId of the Object in the event notifier tree of the OPC UA Server from which Events are collected. |
|
FieldNameAliases |
The names assigned to the selected fields in the DataSetMetaData and in the DataSetMessages for tagged message encoding. The size and the order of the array shall match the SelectedFields. The string is used to set the name field in the FieldMetaData that is part of the DataSetMetaData. |
|
FieldFlags |
The field flags assigned to the selected fields in the DataSetMetaData. The size and the order of the array shall match the SelectedFields. The flag is used to set the corresponding field in the FieldMetaData that is part of the DataSetMetaData. |
|
SelectedFields |
The selection of Event Fields contained in the DataSet generated for an Event and sent through the DataSetWriter. The SimpleAttributeOperand DataType is defined in OPC 10000-4. |
|
Filter |
The filter applied to the Events. It allows the reduction of the DataSets generated from Events through a filter like filtering for a certain EventType. The ContentFilter DataType is defined in OPC 10000-4. |
|
ConfigurationVersion |
Returns the initial configuration version of the PublishedDataSets. |
|
DataSetNodeId |
NodeId of the created PublishedDataSets Object. |
Method Result Codes
|
ResultCode |
Description |
|
Bad_InvalidState |
The current state of the Object does not allow a configuration change. |
|
Bad_NodeIdExists |
A data set Object with the name already exists. |
|
Bad_NodeIdUnknown |
The Event notifier node is not known in the Server. |
|
Bad_EventFilterInvalid |
The Event filter is not valid. |
|
Bad_UserAccessDenied |
The Session user is not allowed to configure the Object. |
|
Bad_InvalidArgument |
The Server is not able to apply the Name. The Name may be too long or may contain invalid characters. |
Table 260 specifies the AddressSpace representation for the AddPublishedEvents Method.
Table 260 – AddPublishedEvents Method AddressSpace definition
|
Attribute |
Value |
||||
|
BrowseName |
AddPublishedEvents |
||||
|
References |
NodeClass |
BrowseName |
DataType |
TypeDefinition |
ModellingRule |
|
HasProperty |
Variable |
InputArguments |
Argument[] |
PropertyType |
Mandatory |
|
HasProperty |
Variable |
OutputArguments |
Argument[] |
PropertyType |
Mandatory |
|
ConformanceUnits |
|||||
|
PubSub Model PublishedDataSet Events |
|||||
This Method is used to create a PublishedDataSets Object of type PublishedDataItemsType and to add it to the DataSetFolderType Object. The configuration parameters provided with this Method are further described in the PublishedDataItemsType defined in 9.1.4.3.1 and the PublishedDataSetType defined in 9.1.4.2.
The Client shall be authorized to modify the configuration for the PubSub functionality when invoking this Method on the Server.
Signature
AddPublishedDataItemsTemplate (
[in] String Name,
[in] DataSetMetaDataType DataSetMetaData,
[in] PublishedVariableDataType[] VariablesToAdd,
[out] NodeId DataSetNodeId,
[out] StatusCode[] AddResults
);
|
Argument |
Description |
|
Name |
Name of the Object to create. |
|
DataSetMetaData |
The DataSetMetaData predefined by the caller. The initial setting shall not be changed by the Publisher. If the dataSetClassId of the DataSetMetaData is not null, the DataSetClassId Property of the PublishedDataSetType shall be created and initialized with the dataSetClassId value. The name of the PublishedDataSet Object is defined by the name in the DataSetMetaData. |
|
VariablesToAdd |
Array of variable settings for the data acquisition for the fields in the DataSetMetaData. The size of the array shall match the size of the fields array in the DataSetMetaData. The substituteValue in the VariablesToAdd entries shall be configured. For failed variables the publishedVariable field of entry in the resulting PublishedData Property shall be set to a null NodeId. If there is no Variable available for a field in the DataSetMetaData the publishedVariable field for the entry shall be set to a null NodeId. The PublishedVariableDataType is defined in 6.2.3.7.1. |
|
DataSetNodeId |
NodeId of the created PublishedDataSets Object. |
|
AddResults |
The result codes for the variables to add. |
Method Result Codes
|
ResultCode |
Description |
|
Bad_InvalidState |
The current state of the Object does not allow a configuration change. |
|
Bad_BrowseNameDuplicated |
A data set Object with the name already exists. |
|
Bad_UserAccessDenied |
The Session user is not allowed to configure the Object. |
|
Bad_InvalidArgument |
The VariablesToAdd parameter does not match the array size of the fields in the DataSetMetaData or the configuration of the VariablesToAdd contains invalid settings. |
|
Bad_TooManyMonitoredItems |
The Object cannot be created since the number of items in the PublishedDataSet exceeds the capabilities of the Publisher. |
Operation Result Codes
|
ResultCode |
Description |
|
Bad_NodeIdInvalid |
See OPC 10000-4 for the description of this result code. |
|
Bad_NodeIdUnknown |
See OPC 10000-4 for the description of this result code. |
|
Bad_IndexRangeInvalid |
See OPC 10000-4 for the description of this result code. |
|
Bad_IndexRangeNoData |
See OPC 10000-4 for the description of this result code. If the ArrayDimensions have a fixed length that cannot change and no data exists within the range of indexes specified, Bad_IndexRangeNoData is returned in AddVariables. Otherwise if the length of the array is dynamic, the Publisher shall insert this status in a DataSet if no data exists within the range. |
|
Bad_TooManyMonitoredItems |
The Server has reached its maximum number of items for the PublishedDataItemsType Object. |
|
Bad_DuplicateName |
The passed field name alias already exists. |
Table 261 specifies the AddressSpace representation for the AddPublishedDataItemsTemplate Method.
Table 261 – AddPublishedDataItemsTemplate Method AddressSpace definition
|
Attribute |
Value |
||||
|
BrowseName |
AddPublishedDataItemsTemplate |
||||
|
References |
NodeClass |
BrowseName |
DataType |
TypeDefinition |
ModellingRule |
|
HasProperty |
Variable |
InputArguments |
Argument[] |
PropertyType |
Mandatory |
|
HasProperty |
Variable |
OutputArguments |
Argument[] |
PropertyType |
Mandatory |
|
ConformanceUnits |
|||||
|
PubSub Model PublishedDataSet |
|||||
This Method is used to add a PublishedEventsType Object to the DataSetFolderType Object. The configuration parameters provided with this Method are further described in the PublishedEventsType defined in 9.1.4.4.1 and the PublishedDataSetType defined in 9.1.4.2.
The Client shall be authorized to modify the configuration for the PubSub functionality when invoking this Method on the Server.
Signature
AddPublishedEventsTemplate (
[in] String Name,
[in] DataSetMetaDataType DataSetMetaData,
[in] NodeId EventNotifier,
[in] SimpleAttributeOperand[] SelectedFields,
[in] ContentFilter Filter,
[out] NodeId DataSetNodeId
);
|
Argument |
Description |
|
Name |
Name of the Object to create. |
|
DataSetMetaData |
The DataSetMetaData predefined by the caller. The initial setting shall not be changed by the Publisher. If the dataSetClassId of the DataSetMetaData is not null, the DataSetClassId Property of the PublishedDataSetType shall be created and initialized with the dataSetClassId value. The name of the PublishedDataSet Object is defined by the name in the DataSetMetaData. |
|
EventNotifier |
The NodeId of the Object in the event notifier tree of the OPC UA Server from which Events are collected. |
|
SelectedFields |
The selection of Event Fields contained in the DataSet generated for an Event and sent through the DataSetWriter. The size of the array shall match the size of the fields array in the DataSetMetaData. If there is no Event field available for a field in the DataSetMetaData the browsePath field for the SimpleAttributeOperand entry shall be set to null. The SimpleAttributeOperand DataType is defined in OPC 10000-4. |
|
Filter |
The filter applied to the Events. It allows the reduction of the DataSets generated from Events through a filter like filtering for a certain EventType. The ContentFilter DataType is defined in OPC 10000-4. |
|
DataSetNodeId |
NodeId of the created PublishedDataSets Object. |
Method Result Codes
|
ResultCode |
Description |
|
Bad_InvalidState |
The current state of the Object does not allow a configuration change. |
|
Bad_NodeIdExists |
A DataSet Object with the name already exists. |
|
Bad_NodeIdUnknown |
The Event notifier node is not known in the Server. |
|
Bad_EventFilterInvalid |
The Event filter is not valid. |
|
Bad_UserAccessDenied |
The Session user is not allowed to configure the Object. |
|
Bad_InvalidArgument |
The Server is not able to apply the Name. The Name may be too long or may contain invalid characters. |
Table 262 specifies the AddressSpace representation for the AddPublishedEventsTemplate Method.
Table 262 – AddPublishedEventsTemplate Method AddressSpace definition
|
Attribute |
Value |
||||
|
BrowseName |
AddPublishedEventsTemplate |
||||
|
References |
NodeClass |
BrowseName |
DataType |
TypeDefinition |
ModellingRule |
|
HasProperty |
Variable |
InputArguments |
Argument[] |
PropertyType |
Mandatory |
|
HasProperty |
Variable |
OutputArguments |
Argument[] |
PropertyType |
Mandatory |
|
ConformanceUnits |
|||||
|
PubSub Model PublishedDataSet Events |
|||||
This Method is used to remove a PublishedDataSetType Object from the DataSetFolderType Object.
A successful removal of the PublishedDataSetType Object removes all associated DataSetWriter Objects. Before the Objects are removed, their state is changed to Disabled.
The Client shall be authorized to modify the configuration for the PubSub functionality when invoking this Method on the Server.
Signature
RemovePublishedDataSet (
[in] NodeId DataSetNodeId
);
|
Argument |
Description |
|
DataSetNodeId |
NodeId of the PublishedDataSets Object to remove from the Server. The DataSetId is either returned by the AddPublishedDataItems or AddPublishedEvents Methods or can be discovered by browsing the list of configured PublishedDataSets in the PublishSubscribe Object. |
Method Result Codes
|
ResultCode |
Description |
|
Bad_NodeIdUnknown |
The DataSetNodeId is unknown. |
|
Bad_NodeIdInvalid |
The DataSetNodeId is not a NodeId of a published DataSet. |
|
Bad_UserAccessDenied |
The Session user is not allowed to delete a PublishedDataSetType. |
Table 263 specifies the AddressSpace representation for the RemovePublishedDataSet Method.
Table 263 – RemovePublishedDataSet Method AddressSpace definition
|
Attribute |
Value |
||||
|
BrowseName |
RemovePublishedDataSet |
||||
|
References |
NodeClass |
BrowseName |
DataType |
TypeDefinition |
ModellingRule |
|
HasProperty |
Variable |
InputArguments |
Argument[] |
PropertyType |
Mandatory |
|
ConformanceUnits |
|||||
|
PubSub Model PublishedDataSet |
|||||
This Method is used to add a DataSetFolderType Object to a DataSetFolderType Object.
The Client shall be authorized to modify the configuration for the PubSub functionality when invoking this Method on the Server.
Signature
AddDataSetFolder (
[in] String Name,
[out] NodeId DataSetFolderNodeId
);
|
Argument |
Description |
|
Name |
Name of the Object to create. |
|
DataSetFolderNodeId |
NodeId of the created DataSetFolderType Object. |
Method Result Codes
|
ResultCode |
Description |
|
Bad_BrowseNameDuplicated |
A folder Object with the name already exists. |
|
Bad_InvalidArgument |
The Server is not able to apply the Name. The Name may be too long or may contain invalid characters. |
|
Bad_UserAccessDenied |
The Session user is not allowed to add a folder. |
Table 264 specifies the AddressSpace representation for the AddDataSetFolder Method.
Table 264 – AddDataSetFolder Method AddressSpace definition
|
Attribute |
Value |
||||
|
BrowseName |
AddDataSetFolder |
||||
|
References |
NodeClass |
BrowseName |
DataType |
TypeDefinition |
ModellingRule |
|
HasProperty |
Variable |
InputArguments |
Argument[] |
PropertyType |
Mandatory |
|
HasProperty |
Variable |
OutputArguments |
Argument[] |
PropertyType |
Mandatory |
|
ConformanceUnits |
|||||
|
PubSub Model PublishedDataSet |
|||||
This Method is used to remove a DataSetFolderType Object from the parent DataSetFolderType Object.
A successful removal of the DataSetFolderType Object removes all associated PublishedDataSetType Objects and their associated DataSetWriter Objects. Before the Objects are removed, their state is changed to Disabled.
The Client shall be authorized to modify the configuration for the PubSub functionality when invoking this Method on the Server.
Signature
RemoveDataSetFolder (
[in] NodeId DataSetFolderNodeId
);
|
Argument |
Description |
|
DataSetFolderNodeId |
NodeId of the DataSetFolderType Object to remove from the Server. |
Method Result Codes
|
ResultCode |
Description |
|
Bad_NodeIdUnknown |
The DataSetFolderNodeId is unknown. |
|
Bad_UserAccessDenied |
The Session user is not allowed to delete a data set. |
Table 265 specifies the AddressSpace representation for the RemoveDataSetFolder Method.
Table 265 – RemoveDataSetFolder Method AddressSpace definition
|
Attribute |
Value |
||||
|
BrowseName |
RemoveDataSetFolder |
||||
|
References |
NodeClass |
BrowseName |
DataType |
TypeDefinition |
ModellingRule |
|
HasProperty |
Variable |
InputArguments |
Argument[] |
PropertyType |
Mandatory |
|
ConformanceUnits |
|||||
|
PubSub Model PublishedDataSet |
|||||
Figure 47 depicts the ObjectType for the PubSub connection model and its components and the relations to other parts of the model.

Figure 47 – PubSubConnectionType overview
This ObjectType is a concrete type for Objects representing PubSubConnections. A PubSubConnection is a combination of protocol selection, protocol settings and addressing information. The PubSubConnectionType is formally defined in Table 266.
Table 266 – PubSubConnectionType definition
|
Attribute |
Value |
||||
|
BrowseName |
PubSubConnectionType |
||||
|
IsAbstract |
False |
||||
|
References |
Node Class |
BrowseName |
DataType |
TypeDefinition |
ModellingRule |
|
Subtype of BaseObjectType defined in OPC 10000-5. |
|||||
|
|
|
|
|
|
|
|
HasProperty |
Variable |
PublisherId |
BaseDataType |
PropertyType |
Mandatory |
|
HasComponent |
Variable |
TransportProfileUri |
String |
SelectionListType |
Mandatory |
|
HasProperty |
Variable |
ConnectionProperties |
KeyValuePair[] |
PropertyType |
Mandatory |
|
HasComponent |
Object |
Address |
|
NetworkAddressType |
Mandatory |
|
HasComponent |
Object |
TransportSettings |
|
ConnectionTransportType |
Optional |
|
HasWriterGroup |
Object |
<WriterGroupName> |
|
WriterGroupType |
OptionalPlaceholder |
|
HasReaderGroup |
Object |
<ReaderGroupName> |
|
ReaderGroupType |
OptionalPlaceholder |
|
HasComponent |
Object |
Status |
|
PubSubStatusType |
Mandatory |
|
HasComponent |
Object |
Diagnostics |
|
PubSubDiagnosticsConnectionType |
Optional |
|
HasComponent |
Method |
AddWriterGroup |
Defined in 9.1.5.3. |
Optional |
|
|
HasComponent |
Method |
AddReaderGroup |
Defined in 9.1.5.4. |
Optional |
|
|
HasComponent |
Method |
RemoveGroup |
Defined in 9.1.5.5. |
Optional |
|
|
Conformance Units |
|||||
|
PubSub Model Base |
|||||
The PublisherId is defined in 6.2.7.1.
The TransportProfileUri is defined in 6.2.7.2. The Property is initialized with the default transport protocol for the Address during the creation of the connection. The SelectionValues Property of the SelectionListType shall contain the list of supported TransportProfileUris. The SelectionListType is defined in OPC 10000-5.
The ConnectionProperties is defined in 6.2.7.4.
The Address is defined in 6.2.7.3. The abstract NetworkAddressType is defined in 9.1.5.6. The default type used for concrete instances is the NetworkAddressUrlType defined in 9.1.5.7. It represents the Address in the form of a URL String.
The transport protocol mapping specific settings are provided in the optional Object TransportSettings. The ConnectionTransportType is defined in 9.1.5.8. The Object shall be present if the transport protocol mapping defines specific parameters.
The configured WriterGroup and ReaderGroup Objects are added as components to the instance of the PubSubConnectionType. PubSubGroup Objects may be configured with product-specific configuration tools or added and removed through the OPC UA Methods AddWriterGroup, AddReaderGroup and RemoveGroup.
The Status Object provides the current operational status of the connection. The PubSubStatusType is defined in 9.1.10. The state machine for the status and the relation to other PubSub Objects like PublishSubscribe, PubSubGroup, DataSetWriter and DataSetReader are defined in 6.2.1.
The Diagnostics Object provides the current diagnostic information for a PubSubConnectionType Object. The PubSubDiagnosticsConnectionType is defined in 9.1.11.8.
This Method is used to add a new WriterGroup Object to an instance of the PubSubConnection.
The Client shall be authorized to modify the configuration for the PubSub functionality when invoking this Method on the Server.
Signature
AddWriterGroup (
[in] WriterGroupDataType Configuration,
[out] NodeId GroupId
);
|
Argument |
Description |
|
Configuration |
Configuration parameters for the WriterGroup. The parameters and the WriterGroupDataType are defined in 6.2.6. |
|
GroupId |
The NodeId of the new WriterGroup Object. |
Method Result Codes
|
ResultCode |
Description |
|
Bad_InvalidArgument |
The Server is not able to apply the GroupName. The name may be too long or may contain invalid characters. |
|
Bad_BrowseNameDuplicated |
An Object with the name already exists in the connection. |
|
Bad_ResourceUnavailable |
The Server does not have enough resources to add the group. |
|
Bad_UserAccessDenied |
The Session user does not have rights to create the group. |
Table 267 specifies the AddressSpace representation for the AddWriterGroup Method.
Table 267 – AddWriterGroup Method AddressSpace definition
|
Attribute |
Value |
||||
|
BrowseName |
AddWriterGroup |
||||
|
References |
NodeClass |
BrowseName |
DataType |
TypeDefinition |
ModellingRule |
|
HasProperty |
Variable |
InputArguments |
Argument[] |
PropertyType |
Mandatory |
|
HasProperty |
Variable |
OutputArguments |
Argument[] |
PropertyType |
Mandatory |
|
ConformanceUnits |
|||||
|
PubSub Model Base |
|||||
This Method is used to add a new ReaderGroup Object to an instance of the PubSubConnection.
The Client shall be authorized to modify the configuration for the PubSub functionality when invoking this Method on the Server.
Signature
AddReaderGroup (
[in] ReaderGroupDataType Configuration,
[out] NodeId GroupId
);
|
Argument |
Description |
|
Configuration |
Configuration parameters for the ReaderGroup. The parameters and the ReaderGroupDataType are defined in 6.2.8. |
|
GroupId |
The NodeId of the new ReaderGroup Object. |
Method Result Codes
|
ResultCode |
Description |
|
Bad_InvalidArgument |
The Server is not able to apply the GroupName. The name may be too long or may contain invalid characters. |
|
Bad_BrowseNameDuplicated |
An Object with the name already exists in the connection. |
|
Bad_ResourceUnavailable |
The Server does not have enough resources to add the group. |
|
Bad_UserAccessDenied |
The Session user does not have rights to create the group. |
Table 268 specifies the AddressSpace representation for the AddReaderGroup Method.
Table 268 – AddReaderGroup Method AddressSpace definition
|
Attribute |
Value |
||||
|
BrowseName |
AddReaderGroup |
||||
|
References |
NodeClass |
BrowseName |
DataType |
TypeDefinition |
ModellingRule |
|
HasProperty |
Variable |
InputArguments |
Argument[] |
PropertyType |
Mandatory |
|
HasProperty |
Variable |
OutputArguments |
Argument[] |
PropertyType |
Mandatory |
|
ConformanceUnits |
|||||
|
PubSub Model Base |
|||||
This Method is used to remove a PubSubGroup Object from the connection.
A successful removal of the PubSubGroup Object removes all associated DataSetWriter or DataSetReader Objects. Before the Objects are removed, their state is set to Disabled.
The Client shall be authorized to modify the configuration for the PubSub functionality when invoking this Method on the Server.
Signature
RemoveGroup (
[in] NodeId GroupId
);
|
Argument |
Description |
|
GroupId |
NodeId of the group to remove from the connection |
Method Result Codes
|
ResultCode |
Description |
|
Bad_NodeIdUnknown |
The GroupId is unknown. |
|
Bad_UserAccessDenied |
The Session user does not have rights to delete the group. |
Table 269 specifies the AddressSpace representation for the RemoveGroup Method.
Table 269 – RemoveGroup Method AddressSpace definition
|
Attribute |
Value |
||||
|
BrowseName |
RemoveGroup |
||||
|
References |
NodeClass |
BrowseName |
DataType |
TypeDefinition |
ModellingRule |
|
HasProperty |
Variable |
InputArguments |
Argument[] |
PropertyType |
Mandatory |
|
ConformanceUnits |
|||||
|
PubSub Model Base |
|||||
An instance of a subtype of this abstract ObjectType represents network address information. The NetworkAddressType is formally defined in Table 270.
Table 270 – NetworkAddressType definition
|
Attribute |
Value |
|||||
|
BrowseName |
NetworkAddressType |
|||||
|
IsAbstract |
True |
|||||
|
References |
NodeClass |
BrowseName |
DataType |
TypeDefinition |
ModellingRule |
|
|
Subtype of BaseObjectType defined in OPC 10000-5. |
||||||
|
HasComponent |
Variable |
NetworkInterface |
String |
SelectionListType |
Mandatory |
|
|
Conformance Units |
|
|||||
|
PubSub Model Base |
|
|||||
The NetworkInterface Variable allows the selection of the network interface used for the communication relation. The network interface can be listed by name, by IP address or a combination of name and IP address. The SelectionValues Property of the SelectionListType shall contain the list of available network interfaces as application-specific strings. The Value of the Variable contains the selected network interface as String. The SelectionListType is defined in OPC 10000-5. The Object may allow providing additional Strings not defined in the SelectionValues. In this case the NotRestrictToList Property of the SelectionListType is set to true.
An instance of this ObjectType represents network address information in the form of a URL String. The NetworkAddressUrlType is formally defined in Table 271.
Table 271 – NetworkAddressUrlType definition
|
Attribute |
Value |
||||
|
BrowseName |
NetworkAddressUrlType |
||||
|
IsAbstract |
False |
||||
|
References |
NodeClass |
BrowseName |
DataType |
TypeDefinition |
ModellingRule |
|
Subtype of NetworkAddressType defined in 9.1.5.6. |
|||||
|
HasComponent |
Variable |
Url |
String |
BaseDataVariableType |
Mandatory |
|
Conformance Units |
|||||
|
PubSub Model Base |
|||||
The URL Variable contains the address string for the communication middleware or the communication relation. The syntax of the URL is defined by the transport protocol.
This ObjectType is the abstract base type for Objects representing transport protocol mapping specific settings for PubSubConnections. The ConnectionTransportType is formally defined in Table 272.
Table 272 – ConnectionTransportType definition
|
Attribute |
Value |
||||
|
BrowseName |
ConnectionTransportType |
||||
|
IsAbstract |
True |
||||
|
References |
NodeClass |
BrowseName |
DataType |
TypeDefinition |
ModellingRule |
|
Subtype of BaseObjectType |
|||||
|
Conformance Units |
|||||
|
PubSub Model Base |
|||||
The HasWriterGroup ReferenceType is a concrete ReferenceType that can be used directly. It is a subtype of the HasComponent ReferenceType.
The SourceNode of References of this type shall be an instance of the PubSubConnectionType defined in 9.1.5.2.
The TargetNode of this ReferenceType shall be an instance of the WriterGroupType defined in 9.1.6.3.
Servers shall provide the inverse Reference that relates a WriterGroup Object back to a PubSubConnectionType Object.
The representation of the HasWriterGroup ReferenceType in the AddressSpace is specified in Table 273.
Table 273 – HasWriterGroup ReferenceType
|
Attributes |
Value |
||
|
BrowseName |
HasWriterGroup |
||
|
InverseName |
IsWriterGroupOf |
||
|
Symmetric |
False |
||
|
IsAbstract |
False |
||
|
References |
NodeClass |
BrowseName |
Comment |
|
Subtype of HasComponent defined in OPC 10000-5. |
|||
|
Conformance Units |
|||
|
PubSub Model Base |
|||
The HasReaderGroup ReferenceType is a concrete ReferenceType that can be used directly. It is a subtype of the HasComponent ReferenceType.
The SourceNode of References of this type shall be an instance of the PubSubConnectionType defined in 9.1.5.2.
The TargetNode of this ReferenceType shall be an instance of the ReaderGroupType defined in 9.1.6.6.
Servers shall provide the inverse Reference that relates a ReaderGroup Object back to a PubSubConnectionType Object.
The representation of the HasReaderGroup ReferenceType in the AddressSpace is specified in Table 274.
Table 274 – HasReaderGroup ReferenceType
|
Attributes |
Value |
||
|
BrowseName |
HasReaderGroup |
||
|
InverseName |
IsReaderGroupOf |
||
|
Symmetric |
False |
||
|
IsAbstract |
False |
||
|
References |
NodeClass |
BrowseName |
Comment |
|
Subtype of HasComponent defined in OPC 10000-5. |
|||
|
Conformance Units |
|||
|
PubSub Model Base |
|||
Figure 48 depicts the ObjectType for the PubSub group model and its components and the relations to other parts of the model.

Figure 48 – PubSubGroupType overview
This ObjectType is the abstract base type for Objects representing communication groupings for PubSub connections. The PubSubGroupType is formally defined in Table 275.
Table 275 – PubSubGroupType definition
|
Attribute |
Value |
|
||||
|
BrowseName |
PubSubGroupType |
|
||||
|
IsAbstract |
True |
|
||||
|
References |
Node Class |
BrowseName |
DataType |
TypeDefinition |
Modelling Rule |
|
|
Subtype of BaseObjectType defined in OPC 10000-5. |
|
|||||
|
HasProperty |
Variable |
SecurityMode |
MessageSecurityMode |
PropertyType |
Mandatory |
|
|
HasProperty |
Variable |
SecurityGroupId |
String |
PropertyType |
Optional |
|
|
HasProperty |
Variable |
SecurityKeyServices |
EndpointDescription[] |
PropertyType |
Optional |
|
|
HasProperty |
Variable |
MaxNetworkMessageSize |
UInt32 |
PropertyType |
Mandatory |
|
|
HasProperty |
Variable |
GroupProperties |
KeyValuePair[] |
PropertyType |
Mandatory |
|
|
HasComponent |
Object |
Status |
|
PubSubStatusType |
Mandatory |
|
|
Conformance Units |
||||||
|
PubSub Model Base |
||||||
The SecurityMode is defined in 6.2.5.2.
The SecurityGroupId is defined in 6.2.5.3. If the SecurityMode is not NONE, the Property shall provide the SecurityGroupId. The value of the Property is null or the Property is not present if the SecurityMode is NONE.
The SecurityKeyServices parameter is defined in 6.2.5.4. If the SecurityMode is not NONE, the Property shall provide the list of Security Key Services for the SecurityGroupId.
The MaxNetworkMessageSize is defined in 6.2.5.5.
The GroupProperties is defined in 6.2.5.6.
The Status Object provides the current operational status of the group. The PubSubStatusType is defined in 9.1.10. The state machine for the status and the relation to other PubSub Objects like PubSubConnection, DataSetWriter and DataSetReader are defined in 6.2.1.
Instances of WriterGroupType contain settings for a group of DataSetWriters. The WriterGroupType is formally defined in Table 276.
Table 276 – WriterGroupType definition
|
Attribute |
Value |
|
||||
|
BrowseName |
WriterGroupType |
|
||||
|
IsAbstract |
False |
|
||||
|
References |
Node Class |
BrowseName |
DataType |
TypeDefinition |
ModellingRule |
|
|
Subtype of PubSubGroupType defined in 9.1.6.2 |
|
|||||
|
HasProperty |
Variable |
WriterGroupId |
UInt16 |
PropertyType |
Mandatory |
|
|
HasProperty |
Variable |
PublishingInterval |
Duration |
PropertyType |
Mandatory |
|
|
HasProperty |
Variable |
KeepAliveTime |
Duration |
PropertyType |
Mandatory |
|
|
HasProperty |
Variable |
Priority |
Byte |
PropertyType |
Mandatory |
|
|
HasProperty |
Variable |
LocaleIds |
LocaleId[] |
PropertyType |
Mandatory |
|
|
HasProperty |
Variable |
HeaderLayoutUri |
String |
PropertyType |
Mandatory |
|
|
HasComponent |
Object |
TransportSettings |
|
WriterGroupTransportType |
Optional |
|
|
HasComponent |
Object |
MessageSettings |
|
WriterGroupMessageType |
Optional |
|
|
HasDataSetWriter |
Object |
<DataSetWriterName> |
|
DataSetWriterType |
OptionalPlaceholder |
|
|
HasComponent |
Object |
Diagnostics |
|
PubSubDiagnosticsWriterGroupType |
Optional |
|
|
HasComponent |
Method |
AddDataSetWriter |
Defined in 9.1.6.4. |
Optional |
|
|
|
HasComponent |
Method |
RemoveDataSetWriter |
Defined in 9.1.6.5. |
Optional |
|
|
|
Conformance Units |
||||||
|
PubSub Model Base |
||||||
The WriterGroupId is defined in 6.2.6.1.
The PublishingInterval is defined in 6.2.6.2.
The KeepAliveTime is defined in 6.2.6.3.
The Priority is defined in 6.2.6.4.
The LocaleIds parameter is defined in 6.2.6.5.
The HeaderLayoutUri is defined in 6.2.6.6.
The transport protocol mapping specific setting settings are provided in the optional Object TransportSettings. The WriterGroupTransportType is defined in 9.1.6.7. The Object shall be present if the transport protocol mapping requires specific settings.
The message mapping specific setting settings are provided in the optional Object MessageSettings. The WriterGroupMessageType is defined in 9.1.6.8. The Object shall be present if the message mapping defines specific parameters.
The configured DataSetWriterType Objects are added as components to the instance of the group. DataSetWriterType Objects may be configured with product-specific configuration tools or through OPC UA Methods AddDataSetWriter and RemoveDataSetWriter. The DataSetWriterType is defined in 9.1.7.1. The ReferenceType HasDataSetWriter is defined in 9.1.6.6.
The Diagnostics Object provides the current diagnostic information for a WriterGroupType Object. The PubSubDiagnosticsWriterGroupType is defined in 9.1.11.9.
This Method is used to add a new DataSetWriterType Object to an instance of the WriterGroup. A successful creation of the DataSetWriter shall also create a Reference from the related PublishedDataSet Object to the created DataSetWriter.
The Client shall be authorized to modify the configuration for the PubSub functionality when invoking this Method on the Server.
Signature
AddDataSetWriter (
[in] DataSetWriterDataType Configuration,
[out] NodeId DataSetWriterNodeId
);
|
Argument |
Description |
|
Configuration |
Configuration parameters for the DataSetWriter. The parameters and the DataSetWriterDataType are defined in 6.2.3.10.5. |
|
DataSetWriterNodeId |
The NodeId of the new DataSetWriter Object. |
Method Result Codes
|
ResultCode |
Description |
|
Bad_InvalidArgument |
The Server is not able to apply the name. The name may be too long or may contain invalid characters. |
|
Bad_DataSetIdInvalid |
The DataSet specified for the DataSetWriter creation is invalid. |
|
Bad_BrowseNameDuplicated |
An Object with the name already exists in the group. |
|
Bad_ResourceUnavailable |
The Server has not enough resources to add the DataSetWriter. |
|
Bad_UserAccessDenied |
The Session user does not have rights to create the DataSetWriter. |
Table 277 specifies the AddressSpace representation for the AddDataSetWriter Method.
Table 277 – AddDataSetWriter Method AddressSpace definition
|
Attribute |
Value |
||||
|
BrowseName |
AddDataSetWriter |
||||
|
References |
NodeClass |
BrowseName |
DataType |
TypeDefinition |
ModellingRule |
|
HasProperty |
Variable |
InputArguments |
Argument[] |
PropertyType |
Mandatory |
|
HasProperty |
Variable |
OutputArguments |
Argument[] |
PropertyType |
Mandatory |
|
ConformanceUnits |
|||||
|
PubSub Model Base |
|||||
This Method is used to remove a DataSetWriter Object from the group. The state of the DataSetWriter is set to Disabled before removing the Object. A successful removal of the DataSetWriter shall also delete the Reference from the related PublishedDataSetType Object to the removed DataSetWriter.
The Client shall be authorized to modify the configuration for the PubSub functionality when invoking this Method on the Server.
Signature
RemoveDataSetWriter (
[in] NodeId DataSetWriterNodeId
);
|
Argument |
Description |
|
DataSetWriterNodeId |
NodeId of the DataSetWriter to remove from the group. |
Method Result Codes
|
ResultCode |
Description |
|
Bad_NodeIdUnknown |
The DataSetWriterNodeId is unknown. |
|
Bad_NodeIdInvalid |
The DataSetWriterNodeId is not a NodeId of a DataSetWriter. |
|
Bad_UserAccessDenied |
The Session user is not allowed to delete a DataSetWriter. |
Table 278 specifies the AddressSpace representation for the RemoveDataSetWriter Method.
Table 278 – RemoveDataSetWriter Method AddressSpace definition
|
Attribute |
Value |
||||
|
BrowseName |
RemoveDataSetWriter |
||||
|
References |
NodeClass |
BrowseName |
DataType |
TypeDefinition |
ModellingRule |
|
HasProperty |
Variable |
InputArguments |
Argument[] |
PropertyType |
Mandatory |
|
ConformanceUnits |
|||||
|
PubSub Model Base |
|||||
The HasDataSetWriter ReferenceType is a concrete ReferenceType that can be used directly. It is a subtype of the HasComponent ReferenceType.
The SourceNode of References of this type shall be an instance of the WriterGroupType defined in 9.1.6.3.
The TargetNode of this ReferenceType shall be an instance of the DataSetWriterType defined in 9.1.7.1.
Servers shall provide the inverse Reference that relates a DataSetWriter Object back to a WriterGroupType Object.
The representation of the HasDataSetWriter ReferenceType in the AddressSpace is specified in Table 279.
Table 279 – HasDataSetWriter ReferenceType
|
Attributes |
Value |
||
|
BrowseName |
HasDataSetWriter |
||
|
InverseName |
IsWriterInGroup |
||
|
Symmetric |
False |
||
|
IsAbstract |
False |
||
|
References |
NodeClass |
BrowseName |
Comment |
|
Subtype of HasComponent defined in OPC 10000-5. |
|||
|
Conformance Units |
|||
|
PubSub Model Base |
|||
This ObjectType is the abstract base type for Objects representing transport protocol mapping specific settings for WriterGroups. The WriterGroupTransportType is formally defined in Table 280.
Table 280 – WriterGroupTransportType definition
|
Attribute |
Value |
|
||||
|
BrowseName |
WriterGroupTransportType |
|
||||
|
IsAbstract |
True |
|
||||
|
References |
NodeClass |
BrowseName |
DataType |
TypeDefinition |
ModellingRule |
|
|
Subtype of BaseObjectType |
|
|||||
|
Conformance Units |
||||||
|
PubSub Model Base |
||||||
This ObjectType is the abstract base type for Objects representing message mapping specific settings for WriterGroups. The WriterGroupMessageType is formally defined in Table 281.
Table 281 – WriterGroupMessageType definition
|
Attribute |
Value |
|
||||
|
BrowseName |
WriterGroupMessageType |
|
||||
|
IsAbstract |
True |
|
||||
|
References |
NodeClass |
BrowseName |
DataType |
TypeDefinition |
ModellingRule |
|
|
Subtype of BaseObjectType |
|
|||||
|
Conformance Units |
||||||
|
PubSub Model Base |
||||||
This ObjectType is a concrete type for Objects representing DataSetReader groupings for PubSub connections. The ReaderGroupType is formally defined in Table 282.
Table 282 – ReaderGroupType definition
|
Attribute |
Value |
|
||||
|
BrowseName |
ReaderGroupType |
|
||||
|
IsAbstract |
False |
|
||||
|
References |
Node Class |
BrowseName |
Data Type |
TypeDefinition |
ModellingRule |
|
|
Subtype of PubSubGroupType defined in 9.1.6.2 |
|
|||||
|
HasDataSetReader |
Object |
<DataSetReaderName> |
|
DataSetReaderType |
OptionalPlaceholder |
|
|
HasComponent |
Object |
Diagnostics |
|
PubSubDiagnosticsReaderGroupType |
Optional |
|
|
HasComponent |
Object |
TransportSettings |
|
ReaderGroupTransportType |
Optional |
|
|
HasComponent |
Object |
MessageSettings |
|
ReaderGroupMessageType |
Optional |
|
|
HasComponent |
Method |
AddDataSetReader |
Defined in 9.1.6.10. |
Optional |
|
|
|
HasComponent |
Method |
RemoveDataSetReader |
Defined in 9.1.6.11. |
Optional |
|
|
|
Conformance Units |
||||||
|
PubSub Model Base |
||||||
The configured DataSetReaderType Objects are added as components to the instance of the group. DataSetReaderType Objects may be configured with product-specific configuration tools or through OPC UA Methods AddDataSetReader and RemoveDataSetReader. The DataSetReaderType is defined in 9.1.8.1. The ReferenceType HasDataSetReader is defined in 9.1.6.12.
The Diagnostics Object provides the current diagnostic information for a ReaderGroupType Object. The PubSubDiagnosticsReaderGroupType is defined in 9.1.11.10.
The transport protocol mapping specific setting settings are provided in the optional Object TransportSettings. The ReaderGroupTransportType is defined in 9.1.6.13. The Object shall be present if the transport protocol mapping defines specific parameters.
The message mapping specific setting settings are provided in the optional Object MessageSettings. The ReaderGroupMessageType is defined in 9.1.6.14. The Object shall be present if the message mapping defines specific parameters.
This Method is used to add a new DataSetReaderType Object to an instance of the ReaderGroup.
The Client shall be authorized to modify the configuration for the PubSub functionality when invoking this Method on the Server.
Signature
AddDataSetReader (
[in] DataSetReaderDataType Configuration,
[out] NodeId DataSetReaderNodeId
);
|
Argument |
Description |
|
Configuration |
Configuration parameters for the DataSetWriter. The parameters and the DataSetReaderDataType are defined in 6.2.9. |
|
DataSetReaderNodeId |
The NodeId of the new DataSetReader Object. |
Method Result Codes
|
ResultCode |
Description |
|
Bad_InvalidArgument |
The Server is not able to apply the name. The name may be too long or may contain invalid characters. |
|
Bad_BrowseNameDuplicated |
An Object with the name already exists in the group. |
|
Bad_ResourceUnavailable |
The Server does not have enough resources to add the DataSetReader. |
|
Bad_UserAccessDenied |
The Session user does not have rights to create the DataSetReader. |
Table 283 specifies the AddressSpace representation for the AddDataSetReader Method.
Table 283 – AddDataSetReader Method AddressSpace definition
|
Attribute |
Value |
||||
|
BrowseName |
AddDataSetReader |
||||
|
References |
NodeClass |
BrowseName |
DataType |
TypeDefinition |
ModellingRule |
|
HasProperty |
Variable |
InputArguments |
Argument[] |
PropertyType |
Mandatory |
|
HasProperty |
Variable |
OutputArguments |
Argument[] |
PropertyType |
Mandatory |
|
ConformanceUnits |
|||||
|
PubSub Model Base |
|||||
This Method is used to remove a DataSetReader Object from the group. The state of the DataSetReader is set to Disabled before the Object is removed.
The Client shall be authorized to modify the configuration for the PubSub functionality when invoking this Method on the Server.
Signature
RemoveDataSetReader (
[in] NodeId DataSetReaderNodeId
);
|
Argument |
Description |
|
DataSetReaderNodeId |
NodeId of the DataSetReader to remove from the group. |
Method Result Codes
|
ResultCode |
Description |
|
Bad_NodeIdUnknown |
The DataSetReaderNodeId is unknown. |
|
Bad_NodeIdInvalid |
The DataSetReaderNodeId is not a NodeId of a DataSetReader. |
|
Bad_UserAccessDenied |
The Session user does not have rights to delete the DataSetReader. |
Table 284 specifies the AddressSpace representation for the RemoveDataSetReader Method.
Table 284 – RemoveDataSetReader Method AddressSpace definition
|
Attribute |
Value |
||||
|
BrowseName |
RemoveDataSetReader |
||||
|
References |
NodeClass |
BrowseName |
DataType |
TypeDefinition |
ModellingRule |
|
HasProperty |
Variable |
InputArguments |
Argument[] |
PropertyType |
Mandatory |
|
ConformanceUnits |
|||||
|
PubSub Model Base |
|||||
The HasDataSetReader ReferenceType is a concrete ReferenceType that can be used directly. It is a subtype of the HasComponent ReferenceType.
The SourceNode of References of this type shall be an instance of the ReaderGroupType defined in 9.1.6.6.
The TargetNode of this ReferenceType shall be an instance of the DataSetReaderType defined in 9.1.8.1.
Servers shall provide the inverse Reference that relates a DataSetReader Object back to a ReaderGroupType Object.
The representation of the HasDataSetReader ReferenceType in the AddressSpace is specified in Table 285.
Table 285 – HasDataSetReader ReferenceType
|
Attributes |
Value |
||
|
BrowseName |
HasDataSetReader |
||
|
InverseName |
IsReaderInGroup |
||
|
Symmetric |
False |
||
|
IsAbstract |
False |
||
|
References |
NodeClass |
BrowseName |
Comment |
|
Subtype of HasComponent defined in OPC 10000-5. |
|||
|
Conformance Units |
|||
|
PubSub Model Base |
|||
This ObjectType is the abstract base type for Objects representing transport protocol mapping specific settings for ReaderGroups. The ReaderGroupTransportType is formally defined in Table 286.
There is currently no transport protocol mapping specific setting defined.
Table 286 – ReaderGroupTransportType definition
|
Attribute |
Value |
||||
|
BrowseName |
ReaderGroupTransportType |
||||
|
IsAbstract |
True |
||||
|
References |
NodeClass |
BrowseName |
DataType |
TypeDefinition |
ModellingRule |
|
Subtype of BaseObjectType |
|||||
|
Conformance Units |
|||||
|
PubSub Model Base |
|||||
This ObjectType is the abstract base type for Objects representing message mapping specific settings for ReaderGroups. The ReaderGroupMessageType is formally defined in Table 287.
There is currently no message mapping specific setting defined.
Table 287 – ReaderGroupMessageType definition
|
Attribute |
Value |
||||
|
BrowseName |
ReaderGroupMessageType |
||||
|
IsAbstract |
True |
||||
|
References |
NodeClass |
BrowseName |
DataType |
TypeDefinition |
ModellingRule |
|
Subtype of BaseObjectType |
|||||
|
Conformance Units |
|||||
|
PubSub Model Base |
|||||
Figure 49 depicts the ObjectType for the PubSub DataSetWriter model and its components and the relations to other parts of the model.

Figure 49 – DataSet Writer model overview
An instance of this ObjectType represents the configuration for a DataSetWriter. The DataSetWriterType is formally defined Table 288.
A DataSetWriter that creates DataSetMessages based on a PublishedDataSet shall reference the related PublishedDataSet with an inverse DataSetToWriter Reference.
A DataSetWriter that creates heartbeat DataSetMessages shall not have a reference to a PublishedDataSet.
Table 288 – DataSetWriterType definition
|
Attribute |
Value |
||||
|
BrowseName |
DataSetWriterType |
||||
|
IsAbstract |
False |
||||
|
References |
NodeClass |
BrowseName |
DataType |
TypeDefinition |
Modelling Rule |
|
Subtype of BaseObjectType defined in OPC 10000-5 |
|||||
|
HasProperty |
Variable |
DataSetWriterId |
UInt16 |
PropertyType |
Mandatory |
|
HasProperty |
Variable |
DataSetFieldContentMask |
DataSetField ContentMask |
PropertyType |
Mandatory |
|
HasProperty |
Variable |
KeyFrameCount |
UInt32 |
PropertyType |
Optional |
|
HasProperty |
Variable |
DataSetWriterProperties |
KeyValuePair[] |
PropertyType |
Mandatory |
|
HasComponent |
Object |
TransportSettings |
|
DataSetWriterTransportType |
Optional |
|
HasComponent |
Object |
MessageSettings |
|
DataSetWriterMessageType |
Optional |
|
HasComponent |
Object |
Status |
|
PubSubStatusType |
Mandatory |
|
HasComponent |
Object |
Diagnostics |
|
PubSubDiagnosticsDataSetWriterType |
Optional |
|
Conformance Units |
|||||
|
PubSub Model Base |
|||||
The DataSetWriterId is defined in 6.2.4.1.
The DataSetFieldContentMask is defined in 6.2.4.2.
The KeyFrameCount is defined in 6.2.4.3. The Property shall be present for PublishedDataSets that provide cyclic updates of the DataSet.
The DataSetWriterProperties is defined in 6.2.4.4.
The transport protocol mapping specific setting settings are provided in the optional Object TransportSettings. The DataSetWriterTransportType is defined in 9.1.7.3. The Object shall be present if the transport protocol mapping defines specific parameters.
The message mapping specific setting settings are provided in the optional Object MessageSettings. The DataSetWriterMessageType is defined in 9.1.7.4. The Object shall be present if the message mapping defines specific parameters.
The Status Object provides the current operational status of the DataSetWriter. The PubSubStatusType is defined in 9.1.10. The state machine for the status and the relation to other PubSub Objects like PubSubConnection and PubSubGroup is defined in 6.2.1.
The Diagnostics Object provides the current diagnostic information for a DataSetWriterType Object. The PubSubDiagnosticsDataSetWriterType is defined in 9.1.11.11.
This ObjectType is the abstract base type for Objects defining protocol-specific transport settings of DataSetMessages. The DataSetWriterTransportType is formally defined Table 289.
Table 289 – DataSetWriterTransportType definition
|
Attribute |
Value |
|
||||
|
BrowseName |
DataSetWriterTransportType |
|
||||
|
IsAbstract |
True |
|
||||
|
References |
NodeClass |
BrowseName |
DataType |
TypeDefinition |
ModellingRule |
|
|
Subtype of BaseObjectType defined in OPC 10000-5 |
|
|||||
|
Conformance Units |
||||||
|
PubSub Model Base |
||||||
This ObjectType is the abstract base type for Objects representing message mapping specific settings for DataSetWriters. The DataSetWriterMessageType is formally defined in Table 290.
Table 290 – DataSetWriterMessageType definition
|
Attribute |
Value |
||||
|
BrowseName |
DataSetWriterMessageType |
||||
|
IsAbstract |
True |
||||
|
References |
NodeClass |
BrowseName |
DataType |
TypeDefinition |
ModellingRule |
|
Subtype of BaseObjectType defined in OPC 10000-5 |
|||||
|
Conformance Units |
|||||
|
PubSub Model Base |
|||||
Figure 50 depicts the ObjectType for the PubSub DataSetReader model and its components and the relations to other parts of the model.

Figure 50 – DataSet Reader model overview
This ObjectType defines receiving behaviour of DataSetMessages and the decoding to DataSets. The DataSetReaderType is formally defined in Table 291.
The SubscribedDataSetType defined in 9.1.9.1 describes the processing of the received DataSet in a Subscriber.
Table 291 – DataSetReaderType definition
|
Attribute |
Value |
|||||
|
BrowseName |
DataSetReaderType |
|||||
|
IsAbstract |
False |
|||||
|
References |
Node Class |
BrowseName |
DataType |
TypeDefinition |
Modelling Rule |
|
|
Subtype of BaseObjectType defined in OPC 10000-5 |
||||||
|
HasProperty |
Variable |
PublisherId |
BaseDataType |
PropertyType |
Mandatory |
|
|
HasProperty |
Variable |
WriterGroupId |
UInt16 |
PropertyType |
Mandatory |
|
|
HasProperty |
Variable |
DataSetWriterId |
UInt16 |
PropertyType |
Mandatory |
|
|
HasProperty |
Variable |
DataSetMetaData |
DataSetMetaDataType |
PropertyType |
Mandatory |
|
|
HasProperty |
Variable |
DataSetFieldContentMask |
DataSetFieldContentMask |
PropertyType |
Mandatory |
|
|
HasProperty |
Variable |
MessageReceiveTimeout |
Duration |
PropertyType |
Mandatory |
|
|
HasProperty |
Variable |
KeyFrameCount |
UInt32 |
PropertyType |
Mandatory |
|
|
HasProperty |
Variable |
HeaderLayoutUri |
String |
PropertyType |
Mandatory |
|
|
HasProperty |
Variable |
SecurityMode |
MessageSecurityMode |
PropertyType |
Optional |
|
|
HasProperty |
Variable |
SecurityGroupId |
String |
PropertyType |
Optional |
|
|
HasProperty |
Variable |
SecurityKeyServices |
EndpointDescription[] |
PropertyType |
Optional |
|
|
HasProperty |
Variable |
DataSetReaderProperties |
KeyValuePair[] |
PropertyType |
Mandatory |
|
|
HasComponent |
Object |
TransportSettings |
|
DataSetReaderTransportType |
Optional |
|
|
HasComponent |
Object |
MessageSettings |
|
DataSetReaderMessageType |
Optional |
|
|
HasComponent |
Object |
Status |
|
PubSubStatusType |
Mandatory |
|
|
HasComponent |
Object |
Diagnostics |
|
PubSubDiagnosticsDataSetReaderType |
Optional |
|
|
HasComponent |
Object |
SubscribedDataSet |
|
SubscribedDataSetType |
Mandatory |
|
|
HasComponent |
Method |
CreateTargetVariables |
Defined in 9.1.8.5. |
Optional |
||
|
HasComponent |
Method |
CreateDataSetMirror |
Defined in 9.1.8.6. |
Optional |
||
|
Conformance Units |
|||||
|
PubSub Model Base |
|||||
The Properties PublisherId, WriterGroupId, DataSetWriterId and DataSetClassId define filters for received NetworkMessages. If the value of the Property is set, it is used as filter and all messages that do not match the filter are dropped.
The PublisherId is defined in 6.2.9.1.
The WriterGroupId is defined in 6.2.9.2.
The DataSetWriterId is defined in 6.2.9.3.
The DataSetMetaData is defined in 6.2.9.4. If the DataSetReader receives an updated DataSetMetaData, the DataSetReader shall update the Property DataSetMetaData.
The DataSetFieldContentMask is defined in 6.2.9.5.
The MessageReceiveTimeout is defined in 6.2.9.6.
The KeyFrameCount is defined in 6.2.9.7.
The HeaderLayoutUri is defined in 6.2.9.8.
The SecurityMode is defined in 6.2.9.9. If present or if the value is not INVALID, it overwrites the settings on the group.
The SecurityGroupId is defined in 6.2.9.10.
The SecurityKeyServices is defined in 6.2.9.11.
The DataSetReaderProperties is defined in 6.2.9.12.
The transport protocol mapping specific setting settings are provided in the optional Object TransportSettings. The DataSetReaderTransportType is defined in 9.1.8.3. The Object shall be present if the transport protocol mapping defines specific parameters.
The message mapping specific setting settings are provided in the optional Object MessageSettings. The DataSetReaderMessageType is defined in 9.1.8.4. The Object shall be present if the message mapping defines specific parameters.
The Status Object provides the current operational state of the DataSetReader. The PubSubStatusType is defined in 9.1.10. The state machine for the status and the relation to other PubSub Objects like PubSubConnection and PubSubGroup are defined in 6.2.1.
The Diagnostics Object provides the current diagnostic information for a DataSetReaderType Object. The PubSubDiagnosticsDataSetReaderType is defined in 9.1.11.12.
The SubscribedDataSet Object contains the metadata for the subscribed DataSet and the information for the processing of a DataSetMessage. The SubscribedDataSetType and the available subtypes are defined in 9.1.9. If the DataSetReader is configured to receive heartbeat DataSetMessages, the Object shall be of the base type SubscribedDataSetType.
This ObjectType is the abstract base type for Objects defining the transport protocol-specific parameters for DataSetReaders. The DataSetReaderTransportType is formally defined in Table 292.
Table 292 – DataSetReaderTransportType definition
|
Attribute |
Value |
||||
|
BrowseName |
DataSetReaderTransportType |
||||
|
IsAbstract |
True |
||||
|
References |
NodeClass |
BrowseName |
DataType |
TypeDefinition |
ModellingRule |
|
Subtype of BaseObjectType defined in OPC 10000-5 |
|||||
|
Conformance Units |
|||||
|
PubSub Model Base |
|||||
This ObjectType is the abstract base type for Objects representing message mapping specific settings for DataSetReaders. The DataSetReaderMessageType is formally defined in Table 293.
Table 293 – DataSetReaderMessageType definition
|
Attribute |
Value |
|
||||
|
BrowseName |
DataSetReaderMessageType |
|
||||
|
IsAbstract |
True |
|
||||
|
References |
NodeClass |
BrowseName |
DataType |
TypeDefinition |
ModellingRule |
|
|
Subtype of BaseObjectType defined in OPC 10000-5 |
|
|||||
|
Conformance Units |
||||||
|
PubSub Model Base |
||||||
This Method is used to initially set the SubscribedDataSet to TargetVariablesType and to create the list of target Variables of a SubscribedDataSetType.
The Client shall be authorized to modify the configuration for the PubSub functionality when invoking this Method on the Server.
Signature
CreateTargetVariables (
[in] ConfigurationVersionDataType ConfigurationVersion,
[in] FieldTargetDataType[] TargetVariablesToAdd,
[out] StatusCode[] AddResults
);
|
Argument |
Description |
|
ConfigurationVersion |
Configuration version of the DataSet. The configuration version passed through CreateTargetVariables shall match the current configuration version in DataSetMetaData Property. If it does not match, the result Bad_InvalidState shall be returned. The ConfigurationVersionDataType is defined in 6.2.3.2.6. |
|
TargetVariablesToAdd |
The list of target Variables to write received DataSet fields to. The FieldTargetDataType is defined in 6.2.10.2.3. The succeeded targets are added to the TargetVariables Property. |
|
AddResults |
The result codes for the Variables to connect. |
Method Result Codes
|
ResultCode |
Description |
|
Bad_NothingToDo |
An empty list of Variables was provided. |
|
Bad_InvalidState |
The DataSetReader is not configured yet or the ConfigurationVersion does not match the version in the Publisher. |
|
Bad_UserAccessDenied |
The Session user is not allowed to configure the Object. |
Operation Result Codes
|
ResultCode |
Description |
|
Bad_NodeIdInvalid |
See OPC 10000-4 for the description of this result code. This status code is related to the TargetNodeId. |
|
Bad_NodeIdUnknown |
See OPC 10000-4 for the description of this result code. This status code is related to the TargetNodeId. |
|
Bad_AttributeIdInvalid |
See OPC 10000-4 for the description of this result code. This status code is related to the AttributeId. |
|
Bad_NoMatch |
This status code indicates that the DataSetFieldId is invalid. |
|
Bad_IndexRangeInvalid |
See OPC 10000-4 for the description of this result code. This status code indicates either an invalid ReceiverIndexRange or an invalid WriterIndexRange or if the two settings result in a different size. |
|
Bad_IndexRangeNoData |
See OPC 10000-4 for the description of this result code. If the ArrayDimensions have a fixed length that cannot change and no data exists within the range of indexes specified, Bad_IndexRangeNoData is returned in AddDataConnections. |
|
Bad_TooManyMonitoredItems |
The Server has reached its maximum number of items for the DataSetReader object. |
|
Bad_InvalidState |
The TargetNodeId is already used by another connection. |
|
Bad_TypeMismatch |
The Server shall return a Bad_TypeMismatch error if the data type of the DataSet field is not the same type or subtype as the target Variable DataType. Based on the DataType hierarchy, subtypes of the Variable DataType shall be accepted by the Server. A ByteString is structurally the same as a one dimensional array of Byte. A Server shall accept a ByteString if an array of Byte is expected. |
Table 294 specifies the AddressSpace representation for the CreateTargetVariables Method.
Table 294 – CreateTargetVariables Method AddressSpace definition
|
Attribute |
Value |
||||
|
BrowseName |
CreateTargetVariables |
||||
|
References |
NodeClass |
BrowseName |
DataType |
TypeDefinition |
ModellingRule |
|
HasProperty |
Variable |
InputArguments |
Argument[] |
PropertyType |
Mandatory |
|
HasProperty |
Variable |
OutputArguments |
Argument[] |
PropertyType |
Mandatory |
|
ConformanceUnits |
|||||
|
PubSub Model SubscribedDataSet |
|||||
This Method is used to set the SubscribedDataSet to SubscribedDataSetMirrorType used to represents the fields of the DataSet as Variables in the Subscriber Address Space. This Method creates an Object below the SubscribedDataSet and below this Object it creates a Variable Node for every field in the DataSetMetaData. The detailed rules for the Object creation are defined in 9.1.9.3.
If the SubscribedDataSet already has a specific subtype, this subtype is replaced with a SubscribedDataSetMirrorType instance.
The Client shall be authorized to modify the configuration for the PubSub functionality when invoking this Method on the Server.
Signature
CreateDataSetMirror (
[in] String ParentNodeName,
[in] RolePermissionType[] RolePermissions,
[out] NodeId ParentNodeId
);
|
Argument |
Description |
|
ParentNodeName |
This parameter defines the BrowseName and DisplayName of the parent Node for the Variables representing the fields of the subscribed DataSet. |
|
RolePermissions |
Value of the RolePermissions Attribute to be set on the parent Node. This value is also used as RolePermissions for all Variables of the DataSet mirror. |
|
ParentNodeId |
NodeId of the created parent Node. |
Method Result Codes
|
ResultCode |
Description |
|
Bad_InvalidState |
The DataSetReader is not configured yet or the ConfigurationVersion does not match the version in the Publisher. |
|
Bad_UserAccessDenied |
The Session user is not allowed to configure the Object. |
Table 295 specifies the AddressSpace representation for the CreateDataSetMirror Method.
Table 295 – CreateDataSetMirror Method AddressSpace definition
|
Attribute |
Value |
||||
|
BrowseName |
CreateDataSetMirror |
||||
|
References |
NodeClass |
BrowseName |
DataType |
TypeDefinition |
ModellingRule |
|
HasProperty |
Variable |
InputArguments |
Argument[] |
PropertyType |
Mandatory |
|
HasProperty |
Variable |
OutputArguments |
Argument[] |
PropertyType |
Mandatory |
|
ConformanceUnits |
|||||
|
PubSub Model SubscribedDataSet Mirror |
|||||
This ObjectType defines the metadata for the subscribed DataSet and the information for the processing of DataSetMessages. See 5.4.2.2 for an introduction to the processing options for received DataSetMessages.
The SubscribedDataSetType is formally defined in Table 296.
Table 296 – SubscribedDataSetType definition
|
Attribute |
Value |
|||||
|
BrowseName |
SubscribedDataSetType |
|||||
|
IsAbstract |
False |
|||||
|
References |
NodeClass |
BrowseName |
DataType |
TypeDefinition |
ModellingRule |
|
|
Subtype of BaseObjectType defined in OPC 10000-5 |
||||||
|
Conformance Units |
|
|||||
|
PubSub Model Base |
|
|||||
This ObjectType defines the metadata for the subscribed DataSet and the information for the processing of DataSetMessages. The TargetVariablesType is formally defined in Table 297.
Table 297 – TargetVariablesType definition
|
Attribute |
Value |
|
||||
|
BrowseName |
TargetVariablesType |
|
||||
|
IsAbstract |
False |
|
||||
|
References |
NodeClass |
BrowseName |
DataType |
TypeDefinition |
ModellingRule |
|
|
Subtype of SubscribedDataSetType defined in 9.1.9.1. |
|
|||||
|
HasProperty |
Variable |
TargetVariables |
FieldTargetDataType[] |
PropertyType |
Mandatory |
|
|
HasComponent |
Method |
AddTargetVariables |
Defined in 9.1.9.2.2. |
Optional |
|
|
|
HasComponent |
Method |
RemoveTargetVariables |
Defined in 9.1.9.2.3. |
Optional |
|
|
|
Conformance Units |
||||||
|
PubSub Model SubscribedDataSet |
||||||
The TargetVariables is defined in 6.2.10.2.
This Method is used to add target Variables to an existing list of target Variables of a TargetVariablesType Object.
The Client shall be authorized to modify the configuration for the PubSub functionality when invoking this Method on the Server.
Signature
[in] ConfigurationVersionDataType ConfigurationVersion,
[in] FieldTargetDataType[] TargetVariablesToAdd,
[out] StatusCode[] AddResults
);
|
Argument |
Description |
|
ConfigurationVersion |
Configuration version of the DataSet. The configuration version passed through AddDataConnections shall match the current configuration version in DataSetMetaData Property. If it does not match, the result Bad_InvalidState shall be returned. The ConfigurationVersionDataType is defined in 6.2.3.2.6. |
|
TargetVariablesToAdd |
The list of target Variables to write received DataSet fields to. The FieldTargetDataType is defined in 6.2.10.2.3. The succeeded connections are added to the TargetVariables Property. |
|
AddResults |
The result codes for the Variables to connect. |
Method Result Codes
|
ResultCode |
Description |
|
Bad_NothingToDo |
An empty list of Variables was provided. |
|
Bad_InvalidState |
The DataSetReader is not configured yet or the ConfigurationVersion does not match the version in the Publisher. |
|
Bad_UserAccessDenied |
The Session user is not allowed to configure the Object. |
Operation Result Codes
|
ResultCode |
Description |
|
Bad_NodeIdInvalid |
See OPC 10000-4 for the description of this result code. |
|
Bad_NodeIdUnknown |
See OPC 10000-4 for the description of this result code. |
|
Bad_IndexRangeInvalid |
See OPC 10000-4 for the description of this result code. This status code indicates either an invalid ReceiverIndexRange or an invalid WriterIndexRange or if the two settings result in a different size. |
|
Bad_IndexRangeNoData |
See OPC 10000-4 for the description of this result code. If the ArrayDimensions have a fixed length that cannot change and no data exists within the range of indexes specified, Bad_IndexRangeNoData is returned in AddDataConnections. |
|
Bad_TooManyMonitoredItems |
The Server has reached its maximum number of items for the DataSetReader object. |
|
Bad_InvalidState |
The TargetNodeId is already used by another target Variable. |
|
Bad_TypeMismatch |
The Server shall return a Bad_TypeMismatch error if the data type of the DataSet field is not the same type or subtype as the target Variable DataType. Based on the DataType hierarchy, subtypes of the Variable DataType shall be accepted by the Server. A ByteString is structurally the same as a one dimensional array of Byte. A Server shall accept a ByteString if an array of Byte is expected. |
Table 298 specifies the AddressSpace representation for the AddTargetVariables Method.
Table 298 – AddTargetVariables Method AddressSpace definition
|
Attribute |
Value |
||||
|
BrowseName |
AddTargetVariables |
||||
|
References |
NodeClass |
BrowseName |
DataType |
TypeDefinition |
ModellingRule |
|
HasProperty |
Variable |
InputArguments |
Argument[] |
PropertyType |
Mandatory |
|
HasProperty |
Variable |
OutputArguments |
Argument[] |
PropertyType |
Mandatory |
|
ConformanceUnits |
|||||
|
PubSub Model SubscribedDataSet |
|||||
This Method is used to remove entries from the list of target Variables of a TargetVariablesType Object.
The Client shall be authorized to modify the configuration for the PubSub functionality when invoking this Method on the Server.
Signature
RemoveTargetVariables (
[in] ConfigurationVersionDataType ConfigurationVersion,
[in] UInt32[] TargetsToRemove,
[out] StatusCode[] RemoveResults
);
|
Argument |
Description |
|
ConfigurationVersion |
Configuration version of the DataSet. The configuration version passed through RemoveTargetVariables shall match the current configuration version in DataSetMetaData Property. If it does not match, the result Bad_InvalidState shall be returned. The ConfigurationVersionDataType is defined in 6.2.3.2.6. |
|
TargetsToRemove |
Array of indices of connections to remove from the list of target Variables. |
|
RemoveResults |
The result codes for the connections to remove. |
Method Result Codes
|
ResultCode |
Description |
|
Bad_NothingToDo |
An empty list of Variables was provided. |
|
Bad_InvalidState |
The DataSetReader is not configured yet or the ConfigurationVersion does not match the version in the DataSetMetaData. |
|
Bad_UserAccessDenied |
The Session user is not allowed to configure the Object. |
Operation Result Codes
|
ResultCode |
Description |
|
Bad_InvalidArgument |
The provided index is invalid. |
Table 299 specifies the AddressSpace representation for the RemoveTargetVariables Method.
Table 299 – RemoveTargetVariables Method AddressSpace definition
|
Attribute |
Value |
||||
|
BrowseName |
RemoveTargetVariables |
||||
|
References |
NodeClass |
BrowseName |
DataType |
TypeDefinition |
ModellingRule |
|
HasProperty |
Variable |
InputArguments |
Argument[] |
PropertyType |
Mandatory |
|
HasProperty |
Variable |
OutputArguments |
Argument[] |
PropertyType |
Mandatory |
|
ConformanceUnits |
|||||
|
PubSub Model SubscribedDataSet |
|||||
This ObjectType defines the information for the processing of DataSetMessages as mirror Variables. For each field of the DataSet a mirror Variable is created in the Subscriber AddressSpace. The SubscribedDataSetMirrorType is formally defined in Table 300.
Table 300 – SubscribedDataSetMirrorType definition
|
Attribute |
Value |
||||
|
BrowseName |
SubscribedDataSetMirrorType |
||||
|
IsAbstract |
False |
||||
|
References |
NodeClass |
BrowseName |
DataType |
TypeDefinition |
ModellingRule |
|
Subtype of SubscribedDataSetType defined in 9.1.9.1. |
|||||
|
Conformance Units |
|||||
|
PubSub Model SubscribedDataSet Mirror |
|||||
An Object of this type shall reference a mirror Object with HasComponent where the name of the Object is based on the ParentNodeName. The Method CreateDataSetMirror can be used to set the SubscribedDataSet into the mirror mode.
The mirror Object shall reference Variables for each DataSet field in the DataSetMetaData with HasComponent. The name, DataType, ValueRank and ArrayDimensions of the Variables shall match the settings for the corresponding DataSet field in the DataSetMetaData.
A Variable representing a field of the DataSet shall be created with the following rules
· TypeDefinition is BaseDataVariableType or a subtype.
· The Reference from the parent Node to the Variable is of type HasComponent.
· The initial AccessLevel of the Variables is CurrentRead.
· The RolePermissions is derived from the parent Node.
· The other Attribute values are taken from the FieldMetaData.
· The properties in the FieldMetaData are created as Properties of the Variable.
The DataTypes are created in the Subscriber from the DataSetMetaData if they do not exist. The NamespaceUri of the created DataTypes shall match the namespace contained in the DataSetMetaData.
The SubscribedDataSetFolderType is formally defined in Table 301.
Table 301 – SubscribedDataSetFolderType definition
|
Attribute |
Value |
||||
|
BrowseName |
SubscribedDataSetFolderType |
||||
|
IsAbstract |
False |
||||
|
References |
NodeClass |
BrowseName |
DataType |
TypeDefinition |
ModellingRule |
|
Subtype of FolderType defined in OPC 10000-5. |
|||||
|
Organizes |
Object |
<SubscribedDataSetFolderName> |
|
SubscribedDataSetFolderType |
OptionalPlaceholder |
|
HasComponent |
Object |
<StandaloneSubscribedDataSetName> |
|
StandaloneSubscribedDataSetType |
OptionalPlaceholder |
|
HasComponent |
Method |
AddSubscribedDataSet |
Defined in 9.1.9.4.2 |
Optional |
|
|
HasComponent |
Method |
RemoveSubscribedDataSet |
Defined in 9.1.9.4.3 |
Optional |
|
|
HasComponent |
Method |
AddDataSetFolder |
Defined in 9.1.9.4.4. |
Optional |
|
|
HasComponent |
Method |
RemoveDataSetFolder |
Defined in 9.1.9.4.5. |
Optional |
|
|
Conformance Units |
|||||
|
PubSub Model SubscribedDataSet Standalone |
|||||
The SubscribedDataSetFolderType ObjectType is a concrete type and can be used directly.
Instances of the SubscribedDataSetFolderType can contain StandaloneSubscribedDataSets or other instances of the SubscribedDataSetFolderType. This can be used to build a tree of Folder Objects used to group the configured StandaloneSubscribedDataSets.
The StandaloneSubscribedDataSetType Objects are added as components to the instance of the SubscribedDataSetFolderType. An instance of a StandaloneSubscribedDataSetType is referenced only from one SubscribedDataSetFolder. If the SubscribedDataSetFolder is deleted, all referenced StandaloneSubscribedDataSetType Objects are deleted with the folder.
StandaloneSubscribedDataSetType Objects may be configured with product-specific configuration tools or added and removed through the Methods AddSubscribedDataSet and RemoveSubscribedDataSet.
This Method is used to add a new standalone subscribed DataSet Object to an instance of the DataSet Folder.
The Client shall be authorized to modify the configuration for the PubSub functionality when invoking this Method on the Server.
Signature
AddSubscribedDataSet (
[in] StandaloneSubscribedDataSetDataType SubscribedDataSet,
[out] NodeId SubscribedDataSetNodeId
);
|
Argument |
Description |
|
SubscribedDataSet |
The standalone subscribed DataSet to add. |
|
SubscribedDataSetNodeId |
The NodeId of the new standalone subscribed DataSet Object. |
Method Result Codes
|
ResultCode |
Description |
|
Bad_InvalidArgument |
The Server is not able to apply the name. The name may be too long or may contain invalid characters. |
|
Bad_BrowseNameDuplicated |
An Object with the name already exists in the folder. |
|
Bad_ResourceUnavailable |
The Server does not have enough resources to add the subscribed DataSet. |
|
Bad_UserAccessDenied |
The Session user does not have rights to create the subscribed DataSet. |
Table 302 specifies the AddressSpace representation for the AddSubscribedDataSet Method.
Table 302 – AddSubscribedDataSet Method AddressSpace definition
|
Attribute |
Value |
||||
|
BrowseName |
AddSubscribedDataSet |
||||
|
References |
NodeClass |
BrowseName |
DataType |
TypeDefinition |
ModellingRule |
|
HasProperty |
Variable |
InputArguments |
Argument[] |
PropertyType |
Mandatory |
|
HasProperty |
Variable |
OutputArguments |
Argument[] |
PropertyType |
Mandatory |
|
ConformanceUnits |
|||||
|
PubSub Model SubscribedDataSet Standalone |
|||||
This Method is used to remove a standalone subscribed DataSet Object from a subscribed DataSet Folder. If a DataSetReader is connected, the DataSetReader is removed too.
The Client shall be authorized to modify the configuration for the PubSub functionality when invoking this Method on the Server.
Signature
RemoveSubscribedDataSet (
[in] NodeId SubscribedDataSetNodeId
);
|
Argument |
Description |
|
SubscribedDataSetNodeId |
NodeId of the standalone subscribed DataSet to remove from the folder. |
Method Result Codes
|
ResultCode |
Description |
|
Bad_NodeIdUnknown |
The SubscribedDataSetNodeId is unknown. |
|
Bad_NodeIdInvalid |
The SubscribedDataSetNodeId is not a NodeId of a standalone subscribed DataSet. |
|
Bad_UserAccessDenied |
The Session user does not have rights to delete the Object. |
Table 303 specifies the AddressSpace representation for the RemoveSubscribedDataSet Method.
Table 303 – RemoveSubscribedDataSet Method AddressSpace definition
|
Attribute |
Value |
||||
|
BrowseName |
RemoveSubscribedDataSet |
||||
|
References |
NodeClass |
BrowseName |
DataType |
TypeDefinition |
ModellingRule |
|
HasProperty |
Variable |
InputArguments |
Argument[] |
PropertyType |
Mandatory |
|
ConformanceUnits |
|||||
|
PubSub Model SubscribedDataSet Standalone |
|||||
This Method is used to add a SubscribedDataSetFolderType Object to a SubscribedDataSetFolderType Object.
The Client shall be authorized to modify the configuration for the PubSub functionality when invoking this Method on the Server.
Signature
AddDataSetFolder (
[in] String Name,
[out] NodeId DataSetFolderNodeId
);
|
Argument |
Description |
|
Name |
Name of the Object to create. |
|
DataSetFolderNodeId |
NodeId of the created SubscribedDataSetFolderType Object. |
Method Result Codes
|
ResultCode |
Description |
|
Bad_BrowseNameDuplicated |
A folder Object with the name already exists. |
|
Bad_InvalidArgument |
The Server is not able to apply the Name. The Name may be too long or may contain invalid characters. |
|
Bad_UserAccessDenied |
The Session user is not allowed to add a folder. |
Table 304 specifies the AddressSpace representation for the AddDataSetFolder Method.
Table 304 – AddDataSetFolder Method AddressSpace definition
|
Attribute |
Value |
||||
|
BrowseName |
AddDataSetFolder |
||||
|
References |
NodeClass |
BrowseName |
DataType |
TypeDefinition |
ModellingRule |
|
HasProperty |
Variable |
InputArguments |
Argument[] |
PropertyType |
Mandatory |
|
HasProperty |
Variable |
OutputArguments |
Argument[] |
PropertyType |
Mandatory |
|
ConformanceUnits |
|||||
|
PubSub Model SubscribedDataSet Standalone |
|||||
This Method is used to remove a SubscribedDataSetFolderType Object from the parent SubscribedDataSetFolderType Object.
A successful removal of the SubscribedDataSetFolderType Object removes all associated StandaloneSubscribedDataSetType Objects and their associated DataSetReader Objects. Before the Objects are removed, their state is changed to Disabled.
The Client shall be authorized to modify the configuration for the PubSub functionality when invoking this Method on the Server.
Signature
RemoveDataSetFolder (
[in] NodeId DataSetFolderNodeId
);
|
Argument |
Description |
|
DataSetFolderNodeId |
NodeId of the SubscribedDataSetFolderType Object to remove from the Server. |
Method Result Codes
|
ResultCode |
Description |
|
Bad_NodeIdUnknown |
The DataSetFolderNodeId is unknown. |
|
Bad_UserAccessDenied |
The Session user is not allowed to delete the folder. |
Table 305 specifies the AddressSpace representation for the RemoveDataSetFolder Method.
Table 305 – RemoveDataSetFolder Method AddressSpace definition
|
Attribute |
Value |
||||
|
BrowseName |
RemoveDataSetFolder |
||||
|
References |
NodeClass |
BrowseName |
DataType |
TypeDefinition |
ModellingRule |
|
HasProperty |
Variable |
InputArguments |
Argument[] |
PropertyType |
Mandatory |
|
ConformanceUnits |
|||||
|
PubSub Model SubscribedDataSet Standalone |
|||||
This ObjectType represents a Subscriber defined standalone DataSet. A standalone subscribed DataSet can exist without DataSetReader and is used to define a DataSet from the Subscriber side. A DataSetReader can be configured and connected to the standalone DataSet if a Publisher provides the DataSetMessages defined by the DataSetMetaData in the standalone DataSet. The StandaloneSubscribedDataSetType is formally defined in Table 306.
Table 306 – StandaloneSubscribedDataSetType definition
|
Attribute |
Value |
||||
|
BrowseName |
StandaloneSubscribedDataSetType |
||||
|
IsAbstract |
False |
||||
|
References |
Node Class |
BrowseName |
DataType |
TypeDefinition |
Modelling Rule |
|
Subtype of BaseObjectType defined in OPC 10000-5 |
|||||
|
HasComponent |
Object |
SubscribedDataSet |
|
SubscribedDataSetType |
Mandatory |
|
HasProperty |
Variable |
DataSetMetaData |
DataSetMetaDataType |
PropertyType |
Mandatory |
|
HasProperty |
Variable |
IsConnected |
Boolean |
PropertyType |
Mandatory |
|
Conformance Units |
|||||
|
PubSub Model SubscribedDataSet Standalone |
|||||
The SubscribedDataSetType defined in 9.1.9.1 describes the processing of the received DataSet in a Subscriber.
The DataSetMetaData is defined in 6.2.9.4. A Publisher must be configured to send DataSetMessages that comply with the DataSetMetaData in the standalone subscribed DataSet.
The IsConnected Property with DataType Boolean indicates if the standalone subscribed DataSet is connected to a DataSetReader. A standalone subscribed DataSet can only be connected to one DataSetReader. If a DataSetReader is connected, the DataSetReader Object shall share the Nodes SubscribedDataSet and DataSetMetaData with the StandaloneSubscribedDataSet Object. The relation between standalone SubscribedDataSet and the connected DataSetReader is provided in both directions through the inverse References from the SubscribedDataSet Object.
This ObjectType is used to indicate and change the status of a PubSub Object like PubSubConnection, DataSetWriter or DataSetReader. The PubSubStatusType is formally defined in Table 307.
Table 307 – PubSubStatusType definition
|
Attribute |
Value |
||||
|
BrowseName |
PubSubStatusType |
||||
|
IsAbstract |
False |
||||
|
References |
NodeClass |
BrowseName |
DataType |
TypeDefinition |
ModellingRule |
|
Subtype of BaseObjectType defined in OPC 10000-5. |
|||||
|
HasComponent |
Variable |
State |
PubSubState |
BaseDataVariableType |
Mandatory |
|
HasComponent |
Method |
Enable |
Defined in 9.1.10.2. |
Optional |
|
|
HasComponent |
Method |
Disable |
Defined in 9.1.10.3. |
Optional |
|
|
Conformance Units |
|||||
|
PubSub Model Base |
|||||
The State Variable provides the current operational state of the PubSub Object. The default value is Disabled. The PubSubState Enumeration and the related state machine are defined in 6.2.1.
The State may be changed with product-specific configuration tools or with the Methods Enable and Disable.
This Method is used to enable a configured PubSub Object. The related state machine and the transitions triggered by a successful call to this Method are defined in 6.2.1.
The Server shall reject Enable Method calls if the current State is not Disabled.
The Client shall be authorized to modify the configuration for the PubSub functionality when invoking this Method on the Server.
Signature
Enable ();
Method Result Codes
|
ResultCode |
Description |
|
Bad_InvalidState |
The state of the Object is not disabled. |
|
Bad_UserAccessDenied |
The Session user is not allowed to configure the Object. |
Table 308 specifies the AddressSpace representation for the Enable Method.
Table 308 – Enable Method AddressSpace definition
|
Attribute |
Value |
|
BrowseName |
Enable |
|
ConformanceUnits |
|
|
PubSub Model Base |
|
This Method is used to disable a PubSub Object. The related state machine and the transitions triggered by a successful call to this Method are defined in 6.2.1.
The Server shall reject Disable Method calls if the current State is Disabled.
The Client shall be authorized to modify the configuration for the PubSub functionality when invoking this Method on the Server.
Signature
Disable ();
Method Result Codes
|
ResultCode |
Description |
|
Bad_InvalidState |
The state of the Object is not operational. |
|
Bad_UserAccessDenied |
The Session user is not allowed to configure the Object. |
Table 309 specifies the AddressSpace representation for the Disable Method.
Table 309 – Disable Method AddressSpace definition
|
Attribute |
Value |
|
BrowseName |
Disable |
|
ConformanceUnits |
|
|
PubSub Model Base |
|
PubSub ObjectTypes that require a status Object add a component with the BrowseName Status.
The following types are used to expose diagnostics information in the PubSub information model. Each level of the PubSub hierarchy shall contain its own diagnostics element in a standardized format. An overview over the proposed diagnostics architecture is given in Figure 51.
Figure 51 – PubSub Diagnostics overview
Figure 52 shows the structure of a Variable which holds a diagnostics counter with defined Properties. The PubSubDiagnosticsCounterType is formally defined in 9.1.11.5.

Figure 52 – PubSubDiagnosticsCounterType
The PubSubDiagnosticsType is the base type for the diagnostics objects and is formally defined in Table 310.
Table 310 – PubSubDiagnosticsType
|
Attribute |
Value |
||||
|
BrowseName |
PubSubDiagnosticsType |
||||
|
IsAbstract |
True |
||||
|
References |
Node Class |
BrowseName |
DataType |
TypeDefinition |
Modelling Rule |
|
Subtype of BaseObjectType defined in OPC 10000-5. |
|||||
|
HasComponent |
Variable |
DiagnosticsLevel |
DiagnosticsLevel |
BaseDataVariableType |
Mandatory |
|
HasComponent |
Variable |
TotalInformation |
UInt32 |
PubSubDiagnosticsCounterType |
Mandatory |
|
HasComponent |
Variable |
TotalError |
UInt32 |
PubSubDiagnosticsCounterType |
Mandatory |
|
HasComponent |
Method |
Reset |
Defined in 9.1.11.3. |
Mandatory |
|
|
HasComponent |
Variable |
SubError |
Boolean |
BaseDataVariableType |
Mandatory |
|
HasComponent |
Object |
Counters |
|
BaseObjectType |
Mandatory |
|
HasComponent |
Object |
LiveValues |
|
BaseObjectType |
Mandatory |
|
Conformance Units |
|||||
|
PubSub Model Diagnostics |
|||||
The DiagnosticsLevel Variable configures the current diagnostics level used for the Object. The DiagnosticsLevel DataType is defined in 9.1.11.4.
The TotalInformation Variable provides the sum of all diagnostics counters with classification Information.
The TotalError Variable provides the sum of all diagnostics counters with classification Error.
The SubError Variable indicates if any statistics Object of the next PubSub layer Objects shows a value > 0 in TotalError.
The Object Counters contains all diagnostics counters for the diagnostics Object. The counters use the VariableType PubSubDiagnosticsCounterType defined in 9.1.11.5. The counter Variables of the PubSubDiagnosticsType are defined in Table 311.
Table 311 – Counters for PubSubDiagnosticsType
|
BrowseName |
Modelling Rule |
Diagnostics Level |
Class |
Description |
|
StateError |
Mandatory |
Basic |
Error |
PubSubState state machine defined in 6.2.1 changed to Error state |
|
StateOperationalByMethod |
Mandatory |
Basic |
Information |
State changed to Operational state triggered by Enable Method call. |
|
StateOperationalByParent |
Mandatory |
Basic |
Information |
State changed to Operational state triggered by an operational parent |
|
StateOperationalFromError |
Mandatory |
Basic |
Information |
State changed from Error to Operational. |
|
StatePausedByParent |
Mandatory |
Basic |
Information |
State changed to Paused state triggered by a paused or disabled parent. |
|
StateDisabledByMethod |
Mandatory |
Basic |
Information |
State changed to Disabled state triggered by Disable Method call. |
The Object LiveValues contains all live values of the diagnostics Object. If not further specified, the live values Variables use the VariableType BaseDataVariableType.
The nodes in the Objects Counters and LiveValues may be activated/deactivated by the parameter DiagnosticsLevel in the PubSubDiagnosticsType.
The value of a node in the Object Counters shall be set to 0 whenever the counter changes from inactive to active.
The Server should dynamically remove inactive nodes from the Address Space in order to avoid confusion of the user by long lists of counters where only a few of them might be active. In case inactive nodes cannot be removed from the Address Space the Server shall set the StatusCode of the Variable Value to Bad_OutOfService.
This Method is used to set all counters in the Object diagnostics counters to the initial value.
The Client shall be authorized to modify the configuration for the PubSub functionality when invoking this Method on the Server.
Signature
Reset ();
Method Result Codes
|
ResultCode |
Description |
|
Bad_UserAccessDenied |
The Session user is not allowed to configure the Object. |
Table 312 specifies the AddressSpace representation for the Reset Method.
Table 312 – Reset Method AddressSpace definition
|
Attribute |
Value |
|
BrowseName |
Reset |
|
ConformanceUnits |
|
|
PubSub Model Diagnostics |
|
PubSub diagnostics are intended to assure users about the correct operation of a PubSub system and to help in the discovery of potential faults. Depending on the situation, not all diagnostic Objects might be needed, and on the other hand providing them requires resources. As a result, diagnostic objects are assigned to different diagnostic levels. Only diagnostic Objects belonging to the currently set diagnostic level or a more severe level shall be provided. This mechanism provides the user with the ability to select a suitable diagnostic configuration depending on the application.
The DiagnosticsLevel is an enumeration that specifies the possible diagnostics levels. The possible enumeration values are described in Table 313.
Table 313 – DiagnosticsLevel values
|
Value |
Value |
Description |
|
Basic |
0 |
Diagnostic objects from this level cannot be disabled, and thus objects from this level are the minimum diagnostic feature set that can be expected on any device that supports PubSub diagnostics at all. |
|
Advanced |
1 |
Diagnostic objects related to exceptional behaviour are contained in the Advanced diagnostic level. |
|
Info |
2 |
The Info diagnostic level contains high-level diagnostic objects related to the normal operation of a PubSub system. |
|
Log |
3 |
Diagnostic objects for the detailed logging of the operation of a PubSub system are contained in the Log diagnostic level. |
|
Debug |
4 |
Diagnostic objects with debug information specific to a given implementation of PubSub are contained in the Debug diagnostic level. As this level is intended for implementation-specific diagnostics, no such objects are specified by the document. |
The PubSubDiagnosticsCounterType is formally defined in Table 314.
Table 314 – PubSubDiagnosticsCounterType
|
Attribute |
Value |
||||
|
BrowseName |
PubSubDiagnosticsCounterType |
||||
|
IsAbstract |
False |
||||
|
ValueRank |
-1 (-1 = ‘Scalar’) |
||||
|
DataType |
UInt32 |
||||
|
References |
NodeClass |
BrowseName |
DataType |
TypeDefinition |
ModellingRule |
|
Subtype of BaseDataVariableType defined in OPC 10000-5. |
|||||
|
HasProperty |
Variable |
Active |
Boolean |
PropertyType |
Mandatory |
|
HasProperty |
Variable |
Classification |
PubSubDiagnosticsCounterClassification |
PropertyType |
Mandatory |
|
HasProperty |
Variable |
DiagnosticsLevel |
DiagnosticsLevel |
PropertyType |
Mandatory |
|
HasProperty |
Variable |
TimeFirstChange |
DateTime |
PropertyType |
Optional |
|
Conformance Units |
|||||
|
PubSub Model Diagnostics |
|||||
The Value shall be reset to 0 when the Method Reset of the parent PubSubDiagnosticsType Object is called.
The Value shall be incremented by 1 for each corresponding event.
The Value shall not be incremented anymore when the maximum is reached (0xFFFFFFFF).
If the maximum is reached and a new event occurs, the SourceTimestamp of the Value shall be updated, even if the Value does not change. The Property Active indicates if the counter is active.
The Property Classification indicates whether this counter counts errors or other events according to PubSubDiagnosticsCounterClassification defined in 9.1.11.6.
The Property DiagnosticsLevel indicates the diagnostics level the counter belongs to. The DiagnosticsLevel is defined in 9.1.11.4.
The Property TimeFirstChange contains the Server time when the counter value changed from 0 to 1. If the counter value is 0 the Value is null.
The PubSubDiagnosticsCounterClassification is an enumeration that specifies the possible diagnostics counter classifications. The possible enumeration values are described in Table 315.
Table 315 – PubSubDiagnosticsCounterClassification values
|
Name |
Value |
Description |
|
Information |
0 |
The semantic of this diagnostics counter indicates expected events, which are not considered as errors. |
|
Error |
1 |
The semantic of this diagnostics counter indicates errors. |
The PubSubDiagnosticsRootType defines the diagnostic information for the PublishSubscribe Object and is formally defined in Table 316.
Table 316 – PubSubDiagnosticsRootType
|
Attribute |
Value |
||||
|
BrowseName |
PubSubDiagnosticsRootType |
||||
|
IsAbstract |
False |
||||
|
References |
NodeClass |
BrowseName |
DataType |
TypeDefinition |
ModellingRule |
|
Subtype of PubSubDiagnosticsType defined in 9.1.11.2. |
|||||
|
HasComponent |
Object |
LiveValues |
|
BaseObjectType |
Mandatory |
|
Conformance Units |
|||||
|
PubSub Model Diagnostics |
|||||
The Object LiveValues contains all live values of the diagnostics Object. If not further specified, the live values Variables use the VariableType BaseDataVariableType. The live values Variables of the PubSubDiagnosticsRootType are defined in Table 317.
Table 317 – LiveValues for PubSubDiagnosticsRootType
|
BrowseName |
Modelling Rule |
Diagnostics Level |
DataType |
Description |
|
ConfiguredDataSetWriters |
Mandatory |
Basic |
UInt16 |
Number of configured DataSetWriters on this Server |
|
ConfiguredDataSetReaders |
Mandatory |
Basic |
UInt16 |
Number of configured DataSetReaders on this Server |
|
OperationalDataSetWriters |
Mandatory |
Basic |
UInt16 |
Number of DataSetWriters with state Operational |
|
OperationalDataSetReaders |
Mandatory |
Basic |
UInt16 |
Number of DataSetReaders with state Operational |
The PubSubDiagnosticsConnectionType defines the diagnostic information for a PubSubConnectionType Object and is formally defined in Table 318.
Table 318 – PubSubDiagnosticsConnectionType
|
Attribute |
Value |
||||
|
BrowseName |
PubSubDiagnosticsConnectionType |
||||
|
IsAbstract |
False |
||||
|
References |
NodeClass |
BrowseName |
DataType |
TypeDefinition |
ModellingRule |
|
Subtype of PubSubDiagnosticsType defined in 9.1.11.2. |
|||||
|
HasComponent |
Object |
LiveValues |
|
BaseObjectType |
Mandatory |
|
Conformance Units |
|||||
|
PubSub Model Diagnostics |
|||||
The Object LiveValues contains all live values of the diagnostics Object. If not further specified, the live values Variables use the VariableType BaseDataVariableType. The live values Variables of the PubSubDiagnosticsConnectionType are defined in Table 319.
Table 319 – LiveValues for PubSubDiagnosticsConnectionType
|
BrowseName |
Modelling Rule |
Diagnostics Level |
DataType |
Description |
|
ResolvedAddress |
Mandatory |
Basic |
String |
Resolved address of the connection (e.g. IP Address) |
The PubSubDiagnosticsWriterGroupType defines the diagnostic information for a WriterGroupType Object and is formally defined in Table 320.
Table 320 – PubSubDiagnosticsWriterGroupType
|
Attribute |
Value |
||||
|
BrowseName |
PubSubDiagnosticsWriterGroupType |
||||
|
IsAbstract |
False |
||||
|
References |
NodeClass |
BrowseName |
DataType |
TypeDefinition |
ModellingRule |
|
Subtype of PubSubDiagnosticsType defined in 9.1.11.2. |
|||||
|
HasComponent |
Object |
Counters |
|
BaseObjectType |
Mandatory |
|
HasComponent |
Object |
LiveValues |
|
BaseObjectType |
Mandatory |
|
Conformance Units |
|||||
|
PubSub Model Diagnostics |
|||||
The Object Counters contains all diagnostics counters for the diagnostics Object. The counters use the VariableType PubSubDiagnosticsCounterType defined in 9.1.11.5. The counter Variables of the PubSubDiagnosticsWriterGroupType are defined in Table 321.
Table 321 – Counters for PubSubDiagnosticsWriterGroupType
|
BrowseName |
Modelling Rule |
Diagnostics Level |
Class |
Description |
|
Inherited counters from PubSubDiagnosticsType |
||||
|
SentNetworkMessages |
Mandatory |
Basic |
Information |
Sent NetworkMessages |
|
FailedTransmissions |
Mandatory |
Basic |
Error |
Error on NetworkMessage transmission |
|
EncryptionErrors |
Optional |
Advanced |
Error |
Error on signing or encrypting NetworkMessage |
The Object LiveValues contains all live values of the diagnostics Object. If not further specified, the live values Variables use the VariableType BaseDataVariableType. The live values Variables of the PubSubDiagnosticsWriterGroupType are defined in Table 322.
Table 322 – LiveValues for PubSubDiagnosticsWriterGroupType
|
BrowseName |
Modelling Rule |
Diagnostics Level |
DataType |
Description |
|
ConfiguredDataSetWriters |
Mandatory |
Basic |
UInt16 |
Number of configured DataSetWriters in this group |
|
OperationalDataSetWriters |
Mandatory |
Basic |
UInt16 |
Number of DataSetWriters with state Operational |
|
SecurityTokenID |
Optional |
Info |
UInt32 |
Currently used SecurityTokenID |
|
TimeToNextTokenID |
Optional |
Info |
Duration |
Time until the next key change is expected |
The PubSubDiagnosticsReaderGroupType defines the diagnostic information for a ReaderGroupType Object and is formally defined in Table 323.
Table 323 – PubSubDiagnosticsReaderGroupType
|
Attribute |
Value |
||||
|
BrowseName |
PubSubDiagnosticsReaderGroupType |
||||
|
IsAbstract |
False |
||||
|
References |
NodeClass |
BrowseName |
DataType |
TypeDefinition |
ModellingRule |
|
Subtype of PubSubDiagnosticsType defined in 9.1.11.2. |
|||||
|
HasComponent |
Object |
Counters |
|
BaseObjectType |
Mandatory |
|
HasComponent |
Object |
LiveValues |
|
BaseObjectType |
Mandatory |
|
Conformance Units |
|||||
|
PubSub Model Diagnostics |
|||||
The Object Counters contains all diagnostics counters for the diagnostics Object. The counters use the VariableType PubSubDiagnosticsCounterType defined in 9.1.11.5. The counter Variables of the PubSubDiagnosticsReaderGroupType are defined in Table 324.
Table 324 – Counters for PubSubDiagnosticsReaderGroupType
|
BrowseName |
Modelling Rule |
Diagnostics Level |
Class |
Description |
|
Inherited counters from PubSubDiagnosticsType |
||||
|
ReceivedNetworkMessages |
Mandatory |
Basic |
Information |
Received and processed NetworkMessages |
|
ReceivedInvalidNetworkMessages |
Optional |
Advanced |
Error |
Invalid format of NetworkMessage Header |
|
DecryptionErrors |
Optional |
Advanced |
Error |
Decryption or signature check errors |
The Object LiveValues contains all live values of the diagnostics Object. If not further specified, the live values Variables use the VariableType BaseDataVariableType. The live values Variables of the PubSubDiagnosticsReaderGroupType are defined in Table 325.
Table 325 – LiveValues for PubSubDiagnosticsReaderGroupType
|
BrowseName |
Modelling Rule |
Diagnostics Level |
DataType |
Description |
|
ConfiguredDataSetReaders |
Mandatory |
Basic |
UInt16 |
Number of configured DataSetReaders in this group |
|
OperationalDataSetReaders |
Mandatory |
Basic |
UInt16 |
Number of DataSetReaders with state Operational |
The PubSubDiagnosticsDataSetWriterType defines the diagnostic information for a DataSetWriterType Object and is formally defined in Table 326.
Table 326 – PubSubDiagnosticsDataSetWriterType
|
Attribute |
Value |
||||
|
BrowseName |
PubSubDiagnosticsDataSetWriterType |
||||
|
IsAbstract |
False |
||||
|
References |
NodeClass |
BrowseName |
DataType |
TypeDefinition |
ModellingRule |
|
Subtype of PubSubDiagnosticsType defined in 9.1.11.2. |
|||||
|
HasComponent |
Object |
Counters |
|
BaseObjectType |
Mandatory |
|
HasComponent |
Object |
LiveValues |
|
BaseObjectType |
Mandatory |
|
Conformance Units |
|||||
|
PubSub Model Diagnostics |
|||||
The Object Counters contains all diagnostics counters for the diagnostics Object. The counters use the VariableType PubSubDiagnosticsCounterType defined in 9.1.11.5. The counter Variables of the PubSubDiagnosticsDataSetWriterType are defined in Table 327.
Table 327 – Counters for PubSubDiagnosticsDataSetWriterType
|
BrowseName |
Modelling Rule |
Diagnostics Level |
Class |
Description |
|
Inherited counters from PubSubDiagnosticsType |
||||
|
FailedDataSetMessages |
Mandatory |
Basic |
Error |
Number of failed DataSetMessages |
The Object LiveValues contains all live values of the diagnostics Object. If not further specified, the live values Variables use the VariableType BaseDataVariableType. The live values Variables of the PubSubDiagnosticsDataSetWriterType are defined in Table 328.
Table 328 – LiveValues for PubSubDiagnosticsDataSetWriterType
|
BrowseName |
Modelling Rule |
Diagnostics Level |
DataType |
Description |
|
MessageSequenceNumber |
Optional |
Info |
UInt16 |
Sequence number of last DataSetMessage |
|
StatusCode |
Optional |
Info |
StatusCode |
Status of last DataSetMessage |
|
MajorVersion |
Optional |
Info |
UInt32 |
MajorVersion used for DataSet |
|
MinorVersion |
Optional |
Info |
UInt32 |
MinorVersion used for DataSet |
The PubSubDiagnosticsDataSetReaderType defines the diagnostic information for a DataSetReaderType Object and is formally defined in Table 329.
Table 329 – PubSubDiagnosticsDataSetReaderType
|
Attribute |
Value |
||||
|
BrowseName |
PubSubDiagnosticsDataSetReaderType |
||||
|
IsAbstract |
False |
||||
|
References |
NodeClass |
BrowseName |
DataType |
TypeDefinition |
ModellingRule |
|
Subtype of PubSubDiagnosticsType defined in 9.1.11.2. |
|||||
|
HasComponent |
Object |
Counters |
|
BaseObjectType |
Mandatory |
|
HasComponent |
Object |
LiveValues |
|
BaseObjectType |
Mandatory |
|
Conformance Units |
|||||
|
PubSub Model Diagnostics |
|||||
The Object Counters contains all diagnostics counters for the diagnostics Object. The counters use the VariableType PubSubDiagnosticsCounterType defined in 9.1.11.5. The counter Variables of the PubSubDiagnosticsDataSetReaderType are defined in Table 330.
Table 330 – Counters for PubSubDiagnosticsDataSetReaderType
|
BrowseName |
Modelling Rule |
Diagnostics Level |
Class |
Description |
|
Inherited counters from PubSubDiagnosticsType |
||||
|
FailedDataSetMessages |
Mandatory |
Basic |
Error |
e.g. because of unknown MajorVersion |
|
DecryptionErrors |
Optional |
Advanced |
Error |
|
The Object LiveValues contains all live values of the diagnostics Object. If not further specified, the live values Variables use the VariableType BaseDataVariableType. The live values Variables of the PubSubDiagnosticsDataSetReaderType are defined in Table 331.
Table 331 – LiveValues for PubSubDiagnosticsDataSetReaderType
|
BrowseName |
Modelling Rule |
Diagnostics Level |
DataType |
Description |
|
MessageSequenceNumber |
Optional |
Info |
UInt16 |
SequenceNumber of last DataSetMessage |
|
StatusCode |
Optional |
Info |
StatusCode |
Status of last DataSetMessage |
|
MajorVersion |
Optional |
Info |
UInt32 |
MajorVersion of available DataSetMetaData |
|
MinorVersion |
Optional |
Info |
UInt32 |
MinorVersion of available DataSetMetaData |
|
SecurityTokenID |
Optional |
Info |
UInt32 |
Currently used SecurityTokenID |
|
TimeToNextTokenID |
Optional |
Info |
Duration |
Time until the next key change is expected |
This ObjectType is used to indicate the configuration capabilities of the PubSub functionality in the OPC UA Application.
The PubSubCapabilitiesType is formally defined in Table 332.
Table 332 – PubSubCapabilitiesType definition
|
Attribute |
Value |
||||
|
BrowseName |
PubSubCapabilitiesType |
||||
|
IsAbstract |
False |
||||
|
References |
NodeClass |
BrowseName |
DataType |
TypeDefinition |
ModellingRule |
|
Subtype of BaseObjectType defined in OPC 10000-5. |
|||||
|
HasProperty |
Variable |
MaxPubSubConnections |
UInt32 |
PropertyType |
Mandatory |
|
HasProperty |
Variable |
MaxWriterGroups |
UInt32 |
PropertyType |
Mandatory |
|
HasProperty |
Variable |
MaxReaderGroups |
UInt32 |
PropertyType |
Mandatory |
|
HasProperty |
Variable |
MaxDataSetWriters |
UInt32 |
PropertyType |
Mandatory |
|
HasProperty |
Variable |
MaxDataSetReaders |
UInt32 |
PropertyType |
Mandatory |
|
HasProperty |
Variable |
MaxFieldsPerDataSet |
UInt32 |
PropertyType |
Mandatory |
|
HasProperty |
Variable |
MaxDataSetWritersPerGroup |
UInt32 |
PropertyType |
Optional |
|
HasProperty |
Variable |
MaxSecurityGroups |
UInt32 |
PropertyType |
Optional |
|
HasProperty |
Variable |
MaxPushTargets |
UInt32 |
PropertyType |
Optional |
|
HasProperty |
Variable |
MaxPublishedDataSets |
UInt32 |
PropertyType |
Optional |
|
HasProperty |
Variable |
MaxStandaloneSubscribedDataSets |
UInt32 |
PropertyType |
Optional |
|
HasProperty |
Variable |
MaxNetworkMessageSizeDatagram |
UInt32 |
PropertyType |
Optional |
|
HasProperty |
Variable |
MaxNetworkMessageSizeBroker |
UInt32 |
PropertyType |
Optional |
|
HasProperty |
Variable |
SupportSecurityKeyPull |
Boolean |
PropertyType |
Optional |
|
HasProperty |
Variable |
SupportSecurityKeyPush |
Boolean |
PropertyType |
Optional |
|
HasProperty |
Variable |
SupportSecurityKeyServer |
Boolean |
PropertyType |
Optional |
|
Conformance Units |
|||||
|
PubSub Model Base |
|||||
The maximum numbers of objects related to configuration capabilities are expected to be configurable in the OPC UA Application but the capability to operate all configured objects at the same time depends on different parameters like timing settings and it is not ensured that any combination of enabled objects in the configuration can be executed.
The MaxPubSubConnections Variable defines the maximum number of PubSubConnections that can be configured for the OPC UA Application. A value of 0 indicates that the OPC UA Application forces no limit on the number of connections.
The MaxWriterGroups Variable defines the maximum number of WriterGroups that can be configured for the OPC UA Application. A value of 0 indicates that the OPC UA Application forces no limit on the number of WriterGroups.
The MaxReaderGroups Variable defines the maximum number of ReaderGroups that can be configured for the OPC UA Application. A value of 0 indicates that the OPC UA Application forces no limit on the number of ReaderGroups.
The MaxDataSetWriters Variable defines the maximum number of DataSetWriters that can be configured for the OPC UA Application. A value of 0 indicates that the OPC UA Application forces no limit on the number of DataSetWriters.
The MaxDataSetReaders Variable defines the maximum number of DataSetReaders that can be configured for the OPC UA Application. A value of 0 indicates that the OPC UA Application forces no limit on the number of DataSetReaders.
The MaxFieldsPerDataSet Variable defines the maximum number of fields that can be configured for a PublishedDataSet. A value of 0 indicates that the OPC UA Application forces no limit on the number of fields.
The MaxDataSetWritersPerGroup Variable defines the maximum number of DataSetWriters that can be configured in one WriterGroup. A value of 0 indicates that the OPC UA Application forces no limit on the number of DataSetWriters in one WriterGroup.
The MaxSecurityGroups Variable defines the maximum number of SecurityGroups that can be configured. A value of 0 indicates that the OPC UA Application forces no limit on the number of SecurityGroups.
The MaxPushTargets Variable defines the maximum number of PushTargets that can be configured. A value of 0 indicates that the OPC UA Application forces no limit on the number of PushTargets.
The MaxPublishedDataSets Variable defines the maximum number of PublishedDataSets that can be configured. A value of 0 indicates that the OPC UA Application forces no limit on the number of PublishedDataSets.
The MaxStandaloneSubscribedDataSets Variable defines the maximum number of StandaloneSubscribedDataSets that can be configured. A value of 0 indicates that the OPC UA Application forces no limit on the number of StandaloneSubscribedDataSets.
The MaxNetworkMessageSizeDatagram Variable defines the maximum number of bytes that can be configured as MaxNetworkMessageSize for NetworkMessages sent or received through datagram transport protocol mappings. A value of 0 indicates that the OPC UA Application forces no limit on the maximum size.
The MaxNetworkMessageSizeBroker Variable defines the maximum number of bytes that can be configured as MaxNetworkMessageSize for NetworkMessages sent or received through broker transport protocol mappings. A value of 0 indicates that the OPC UA Application forces no limit on the maximum size.
The SupportSecurityKeyPull Variable indicates if the OPC UA Application is able to pull PubSub security keys from a SKS.
The SupportSecurityKeyPush Variable indicates if the OPC UA Application is able to accept PubSub security keys pushed from a SKS.
The SupportSecurityKeyServer Variable indicates if the OPC UA Application is able to act as a Security Key Server and to manage SecurityGroups.
The PubSub components have KeyValuePair arrays for additional configuration property lists. These optional configuration properties extend the configuration parameters defined for the different PubSub components.
A configuration property is described by Variables with the following information:
· BrowseName of the Variable is used as Key for the property.
· DataType of the Variable defines the DataType of the Value in the KeyValuePair.
· Value of the Variable provides the default value for the property.
· Description of the Variable provides additional information.
· Properties like EURange or EngineeringUnits can be used to provide value ranges and units.
The configuration property descriptions are referenced from the related configuration propeties Node with the HasKeyValueDescription ReferenceType defined in OPC 10000-5.
The SourceNode of References of this type shall be one of the following Nodes:
· ConfigurationProperties Property of the PublishSubscribeType
· ConnectionProperties Property of the PubSubConnectionType or of instances of the PubSubConnectionType
· GroupProperties Property of the GroupType or of instances of the WriterGroupType or ReaderGroupType
· DataSetWriterProperties Property of the DataSetWriterType or of instances of the DataSetWriterType
· DataSetReaderProperties Property of the DataSetReaderType or of instances of the DataSetReaderType
· GroupProperties Property of the SecurityGroupType
· PushTargetProperties Property of the PushTargetType
This EventType is a base type for events which indicate an error or status change associated with a PubSubConnectionType, PubSubGroupType, DataSetWriterType or DataSetReaderType Object. The PubSubStatusEventType is formally defined in Table 333.
Table 333 – PubSubStatusEventType definition
|
Attribute |
Value |
|
||||
|
BrowseName |
PubSubStatusEventType |
|
||||
|
IsAbstract |
True |
|
||||
|
References |
NodeClass |
BrowseName |
DataType |
TypeDefinition |
ModellingRule |
|
|
Subtype of SystemEventType defined in OPC 10000-5. |
|
|||||
|
HasProperty |
Variable |
ConnectionId |
NodeId |
PropertyType |
Mandatory |
|
|
HasProperty |
Variable |
GroupId |
NodeId |
PropertyType |
Mandatory |
|
|
HasProperty |
Variable |
State |
PubSubState |
PropertyType |
Mandatory |
|
|
Conformance Units |
||||||
|
PubSub Model Status Event |
||||||
This EventType inherits all Properties of the SystemEventType. Their semantic is defined in OPC 10000-5.
The SourceNode is the NodeId of the PubSubConnectionType, PubSubGroupType, DataSetWriterType or DataSetReaderType Object associated with the Event.
The SourceName is the BrowseName of the SourceNode.
The ConnectionId Property is the NodeId of the PubSubConnectionType Object associated with the source of the status Event.
The GroupId Property is the NodeId of the PubSubGroupType Object associated with the source of the status Event. The GroupId is Null if a PubSubConnection is the source of the Event.
The State Variable is the current state of the Status Object associated with the SourceNode of the status Event.
This EventType indicates that a NetworkMessage could not be published because it exceeds the limits of transport. The PubSubTransportLimitsExceedEventType is formally defined in Table 334.
Table 334 – PubSubTransportLimitsExceedEventType definition
|
Attribute |
Value |
|
||||
|
BrowseName |
PubSubTransportLimitsExceedEventType |
|
||||
|
IsAbstract |
True |
|
||||
|
References |
NodeClass |
BrowseName |
DataType |
TypeDefinition |
ModellingRule |
|
|
Subtype of PubSubStatusEventType defined in 9.1.13.2. |
|
|||||
|
HasProperty |
Variable |
Actual |
UInt32 |
PropertyType |
Mandatory |
|
|
HasProperty |
Variable |
Maximum |
UInt32 |
PropertyType |
Mandatory |
|
|
Conformance Units |
||||||
|
PubSub Model Diagnostics Events |
||||||
This EventType inherits all Properties of the PubSubStatusEventType.
The Actual Property has the size in bytes of the actual NetworkMessage.
The Maximum Property has the maximum size of NetworkMessages in bytes allowed by the transport.
This EventType indicates that a NetworkMessage could not be published because of a communication failure. The PubSubCommunicationFailureEventType is formally defined in Table 335.
Table 335 – PubSubCommunicationFailureEventType definition
|
Attribute |
Value |
|
||||
|
BrowseName |
PubSubCommunicationFailureEventType |
|
||||
|
IsAbstract |
True |
|
||||
|
References |
NodeClass |
BrowseName |
DataType |
TypeDefinition |
ModellingRule |
|
|
Subtype of PubSubStatusEventType defined in 9.1.13.2. |
|
|||||
|
HasProperty |
Variable |
Error |
StatusCode |
PropertyType |
Mandatory |
|
|
Conformance Units |
||||||
|
PubSub Model Diagnostics Events |
||||||
This EventType inherits all Properties of the PubSubStatusEventType.
The Message Event field inherited from BaseEventType has a localized description of the error.
The Error Property has the StatusCode associated with the error.
This ObjectType represents UADP message mapping specific parameters for a WriterGroup. The UadpWriterGroupMessageType is formally defined in Table 336.
Table 336 – UadpWriterGroupMessageType definition
|
Attribute |
Value |
||||
|
BrowseName |
UadpWriterGroupMessageType |
||||
|
IsAbstract |
False |
||||
|
References |
NodeClass |
BrowseName |
DataType |
TypeDefinition |
ModellingRule |
|
Subtype of WriterGroupMessageType defined in 9.1.6.8. |
|||||
|
HasProperty |
Variable |
GroupVersion |
VersionTime |
PropertyType |
Mandatory |
|
HasProperty |
Variable |
DataSetOrdering |
DataSetOrderingType |
PropertyType |
Mandatory |
|
HasProperty |
Variable |
NetworkMessageContentMask |
UadpNetworkMessageContentMask |
PropertyType |
Mandatory |
|
HasProperty |
Variable |
SamplingOffset |
Duration |
PropertyType |
Optional |
|
HasProperty |
Variable |
PublishingOffset |
Duration[] |
PropertyType |
Mandatory |
|
Conformance Units |
|||||
|
PubSub Model UADP |
|||||
The GroupVersion is defined in 6.3.1.1.2.
The DataSetOrdering is defined in 6.3.1.1.3.
The NetworkMessageContentMask is defined in 6.3.1.1.4.
The SamplingOffset is defined in 6.3.1.1.5.
The PublishingOffset is defined in 6.3.1.1.6.
This ObjectType represents UADP message mapping specific parameters for a DataSetWriter. The UadpDataSetWriterMessageType is formally defined in Table 337.
Table 337 – UadpDataSetWriterMessageType definition
|
Attribute |
Value |
||||
|
BrowseName |
UadpDataSetWriterMessageType |
||||
|
IsAbstract |
False |
||||
|
References |
NodeClass |
BrowseName |
DataType |
TypeDefinition |
ModellingRule |
|
Subtype of DataSetWriterMessageType defined in 9.1.7.4. |
|||||
|
HasProperty |
Variable |
DataSetMessageContentMask |
UadpDataSetMessageContentMask |
PropertyType |
Mandatory |
|
HasProperty |
Variable |
ConfiguredSize |
UInt16 |
PropertyType |
Mandatory |
|
HasProperty |
Variable |
NetworkMessageNumber |
UInt16 |
PropertyType |
Mandatory |
|
HasProperty |
Variable |
DataSetOffset |
UInt16 |
PropertyType |
Mandatory |
|
Conformance Units |
|||||
|
PubSub Model UADP |
|||||
The DataSetMessageContentMask is defined in 6.3.1.3.2.
The ConfiguredSize is defined in 6.3.1.3.2.
The NetworkMessage is defined in 6.3.1.3.4.
The DataSetOffset is defined in 6.3.1.3.5.
This ObjectType represents UADP message mapping specific parameters for a DataSetReader. The UadpDataSetWriterMessageType is formally defined in Table 338.
Table 338 – UadpDataSetReaderMessageType definition
|
Attribute |
Value |
||||
|
BrowseName |
UadpDataSetReaderMessageType |
||||
|
IsAbstract |
False |
||||
|
References |
Node Class |
BrowseName |
DataType |
TypeDefinition |
Modelling Rule |
|
Subtype of DataSetReaderMessageType defined in 9.1.8.4. |
|||||
|
HasProperty |
Variable |
GroupVersion |
VersionTime |
PropertyType |
Mandatory |
|
HasProperty |
Variable |
NetworkMessageNumber |
UInt16 |
PropertyType |
Mandatory |
|
HasProperty |
Variable |
DataSetOffset |
UInt16 |
PropertyType |
Mandatory |
|
HasProperty |
Variable |
DataSetClassId |
Guid |
PropertyType |
Mandatory |
|
HasProperty |
Variable |
NetworkMessageContentMask |
UadpNetworkMessageContentMask |
PropertyType |
Mandatory |
|
HasProperty |
Variable |
DataSetMessageContentMask |
UadpDataSetMessageContentMask |
PropertyType |
Mandatory |
|
HasProperty |
Variable |
PublishingInterval |
Duration |
PropertyType |
Mandatory |
|
HasProperty |
Variable |
ReceiveOffset |
Duration |
PropertyType |
Mandatory |
|
HasProperty |
Variable |
ProcessingOffset |
Duration |
PropertyType |
Mandatory |
|
Conformance Units |
|||||
|
PubSub Model UADP |
|||||
The GroupVersion is defined in 6.3.1.4.1.
The NetworkMessageNumber is defined in 6.3.1.4.2.
The DataSetOffset is defined in 6.3.1.4.3.
The DataSetClassId is defined in 6.3.1.4.4. The initial value is null.
The NetworkMessageContentMask is defined in 6.3.1.4.5.
The DataSetMessageContentMask is defined in 6.3.1.4.6.
The PublishingInterval is defined in 6.3.1.4.7.
The ReceiveOffset is defined in 6.3.1.4.8.
The ProcessingOffset is defined in 6.3.1.4.9.
This ObjectType represents JSON message mapping specific parameters for a WriterGroup. The JsonWriterGroupMessageType is formally defined in Table 339.
Table 339 – JsonWriterGroupMessageType definition
|
Attribute |
Value |
||||
|
BrowseName |
JsonWriterGroupMessageType |
||||
|
IsAbstract |
False |
||||
|
References |
NodeClass |
BrowseName |
DataType |
TypeDefinition |
ModellingRule |
|
Subtype of WriterGroupMessageType defined in 9.1.6.8. |
|||||
|
HasProperty |
Variable |
NetworkMessageContentMask |
JsonNetworkMessageContentMask |
PropertyType |
Mandatory |
|
Conformance Units |
|||||
|
PubSub Model JSON |
|||||
The NetworkMessageContentMask is defined in 6.3.2.4.1.
This ObjectType represents UADP message mapping specific parameters for a DataSetWriter. The JsonDataSetWriterMessageType is formally defined in Table 340.
Table 340 – JsonDataSetWriterMessageType definition
|
Attribute |
Value |
||||
|
BrowseName |
JsonDataSetWriterMessageType |
||||
|
IsAbstract |
False |
||||
|
References |
NodeClass |
BrowseName |
DataType |
TypeDefinition |
ModellingRule |
|
Subtype of DataSetWriterMessageType defined in 9.1.7.4. |
|||||
|
HasProperty |
Variable |
DataSetMessageContentMask |
JsonDataSetMessageContentMask |
PropertyType |
Mandatory |
|
Conformance Units |
|||||
|
PubSub Model JSON |
|||||
The DataSetMessageContentMask is defined in 6.3.2.3.1.
This ObjectType represents UADP message mapping specific parameters for a DataSetReader. The JsonDataSetReaderMessageType is formally defined in Table 341.
Table 341 – JsonDataSetReaderMessageType definition
|
Attribute |
Value |
||||
|
BrowseName |
JsonDataSetReaderMessageType |
||||
|
IsAbstract |
False |
||||
|
References |
Node Class |
BrowseName |
DataType |
TypeDefinition |
Modelling Rule |
|
Subtype of DataSetReaderMessageType defined in 9.1.8.4. |
|||||
|
HasProperty |
Variable |
NetworkMessageContentMask |
JsonNetworkMessageContentMask |
PropertyType |
Mandatory |
|
HasProperty |
Variable |
DataSetMessageContentMask |
JsonDataSetMessageContentMask |
PropertyType |
Mandatory |
|
Conformance Units |
|||||
|
PubSub Model JSON |
|||||
The NetworkMessageContentMask is defined in 6.3.2.4.1.
The DataSetMessageContentMask is defined in 6.3.2.4.2.
This ObjectType represents datagram transport protocol mapping specific parameters for a PubSubConnection. The DatagramConnectionTransportType is formally defined in Table 342.
Table 342 – DatagramConnectionTransportType definition
|
Attribute |
Value |
||||
|
BrowseName |
DatagramConnectionTransportType |
||||
|
IsAbstract |
False |
||||
|
References |
NodeClass |
BrowseName |
DataType |
TypeDefinition |
ModellingRule |
|
Subtype of ConnectionTransportType defined in 9.1.5.8. |
|||||
|
HasComponent |
Object |
DiscoveryAddress |
|
NetworkAddressType |
Mandatory |
|
HasProperty |
Variable |
DiscoveryAnnounceRate |
UInt32 |
PropertyType |
Optional |
|
HasProperty |
Variable |
DiscoveryMaxMessageSize |
UInt32 |
PropertyType |
Optional |
|
HasProperty |
Variable |
QosCategory |
String |
PropertyType |
Optional |
|
HasProperty |
Variable |
DatagramQos |
QosDataType[] |
PropertyType |
Optional |
|
Conformance Units |
|||||
|
PubSub Model Datagram |
|||||
The DiscoveryAddress is defined in 6.4.1.2.1.
The DiscoveryAnnounceRate is defined in 6.4.1.2.3.
The DiscoveryMaxMessageSize is defined in 6.4.1.2.4.
The QosCategory is defined in 6.4.1.2.5.
The DatagramQos is defined in 6.4.1.2.6.
This ObjectType represents datagram transport protocol mapping specific parameters for a WriterGroup. The DatagramWriterGroupTransportType is formally defined in Table 346.
Table 343 – DatagramWriterGroupTransportType definition
|
Attribute |
Value |
||||
|
BrowseName |
DatagramWriterGroupTransportType |
||||
|
IsAbstract |
False |
||||
|
References |
NodeClass |
BrowseName |
DataType |
TypeDefinition |
ModellingRule |
|
Subtype of WriterGroupTransportType defined in 9.1.6.7. |
|||||
|
HasProperty |
Variable |
MessageRepeatCount |
Byte |
PropertyType |
Optional |
|
HasProperty |
Variable |
MessageRepeatDelay |
Duration |
PropertyType |
Optional |
|
HasComponent |
Object |
Address |
|
NetworkAddressType |
Optional |
|
HasProperty |
Variable |
QosCategory |
String |
PropertyType |
Optional |
|
HasProperty |
Variable |
DatagramQos |
TransmitQosDataType[] |
PropertyType |
Optional |
|
HasProperty |
Variable |
DiscoveryAnnounceRate |
UInt32 |
PropertyType |
Optional |
|
HasProperty |
Variable |
Topic |
String |
PropertyType |
Optional |
|
Conformance Units |
|||||
|
PubSub Model Datagram |
|||||
The MessageRepeatCount is defined in 6.4.1.3.1.
The MessageRepeatDelay is defined in 6.4.1.3.2.
The Address is defined in 6.4.1.3.4. The abstract NetworkAddressType is defined in 9.1.5.6. The default type used for concrete instances is the NetworkAddressUrlType defined in 9.1.5.7. It represents the Address in the form of a URL String.
The QosCategory is defined in 6.4.1.3.5.
The DatagramQos is defined in 6.4.1.3.6.
The DiscoveryAnnounceRate is defined in 6.4.1.3.7
The Topic is defined in 6.4.1.3.8.
There is no datagram-specific transport protocol mapping parameter defined for the DataSetWriter.
This ObjectType represents datagram transport protocol mapping specific parameters for a DataSetReader. The DatagramDataSetReaderTransportType is formally defined in Table 344.
Table 344 – DatagramDataSetReaderTransportType definition
|
Attribute |
Value |
||||
|
BrowseName |
DatagramDataSetReaderTransportType |
||||
|
IsAbstract |
False |
||||
|
References |
NodeClass |
BrowseName |
DataType |
TypeDefinition |
ModellingRule |
|
Subtype of DataSetReaderTransportType defined in 9.1.8.3. |
|||||
|
HasComponent |
Object |
Address |
|
NetworkAddressType |
Optional |
|
HasProperty |
Variable |
QosCategory |
String |
PropertyType |
Optional |
|
HasProperty |
Variable |
DatagramQos |
ReceiveQosDataType[] |
PropertyType |
Optional |
|
HasProperty |
Variable |
Topic |
String |
PropertyType |
Optional |
|
Conformance Units |
|||||
|
PubSub Model Datagram |
|||||
The Address is defined in 6.4.1.6.1. The abstract NetworkAddressType is defined in 9.1.5.6. The default type used for concrete instances is the NetworkAddressUrlType defined in 9.1.5.7. It represents the Address in the form of a URL String.
The QosCategory is defined in 6.4.1.6.2.
The DatagramQos is defined in 6.4.1.6.3.
The Topic is defined in 6.4.1.6.4.
This ObjectType represents broker transport protocol mapping specific parameters for a PubSubConnection. The BrokerConnectionTransportType is formally defined in Table 345.
Table 345 – BrokerConnectionTransportType definition
|
Attribute |
Value |
|||||
|
BrowseName |
BrokerConnectionTransportType |
|||||
|
IsAbstract |
False |
|||||
|
References |
NodeClass |
BrowseName |
DataType |
TypeDefinition |
ModellingRule |
|
|
Subtype of ConnectionTransportType defined in 9.1.5.8. |
||||||
|
HasProperty |
Variable |
ResourceUri |
String |
PropertyType |
Mandatory |
|
|
HasProperty |
Variable |
AuthenticationProfileUri |
String |
PropertyType |
Mandatory |
|
|
Conformance Units |
|
|||||
|
PubSub Model Broker |
|
|||||
The ResourceUri is defined in 6.4.2.2.1.
The AuthenticationProfileUri is defined in 6.4.2.2.2.
This ObjectType represents broker transport protocol mapping specific parameters for a WriterGroup. The BrokerWriterGroupTransportType is formally defined in Table 346.
Table 346 – BrokerWriterGroupTransportType definition
|
Attribute |
Value |
|||||
|
BrowseName |
BrokerWriterGroupTransportType |
|||||
|
IsAbstract |
False |
|||||
|
References |
Node Class |
BrowseName |
DataType |
TypeDefinition |
Modelling Rule |
|
|
Subtype of WriterGroupTransportType defined in 9.1.6.7. |
||||||
|
HasProperty |
Variable |
QueueName |
String |
PropertyType |
Mandatory |
|
|
HasProperty |
Variable |
ResourceUri |
String |
PropertyType |
Mandatory |
|
|
HasProperty |
Variable |
AuthenticationProfileUri |
String |
PropertyType |
Mandatory |
|
|
HasProperty |
Variable |
RequestedDeliveryGuarantee |
BrokerTransportQualityOfService |
PropertyType |
Mandatory |
|
|
Conformance Units |
|
|||||
|
PubSub Model Broker |
|
|||||
The QueueName is defined in 6.4.2.3.1.
The ResourceUri is defined in 6.4.2.3.2.
The AuthenticationProfileUri is defined in 6.4.2.3.3.
The RequestedDeliveryGuarantee is defined in 6.4.2.3.4.
This ObjectType represents broker transport protocol mapping specific parameters for a DataSetWriter. The BrokerDataSetWriterTransportType is formally defined in Table 347.
Table 347 – BrokerDataSetWriterTransportType definition
|
Attribute |
Value |
|||||
|
BrowseName |
BrokerDataSetWriterTransportType |
|||||
|
IsAbstract |
False |
|||||
|
References |
Node Class |
BrowseName |
DataType |
TypeDefinition |
Modelling Rule |
|
|
Subtype of DataSetWriterTransportType defined in 9.1.7.3. |
||||||
|
HasProperty |
Variable |
QueueName |
String |
PropertyType |
Mandatory |
|
|
HasProperty |
Variable |
MetaDataQueueName |
String |
PropertyType |
Mandatory |
|
|
HasProperty |
Variable |
ResourceUri |
String |
PropertyType |
Mandatory |
|
|
HasProperty |
Variable |
AuthenticationProfileUri |
String |
PropertyType |
Mandatory |
|
|
HasProperty |
Variable |
RequestedDeliveryGuarantee |
BrokerTransportQualityOfService |
PropertyType |
Mandatory |
|
|
HasProperty |
Variable |
MetaDataUpdateTime |
Duration |
PropertyType |
Mandatory |
|
|
Conformance Units |
|
|||||
|
PubSub Model Broker |
|
|||||
The QueueName is defined in 6.4.2.5.1.
The ResourceUri is defined in 6.4.2.5.2.
The AuthenticationProfileUri is defined in 6.4.2.5.3.
The RequestedDeliveryGuarantee is defined in 6.4.2.5.4.
The MetaDataQueueName is defined in 6.4.2.5.5.
The MetaDataUpdateTime is defined in 6.4.2.5.6.
This type extends the list of well-known extension field names defined in Table 249 with the names defined in Table 348.
Table 348 – Broker Writer well-known extension field names
|
Name |
Type |
Description |
|
QueueName |
String |
The Broker queue destination for Data messages. |
|
MetaDataQueueName |
String |
The Broker queue destination for metadata messages. |
This ObjectType represents broker transport protocol mapping specific parameters for a DataSetReader. The BrokerDataSetReaderTransportType is formally defined in Table 349.
Table 349 – BrokerDataSetReaderTransportType definition
|
Attribute |
Value |
|||||
|
BrowseName |
BrokerDataSetReaderTransportType |
|||||
|
IsAbstract |
False |
|||||
|
References |
NodeClass |
BrowseName |
DataType |
TypeDefinition |
ModellingRule |
|
|
Subtype of DataSetReaderTransportType defined in 9.1.8.3. |
||||||
|
HasProperty |
Variable |
QueueName |
String |
PropertyType |
Mandatory |
|
|
HasProperty |
Variable |
ResourceUri |
String |
PropertyType |
Mandatory |
|
|
HasProperty |
Variable |
AuthenticationProfileUri |
String |
PropertyType |
Mandatory |
|
|
HasProperty |
Variable |
RequestedDeliveryGuarantee |
BrokerTransportQualityOfService |
PropertyType |
Mandatory |
|
|
HasProperty |
Variable |
MetaDataQueueName |
String |
PropertyType |
Mandatory |
|
|
Conformance Units |
|
|||||
|
PubSub Model Broker |
|
|||||
The QueueName is defined in 6.4.2.6.1.
The ResourceUri is defined in 6.4.2.6.2.
The AuthenticationProfileUri is defined in 6.4.2.6.3.
The RequestedDeliveryGuarantee is defined in 6.4.2.6.4.
The MetaDataQueueName is defined in 6.4.2.6.5.
Annex A
(normative)
Header Layouts
The header content and message layouts for both NetworkMessages and DataSetMessages in different message mappings were designed to be flexible and to support different use cases by enabling or disabling individual fields within the headers. The header layouts only apply to NetworkMessages with DataSetMessages.
While this flexibility makes it possible to support many different use cases with PubSub, the number of possible header field combinations also increases the effort needed for the implementation and verification. On the other hand, within a given application domain or for different use cases some configurations might be more appropriate than others. The header layouts described in this section intend to find a reasonable set of header options to provide a compromise between flexibility, interoperability and optimized support for different use cases.
Custom configurations for the possible header field combinations can be used but they should be limited to applications that do not fall into the use cases described for the following layouts.
A.2.1 Message headers for periodic data with fixed layout
A.2.1.1 Motivation
One of the use cases for PubSub is the cyclic exchange of real-time data. In such a use case, the layout of the data that needs to be transferred is the same in every PublishingInterval. When the message layout is the same in every PublishingInterval, and the Subscriber knows this in advance, several optimizations are possible:
· Both Publisher and the Subscriber can be optimized for sending and receiving messages with a fixed layout, therefore offsets of send/receive fields can be pre-calculated based on the configuration.
· Certain encodings may result in varying size of DataSetMessages, which requires extra fields in the messages to allow the Subscriber to parse these messages. These extra fields can be omitted when the size of the DataSetMessages is constant.
The header layout described in this section is optimized for this use case.
The basic assumption for these header layouts is that the data layout in the published messages is static. This implies the following:
· Each NetworkMessage contains the same number of DataSetMessages
· The sequence of the DataSetMessages within a NetworkMessage is the same in every PublishingInterval
· The layout of the fields within every DataSetMessage is the same in every PublishingInterval
Note: These assumptions have to be fulfilled by appropriate configuration of the Publisher.
Subscribers have to know the static message layout in advance. This means all fields in the headers which would be required for ad-hoc parsing of messages with dynamic layout can be omitted (e.g. PayloadHeader or Sizes).
Finally, a Subscriber needs an easy way to verify that a received message matches the expected message layout. Fields of the NetworkMessage header and the GroupHeader will be used for this purpose.
PublisherId and WriterGroupId identify the WriterGroup. The NetworkMessageNumber is important for WriterGroups which distribute their DataSets over more than one NetworkMessage, and the GroupVersion allows the Subscriber to verify the expected layout of the DataSetMessages and their DataSet fields.
The header layout URI for the fixed layout for periodic data as specified in A.2.1.4, A.2.1.5, A.2.1.6 and A.2.1.7 is
http://opcfoundation.org/UA/PubSub-Layouts/UADP-Periodic-Fixed
A.2.1.4 Header layout for NetworkMessages
A UADP NetworkMessage header shall contain the following fields according to this header layout:
· Version/Flags
· ExtendedFlags1
· PublisherId
· GroupFlags
· WriterGroupId
· GroupVersion
· NetworkMessageNumber
· SequenceNumber
Additional restrictions:
· The datatype for the PublisherId shall be UInt16 or UInt64
The NetworkMessage header layout is shown in Figure A.1.

Figure A.1 – UADP NetworkMessage header layout
Table A.1 shows the configuration for the NetworkMessage header.
Table A.1 – UADP NetworkMessage header layout
|
Name |
Type |
Restrictions |
|
UADPVersion |
Bit[0-3] |
The version shall be 1 |
|
UADPFlags |
Bit[4-7] |
Bit 4: PublisherId enabled = 1 Bit 5: GroupHeader enabled = 1 Bit 6: PayloadHeader enabled = 0 Bit 7: ExtendedFlags1 enabled = 1 |
|
ExtendedFlags1 |
Byte |
Bit range 0-2: PublisherId Type with one of the two following options 001 The PublisherId is of DataType UInt16 011 The PublisherId is of DataType UInt64 Bit 3: DataSetClassId enabled = 0 Bit 4: SecurityHeader enabled = 0 Bit 5: Timestamp enabled = 0 Bit 6: PicoSeconds enabled = 0 Bit 7: ExtendedFlags2 enabled = 0 |
|
PublisherId |
UInt16 or UInt64 |
Configured value for the PubSubConnection. The datatype shall be UInt16 or UInt64. |
|
GroupHeader |
|
|
|
GroupFlags |
Byte |
Bit 0: WriterGroupId enabled = 1 Bit 1: GroupVersion enabled = 1 Bit 2: NetworkMessageNumber enabled = 1 Bit 3: SequenceNumber enabled = 1 Bits 4-6: 0 Bit 7: 0 |
|
WriterGroupId |
UInt16 |
Configured value for the WriterGroup. |
|
GroupVersion |
VersionTime |
Configured value for the WriterGroup. |
|
NetworkMessage Number |
UInt16 |
Configured value for the WriterGroup. |
|
SequenceNumber |
UInt16 |
Defined by Table 153. |
Table A.2 defines the values for the configuration parameters representing this layout.
Table A.2 – Values for configuration parameters
|
Parameter |
Value |
|
UadpNetworkMessageContentMask |
0x0000003F
This value results of the following options: Bit 0: PublisherId enabled = 1 Bit 1: GroupHeader enabled = 1 Bit 2: WriterGroupId enabled = 1 Bit 3: GroupVersion enabled = 1 Bit 4: NetworkMessageNumber enabled = 1 Bit 5: SequenceNumber enabled = 1 |
When a PubSubConnection is created by using the Method AddConnection() the element PublisherId contained in the argument PubSubConnectionDataType shall be of the datatype UInt16 or UInt64.
A.2.1.5 Header layout for NetworkMessages with integrity (signing)
UADP messages may be signed to ensure integrity. In this case the SecurityHeader and the Signature have to be added to the message. See clause 7.2.4.4.3 for a complete description of the signing mechanism.
This header layout is basically the same as the header layout defined in A.2.1.4 but with additional security level ‘signing but no encryption’.
The NetworkMessage header layout with signing is shown in Figure A.2.

Figure A.2 – UADP NetworkMessage header layout with integrity (signing)
Table A.3 shows the configuration for the NetworkMessage header with signing. The table contains only the added or modified rows from Table A.1.
Table A.3 – UADP NetworkMessage header layout with integrity (signing)
|
Name |
Type |
Restrictions |
|
ExtendedFlags1 |
Byte |
Bit 4: SecurityHeader enabled = 1 |
|
SecurityHeader |
|
|
|
SecurityFlags |
Byte |
Bit 0: NetworkMessage Signed enabled = 1 Bit 1: NetworkMessage Encryption enabled = 0 Bit 2: SecurityFooter enabled = 0 Bit 3: Force key reset enabled = 0 Bit range 4-7: Reserved |
|
SecurityTokenId |
IntegerId |
The ID of the security token that identifies the security key in a SecurityGroup. |
|
NonceLength |
Byte |
8 |
|
MessageNonce |
Byte[8] |
A number used exactly once for a given security key. |
A.2.1.6 Header layout for NetworkMessages with integrity and confidentiality (signing and encryption)
UADP messages may be signed and encrypted. In this case the SecurityHeader and the Signature have to be added to the message. See clause 7.2.4.4.3 for a complete description of the security mechanisms.
This header layout is basically the same as the header layout defined in A.2.1.4 but with additional security level ‘signing and encryption’.
The NetworkMessage header layout with signing is shown in Figure A.3.

Figure A.3 – UADP NetworkMessage header layout with integrity and confidentiality
Table A.4 shows the configuration for the NetworkMessage header with signing and encryption. The table contains only the added or modified rows from Table A.1.
Table A.4 – UADP NetworkMessage header layout with integrity and confidentiality
|
Name |
Type |
Restrictions |
|
ExtendedFlags1 |
Byte |
Bit 4: SecurityHeader enabled = 1 |
|
SecurityHeader |
|
|
|
SecurityFlags |
Byte |
Bit 0: NetworkMessage Signed enabled = 1 Bit 1: NetworkMessage Encryption enabled = 1 Bit 2: SecurityFooter enabled = 0 Bit 3: Force key reset enabled = 0 Bit range 4-7: Reserved |
|
SecurityTokenId |
IntegerId |
The ID of the security token that identifies the security key in a SecurityGroup. |
|
NonceLength |
Byte |
8 |
|
MessageNonce |
Byte[8] |
A number used exactly once for a given security key. |
A.2.1.7 Header layout for DataSetMessages
A UADP DataSetMessage header shall consist of the following fields according to this header layout:
· DataSetFlags1
· DataSetMessageSequenceNumber
· Status
Additional restrictions:
· Fields within the payload use RawData Field Encoding
· Only data key frame DataSetMessages are supported
The DataSetMessage header layout is shown in Figure A.4.

Figure A.4 – UADP DataSetMessage header layout
Table A.5 shows the configuration for the DataSetMessage header.
Table A.5 – UADP DataSetMessage header layout
|
Name |
Type |
Restrictions |
|
DataSetFlags1 |
Byte |
Bit 0: Indicates whether this DataSetMessage is valid Bit range 1-2: Field Encoding 01 RawData Field Encoding Bit 3: DataSetMessageSequenceNumber enabled = 1 Bit 4: Status enabled Bit 5: ConfigurationVersionMajorVersion enabled = 0 Bit 6: ConfigurationVersionMinorVersion enabled = 0 Bit 7: DataSetFlags2 enabled = 0 |
|
DataSetMessageSequenceNumber |
UInt16 |
Defined by Table 161. |
|
StatusCode |
UInt16 |
Defined by Table 161. |
Table A.6 defines the values for the configuration parameters representing this layout.
Table A.6 – Values for configuration parameters
|
Parameter |
Value |
|
KeyFrameCount |
1 |
|
UadpDataSetMessageContentMask |
0x00000024
This value results of the following options: Bit 2: StatusCode enabled = 1 Bit 5: SequenceNumber enabled = 1
|
|
DataSetFieldContentMask |
0x00000020
This value results of the following options: Bit 5: RawData |
|
DataSetOrdering |
AscendingWriterId or AscendingWriterIdSingle |
A.2.1.8 Example fixed message layout without security
Figure A.5 shows an example for a UADP NetworkMessage with fixed layout as defined in A.2.1.3 and A.2.1.7.
The configuration ensures that every NetworkMessage sent has the same layout of header fields and also the same layout of DataSet fields. This allows a highly efficient encoding and decoding of the message because the offset of all fields is constant and can be pre-calculated. The Payload Header (Count and Sizes for the DataSetMessages and DataSetWriterIds) is deactivated and the Subscriber has to retrieve this information through the DataSetMetaData, DataSetWriter and WriterGroup settings.
The configuration has to ensure that the size of each DataSetMessage is constant. This can be achieved by avoiding DataSet fields of types with variable size, or by using the parameter ConfiguredSize. In this example it is assumed that DataSetMessage[1] and DataSetMessage[W-1] are using RawData field encoding and all DataSet fields are from constant size, so the total length of theses DataSetMessages can be calculated from the DataSetMetaData. For DataSetMessage[0] in this example the Subscriber does not have to calculate the total length but it should take it from the parameter ConfiguredSize. This allows to provide spare bytes for future extension of DataSetMessage[0] without effect on the size of the complete NetworkMessage or the position of other DataSetMessages in this NetworkMessage.
By setting-specific values for KeyFrameCount and DataSetOrdering (see Table A.6) it is guaranteed that the number of DataSetMessages and their order inside the NetworkMessage is the same in every NetworkMessage that is sent.

Figure A.5 – Example for fixed message layout without security
A.2.1.9 Example fixed message layout with integrity
Figure A.6 shows an example for a UADP NetworkMessage with fixed layout and security activated (signing, no encryption) as defined in A.2.1.5 and A.2.1.7.
The layout of all header fields and DataSet fields is constant like described in A.2.1.8. Additional to this the SecurityHeader is activated for signing (but no encryption).
Figure A.6 – Example for fixed message layout without signature
A.2.2 Message headers for Events and Data with dynamic layout
In PubSub use cases with dynamically changing message layouts or Event based DataSetMessages, the number and ordering of DataSetMessages within different NetworkMessages can change arbitrarily. The header layouts described in this section are intended for use cases with dynamic DataSets and ad-hoc identification of DataSetMessages.
With the header layout described in this section, the NetworkMessage header only identifies the Publisher and the contained DataSetMessages. In contrast to the fixed layout, more header fields are enabled in the DataSetMessage header with this header layout but the GroupHeader is deactivated.
The header layout URI for the dynamic layout as specified in A.2.2.4, A.2.2.5, A.2.2.6 and A.2.2.7 is
http://opcfoundation.org/UA/PubSub-Layouts/UADP-Dynamic
A.2.2.4 Header layout for NetworkMessages
A UADP NetworkMessage header shall consist of the following fields according to this header layout:
· Version/Flags
· ExtendedFlags1
· PublisherId
· PayloadHeader
Additional restrictions:
· The datatype for the PublisherId shall be UInt64
Note: For the PublisherId the DataType UInt64 was selected because it allows a simple way for a Publisher to generate unique PublisherIds by using the local MAC address (48 Bit) as part of the PublisherId.
The NetworkMessage header layout is shown in Figure A.7.

Figure A.7 – UADP NetworkMessage header layout
Table A.7 shows the configuration for the NetworkMessage header.
Table A.7 – UADP NetworkMessage header layout
|
Name |
Type |
Restrictions |
|
UADPVersion |
Bit[0-3] |
The version shall be 1 |
|
UADPFlags |
Bit[4-7] |
Bit 4: PublisherId enabled = 1 Bit 5: GroupHeader enabled = 0 Bit 6: PayloadHeader enabled = 1 Bit 7: ExtendedFlags1 enabled = 1 |
|
ExtendedFlags1 |
Byte |
Bit range 0-2: PublisherId Type 011 The PublisherId is of DataType UInt64 Bit 3: DataSetClassId enabled = 0 Bit 4: SecurityHeader enabled = 0 Bit 5: Timestamp enabled = 0 Bit 6: PicoSeconds enabled = 0 Bit 7: ExtendedFlags2 enabled = 0 |
|
PublisherId |
UInt64 |
Configured value for the PubSubConnection. The datatype shall be UInt64. |
|
PayloadHeader |
Byte[*] |
Defined by Table 159. |
Table A.8 defines the values for the configuration parameters representing this layout.
Table A.8 – Values for configuration parameters
|
Parameter |
Value |
|
UadpNetworkMessageContentMask |
0x00000041
This value results of the following options: Bit 0: PublisherId enabled = 1 Bit 6: PayloadHeader enabled = 1 |
When a PubSubConnection is created by using the Method AddConnection() the element PublisherId contained in the argument PubSubConnectionDataType shall be of the DataType UInt64.
A.2.2.5 Header layout for NetworkMessages with integrity (signing)
UADP messages may be signed to ensure integrity. In this case a security header and a signature have to be added to the message. See clause 7.2.4.4.3 for a complete description of the signing mechanism.
This header layout is basically the same as the header layout defined in A.2.2.4 but with additional security level ‘Signing but no encryption’. The NetworkMessage header layout with signing is shown in Figure A.8.

Figure A.8 – UADP NetworkMessage header layout with integrity (signing)
Table A.9 shows the configuration for the NetworkMessage header with signing. The table contains only the added or modified rows from Table A.7.
Table A.9 – UADP NetworkMessage header layout with integrity (signing)
|
Name |
Type |
Restrictions |
|
ExtendedFlags1 |
Byte |
Bit 4: SecurityHeader enabled = 1 |
|
SecurityHeader |
|
|
|
SecurityFlags |
Byte |
Bit 0: NetworkMessage Signed enabled = 1 Bit 1: NetworkMessage Encryption enabled = 0 Bit 2: SecurityFooter enabled = 0 Bit 3: Force key reset enabled = 0 Bit range 4-7: Reserved |
|
SecurityTokenId |
IntegerId |
The ID of the security token that identifies the security key in a SecurityGroup. |
|
NonceLength |
Byte |
The length of the Nonce used to initialize the encryption algorithm. |
|
MessageNonce |
Byte[NonceLength] |
A number used exactly once for a given security key. |
A.2.2.6 Header layout for NetworkMessages with integrity and confidentiality (signing and encryption)
UADP messages may be signed and encrypted. In this case the SecurityHeader and the Signature have to be added to the message. See clause 7.2.4.4.3 for a complete description of the security mechanisms.
This header layout is basically the same as the header layout defined in A.2.2.4 but with additional security level ‘Signing and encryption’. The NetworkMessage header layout with signing and encryption is shown in Figure A.9.

Figure A.9 – UADP NetworkMessage header layout with integrity and confident
Table A.10 shows the configuration for the NetworkMessage header with signing and encryption. The table contains only the added or modified rows from Table A.7.
Table A.10 – UADP NetworkMessage header layout with integrity and confidentiality
|
Name |
Type |
Restrictions |
|
ExtendedFlags1 |
Byte |
Bit 4: SecurityHeader enabled = 1 |
|
SecurityHeader |
|
|
|
SecurityFlags |
Byte |
Bit 0: NetworkMessage Signed enabled = 1 Bit 1: NetworkMessage Encryption enabled = 1 Bit 2: SecurityFooter enabled = 0 Bit 3: Force key reset enabled = 0 Bit range 4-7: Reserved |
|
SecurityTokenId |
IntegerId |
The ID of the security token that identifies the security key in a SecurityGroup. |
|
NonceLength |
Byte |
The length of the Nonce used to initialize the encryption algorithm. |
|
MessageNonce |
Byte[NonceLength] |
A number used exactly once for a given security key. |
A.2.2.7 Header layout for DataSetMessages
A UADP DataSetMessage header shall consist of the following fields according to this header layout:
· DataSetFlags1
· DataSetFlags2
· DataSetMessageSequenceNumber
· Timestamp
· Status
· MinorVersion
Additional remarks:
· Fields can use any encoding
· All types of DataSetMessages (Data Key Frame, Data Delta Frame, Event, etc.) are supported
The DataSetMessage header layout is shown in Figure A.10

Figure A.10 – UADP DataSetMessage header layout
Table A.11 shows the configuration for the DataSetMessage header.
Table A.11 – UADP DataSetMessage header layout
|
Name |
Type |
Description |
|
DataSetFlags1 |
Byte |
Bit 0: Indicates whether this DataSetMessage is valid Bit range 1-2: Field Encoding <anything> Bit 4: Status enabled = 1 Bit 5: ConfigurationVersionMajorVersion enabled = 0 Bit 6: ConfigurationVersionMinorVersion enabled = 1 Bit 7: DataSetFlags2 enabled = 1 |
|
DataSetFlags2 |
Byte |
Bit range 0-3: UADP DataSetMessage type <anything> Bit 4: Timestamp enabled = 1 Bit 5: PicoSeconds enabled = 0 (not included in the DataSetMessage header) |
|
DataSetMessageSequenceNumber |
UInt16 |
Defined by Table 161. |
|
Timestamp |
UtcTime |
Defined by Table 161. |
|
StatusCode |
UInt16 |
Defined by Table 161. |
|
MinorVersion |
VersionTime |
Defined by Table 161. |
Table A.12 defines the values for the configuration parameters representing this layout.
Table A.12 – Values for configuration parameters
|
Parameter |
Value |
|
UadpDataSetMessageContentMask |
0x00000035
This value results of the following options: Bit 0: Timestamp enabled = 1 Bit 2: Status enabled = 1 Bit 4: MinorVersion enabled = 1 Bit 5: SequenceNumber enabled = 1 |
|
DataSetFieldContentMask |
<anything> |
A.2.2.8 Example dynamic message layout with different DataSetMessage types
Figure A.11 shows an example for a UADP NetworkMessage with dynamic layout. As defined in A.2.2.3 and A.2.2.7 only the layout of the NetworkMessage header and the DataSetMessage header is fixed. The number, the type, the length, and the order of DataSetMessages can vary from one NetworkMessage to the next.

Figure A.11 – Example for dynamic message layout without security
The following DataSets are used for the following JSON message examples.
Table A.13 shows the field for example DataSet1.
Table A.13 – DataSet1 fields
|
Field Name |
DataType |
ValueRank |
|
Active |
Boolean |
Scalar |
|
Temperature |
Double |
Scalar |
|
Counter |
UInt32 |
Scalar |
|
AdditionalInfo |
String |
Scalar |
Table A.14 shows the field for example DataSet2.
Table A.14 – DataSet2 fields
|
Field Name |
DataType |
ValueRank |
|
LocationName |
String |
Scalar |
|
Coordinate |
MyStruct |
Scalar |
|
X |
Float |
Scalar |
|
Y |
Float |
Scalar |
|
Measurements |
Int32 |
Array |
Table A.15 shows the field for example DataSet3.
Table A.15 – DataSet3 fields
|
Field Name |
DataType |
ValueRank |
|
BooleanValue |
Boolean |
Scalar |
|
Int32Value |
Int32 |
Scalar |
|
Int64Value |
Int64 |
Scalar |
|
UInt32Value |
UInt32 |
Scalar |
|
UInt64Value |
UInt64 |
Scalar |
|
DoubleValue |
Double |
Scalar |
|
DateTimeValue |
DateTime |
Scalar |
|
StringValue |
String |
Scalar |
|
GuidValue |
Guid |
Scalar |
|
StatusCodeValue |
StatusCode |
Scalar |
|
LocalizedTextValue |
LocalizedText |
Scalar |
|
ByteStringValue |
ByteString |
Scalar |
|
NodeIdValue |
NodeId |
Scalar |
|
QualifiedNameValue |
QualifiedName |
Scalar |
The following example shows the DataSetMetaData message for DataSet1.
{
"MessageId": "66D65CA4-92EE-4195-9867-E6E27794B692",
"MessageType": "ua-metadata",
"PublisherId": "MyPublisher",
"DataSetWriterId": 101,
"MetaData": {
"Name": "DataSet1",
"Fields": [
{
"Name": "Active",
"FieldFlags": 0,
"BuiltInType": 1,
"DataType": "i=1",
"ValueRank": -1,
"MaxStringLength": 0,
"DataSetFieldId": "f355bfe8-d5c0-4073-aa89-c8d9d9f8c0c4"
},
{
"Name": "Temperature",
"FieldFlags": 0,
"BuiltInType": 11,
"DataType": "i=11",
"ValueRank": -1,
"MaxStringLength": 0,
"DataSetFieldId": "4b91e1cc-61f5-411a-9fb3-ea9087d2154c"
},
{
"Name": "Counter",
"FieldFlags": 0,
"BuiltInType": 7,
"DataType": "i=7",
"ValueRank": -1,
"MaxStringLength": 0,
"DataSetFieldId": "885d0b3b-8a83-41ae-882a-3a528041140f"
},
{
"Name": "AdditionalInfo",
"FieldFlags": 0,
"BuiltInType": 12,
"DataType": "i=12",
"ValueRank": -1,
"MaxStringLength": 0,
"DataSetFieldId": "b020c4a8-c427-4d33-83ea-b0f437a9c6ea"
}
],
"DataSetClassId": "e95258a4-0b50-41b0-9f37-505e90565584",
"ConfigurationVersion": {"MajorVersion": 672338910, "MinorVersion": 672341762}
},
"DataSetWriterName": "Writer101"
}
The following example shows the DataSetMetaData message for DataSet2.
{
"MessageId": "66D65CA4-92EE-4195-9867-E6E27794B692",
"MessageType": "ua-metadata",
"PublisherId": "MyPublisher",
"DataSetWriterId": 102,
"MetaData": {
"StructureDataTypes": [
{
"DataTypeId": "nsu=http://test.org/UA/Data/;s=CoordinateDataType",
"Name": "nsu=http://test.org/UA/Data/;CoordinateDataType",
"StructureDefinition": {
"DefaultEncodingId": "nsu=http://test.org/UA/Data/;i=24351",
"BaseDataType": "i=22",
"StructureType": 0,
"Fields": [
{
"Name": "X",
"Description": {"Text": "The X coordinate."},
"DataType": "i=10",
"ValueRank": -1,
"MaxStringLength": 0,
"IsOptional": false
},
{
"Name": "Y",
"Description": {"Text": "The Y coordinate."},
"DataType": "i=10",
"ValueRank": -1,
"MaxStringLength": 0,
"IsOptional": false
}
]
}
}
],
"Name": "DataSet2",
"Fields": [
{
"Name": "LocationName",
"FieldFlags": 0,
"BuiltInType": 12,
"DataType": "i=12",
"ValueRank": -1,
"MaxStringLength": 0,
"DataSetFieldId": "8968e376-e281-47bf-b621-e1fb710c8954"
},
{
"Name": "Coordinate",
"FieldFlags": 0,
"BuiltInType": 22,
"DataType": "nsu=http://test.org/UA/Data/;s=CoordinateDataType",
"ValueRank": -1,
"MaxStringLength": 0,
"DataSetFieldId": "4a1a1f3c-76c0-46ac-92bd-b02bfbe59dcf"
},
{
"Name": "Measurements",
"FieldFlags": 0,
"BuiltInType": 6,
"DataType": "i=6",
"ValueRank": 1,
"MaxStringLength": 0,
"DataSetFieldId": "7d177014-32de-421e-a0a3-bc48ede8ac9d"
}
],
"DataSetClassId": "4f457b18-32f8-48a5-a6f0-18ae5ebdc7f4",
"ConfigurationVersion": {"MajorVersion": 672338910, "MinorVersion": 672341762}
},
"DataSetWriterName": "Writer102"
}
A.3.2 JSON message headers for minimal messages
A.3.2.1 Motivation
One of the use cases for PubSub is the publication of data to IT applications through a topic or message queue where the IT application does not have any knowledge about OPC UA. In such a use case, the messages that are sent to the message queue can only contain one DataSetMessage and there should be no OPC UA specific information or header.
The header layout described in this section is optimized for this use case.
This header layout cannot be used for Actions.
A.3.2.2 Overview
A minimal message has the following settings:
· Each NetworkMessage contains one DataSetMessage
· The NetworkMessage header is not included
· The DataSetMessage header is not included
· The DataSet field encoding is set to VerboseEncoding with RawData.
A.3.2.3 Header layout URI
The header layout URI for the mimimal layout as specified in A.3.2.4 is
http://opcfoundation.org/UA/PubSub-Layouts/JSON-Minimal
A.3.2.4 Configuration parameters
Table A.16 defines the values for the WriterGroup configuration parameters representing this layout.
Table A.16 – Values for WriterGroup configuration parameters
|
Parameter |
Value |
|
JsonNetworkMessageContentMask |
0x4
This value results of the following options: Bit 0: NetworkMessageHeader = 0 Bit 1: DataSetMessageHeader = 0 Bit 2: SingleDataSetMessage = 1 Bit 3: PublisherId = 0 Bit 4: DataSetClassId = 0 Bit 5: ReplyTo = 0 Bit 6: WriterGroupName = 0 |
Table A.17 defines the values for the DataSetWriter configuration parameters representing this layout.
Table A.17 – Values for DataSetWriter configuration parameters
|
Parameter |
Value |
|
JsonDataSetMessageContentMask |
0x800 This value results of the following options: Bit 0: DataSetWriterId = 0 Bit 1: MetaDataVersion = 0 Bit 2: SequenceNumber = 0 Bit 3: Timestamp = 0 Bit 4: Status = 0 Bit 5: MessageType = 0 Bit 6: DataSetWriterName = 0 Bit 7: FieldEncoding1 = 0 Bit 8: PublisherId = 0 Bit 9: WriterGroupName = 0 Bit 10: MinorVersion = 0 Bit 11: FieldEncoding2 = 1 |
|
DataSetFieldContentMask |
0x20 Bit 0: StatusCode = 0 Bit 1: SourceTimestamp = 0 Bit 2: ServerTimestamp = 0 Bit 3: SourcePicoSeconds = 0 Bit 4: ServerPicoSeconds = 0 Bit 5: RawData = 1 |
|
KeyFrameCount |
configurable |
Example for DataSet1.
{
"Active":true,
"Temperature":25.5,
"Counter":0,
"AdditionalInfo":"The system is running normally (1)"
}
Example for DataSet2.
{
"LocationName":"Building A",
"Coordinate":
{
"X":0,
"Y":0.2
},
"Measurements":
[
20030,
20020,
20010
]
}
Example for DataSet3.
{
"BooleanValue":false,
"Int32Value":0,
"Int64Value":"1",
"UInt32Value":1,
"UInt64Value":"1",
"DoubleValue":0.5,
"DateTimeValue":"2021-09-14T07:14:30Z",
"StringValue":"String 1",
"GuidValue":"ebfc352a-3142-4b99-9bbe-89a517d6a77e",
"StatusCodeValue":
{
"Code":2147483648,
"Symbol":"Bad"
},
"LocalizedTextValue":
{
"Locale":"en"
"Text":"Localized text 1"
},
"ByteStringValue":"AAEC",
"NodeIdValue":"nsu=http://test.org/UA/Data/Instance;s=Pipe001.Valve001.Input",
"QualifiedNameValue":"nsu=http://test.org/UA/Data/;PipeX001"
}
A.3.3 JSON message headers for single DataSetMessage
A.3.3.1 Motivation
One of the use cases for PubSub is the publication of data to IT applications through a message queue where one DataSet is related to one message queue.
The IT application does not need to have knowledge about OPC UA but OPC UA specific header may be used for the message processing.
In such a use cases, the messages sent to a message queue can only contain one DataSetMessage but a OPC UA specific header is provided.
The header layout described in this section is optimized for this use case.
This header layout cannot be used for Actions.
A.3.3.2 Overview
A single DataSet message has the following settings:
· Each NetworkMessage contains one DataSetMessage
· The NetworkMessage header is not included
· The DataSetMessage header is included, the header fields can be configured
· The DataSet field encoding can be configured
A.3.3.3 Header layout URI
The header layout URI for the single DataSetMessage layout as specified in A.3.3.4 is
http://opcfoundation.org/UA/PubSub-Layouts/JSON-DataSetMessage
A.3.3.4 Configuration parameters
Table A.18 defines the values for the WriterGroup configuration parameters representing this layout.
Table A.18 – Values for WriterGroup configuration parameters
|
Parameter |
Value |
|
JsonNetworkMessageContentMask |
0x6 This value results of the following options: Bit 0: NetworkMessageHeader = 0 Bit 1: DataSetMessageHeader = 1 Bit 2: SingleDataSetMessage = 1 Bit 3: PublisherId = 0 Bit 4: DataSetClassId = 0 Bit 5: ReplyTo = 0 Bit 6: WriterGroupName = 0 |
Table A.19 defines the values for the DataSetWriter configuration parameters representing this layout.
Table A.19 – Values for DataSetWriter configuration parameters
|
Parameter |
Value |
|
JsonDataSetMessageContentMask |
The mask allows the following options: Bit 0: DataSetWriterId = 1 Bit 1: MetaDataVersion = 0 Bit 2: SequenceNumber = 1 Bit 3: Timestamp = 1 Bit 4: Status = 1 Bit 5: MessageType configurable (default is 0) Bit 6: DataSetWriterName configurable (default is 0) Bit 7: FieldEncoding1 = 0 Bit 8: PublisherId = 1 Bit 9: WriterGroupName configurable (default is 0) Bit 10: MinorVersion = 1 Bit 11: FieldEncoding2 = 1 |
|
DataSetFieldContentMask |
Configurable (default is 0) The value shall be 0 or 0x20 if the KeyFrameCount is 0. |
|
KeyFrameCount |
Configurable If the KeyFrameCount is not 1, the MessageType bit shall be true. |
A.3.3.5 Examples
Example for DataSet1 with all configurable JsonDataSetMessageContentMask flags set to false and no flags set for DataSetFieldContentMask.
{
"PublisherId":"MyPublisher",
"DataSetWriterId":101,
"SequenceNumber":68468,
"MinorVersion":672341762,
"Timestamp":"2021-09-27T18:45:19.555Z",
"Payload":
{
"Active":true,
"Temperature":25.5,
"Counter":0,
"AdditionalInfo":"The system is running normally (1)"
}
}
Example for DataSet2 with all configurable JsonDataSetMessageContentMask flags set to true and no flags set for DataSetFieldContentMask.
{
"PublisherId":"MyPublisher",
"DataSetWriterId":102,
"SequenceNumber":25460,
"MinorVersion":672341762,
"Timestamp":"2021-09-27T18:45:19.555Z",
"Status":1073741824,
"MessageType":"ua-keyframe",
"WriterGroupName":"WriterGroup1",
"DataSetWriterName":"Writer102",
"Payload":
{
"LocationName":"Building A",
"Coordinate":
{
"X":1,
"Y":0.2
},
"Measurements":
[
20030,
20020,
20010
]
}
}
Example for DataSet1 with all configurable JsonDataSetMessageContentMask flags set to false and with SourceTimestamp and StatusCode flags set in the DataSetFieldContentMask. The Status is omitted if the Code is 0.
{
"PublisherId":"MyPublisher",
"DataSetWriterId":101,
"SequenceNumber":68468,
"MinorVersion":672341762,
"Timestamp":"2021-09-27T18:45:19.555Z",
"Payload":
{
"Active":
{
"Value":true,
"Status":{"Code":1073741824,"Symbol":"Uncertain"},
"SourceTimestamp":"2021-09-27T11:32:38.349925Z"
},
"Temperature":
{
"Value":25.5,
"SourceTimestamp":"2021-09-27T11:32:38.349925Z"
},
"Counter":
{
"Value":0,
"SourceTimestamp":"2021-09-27T11:32:38.349925Z"
},
"AdditionalInfo":
{
"Value":"The system is running normally (1)",
"SourceTimestamp":"2021-09-27T11:32:38.349925Z"
}
}
}
A.3.4 JSON message headers for multiple DataSetMessages
A.3.4.1 Motivation
One of the use cases is streaming of multiple different data and event DataSets through a single message queue for further processing in cloud applications.
Another use case is the execution of Actions.
The header layout described in this section is optimized for this use case.
In general this header layout is the most flexible option and should be used if only one header layout is preferred.
A.3.4.2 Overview
A minimal message has the following settings:
· Each NetworkMessage contains an array of DataSetMessages
· The NetworkMessage header is included, the header fields can be configured
· The DataSetMessage header is included, the header fields can be configured
· The DataSet field encoding can be configured
A.3.4.3 Header layout URI
The header layout URI for the multiple DataSetMessages layout as specified in A.3.4.4 is
http://opcfoundation.org/UA/PubSub-Layouts/JSON-NetworkMessage
A.3.4.4 Configuration parameters
Table A.20 defines the values for the WriterGroup configuration parameters representing this layout.
Table A.20 – Values for WriterGroup configuration parameters
|
Parameter |
Value |
|
JsonNetworkMessageContentMask |
The mask allows the following options: Bit 0: NetworkMessageHeader = 1 Bit 1: DataSetMessageHeader = 1 Bit 2: SingleDataSetMessage = 0 Bit 3: PublisherId = 1 Bit 4: DataSetClassId configurable (default is 0) Bit 5: ReplyTo configurable (default is 0) Bit 6: WriterGroupName configurable (default is 0) |
Table A.21 defines the values for the DataSetWriter configuration parameters representing this layout.
Table A.21 – Values for DataSetWriter configuration parameters
|
Parameter |
Value |
|
JsonDataSetMessageContentMask |
The mask allows the following options: Bit 0: DataSetWriterId = 1 Bit 1: MetaDataVersion = 0 Bit 2: SequenceNumber = 1 The SequenceNumber is always omitted for Action messages. Bit 3: Timestamp = 1 Bit 4: Status = 1 The Status is omitted for ActionRequest messages. Bit 5: MessageType configurable (default is 0) Bit 6: DataSetWriterName configurable (default is 0) Bit 7: FieldEncoding1 = 0 Bit 8: PublisherId = 0 Bit 9: WriterGroupName configurable (default is 0) Bit 10: MinorVersion = 1 Bit 11: FieldEncoding2 = 1 |
|
DataSetFieldContentMask |
Configurable (default is 0) The value shall be 0 or 0x20 if the KeyFrameCount is 0. |
|
KeyFrameCount |
Configurable If the KeyFrameCount is not 1, the MessageType bit shall be true. |
A.3.4.5 Examples
Example for DataSet1, DataSet2 and DataSet3 with all configurable JsonNetworkMessageContentMask and JsonDataSetMessageContentMask flags set to false and no flags set for DataSetFieldContentMask.
{
"MessageId":"9279c0b3-da88-45a4-af74-451cebf82db0",
"MessageType":"ua-data",
"PublisherId":"MyPublisher",
"Messages":
[
{
"DataSetWriterId":101,
"SequenceNumber":68468,
"MinorVersion":672341762,
"Timestamp":"2021-09-27T18:45:19.555Z",
"Payload":
{
"Active":true,
"Temperature":25.5,
"Counter":0,
"AdditionalInfo":"The system is running normally (1)"
}
},
{
"DataSetWriterId":102,
"SequenceNumber":25460,
"MinorVersion":672341762,
"Timestamp":"2021-09-27T18:45:19.555Z",
"Status":1073741824,
"Payload":
{
"LocationName":"Building A",
"Coordinate":{"X":0,"Y":0.2},
"Measurements":[20030,20020,20010]
}
},
{
"DataSetWriterId":103,
"SequenceNumber":66915,
"MinorVersion":672341762,
"Timestamp":"2021-09-27T18:45:19.555Z",
"Payload":
{
"BooleanValue":false,
"Int32Value":0,
"Int64Value":"1",
"UInt32Value":1,
"UInt64Value":"1",
"DoubleValue":0.5,
"DateTimeValue":"2021-09-14T07:14:30Z",
"StringValue":"String 1",
"GuidValue":"ebfc352a-3142-4b99-9bbe-89a517d6a77e",
"StatusCodeValue":
{
"Code":2147483648,
"Symbol":"Bad"
},
"LocalizedTextValue":
{
"Locale":"en"
"Text":"Localized text 1"
},
"ByteStringValue":"AAEC",
"NodeIdValue":"nsu=http://test.org/UA/Data/Instance;s=Pipe001.Valve001.Input",
"QualifiedNameValue":"nsu=http://test.org/UA/Data/;PipeX001"
}
}
]
}
Annex B
(informative)
Client Server vs. Publish Subscribe
OPC UA Applications represent software or devices that provide information to other OPC UA Applications or consume information from other OPC UA Applications.
Annex B contrasts the Subscription functionality available in the Client Server communication model with the data distribution mechanism of PubSub. See OPC 10000-1 for an overview of the complete functionality available with the Client Server model.
B.2 Client Server Subscriptions
In the Client Server communication model the application exposing information consisting of physical and software objects is the OPC UA Server and the application operationg upon this information is the OPC UA Client.
The information provided by an OPC UA Server is organized in the Server Address Space. Services like Read, Write and Browse are available with a request/response pattern used by OPC UA Clients to access information provided by an OPC UA Server.
Every Client creates individual Sessions, Subscriptions and MonitoredItems which are not shared with other Clients. In other words, the data that is published only goes to the Client that created the Subscription.
Sessions are used to manage the communication relationship between Client and Server. MonitoredItems represent the settings used to subscribe to Events and Variable Value data changes from the OPC UA Server Address Space. MonitoredItems are grouped in Subscriptions.
The entities used by OPC UA Clients to subscribe to information from an OPC UA Server are illustrated in Figure B.1.

Figure B.1 – Subscriptions in OPC UA Client Server model
In this model the Client is the active entity. It chooses what Nodes of the Server AddressSpace and what Services to use. Subscriptions are created or deleted on the fly. The published data only goes to the Client that created a Subscription.
The Client Server Subscription model provides reliable delivery using buffering, acknowledgements, and retransmissions. This requires resources in the Server for each connected Client.
Resource-constrained Servers limit the number of parallel Client connections, Subscriptions, and MonitoredItems. Similar limitations can also occur in the Client. Clients that continuously need data from a larger number of Servers also consume significant resources.
With PubSub, OPC UA Applications do not directly exchange requests and responses. Instead, Publishers send messages to a Message Oriented Middleware, without knowledge of what, if any, Subscribers there may be. Similarly, Subscribers express interest in specific types of data, and process messages that contain this data, without knowledge of what Publishers there are.
Figure B.2 illustrates that Publishers and Subscribers only interact with the Message Oriented Middleware which provides the means to forward the data to one or more receivers.

Figure B.2 – Publish Subscribe model overview
PubSub is used to communicate messages between different system components without these components having to know each other’s identity.
A Publisher is pre-configured with what data to send. There is no connection establishment between Publisher and Subscriber.
The identity of the Subscribers and the forwarding of published data to the Subscribers is the responsibility of the Message Oriented Middleware. The Publisher does not know or even care if there is one or many Subscribers. Effort and resource requirements for the Publisher are predictable and do not depend on the number of Subscribers.
PubSub and Client Server are both based on the OPC UA Information Model. PubSub therefore can easily be integrated into OPC UA Servers and OPC UA Clients. Quite typically, a Publisher will be an OPC UA Server (the owner of information) and a Subscriber is often an OPC UA Client. Above all, the PubSub Information Model for configuration (see 9) promotes the configuration of Publishers and Subscribers using the OPC UA Client Server model.
Nevertheless, the PubSub communication does not require such a role dependency. In other words, OPC UA Clients can be Publishers and OPC UA Servers can be Subscribers. In fact, there is no necessity for Publishers or Subscribers to be either an OPC UA Server or an OPC UA Client to participate in PubSub communications.
_____________