
|
|
|
|
OPC 10000-18 |
|
|
OPC Unified Architecture Part 18: Role-Based Security
Release 1.05.04 2024-10-15
|
|
Specification Type: |
Industry Standard Specification |
Comments: |
Report or view errata: http://www.opcfoundation.org/errata |
|
|
|
|
|
|
Document |
OPC 10000-18 |
|
|
|
Title: |
OPC Unified Architecture |
Date: |
2024-10-15 |
|
|
|
|
|
|
Version: |
Release 1.05.04 |
Software: |
MS-Word |
|
|
|
Source: |
OPC 10000-18 - UA Specification Part 18 - Role-Based Security 1.05.04.docx |
|
|
|
|
|
|
Author: |
OPC Foundation |
Status: |
Release |
|
|
|
|
|
CONTENTS
3 Terms, definitions, abbreviated terms and conventions
4.4.8 RemoveApplication Method
4.5 RoleMappingRuleChangedAuditEventType
5.2.1 UserManagementType definition
FIGURES
TABLES
Table 12 – RoleMappingRuleChangedAuditEventType definition................................... 16
OPC Foundation
____________
UNIFIED ARCHITECTURE –
This specification is the specification for developers of OPC UA applications. The specification is a result of an analysis and design process to develop a standard interface to facilitate the development of applications by multiple vendors that shall inter-operate seamlessly together.
Copyright © 2006-2024, OPC Foundation, Inc.
COPYRIGHT RESTRICTIONS
Any unauthorized use of this specification may violate copyright laws, trademark laws, and communications regulations and statutes. This document contains information which is protected by copyright. All Rights Reserved. No part of this work covered by copyright herein may be reproduced or used in any form or by any means--graphic, electronic, or mechanical, including photocopying, recording, taping, or information storage and retrieval systems--without permission of the copyright owner.
OPC Foundation members and non-members are prohibited from copying and redistributing this specification. All copies must be obtained on an individual basis, directly from the OPC Foundation Web site: http://www.opcfoundation.org.
PATENTS
The attention of adopters is directed to the possibility that compliance with or adoption of OPC specifications may require use of an invention covered by patent rights. OPC shall not be responsible for identifying patents for which a license may be required by any OPC specification, or for conducting legal inquiries into the legal validity or scope of those patents that are brought to its attention. OPC specifications are prospective and advisory only. Prospective users are responsible for protecting themselves against liability for infringement of patents.
WARRANTY AND LIABILITY DISCLAIMERS
WHILE THIS PUBLICATION IS BELIEVED TO BE ACCURATE, IT IS PROVIDED "AS IS" AND MAY CONTAIN ERRORS OR MISPRINTS. THE OPC FOUDATION MAKES NO WARRANTY OF ANY KIND, EXPRESSED OR IMPLIED, WITH REGARD TO THIS PUBLICATION, INCLUDING BUT NOT LIMITED TO ANY WARRANTY OF TITLE OR OWNERSHIP, IMPLIED WARRANTY OF MERCHANTABILITY OR WARRANTY OF FITNESS FOR A PARTICULAR PURPOSE OR USE. IN NO EVENT SHALL THE OPC FOUNDATION BE LIABLE FOR ERRORS CONTAINED HEREIN OR FOR DIRECT, INDIRECT, INCIDENTAL, SPECIAL, CONSEQUENTIAL, RELIANCE OR COVER DAMAGES, INCLUDING LOSS OF PROFITS, REVENUE, DATA OR USE, INCURRED BY ANY USER OR ANY THIRD PARTY IN CONNECTION WITH THE FURNISHING, PERFORMANCE, OR USE OF THIS MATERIAL, EVEN IF ADVISED OF THE POSSIBILITY OF SUCH DAMAGES.
The entire risk as to the quality and performance of software developed using this specification is borne by you.
RESTRICTED RIGHTS LEGEND
This Specification is provided with Restricted Rights. Use, duplication or disclosure by the U.S. government is subject to restrictions as set forth in (a) this Agreement pursuant to DFARs 227.7202-3(a); (b) subparagraph (c)(1)(i) of the Rights in Technical Data and Computer Software clause at DFARs 252.227-7013; or (c) the Commercial Computer Software Restricted Rights clause at FAR 52.227-19 subdivision (c)(1) and (2), as applicable. Contractor / manufacturer are the OPC Foundation, 16101 N. 82nd Street, Suite 3B, Scottsdale, AZ, 85260-1830.
COMPLIANCE
The OPC Foundation shall at all times be the sole entity that may authorize developers, suppliers and sellers of hardware and software to use certification marks, trademarks or other special designations to indicate compliance with these materials. Products developed using this specification may claim compliance or conformance with this specification if and only if the software satisfactorily meets the certification requirements set by the OPC Foundation. Products that do not meet these requirements may claim only that the product was based on this specification and must not claim compliance or conformance with this specification.
Trademarks
Most computer and software brand names have trademarks or registered trademarks. The individual trademarks have not been listed here.
GENERAL PROVISIONS
Should any provision of this Agreement be held to be void, invalid, unenforceable or illegal by a court, the validity and enforceability of the other provisions shall not be affected thereby.
This Agreement shall be governed by and construed under the laws of the State of Minnesota, excluding its choice or law rules.
This Agreement embodies the entire understanding between the parties with respect to, and supersedes any prior understanding or agreement (oral or written) relating to, this specification.
ISSUE REPORTING
The OPC Foundation strives to maintain the highest quality standards for its published specifications, hence they undergo constant review and refinement. Readers are encouraged to report any issues and view any existing errata here: http://www.opcfoundation.org/errata.
Revision 1.05.04 Highlights
The following table includes the Mantis issues resolved with this revision.
|
Mantis ID |
Scope |
Summary |
Resolution |
|
Errata |
Extended definitions for fallback Roles |
Added restrictions for Roles Anonymous and AutheticatedUser. Added TrustedApplication with same restrictions. |
|
|
Feature |
Added TrustedApplication |
Added new well-known role TrustedApplication |
|
|
Errata |
Affect of role or user changes to active sessions |
Added requirement to apply changes for users and roles to active sessions. |
|
|
Clarification |
Permissions UserManagement |
Security restrictions only apply to the Property Users and the Methods on the UserManagementType |
OPC Unified Architecture Specification
Part 18: Role-Based Security
This part of the OPC Unified Architecture defines an Information Model. The Information Model describes the basic infrastructure to model role-based security.
The following documents, in whole or in part, are normatively referenced in this document and are indispensable for its application. For dated references, only the edition cited applies. For undated references, the latest edition of the referenced document (including any amendments and errata) applies.
OPC 10000-1, OPC Unified Architecture - Part 1: Concepts
http://www.opcfoundation.org/UA/Part1/
OPC 10000-3, OPC Unified Architecture - Part 3: Address Space Model
http://www.opcfoundation.org/UA/Part3/
OPC 10000-4, OPC Unified Architecture - Part 4: Services
http://www.opcfoundation.org/UA/Part4/
OPC 10000-5, OPC Unified Architecture - Part 5: Information Model
http://www.opcfoundation.org/UA/Part5/
OPC 10000-6, OPC Unified Architecture - Part 6: Mappings
http://www.opcfoundation.org/UA/Part6/
OPC 10000-7, OPC Unified Architecture - Part 7: Profiles
http://www.opcfoundation.org/UA/Part7/
OPC 10000-8, OPC Unified Architecture - Part 8: Data Access
http://www.opcfoundation.org/UA/Part8/
OPC 10000-12, OPC Unified Architecture - Part 12: Discovery and Global Services
http://www.opcfoundation.org/UA/Part12/
For the purposes of this document, the terms and definitions given in OPC 10000-1, OPC 10000-3 and OPC 10000-5 apply.
OPC UA defines a standard approach for implementing role-based security. Servers may choose to implement part or all of the mechanisms defined here. The OPC UA approach assigns Permissions to Roles for each Node in the AddressSpace. Clients are then granted Roles when they create a Session based on the information provided by the Client.
Roles are used to separate authentication (determining who a Client is with a user token and Client application identity) from authorization (Permissions determining what the Client is allowed to do). By separating these tasks Servers can allow centralized services to manage user identities and credentials while the Server only manages the Permissions on its Nodes assigned to Roles.
OPC 10000-3 defines the possible Permissions and the representation as Node Attributes.
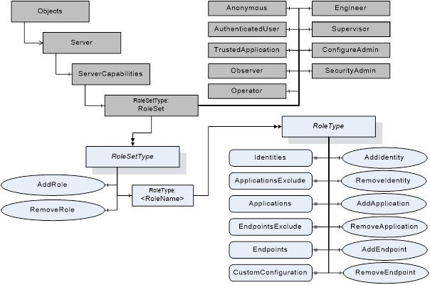
Figure 1 depicts the ObjectTypes, Objects and their components used to represent the Role management.

Figure 1 – Role management overview
The RoleSet Object defined in OPC 10000-5 is a RoleSetType which is formally defined in Table 1.
Table 1 – RoleSetType definition
|
Attribute |
Value |
||||
|
BrowseName |
RoleSetType |
||||
|
IsAbstract |
False |
||||
|
References |
Node Class |
BrowseName |
DataType |
TypeDefinition |
Modelling Rule |
|
Subtype of BaseObjectType defined in OPC 10000-5 |
|||||
|
HasComponent |
Object |
<RoleName> |
|
RoleType |
OptionalPlaceholder |
|
HasComponent |
Method |
AddRole |
Defined in 4.2.2 |
Mandatory |
|
|
HasComponent |
Method |
RemoveRole |
Defined in 4.2.3. |
Mandatory |
|
|
Conformance Units |
|||||
|
Base Info ServerType |
|||||
The AddRole Method allows configuration Clients to add a new Role to the Server.
The RemoveRole Method allows configuration Clients to remove a Role from the Server.
This Method is used to add a Role to the RoleSet Object.
The combination of the NamespaceUri and RoleName parameters are used to construct the BrowseName for the new Node. The BrowseName shall be unique within the RoleSet Object.
If the optional Properties EndpointsExclude and ApplicationsExclude are available on the Role Object created with this Method, the initial values of the EndpointsExclude and ApplicationsExclude Properties shall be TRUE.
The Client shall use an encrypted channel and shall provide user credentials with administrator rights like SecurityAdmin Role when invoking this Method on the Server.
OPC 10000-3 defines well-known Roles. If this Method is used to add a well-known Role, the name of the Role from OPC 10000-3 is used together with the OPC UA namespace URI. The Server shall use the NodeIds for the well-known Roles in this case. The NodeIds for the well-known Roles are defined in OPC 10000-6.
Signature
AddRole (
[in] String RoleName,
[in] String NamespaceUri,
[out] NodeId RoleNodeId
);
|
Argument |
Description |
|
RoleName |
The name of the Role. |
|
NamespaceUri |
The NamespaceUri qualifies the RoleName. If this value is null or empty then the resulting BrowseName will be qualified by the Server’s NamespaceUri. |
|
RoleNodeId |
The NodeId assigned by the Server to the new Node. |
Method Result Codes
|
ResultCode |
Description |
|
Bad_InvalidArgument |
The RoleName or NamespaceUri is not valid. The text associated with the error shall indicate the exact problem. |
|
Bad_NotSupported |
The Server does not allow more Roles to be added. |
|
Bad_UserAccessDenied |
The caller does not have the necessary Permissions. |
|
Bad_AlreadyExists |
The Role already exists in the Server. |
|
Bad_ResourceUnavailable |
The Server does not have enough resources to add the role. |
This Method is used to remove a Role from the RoleSet Object.
The RoleNodeId is the NodeId of the Role Object to remove.
The Server may prohibit the removal of some Roles because they are necessary for the Server to function.
If a Role is removed all Permissions associated with the Role are deleted as well. Ideally these changes should take effect immediately; however, some lag may occur.
The Client shall use an encrypted channel and shall provide user credentials with administrator rights like SecurityAdmin Role when invoking this Method on the Server.
Signature
RemoveRole (
[in] NodeId RoleNodeId
);
|
Argument |
Description |
|
RoleNodeId |
The NodeId of the Role Object. |
Method Result Codes
|
ResultCode |
Description |
|
Bad_NodeIdUnknown |
The specified Role Object does not exist. |
|
Bad_NotSupported |
The Server does not allow the Role Object to be removed. |
|
Bad_UserAccessDenied |
The caller does not have the necessary Permissions. |
|
Bad_RequestNotAllowed |
The specified Role Object cannot be removed. |
The RoleSet Object defined in Table 2 is used to publish all Roles supported by the Server.
Table 2 – RoleSet definition
|
Attribute |
Value |
||||
|
BrowseName |
RoleSet |
||||
|
References |
Node Class |
BrowseName |
DataType |
TypeDefinition |
Modelling Rule |
|
ComponentOf the ServerCapabilities Object defined in OPC 10000-5 |
|||||
|
HasTypeDefinition |
ObjectType |
RoleSetType |
|
|
|
|
HasComponent |
Object |
Anonymous |
|
RoleType |
|
|
HasComponent |
Object |
AuthenticatedUser |
|
RoleType |
|
|
HasComponent |
Object |
TrustedApplication |
|
RoleType |
|
|
HasComponent |
Object |
Observer |
|
RoleType |
|
|
HasComponent |
Object |
Operator |
|
RoleType |
|
|
HasComponent |
Object |
Engineer |
|
RoleType |
|
|
HasComponent |
Object |
Supervisor |
|
RoleType |
|
|
HasComponent |
Object |
ConfigureAdmin |
|
RoleType |
|
|
HasComponent |
Object |
SecurityAdmin |
|
RoleType |
|
|
Conformance Units |
|||||
|
Security Role Server Base 2 |
|||||
Servers should support the well-known Roles which are defined in OPC 10000-3.
The default Identities for the Anonymous Role should be Identities with the criteriaType IdentityCriteriaType.Anonymous and the criteriaType IdentityCriteriaType.AuthenticatedUser. The Anonymous Role is the default Role which is always assigned to all Sessions.
The default Identities for the AuthenticatedUser Role should be an identity with the criteriaType IdentityCriteriaType.AuthenticatedUser.
The default Identities for the TrustedApplication Role should be an identity with the criteriaType IdentityCriteriaType.TrustedApplication.
A Server shall not allow changes to the Roles Anonymous, AuthenticatedUser and TrustedApplication.
A Server shall not allow the deletion of the well-known Roles Anonymous and AuthenticatedUser TrustedApplication.
The additional definition for the conformance units of the instances is defined in Table 3.
Table 3 – RoleSet Additional Conformance Units
|
BrowsePath |
Conformance Units |
||
|
AddRole |
Security Role Server Management |
||
|
RemoveRole |
Security Role Server Management |
||
|
ConfigureAdmin |
Security Role Well Known |
||
|
SecurityAdmin |
Security Role Well Known |
||
|
Anonymous |
Security Role Well Known Group 2 |
||
|
AuthenticatedUser |
Security Role Well Known Group 2 |
||
|
TrustedApplication |
Security Role TrustedApplication |
||
|
Observer |
Security Role Well Known Group 3 |
||
|
Operator |
Security Role Well Known Group 3 |
||
|
Engineer |
Security Role Well Known Group 3 |
||
|
Supervisor |
Security Role Well Known Group 3 |
||
|
Security Role Server IdentityManagement |
||
|
Security Role Server IdentityManagement |
||
|
Security Role Server Restrict Applications |
||
|
Security Role Server Restrict Applications |
||
|
Security Role Server Restrict Applications |
||
|
Security Role Server Restrict Applications |
||
|
Security Role Server Restrict Endpoints |
||
|
Security Role Server Restrict Endpoints |
||
|
Security Role Server Restrict Endpoints |
||
|
Security Role Server Restrict Endpoints |
||
|
Security Role Server IdentityManagement |
||
|
Security Role Server IdentityManagement |
||
|
Security Role Server Restrict Applications |
||
|
Security Role Server Restrict Applications |
||
|
Security Role Server Restrict Applications |
||
|
Security Role Server Restrict Applications |
||
|
Security Role Server Restrict Endpoints |
||
|
Security Role Server Restrict Endpoints |
||
|
Security Role Server Restrict Endpoints |
||
|
Security Role Server Restrict Endpoints |
||
|
Security Role Server IdentityManagement |
||
|
Security Role Server IdentityManagement |
||
|
Security Role Server Restrict Applications |
||
|
Security Role Server Restrict Applications |
||
|
Security Role Server Restrict Applications |
||
|
Security Role Server Restrict Applications |
||
|
Security Role Server Restrict Endpoints |
||
|
Security Role Server Restrict Endpoints |
||
|
Security Role Server Restrict Endpoints |
||
|
Security Role Server Restrict Endpoints |
||
|
Security Role Server IdentityManagement |
||
|
Security Role Server IdentityManagement |
||
|
Security Role Server Restrict Applications |
||
|
Security Role Server Restrict Applications |
||
|
Security Role Server Restrict Applications |
||
|
Security Role Server Restrict Applications |
||
|
Security Role Server Restrict Endpoints |
||
|
Security Role Server Restrict Endpoints |
||
|
Security Role Server Restrict Endpoints |
||
|
Security Role Server Restrict Endpoints |
||
|
Security Role Server IdentityManagement |
||
|
Security Role Server IdentityManagement |
||
|
Security Role Server Restrict Applications |
||
|
Security Role Server Restrict Applications |
||
|
Security Role Server Restrict Applications |
||
|
Security Role Server Restrict Applications |
||
|
Security Role Server Restrict Endpoints |
||
|
Security Role Server Restrict Endpoints |
||
|
Security Role Server Restrict Endpoints |
||
|
Security Role Server Restrict Endpoints |
||
|
Security Role Server IdentityManagement |
||
|
Security Role Server IdentityManagement |
||
|
Security Role Server Restrict Applications |
||
|
Security Role Server Restrict Applications |
||
|
Security Role Server Restrict Applications |
||
|
Security Role Server Restrict Applications |
||
|
Security Role Server Restrict Endpoints |
||
|
Security Role Server Restrict Endpoints |
||
|
Security Role Server Restrict Endpoints |
||
|
Security Role Server Restrict Endpoints |
Each Role Object has the Properties and Methods defined by the RoleType which is formally defined in Table 4.
Table 4 – RoleType definition
|
Attribute |
Value |
||||
|
BrowseName |
RoleType |
||||
|
IsAbstract |
False |
||||
|
References |
Node Class |
BrowseName |
DataType |
TypeDefinition |
Modelling Rule |
|
Subtype of BaseObjectType |
|||||
|
|
|
|
|
|
|
|
HasProperty |
Variable |
Identities |
IdentityMapping RuleType [] |
PropertyType |
Mandatory |
|
HasProperty |
Variable |
ApplicationsExclude |
Boolean |
PropertyType |
Optional |
|
HasProperty |
Variable |
Applications |
String [] |
PropertyType |
Optional |
|
HasProperty |
Variable |
EndpointsExclude |
Boolean |
PropertyType |
Optional |
|
HasProperty |
Variable |
Endpoints |
EndpointType [] |
PropertyType |
Optional |
|
HasProperty |
Variable |
CustomConfiguration |
Boolean |
PropertyType |
Optional |
|
HasComponent |
Method |
AddIdentity |
Defined in 4.4.5. |
Optional |
|
|
HasComponent |
Method |
RemoveIdentity |
Defined in 4.4.6. |
Optional |
|
|
HasComponent |
Method |
AddApplication |
Defined in 4.4.7. |
Optional |
|
|
HasComponent |
Method |
RemoveApplication |
Defined in 4.4.8. |
Optional |
|
|
HasComponent |
Method |
AddEndpoint |
Defined in 4.4.9. |
Optional |
|
|
HasComponent |
Method |
RemoveEndpoint |
Defined in 4.4.10. |
Optional |
|
|
Conformance Units |
|||||
|
Base Info ServerType |
|||||
The Properties and Methods of the RoleType contain sensitive security related information and shall only be browseable, readable, writeable and callable by authorized administrators through an encrypted channel.
The configuration of the Roles is done through Method calls. The only exceptions are the ApplicationsExclude and EndpointsExclude Properties. The two Properties are configured with the Write Service. All other Properties are configured with the corresponding Method calls. The CurrentWrite bit of the AccessLevel Attribute for the Properties Identities, Applications and Endpoints shall be FALSE.
If the configuration of a Role is changed, the Role assignment to active Session shall be re-evaluated and applied.
The Identities Property specifies the currently configured rules for mapping a UserIdentityToken to the Role. If this Property is an empty array and CustomConfiguration is not TRUE, then the Role cannot be granted to any Session.
The Role shall only be granted to the Session if all of the following conditions are true:
· The UserIdentityToken complies with Identities.
· The Applications Property is not configured or the Client Certificate complies with the Applications settings.
· The Endpoints Property is not configured or the Endpoint used complies with the Endpoints settings.
The ApplicationsExclude Property defines the Applications Property as an include list or exclude list. If the ApplicationsExclude Property is not provided or has a value of FALSE then only ApplicationInstance Certificates included in the Applications Property shall be included in this Role. All other ApplicationInstance Certificates shall not be included in this Role. If this Property has a value of TRUE then all ApplicationInstance Certificates included in the Applications Property shall be excluded from this Role. All other ApplicationInstance Certificates shall be included in this Role. If the Applications Property is provided with an empty array and all ApplicationInstance Certificates should be included, the ApplicationsExclude Property shall be present and the value must be TRUE.
The Applications Property specifies the ApplicationInstance Certificates of Clients which shall be included or excluded from this Role. Each element in the array is an ApplicationUri from a Client Certificate which is trusted by the Server. If Applications are configured for include or exclude, the Role shall only be granted if the Session uses a signed or signed and encrypted communication channel.
The EndpointsExclude Property defines the Endpoints Property as an include list or exclude list. If this Property is not provided or has a value of FALSE then only Endpoints included in the Endpoints Property shall be included in this Role. All other Endpoints shall not be included in this Role. If this Property has a value of TRUE then all Endpoints included in the Endpoints Property shall be excluded from this Role. All other Endpoints shall be included in this Role. If the Endpoints Property is provided with an empty array and all endpoints should be included, the EndpointsExclude Property shall be present and the value must be TRUE.
The Endpoints Property specifies the Endpoints which shall be included or excluded from this Role. Each element in the array is an EndpointType that contains an Endpoint description. The EndpointUrl and the other Endpoint settings are compared with the configured Endpoint that is used by the SecureChannel for the Session. The EndpointType DataType is defined in 4.4.2. Fields that have default values as defined in the EndpointType DataType are ignored during the comparison.
The CustomConfiguration Property indicates that the configuration of the Role and the assignment of the Role to Sessions is vendor specific. Roles are required to support the RolePermissions Attribute. If a Server want to support RolePermissions but is not able to support the standard Role functionality, it can indicate this with the CustomConfiguration Property. If CustomConfiguration is TRUE, the Server may hide the configuration options completely or the Server may provide additional vendor specific configuration options.
The AddIdentity Method adds a rule used to map a UserIdentityToken to the Role. If the Server does not allow changes to the mapping rules, then the Method is not present. A Server should prevent certain rules from being added to particular Roles. For example, a Server should refuse to allow an ANONYMOUS_5 (see 4.4.2) mapping rule to be added to Roles with administrator privileges.
The RemoveIdentity Method removes a mapping rule used to map a UserIdentityToken to the Role. If the Server does not allow changes to the mapping rules, then the Method is not present.
The AddApplication Method adds an ApplicationInstance Certificate to the list of Applications. If the Server does not enforce application restrictions or does not allow changes to the mapping rules for the Role the Method is not present.
The RemoveApplication Method removes an ApplicationInstance Certificate from the list of Applications. If the Server does not enforce application restrictions or does not allow changes to the mapping rules for the Role the Method is not present.
This structure describes an Endpoint. The EndpointType is formally defined in Table 5.
Table 5 – EndpointType Structure
|
Name |
Type |
Description |
|
EndpointType |
structure |
|
|
endpointUrl |
String |
The URL for the Endpoint. |
|
securityMode |
MessageSecurityMode |
The type of message security. The type MessageSecurityMode type is defined in OPC 10000-4. The default value is MessageSecurityMode Invalid. The field is ignored for comparison if the default value is set. |
|
securityPolicyUri |
String |
The URI of the SecurityPolicy. The default value is an empty or null String. The field is ignored for comparison if the default value is set. |
|
transportProfileUri |
String |
The URI of the Transport Profile. The default value is an empty or null String. The field is ignored for comparison if the default value is set. |
The EndpointType Structure representation in the AddressSpace is defined in Table 6.
Table 6 – EndpointType definition
|
Attributes |
Value |
|||
|
BrowseName |
EndpointType |
|||
|
IsAbstract |
False |
|||
|
References |
NodeClass |
BrowseName |
IsAbstract |
Description |
|
Subtype of Structure defined in OPC 10000-5. |
||||
|
Conformance Units |
||||
|
Base Info ServerType |
||||
The IdentityMappingRuleType structure defines a single rule for selecting a UserIdentityToken. The structure is described in Table 7.
Table 7 – IdentityMappingRuleType
|
Name |
Type |
Description |
|
IdentityMappingRuleType |
Structure |
Specifies a rule used to map a UserIdentityToken to a Role. |
|
criteriaType |
Enumeration IdentityCriteriaType |
The type of criteria contained in the identity mapping rule. The IdentityCriteriaType is defined in 4.4.4. |
|
criteria |
String |
The criteria which the UserIdentityToken must meet for a Session to be mapped to the Role. The meaning of the criteria depends on the criteriaType. The criteria are a null or empty string for Anonymous and AuthenticatedUser. |
If the criteriaType is UserName, the criteria is a name of a user known to the Server, For example, the user could be the name of a local operating system account or a user managed by the server as defined in 5.2.
If the criteriaType is Thumbprint, the criteria is a thumbprint of an immediate user Certificate or an issuer Certificate in its chain which is trusted by the Server. For the criteria, the thumbprint shall be encoded as a hexadecimal string with upper case characters and without spaces.
If the criteriaType is Role, the criteria is a name of a restriction found in the Access Token. For example, the Role "subscriber" may only be allowed to access PubSub related Nodes.
If the criteriaType is GroupId, the criteria is a generic text identifier for a user group specific to the Authorization Service. For example, an Authorization Service providing access to an Active Directory may add one or more Windows Security Groups to the Access Token. OPC 10000-6 provides details on how groups are added to Access Tokens.
If the criteriaType is Anonymous, the criteria is a null or empty string which indicates no user credentials have been provided.
If the criteriaType is AuthenticatedUser, the criteria is a null or empty string which indicates any valid user credentials have been provided.
If the criteriaType is TrustedApplication, the criteria is a null or empty string which includes any Client application with a trusted ApplicationInstance Certificate. The Client Certificate shall be trusted by the Server and the Session shall use at least a signed communication channel.
If the criteriaType is Application, the criteria is the ApplicationUri from the Client Certificate used for the Session. The Client Certificate shall be trusted by the Server and the Session shall use at least a signed communication channel. This criteria type is used if a Role should be granted to a Session for Application Authentication with Anonymous UserIdentityToken. If a Role should be granted to a Session for Application Authentication combined with User Authentication, the Applications Property on the RoleType is combined with the Identities Property on the RoleType as defined in 4.4.1.
If the criteriaType is X509Subject, the criteria is the X509 subject name of a Certificate of a user which is trusted by the Server. The format of the subject name criteria consists of a sequence of name value pairs separated by a '/'. The name shall be one of entries in Table 8 and shall be followed by a '=' and then followed by the value, which is always enclosed in double quotes ('"'). The order shall be by the order shown in Table 8 with the lowest number first. Every value from Table 8 present in the Certificate shall be included in the criteria, others must not be included. The value may be any printable character except for '"'. For example: CN="User Name"/O="Company". Table 8 contains all subject name attributes where support is required by X509 and some commonly used attributes where support is optional. Additional fields may be added in the future. If one name is used multiple times in the certificate, the name is also repeated in the criteria. The entries with the same name are entered in the order they appear in the Certificate. All names listed in Table 8 that are included in the X509 subject name shall match the content of the criteria String. Names not included in Table 8 are ignored.
Table 8 – Order for subject name criteria
|
Order |
Name |
Value |
|
1 |
CN |
Common Name |
|
2 |
O |
Organization |
|
3 |
OU |
Organization Unit |
|
4 |
DC |
Domain Component |
|
5 |
L |
Locality |
|
6 |
S |
State |
|
7 |
C |
Country |
|
8 |
dnQualifier |
Distinguished name qualifier |
|
9 |
serialNumber |
Serial number |
The IdentityMappingRuleType Structure representation in the AddressSpace is defined in Table 9.
Table 9 – IdentityMappingRuleType definition
|
Attributes |
Value |
|||
|
BrowseName |
IdentityMappingRuleType |
|||
|
IsAbstract |
False |
|||
|
References |
NodeClass |
BrowseName |
IsAbstract |
Description |
|
Subtype of Structure defined in OPC 10000-5. |
||||
|
Conformance Units |
||||
|
Base Info ServerType |
||||
The IdentityCriteriaType Enumeration is defined in Table 10.
Table 10 – IdentityCriteriaType Values
|
Name |
Value |
Description |
|
UserName |
1 |
The rule specifies a UserName from a UserNameIdentityToken. |
|
Thumbprint |
2 |
The rule specifies the Thumbprint of a user or CA Certificate. |
|
Role |
3 |
The rule is a Role specified in an Access Token. |
|
GroupId |
4 |
The rule is a user group specified in the Access Token. |
|
Anonymous |
5 |
The rule specifies Anonymous UserIdentityToken. |
|
AuthenticatedUser |
6 |
The rule specifies any non Anonymous UserIdentityToken. |
|
Application |
7 |
The rule specifies an application identity. |
|
X509Subject |
8 |
The rule specifies the X509 subject name of a user or CA Certificate. |
|
TrustedApplication |
9 |
The rule specifies any trusted application that has been authenticated with a trusted ApplicationInstance Certificate (see OPC 10000-4) and uses at a signed or signed and encrypted communication channel. |
Its representation in the AddressSpace is defined in Table 11.
Table 11 – IdentityCriteriaType Definition
|
Attribute |
Value |
|||||
|
BrowseName |
IdentityCriteriaType |
|||||
|
IsAbstract |
False |
|||||
|
References |
NodeClass |
BrowseName |
DataType |
TypeDefinition |
Other |
|
|
Subtype of the Enumeration type defined in OPC 10000-5 |
||||||
|
HasProperty |
Variable |
EnumValues |
EnumValueType [] |
PropertyType |
|
|
|
Conformance Units |
||||||
|
Base Info ServerType |
||||||
This Method is used to add an identity mapping rule to a Role.
The Client shall use an encrypted channel and shall provide user credentials with administrator rights like SecurityAdmin Role when invoking this Method on the Server.
Signature
AddIdentity (
[in] IdentityMappingRuleType Rule
);
|
Argument |
Description |
|
Rule |
The rule to add. |
Method Result Codes
|
ResultCode |
Description |
|
Bad_InvalidArgument |
The rule is not valid. |
|
Bad_RequestNotAllowed |
The rule cannot be added to the Role because of Server imposed restrictions. |
|
Bad_NotSupported |
The rule is not supported by the Server. |
|
Bad_AlreadyExists |
An equivalent rule already exists. |
|
Bad_ResourceUnavailable |
The Server does not have enough resources to add the identity mapping. |
This Method is used to remove an identity mapping rule from a Role.
The Client shall use an encrypted channel and shall provide user credentials with administrator rights like SecurityAdmin Role when invoking this Method on the Server.
Signature
RemoveIdentity (
[in] IdentityMappingRuleType Rule
);
|
Argument |
Description |
|
Rule |
The Rule to remove. |
Method Result Codes
|
ResultCode |
Description |
|
Bad_NotFound |
The rule does not exist. |
|
Bad_UserAccessDenied |
The session user is not allowed to configure the object. |
This Method is used to add an application mapping rule to a Role.
The Client shall use an encrypted channel and shall provide user credentials with administrator rights like SecurityAdmin Role when invoking this Method on the Server.
Signature
AddApplication (
[in] String ApplicationUri
);
|
Argument |
Description |
|
ApplicationUri |
The ApplicationUri for the application. |
Method Result Codes
|
ResultCode |
Description |
|
Bad_InvalidArgument |
The ApplicationUri is not valid. |
|
Bad_RequestNotAllowed |
The mapping cannot be added to the Role because of Server imposed restrictions. |
|
Bad_AlreadyExists |
The ApplicationUri is already assigned to the Role. |
|
Bad_UserAccessDenied |
The session user is not allowed to configure the object. |
|
Bad_ResourceUnavailable |
The Server does not have enough resources to add the application. |
This Method is used to remove an application mapping rule from a Role.
The Client shall use an encrypted channel and shall provide user credentials with administrator rights like SecurityAdmin Role when invoking this Method on the Server.
Signature
RemoveApplication (
[in] String ApplicationUri
);
|
Argument |
Description |
|
ApplicationUri |
The ApplicationUri for the application. |
Method Result Codes
|
ResultCode |
Description |
|
Bad_NotFound |
The ApplicationUri is not assigned to the Role. |
|
Bad_UserAccessDenied |
The session user is not allowed to configure the object. |
This Method is used to add an endpoint mapping rule to a Role.
The Client shall use an encrypted channel and shall provide user credentials with administrator rights like SecurityAdmin Role when invoking this Method on the Server.
Signature
AddEndpoint (
[in] EndpointType Endpoint
);
|
Argument |
Description |
|
Endpoint |
The Endpoint to add. |
Method Result Codes
|
ResultCode |
Description |
|
Bad_InvalidArgument |
The EndpointUrl is not valid. |
|
Bad_RequestNotAllowed |
The mapping cannot be added to the Role because of Server imposed restrictions. |
|
Bad_AlreadyExists |
The Endpoint with the passed settings is already assigned to the Role. |
|
Bad_UserAccessDenied |
The session user is not allowed to configure the object. |
|
Bad_ResourceUnavailable |
The Server does not have enough resources to add the endpoint. |
This Method is used to remove an endpoint mapping rule from a Role.
The Client shall use an encrypted channel and shall provide user credentials with administrator rights like SecurityAdmin Role when invoking this Method on the Server.
Signature
RemoveEndpoint (
[in] EndpointType Endpoint
);
|
Argument |
Description |
|
Endpoint |
The Endpoint to remove. |
Method Result Codes
|
ResultCode |
Description |
|
Bad_NotFound |
The EndpointUrl is not assigned to the Role. |
|
Bad_UserAccessDenied |
The session user is not allowed to configure the object. |
This Event is raised when a mapping rule for a Role is changed.
This is the result of calling any of the add or remove Methods defined on the RoleType.
It shall be raised when the AddIdentity, RemoveIdentity, AddApplication, RemoveApplication, AddEndpoint or RemoveEndpoint Method causes an update to a Role.
Its representation in the AddressSpace is formally defined in Table 12.
Table 12 – RoleMappingRuleChangedAuditEventType definition
|
Attribute |
Value |
|||||
|
BrowseName |
RoleMappingRuleChangedAuditEventType |
|||||
|
IsAbstract |
True |
|||||
|
References |
NodeClass |
BrowseName |
DataType |
TypeDefinition |
ModellingRule |
|
|
Subtype of the AuditUpdateMethodEventType defined in OPC 10000-5 |
||||||
|
Conformance Units |
||||||
|
Security Role Server Base Eventing |
||||||
This EventType inherits all Properties of the AuditUpdateMethodEventType. Their semantics are defined in OPC 10000-5.
The IdentityCriteriaType UserName requires a local verification of user name and password to be able to assign the corresponding role. Such users can be managed by the operating sytem or by the OPC UA Server.
The chapter defines a standard API for the management of a user list in the OPC UA Server.
Figure 2 depicts the ObjectTypes, Objects and their components used to represent the user management. The ServerConfiguration Object is defined in OPC 10000-12.

Figure 2 – User management overview
The UserManagement Object defined in 5.3 is a UserManagementType which is formally defined in Table 13.
Table 13 – UserManagementType definition
|
Attribute |
Value |
||||
|
BrowseName |
UserManagementType |
||||
|
IsAbstract |
False |
||||
|
References |
Node Class |
BrowseName |
DataType |
TypeDefinition |
Modelling Rule |
|
Subtype of BaseObjectType defined in OPC 10000-5 |
|||||
|
HasProperty |
Variable |
Users |
UserManagementDataType[] |
PropertyType |
Mandatory |
|
HasProperty |
Variable |
PasswordLength |
Range |
PropertyType |
Mandatory |
|
HasProperty |
Variable |
PasswordOptions |
PasswordOptionsMask |
PropertyType |
Mandatory |
|
HasProperty |
Variable |
PasswordRestrictions |
LocalizedText |
PropertyType |
Optional |
|
HasComponent |
Method |
AddUser |
Defined in 5.2.5. |
Mandatory |
|
|
HasComponent |
Method |
ModifyUser |
Defined in 5.2.6. |
Mandatory |
|
|
HasComponent |
Method |
RemoveUser |
Defined in 5.2.7. |
Mandatory |
|
|
HasComponent |
Method |
ChangePassword |
Defined in 5.2.8. |
Mandatory |
|
|
Conformance Units |
|||||
|
Security User Management Server |
|||||
The Property Users and the Methods AddUser, ModifyUser and RemoveUser contain sensitive security related information and shall only be readable and callable by authorized administrators through an encrypted channel.
The the ChangePassword Method requires an encrypted channel and can be called by the Session user if the user token type for the Session is not USERNAME.
The Users Property specifies the currently configured users and their settings as array of UserManagementDataType Structure defined in 5.2.4.
The Property PasswordLength defines the minimum and maximum length requirement for setting the password. A value of 0 for low indicates no limit for minimum and 0 for high indicates no limit for maximum password length. The Range DataType is defined in OPC 10000-8.
The Property PasswordOptions defines the password features and requirements for setting a password in a bit mask defined by the PasswordOptionsMask DataType. If the Server does not define any special requirements nor does not support enhanced features for the password management, all bits in the bit mask are set to false.
The Property PasswordRestrictions allows a Server to provide additional explanations about the rules applied to new passwords accepted by the Server.
The DataType PasswordOptionsMask is formally defined in Table 14.
Table 14 – PasswordOptionsMask values
|
Value |
Bit No. |
Description |
|
SupportInitialPasswordChange |
0 |
Indicates if the server supports the feature to require a password change after the creation of the user. |
|
SupportDisableUser |
1 |
Indicates if the server supports to disable a user. |
|
SupportDisableDeleteForUser |
2 |
Indicates if the server supports the configuration NoDelete for a user. |
|
SupportNoChangeForUser |
3 |
Indicates if the server supports the configuration NoChangeByUser for a user. |
|
SupportDescriptionForUser |
4 |
Indicates if the server supports to management of a description for the user. |
|
RequiresUpperCaseCharacters |
5 |
Indicates if an upper case ASCII character is required in a password. |
|
RequiresLowerCaseCharacters |
6 |
Indicates if a lower case ASCII character is required in a password. |
|
RequiresDigitCharacters |
7 |
Indicates if a digit ASCII character is required in a password. |
|
RequiresSpecialCharacters |
8 |
Indicates if a special character is required in a password. |
The PasswordOptionsMask representation in the AddressSpace is defined in Table 15.
Table 15 – PasswordOptionsMask definition
|
Attribute |
Value |
||||
|
BrowseName |
PasswordOptionsMask |
||||
|
IsAbstract |
False |
||||
|
References |
Node Class |
BrowseName |
DataType |
TypeDefinition |
Others |
|
Subtype of UInt32 defined in OPC 10000-5 |
|||||
|
HasProperty |
Variable |
OptionSetValues |
LocalizedText [] |
PropertyType |
|
|
Conformance Units |
|||||
|
Security User Management Server |
|||||
The DataType UserConfigurationMask is formally defined in Table 16.
Table 16 – UserConfigurationMask values
|
Value |
Bit No. |
Description |
|
NoDelete |
0 |
The user cannot be deleted. |
|
Disabled |
1 |
The user is disabled. |
|
NoChangeByUser |
2 |
The user cannot change the password. |
|
MustChangePassword |
3 |
The user must change the password to get the assigned roles. The Method ChangePasssword defined in 5.2.8 is used to set a new password. |
The UserConfigurationMask representation in the AddressSpace is defined in Table 17.
Table 17 – UserConfigurationMask definition
|
Attribute |
Value |
||||
|
BrowseName |
UserConfigurationMask |
||||
|
IsAbstract |
False |
||||
|
References |
Node Class |
BrowseName |
DataType |
TypeDefinition |
Others |
|
Subtype of UInt32 defined in OPC 10000-5 |
|||||
|
HasProperty |
Variable |
OptionSetValues |
LocalizedText [] |
PropertyType |
|
|
Conformance Units |
|||||
|
Security User Management Server |
|||||
This Structure DataType is used to provide the metadata for a field in a DataSet. The UserManagementDataType is formally defined in Table 18.
Table 18 – UserManagementDataType structure
|
Name |
Type |
Description |
|
UserManagementDataType |
Structure |
|
|
userName |
String |
Name of the user. |
|
userConfiguration |
UserConfigurationMask |
The configuration mask for the user. |
|
description |
String |
A description for the user. |
Its representation in the AddressSpace is defined in Table 19.
Table 19 – DataSetMetaDataType definition
|
Attributes |
Value |
|
BrowseName |
UserManagementDataType |
|
IsAbstract |
False |
|
Subtype of Structure defined in OPC 10000-5. |
|
|
Conformance Units |
|
|
Security User Management Server |
|
This Method is used to add a user to the user management of the Server.
The Client shall use an encrypted channel and shall provide user credentials with administrator rights like SecurityAdmin Role when invoking this Method on the Server.
Signature
AddUser (
[in] String UserName,
[in] String Password,
[in] UserConfigurationMask UserConfiguration,
[in] String Description
);
|
Argument |
Description |
|
UserName |
The name of the user to add. |
|
Password |
The password for the user. |
|
UserConfiguration |
The configuration mask for the user. |
|
Description |
A description for the user. |
Method Result Codes
|
ResultCode |
Description |
|
Bad_AlreadyExists |
The user does already exist. |
|
Bad_OutOfRange |
The password is outside the valid range of accepted length and characters. |
|
Bad_NotSupported |
The UserConfiguration has flags set that are not supported by the Server. See PasswordOptions for flags supported by the Server. |
|
Bad_ConfigurationError |
The UserConfiguration has invalid combinations of flags set. |
|
Bad_UserAccessDenied |
The caller does not have the necessary Permissions. |
|
Bad_SecurityModeInsufficient |
The communication channel is not using encryption. |
|
Bad_ResourceUnavailable |
The Server does not have enough resources to add the user. |
This Method is used to modify a user in the user management of the Server.
If the UserConfiguration bit Disabled is changed to TRUE, all Sessions and Subscriptions associated with the disabled user shall be closed by the Server.
The Client shall use an encrypted channel and shall provide user credentials with administrator rights like SecurityAdmin Role when invoking this Method on the Server.
Signature
ModifyUser (
[in] String UserName,
[in] Boolean ModifyPassword,
[in] String Password,
[in] Boolean ModifyUserConfiguration,
[in] UserConfigurationMask UserConfiguration,
[in] Boolean ModifyDescription,
[in] String Description
);
|
Argument |
Description |
|
UserName |
The name of the user to modify. |
|
ModifyPassword |
Flag indicating if the password should be changed. |
|
Password |
The password for the user. The password is set to a null or empty string if ModifyPassword is false. The argument is ignored if ModifyPassword is false. |
|
ModifyUserConfiguration |
Flag indicating if the user configuration should be changed. |
|
UserConfiguration |
The configuration mask for the user. The argument is ignored if ModifyUserConfiguration is false. |
|
ModifyDescription |
Flag indicating if the user description should be changed. |
|
Description |
A description for the user. The argument is ignored if ModifyDescription is false. |
Method Result Codes
|
ResultCode |
Description |
|
Bad_NotFound |
The user was not found in the user management. |
|
Bad_OutOfRange |
The password is outside the valid range of accepted length and characters. |
|
Bad_NotSupported |
The UserConfiguration has flags set that are not supported by the Server. See PasswordOptions for flags supported by the Server. |
|
Bad_ConfigurationError |
The UserConfiguration has invalid combinations of flags set. |
|
Bad_UserAccessDenied |
The caller does not have the necessary Permissions. |
|
Bad_SecurityModeInsufficient |
The communication channel is not using encryption. |
This Method is used to remove a user from the user management of the Server.
All Sessions and Subscriptions associated with the removed user shall be closed by the Server.
The Client shall use an encrypted channel and shall provide user credentials with administrator rights like SecurityAdmin Role when invoking this Method on the Server.
If the user of the Session used to call the Method is to be removed, the Method shall fail with Bad_InvalidSelfReference.
Signature
RemoveUser (
[in] String UserName
);
|
Argument |
Description |
|
UserName |
The name of the user to remove. |
Method Result Codes
|
ResultCode |
Description |
|
Bad_NotFound |
The specified user does not exist. |
|
Bad_UserAccessDenied |
The caller does not have the necessary Permissions. |
|
Bad_NotSupported |
The user cannot be deleted due to NoDelete user configuration mask setting. |
|
Bad_SecurityModeInsufficient |
The communication channel is not using encryption. |
|
Bad_InvalidSelfReference |
The user to remove is used by the Session used to call the Method. |
This Method is used to change the password of the user for the Session used to call the Method. The Method shall fail with Bad_InvalidState if the user token type for the Session is not USERNAME.
The bit MustChangePassword in the UserConfigurationMask defined in 5.2.3 indicates if the Server requires that the user changes the password.
If the user that is used to activate a Session is required to change the password, the Service ActivateSession shall return Good_PasswordChangeRequired and the activated Session shall have only the Role Anonymous. In this state, the Session shall be allowed to call ChangePassword for the user that activated the Session. After a successful call of ChangePassword, the Client is required to call ActivateSession with the user and the new password to apply the change and to get the Roles configured for the user.
Even if the Method is not browseable through a hierarchy for the Session user, it shall be accessible and callable by the Session user with the well defined NodeIds for the UserManagement Object and the ChangePassword Method.
This Method affects security and shall only be browseable and callable through an encrypted channel. It shall be callable by the Session user if the user token type for the Session is USERNAME, even if the Role for the user is Anonymous.
Signature
ChangePassword (
[in] String OldPassword,
[in] String NewPassword
);
|
Argument |
Description |
|
OldPassword |
The old password for the Session user. |
|
NewPassword |
The new password for the Session user. It is recommended that the user interface for entering the new password requires to enter the password twice to avoid typos. The Server can apply additional restrictions to the accepted password in addition to the one indicated by PasswordOptionMask. |
Method Result Codes
|
ResultCode |
Description |
|
Bad_IdentityTokenInvalid |
The old password is not valid. |
|
Bad_OutOfRange |
The new password is outside the valid range of accepted length and characters. |
|
Bad_InvalidState |
The caller is not authenticated with a USERNAME user token. |
|
Bad_NotSupported |
The password cannot be changed due to NoChangeByUser user configuration mask setting. |
|
Bad_SecurityModeInsufficient |
The communication channel is not using encryption. |
|
Bad_AlreadyExists |
The new password matches the old password. |
The UserManagement Object defined in Table 20 is used to manage users known to the Server.
Table 20 – UserManagement definition
|
Attribute |
Value |
||||
|
BrowseName |
UserManagement |
||||
|
References |
Node Class |
BrowseName |
DataType |
TypeDefinition |
Modelling Rule |
|
ComponentOf the ServerConfiguration Object defined in OPC 10000-12 |
|||||
|
HasTypeDefinition |
ObjectType |
UserManagementType |
|
|
|
|
Conformance Units |
|||||
|
Security User Management Server |
|||||
______________