|
|
|
|
OPC 10000-23 |
|
|
OPC Unified Architecture Part 23: Common ReferenceTypes
Release 1.05.02 2022-11-01
|
|
Industry Standard Specification |
Comments: |
|
|
|
|
|
|
|
|
Document |
OPC 10000-23 |
|
|
|
Title: |
OPC Unified Architecture |
Date: |
2022-11-01 |
|
|
|
|
|
|
Version: |
Release 1.05.02 |
Software: |
MS-Word |
|
|
|
Source: |
OPC 10000-23 - UA Specification Part 23 - Common ReferenceTypes 1.05.02.docx |
|
|
|
|
|
|
Author: |
OPC Foundation |
Status: |
Release |
|
|
|
|
|
The official PDF release of this document will contain a digital signature from the OPC Foundation in the following box:
|
|
CONTENTS
Page
3 Terms, definitions, abbreviated terms, and conventions
4.10 RepresentsSameFunctionalityAs
5.3.1 ReferenceDescriptionVariableType
5.5.1 ReferenceDescriptionDataType
5.5.2 ReferenceListEntryDataType
Annex A (Informative) ReferenceDescription Design Decisions
A.2 Alternative Approach: Intermediate Object
Figures
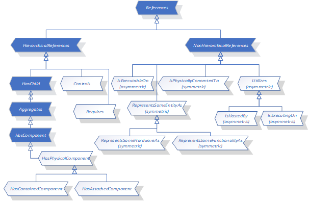
Figure 1 – Overview of ReferenceTypes................................................................... 2
Figure 2 – Example of ReferenceDescriptions.......................................................... 11
Figure 3 – Examples of Reference Refinements........................................................ 12
Figure 4 – Example of Reference Refinements with multiple path options........................ 12
Figure 5 – Example of how to use Reference Refinements........................................... 13
Figure 6 – Example of how to use Reference Refinements with two Levels and Multiple Hops 13
Figure A.1 – Refinement of References by Proxy Object............................................. 16
Tables
Table 1 – IsExecutableOn Definition
Table 2 – IsExecutingOn Definition
Table 6 – IsPhysicallyConnectedTo Definition
Table 7 – RepresentsSameEntityAs Definition
Table 8 – RepresentsSameHardwareAs Definition
Table 9 – RepresentsSameFunctionalityAs Definition
Table 10 – IsHostedBy Definition
Table 11 – HasPhysicalComponent Definition
Table 12 – HasContainedComponent Definition
Table 13 – HasAttachedComponent Definition
Table 14 – ReferenceDescriptionVariableType Definition
Table 15 – HasReferenceDescription Definition
Table 16 – ReferenceDescriptionDataType Structure
Table 17 – ReferenceDescriptionDataType Definition
Table 18 – ReferenceListEntryDataType Structure
Table 19 – ReferenceListEntryDataType Definition.
OPC Foundation
____________
UNIFIED ARCHITECTURE
This specification is the specification for developers of OPC UA applications. The specification is a result of an analysis and design process to develop a standard interface to facilitate the development of applications by multiple vendors that shall inter-operate seamlessly together.
Copyright © 2006-2022, OPC Foundation, Inc.
COPYRIGHT RESTRICTIONS
Any unauthorized use of this specification may violate copyright laws, trademark laws, and communications regulations and statutes. This document contains information which is protected by copyright. All Rights Reserved. No part of this work covered by copyright herein may be reproduced or used in any form or by any means--graphic, electronic, or mechanical, including photocopying, recording, taping, or information storage and retrieval systems--without permission of the copyright owner.
OPC Foundation members and non-members are prohibited
from copying and redistributing this specification. All copies must be obtained
on an individual basis, directly from the OPC Foundation Web site
http://www.opcfoundation.org.
PATENTS
The attention of adopters is directed to the possibility that compliance with or adoption of OPC specifications may require use of an invention covered by patent rights. OPC shall not be responsible for identifying patents for which a license may be required by any OPC specification, or for conducting legal inquiries into the legal validity or scope of those patents that are brought to its attention. OPC specifications are prospective and advisory only. Prospective users are responsible for protecting themselves against liability for infringement of patents.
WARRANTY AND LIABILITY DISCLAIMERS
WHILE THIS PUBLICATION IS BELIEVED TO BE ACCURATE, IT IS PROVIDED "AS IS" AND MAY CONTAIN ERRORS OR MISPRINTS. THE OPC FOUDATION MAKES NO WARRANTY OF ANY KIND, EXPRESSED OR IMPLIED, WITH REGARD TO THIS PUBLICATION, INCLUDING BUT NOT LIMITED TO ANY WARRANTY OF TITLE OR OWNERSHIP, IMPLIED WARRANTY OF MERCHANTABILITY OR WARRANTY OF FITNESS FOR A PARTICULAR PURPOSE OR USE. IN NO EVENT SHALL THE OPC FOUNDATION BE LIABLE FOR ERRORS CONTAINED HEREIN OR FOR DIRECT, INDIRECT, INCIDENTAL, SPECIAL, CONSEQUENTIAL, RELIANCE OR COVER DAMAGES, INCLUDING LOSS OF PROFITS, REVENUE, DATA OR USE, INCURRED BY ANY USER OR ANY THIRD PARTY IN CONNECTION WITH THE FURNISHING, PERFORMANCE, OR USE OF THIS MATERIAL, EVEN IF ADVISED OF THE POSSIBILITY OF SUCH DAMAGES.
The entire risk as to the quality and performance of software developed using this specification is borne by you.
RESTRICTED RIGHTS LEGEND
This Specification is provided with Restricted Rights. Use, duplication or disclosure by the U.S. government is subject to restrictions as set forth in (a) this Agreement pursuant to DFARs 227.7202-3(a); (b) subparagraph (c)(1)(i) of the Rights in Technical Data and Computer Software clause at DFARs 252.227-7013; or (c) the Commercial Computer Software Restricted Rights clause at FAR 52.227-19 subdivision (c)(1) and (2), as applicable. Contractor / manufacturer are the OPC Foundation, 16101 N. 82nd Street, Suite 3B, Scottsdale, AZ, 85260-1830
COMPLIANCE
The OPC Foundation shall at all times be the sole entity that may authorize developers, suppliers and sellers of hardware and software to use certification marks, trademarks or other special designations to indicate compliance with these materials. Products developed using this specification may claim compliance or conformance with this specification if and only if the software satisfactorily meets the certification requirements set by the OPC Foundation. Products that do not meet these requirements may claim only that the product was based on this specification and must not claim compliance or conformance with this specification.
Trademarks
Most computer and software brand names have trademarks or registered trademarks. The individual trademarks have not been listed here.
GENERAL PROVISIONS
Should any provision of this Agreement be held to be void, invalid, unenforceable or illegal by a court, the validity and enforceability of the other provisions shall not be affected thereby.
This Agreement shall be governed by and construed under the laws of the State of Minnesota, excluding its choice or law rules.
This Agreement embodies the entire understanding between the parties with respect to, and supersedes any prior understanding or agreement (oral or written) relating to, this specification.
ISSUE REPORTING
The OPC Foundation strives to maintain the highest quality standards for its published specifications; hence they undergo constant review and refinement. Readers are encouraged to report any issues and view any existing errata here: HTUhttp://www.opcfoundation.org/errataUTH
Revision 1.05.02 Highlights
The following table includes the Mantis issues resolved with this revision.
|
Mantis ID |
Scope |
Summary |
Resolution |
|
Feature |
Add capability to add information to references and allow refining references |
Added section 0 |
This part of the OPC Unified Architecture defines an Information Model. The Information Model defines common ReferenceTypes.
The following referenced documents are indispensable for the application of this OPC UA part. For dated references, only the edition cited applies. For undated references, the latest edition of the referenced document (including any amendments and errata) applies.
OPC 10000-1, OPC Unified Architecture - Part 1: Overview and Concepts
http://www.opcfoundation.org/UA/Part1/
OPC 10000-3, OPC Unified Architecture - Part 3: Address Space Model
http://www.opcfoundation.org/UA/Part3/
OPC 10000-5, OPC Unified Architecture - Part 5: Information Model
http://www.opcfoundation.org/UA/Part5/
For the purposes of this document, the terms and definitions given in OPC 10000-1, OPC 10000-3, and OPC 10000-5 apply.
All used terms are italicized in this document.
CPU Central Processing Unit
IO Input/Output
IP Internet Protocol
PC Personal Computer
PCI Peripheral Component Interconnect
PHY Physical Layer
PLC Programmable Logic Controller
RFID Radio Frequency Identification
The following Figure 1 gives an overview of the ReferenceTypes defined in the following subsections.

Figure 1 – Overview of ReferenceTypes
This ReferenceType can be used to expose the relation between a software component and its execution environment. For example, it can be used to expose which firmware (including its version) is available on a field device.
The IsExecutableOn is a concrete ReferenceType and can be used directly. It is a subtype of NonHierarchicalReferences.
The semantic of this ReferenceType is to relate a software component to its execution environment that the software needs to run (e.g. Hardware component, Task or Thread). The relationship shows that the execution environment the reference points to, is able to execute the software component. This does not imply that the software component is currently being executed or running. To show that the software is running in an environment, IsExecutingOn should be used.
The SourceNode of References of this ReferenceType shall be an Object or ObjectType representing a software component.
The TargetNode of References of this ReferenceType shall be an Object or ObjectType representing an execution environment for a software component, which might be a piece of hardware (e.g. Device) or some other environment like a task, thread or software execution framework.
IsExecutableOn is formally defined in Table 1.
Table 1 – IsExecutableOn Definition
|
Attributes |
Value |
||
|
BrowseName |
IsExecutableOn |
||
|
InverseName |
CanExecute |
||
|
Symmetric |
FALSE |
||
|
IsAbstract |
FALSE |
||
|
References |
NodeClass |
BrowseName |
Comment |
|
Subtype of NonHierarchicalReferences defined in OPC 10000-5 |
|||
|
Conformance Units |
|||
|
Base Info IsExecutableOn |
|||
This ReferenceType can be used to expose the relation between a software component and its execution environment it is currently executing on. References of this ReferenceType might be very dynamic and need to disappear as soon, as the software component is not being executed anymore. For example, it can be used to expose that a PLC program is currently running on a specific task of a PLC.
The IsExecutingOn is a concrete ReferenceType and can be used directly. It is a subtype of Utilizes.
The semantic of this ReferenceType is to relate a software component to its execution environment it is currently executing on (e.g. Hardware component, Task or Thread). References of this ReferenceType shall only be used when the software component is currently executed / running.
The SourceNode of References of this ReferenceType shall be an Object or ObjectType representing a software component.
The TargetNode of References of this ReferenceType shall be an Object or ObjectType representing an execution environment for a software component, which might be a piece of hardware (e.g. Device) or some other environment like a task, thread or software execution framework.
IsExecutingOn is formally defined in Table 2.
Table 2 – IsExecutingOn Definition
|
Attributes |
Value |
||
|
BrowseName |
IsExecutingOn |
||
|
InverseName |
Executes |
||
|
Symmetric |
FALSE |
||
|
IsAbstract |
FALSE |
||
|
References |
NodeClass |
BrowseName |
Comment |
|
Subtype of Utilizes defined in 4.5 |
|||
|
Conformance Units |
|||
|
Base Info IsExecutingOn |
|||
This ReferenceType can be used to expose the relation between an object controlling other objects and the controlled objects. For example, it can be used to relate a PLC to the field devices or machine-modules controlled by the PLC or a software component to the hardware components controlled by the software component.
The Controls is a concrete ReferenceType and can be used directly. It is a subtype of HierarchicalReferences.
The semantic of this ReferenceType is to relate the controlling component to the components controlled by the controlling component.
The SourceNode of References of this ReferenceType shall be an Object or ObjectType representing the controlling component, as for example a PLC or a software component.
The TargetNode of References of this ReferenceType shall be an Object representing a component that is controlled by the TargetNode.
Controls is formally defined in Table 3.
Table 3 – Controls Definition
|
Attributes |
Value |
||
|
BrowseName |
Controls |
||
|
InverseName |
IsControlledBy |
||
|
Symmetric |
FALSE |
||
|
IsAbstract |
FALSE |
||
|
References |
NodeClass |
BrowseName |
Comment |
|
Subtype of HierarchicalReferences defined in OPC 10000-5 |
|||
|
Conformance Units |
|||
|
Base Info Controls |
|||
This ReferenceType can be used to expose the relation between a component to other components, that the component needs in order to work. In contrast to the Requires ReferenceType, this non-hierarchical ReferenceType allows loops, e.g. both components need each other in order to work. In that case, there would be two References, the first one pointing from one component to the other, and the second one vice versa. For example, a fan in a PC needs the power supply in order to work and the power supply needs the cooling from the fan, that it is not overheating. An example of a non-looping usage is that a robot utilizes a vision system in order to get the position where to grab something.
The Utilizes is a concrete ReferenceType and can be used directly. It is a subtype of NonHierarchicalReferences.
The semantic of this ReferenceType is to relate a component to other components that are needed by the component in order to work.
The SourceNode of References of this ReferenceType shall be an Object or ObjectType representing a component that utilizes the TargetNode in order to work.
The TargetNode of References of this ReferenceType shall be an Object or ObjectType representing the required component.
Requires is formally defined in Table 4.
Table 4 – Utilizes Definition
|
Attributes |
Value |
||
|
BrowseName |
Utilizes |
||
|
InverseName |
IsUtilizedBy |
||
|
Symmetric |
FALSE |
||
|
IsAbstract |
FALSE |
||
|
References |
NodeClass |
BrowseName |
Comment |
|
Subtype of NonHierarchicalReferences defined in OPC 10000-5 |
|||
|
Conformance Units |
|||
|
Base Info Utilizes |
|||
This ReferenceType can be used to expose the relation between a component to other components, that the component requires in order to work. In contrast to the HasComponent ReferenceType, the related components are not considered to be subcomponents of the component. In contrast to the Utilizes ReferenceType, this hierarchical ReferenceType exposes a non-looping hierarchy of dependencies.
For example, it can be used to relate an axis of a motion device to its required powertrains or a software component to other software components required to execute the software component, like for example libraries.
The Requires is a concrete ReferenceType and can be used directly. It is a subtype of HierarchicalReferences.
The semantic of this ReferenceType is to relate a component to other components it requires in order to work.
The SourceNode of References of this ReferenceType shall be an Object or ObjectType representing a component that requires the TargetNode in order to work.
The TargetNode of References of this ReferenceType shall be an Object representing the required component used by the SourceNode.
Requires References shall not lead to loops, that is, starting from Node “A” and only following References of ReferenceType Requires or subtypes it shall never be possible to return to “A”. But it is allowed that following the References there may be more than one path leading to another Node “B”.
Requires is formally defined in Table 5.
Table 5 – Requires Definition
|
Attributes |
Value |
||
|
BrowseName |
Requires |
||
|
InverseName |
IsRequiredBy |
||
|
Symmetric |
FALSE |
||
|
IsAbstract |
FALSE |
||
|
References |
NodeClass |
BrowseName |
Comment |
|
Subtype of HierarchicalReferences defined in OPC 10000-5 |
|||
|
Conformance Units |
|||
|
Base Info Requires |
|||
This ReferenceType can be used to expose the relation between two hardware components which are mounted or mechanically linked or connected to each other, without one component being a subcomponent of the other component. If one component is considered to be a subcomponent, the HasAttachedComponent ReferenceType should be used. For example, it can be used to relate a motor to a gear.
The IsPhysicallyConnectedTo is a concrete ReferenceType and can be used directly. It is a subtype of NonHierarchicalReferences. It is a symmetric Reference, that is, it provides the same semantic in both directions.
The semantic of this ReferenceType is to connect two hard components that are physically connected, without one being a subcomponent of the other.
The SourceNode of References of this type shall be an Object or ObjectType representing a piece of hardware.
The TargetNode of this ReferenceType shall be an Object representing a piece of hardware.
IsPhysicallyConnectedTo is formally defined in Table 6.
Table 6 – IsPhysicallyConnectedTo Definition
|
Attributes |
Value |
||
|
BrowseName |
IsPhysicallyConnectedTo |
||
|
InverseName |
- |
||
|
Symmetric |
TRUE |
||
|
IsAbstract |
FALSE |
||
|
References |
NodeClass |
BrowseName |
Comment |
|
Subtype of NonHierarchicalReferences defined in OPC 10000-5 |
|||
|
Conformance Units |
|||
|
Base Info IsPhysicallyConnectedTo |
|||
This ReferenceType can be used to expose that two different Nodes in the AddressSpace representing the same entity in the real world. Both Nodes might represent different aspects of the same entity in the same world, or model the same aspect in different ways, for example defined in different companion specifications. For example, an ethernet port of a network module might be represented as an Object of an ObjectType defined by one companion specification focusing on the PROFINET relevant information for such a port and by another Object providing a more generic Ethernet and IP focused view on the port defined by an ObjectType in another companion specification. Both Objects may have distinguished information, but also provide some common information like the IP address, potentially in different data formats.
If a Server exposes more than two Nodes representing the same entity, it is recommended that all of the Nodes reference each other. A Client should not rely on all Nodes being mutually referenced to each other; i.e., the Client should browse each of the Nodes checking for additional RepresentsSameEntityAs References.
The RepresentsSameEntityAs is a concrete ReferenceType and can be used directly. It is a subtype of NonHierarchicalReferences. It is a symmetric Reference, that is, it provides the same semantic in both directions.
The semantic of this ReferenceType is to relate two Nodes that represent the same entity in the real world.
The SourceNode of References of this ReferenceType can be of any NodeClass.
The TargetNode of References of this ReferenceType can be of any NodeClass.
Both, SourceNode and TargetNode shall represent the same entity in the real world.
RepresentsSameEntityAs is formally defined in Table 7.
Table 7 – RepresentsSameEntityAs Definition
|
Attributes |
Value |
||
|
BrowseName |
RepresentsSameEntityAs |
||
|
InverseName |
- |
||
|
Symmetric |
TRUE |
||
|
IsAbstract |
FALSE |
||
|
References |
NodeClass |
BrowseName |
Comment |
|
Subtype of NonHierarchicalReferences defined in OPC 10000-5 |
|||
|
Conformance Units |
|||
|
Base Info RepresentsSameEntityAs |
|||
This ReferenceType can be used to expose that two different Nodes in the AddressSpace representing the same hardware. It refines the RepresentsSameEntityAs ReferenceType and defines that the same entity in the real world shall be a piece of hardware. For example, it can be used to relate an Object representing a RFID reader based on the AutoID companion specification [1] with an Object representing the same RFID reader based on the IO-Link companion specification [2].
Note: The example given above is special since both specification use OPC UA Part 100 Devices [3] as base. In this case, the preferred modelling approach is provided in an annex of Part 100, where a composition approach is used.
The RepresentsSameHardwareAs is a concrete ReferenceType and can be used directly. It is a subtype of HierarchicalReferences. It is a symmetric Reference, that is, it provides the same semantic in both directions
The semantic of this ReferenceType is to relate two Nodes that represent the same hardware.
The SourceNode of References of this ReferenceType can be of any NodeClass.
The TargetNode of References of this ReferenceType can be of any NodeClass.
Both, SourceNode and TargetNode shall represent the same entity in the real world.
RepresentsSameHardwareAs is formally defined in Table 8.
Table 8 – RepresentsSameHardwareAs Definition
|
Attributes |
Value |
||
|
BrowseName |
RepresentsSameHardwareAs |
||
|
InverseName |
- |
||
|
Symmetric |
TRUE |
||
|
IsAbstract |
FALSE |
||
|
References |
NodeClass |
BrowseName |
Comment |
|
Subtype of RepresentsSameEntityAs defined in 4.8 |
|||
|
Conformance Units |
|||
|
Base Info RepresentsSameHardwareAs |
|||
This ReferenceType can be used to expose that two different Nodes in the AddressSpace representing the same functionality. It refines the RepresentsSameEntityAs ReferenceType and defines that the same entity in the real world shall be a functionality. For example, the functionality to move an axis might be provided by an Object representing a function block of a PLC with that functionality, but also be an Object representing the functionality of a drive. The ReferenceType can be used to related both Objects.
The RepresentsSameFunctionalityAs is a concrete ReferenceType and can be used directly. It is a subtype of HierarchicalReferences. It is a symmetric Reference, that is, it provides the same semantic in both directions.
The semantic of this ReferenceType is to relate two Nodes that represent the same functionality.
The SourceNode of References of this ReferenceType can be of any NodeClass.
The TargetNode of References of this ReferenceType can be of any NodeClass.
Both, SourceNode and TargetNode shall represent the same functionality.
RepresentsSameFunctionalityAs is formally defined in Table 9.
Table 9 – RepresentsSameFunctionalityAs Definition
|
Attributes |
Value |
||
|
BrowseName |
RepresentsSameFunctionalityAs |
||
|
InverseName |
- |
||
|
Symmetric |
TRUE |
||
|
IsAbstract |
FALSE |
||
|
References |
NodeClass |
BrowseName |
Comment |
|
Subtype of RepresentsSameEntityAs defined in 4.8 |
|||
|
Conformance Units |
|||
|
Base Info RepresentsSameFunctionalityAs |
|||
This ReferenceType can be used to expose the relation between an Object representing some functionality and an Object representing some environment (e.g. hard- or software) which is necessary to execute and run the functionality. This implies that a malfunction in a referred environment or a missing related environment results in a non-functional functionality. A functionality Object might relate to several environment Objects, in that case all environment Objects are necessary to execute and run the functionality. An environment Object might be referenced by several functionality Objects.
For example, the functionality to move an axis is hosted by the drive moving the axis. Another example is some analog input functionality, which is related to the IO-module and the related firmware.
The IsHostedBy is a concrete ReferenceType and can be used directly. It is a subtype of Utilizes.
The semantic of this ReferenceType is to relate functionality represented by an OPC UA Node to the hard- and software needed to provide the functionality.
The SourceNode of References of this ReferenceType shall be an Object or ObjectType representing some functionality.
The TargetNode of References of this ReferenceType shall be an Object or ObjectType representing some hard- or software.
IsHostedBy is formally defined in Table 10.
Table 10 – IsHostedBy Definition
|
Attributes |
Value |
||
|
BrowseName |
IsHostedBy |
||
|
InverseName |
Hosts |
||
|
Symmetric |
FALSE |
||
|
IsAbstract |
FALSE |
||
|
References |
NodeClass |
BrowseName |
Comment |
|
Subtype of Utilizes defined in 4.5 |
|||
|
Conformance Units |
|||
|
Base Info IsHostedBy |
|||
This ReferenceType can be used to expose the relation between a hardware component and its subcomponent. An example for this reference is a modular IO-Station which is composed out of a device head and multiple IO-Modules or it can be used to relate a PC to a PCI board plugged inside the PC.
The HasPhysicalComponent is a concrete ReferenceType and can be used directly. It is a subtype of HasComponent.
The semantic of this ReferenceType is to relate a hardware component to its subcomponent, which is also a hardware component.
The SourceNode of References of this ReferenceType shall be an Object or ObjectType representing a piece of hardware.
The TargetNode of References of this ReferenceType shall be an Object representing a piece of hardware that is a component of the SourceNode.
HasPhysicalComponent is formally defined in Table 11.
Table 11 – HasPhysicalComponent Definition
|
Attributes |
Value |
||
|
BrowseName |
HasPhysicalComponent |
||
|
InverseName |
PhysicalComponentOf |
||
|
Symmetric |
FALSE |
||
|
IsAbstract |
FALSE |
||
|
References |
NodeClass |
BrowseName |
Comment |
|
Subtype of HasComponent defined in OPC 10000-5 |
|||
|
Conformance Units |
|||
|
Base Info HasPhysicalComponent |
|||
This ReferenceType can be used to expose the relation between a hardware component and its subcomponent. It indicates that the subcomponent is inside the component. To gain access to the subcomponent typically removing a part of the component (e.g. a hatch) is necessary. For example, it can be used to relate a PC to a PCI board plugged inside the PC. The PCI board is accessible after removing the PC housing. It can also be used to relate a PLC to its CPU, which is hard wired to the PLC, or a network module to its Ethernet PHYs.
The HasContainedComponent is a concrete ReferenceType and can be used directly. It is a subtype of HasPhysicalComponent.
The semantic of this ReferenceType is to relate a hardware component to its subcomponent that is inside the component.
The SourceNode of References of this ReferenceType shall be an Object or ObjectType representing a piece of hardware.
The TargetNode of References of this ReferenceType shall be an Object representing a piece of hardware that is a component of the SourceNode.
HasContainedComponent is formally defined in Table 12.
Table 12 – HasContainedComponent Definition
|
Attributes |
Value |
||
|
BrowseName |
HasContainedComponent |
||
|
InverseName |
ContainedComponentOf |
||
|
Symmetric |
FALSE |
||
|
IsAbstract |
FALSE |
||
|
References |
NodeClass |
BrowseName |
Comment |
|
Subtype of HasPhysicalComponent defined in 4.12 |
|||
|
Conformance Units |
|||
|
Base Info HasContainedComponent |
|||
This ReferenceType can be used to expose the relation between a hardware component and its subcomponent. It indicates that the subcomponent is attached to the component. That implies that the subcomponent is located in direct contact or direct vicinity of the component and is visible from the outside of the component without removing parts of the component (like a hatch). For example, it can be used to relate a drive device or a modular IO-station which is composed out of a device head and multiple IO-modules attached to the head to such an IO-module like a fieldbus interface module. Another example is a laptop having a removable battery attached to it.
The HasAttachedComponent is a concrete ReferenceType and can be used directly. It is a subtype of HasPhysicalComponent.
The semantic of this ReferenceType is to relate a hardware component to its subcomponent that is attached to the component.
The SourceNode of References of this ReferenceType shall be an Object or ObjectType representing a piece of hardware.
The TargetNode of References of this ReferenceType shall be an Object representing a piece of hardware that is a component of the SourceNode.
HasAttachedComponent is formally defined in Table 13.
Table 13 – HasAttachedComponent Definition
|
Attributes |
Value |
||
|
BrowseName |
HasAttachedComponent |
||
|
InverseName |
AttachedComponentOf |
||
|
Symmetric |
FALSE |
||
|
IsAbstract |
FALSE |
||
|
References |
NodeClass |
BrowseName |
Comment |
|
Subtype of HasPhysicalComponent defined in 4.12 |
|||
|
Conformance Units |
|||
|
Base Info HasAttachedComponent |
|||
OPC UA relates Nodes using References. This concept is intentionally a simple construct, where the only information of a Reference is the SourceNode, the TargetNode, the ReferenceType and for asymmetric ReferenceTypes the direction (forward or inverse).
Sometimes, it is desirable to add more information to such a Reference. The concept of a ReferenceDescription keeps the simple Reference unchanged, and creates a Variable which is used to add more information about the Reference. Such a Variable can be referenced from the SourceNode and / or the TargetNode of such a Reference. Potentially, it can also be referenced by other Nodes to provide additional information (see also 5.2). As Nodes can have several References, each ReferenceDescription Variable contains the unique definition of one Reference. An example is given in Figure 2. ObjectA references ObjectB and ObjectC, each using the ReferenceType SomeReferenceType. Both References are described by a ReferenceDescription, that is, the Variables SomeReferenceType1 and SomeReferenceType2. The Values of those Variables uniquely identify the References by providing SourceNode, TargetNode, ReferenceType and direction. In the example, both ReferenceDescriptions have a Property with additional information, one called AdditionalInformationABC and the other AdditionalInformationXYZ.

Figure 2 – Example of ReferenceDescriptions
The following rules apply for using a ReferenceDescription.
· A ReferenceDescription Variable shall be of VariableType ReferenceDescriptionVariableType (see 5.3.1) or a subtype.
· The ReferenceDescription Variable shall exist only in addition to the Reference it describes.
· The Server shall expose the Reference in the direction described in the ReferenceDescription, i.e. if it is described as inverse, the inverse Path shall be browsable.
· The SourceNode defined in the Value shall reference the ReferenceDescription Variable using the HasReferenceDescription ReferenceType (see 5.4.1) or a subtype. The TargetNode and potentially other Nodes might reference the ReferenceDescription Variable using the HasReferenceDescription ReferenceType.
· The BrowseName of a ReferenceDescription Variable should be the BrowseName of the ReferenceType, or in case of ambiguities, prefixed with the BrowseName of the ReferenceType followed by a suffix making the BrowseName unique in that context. In case of an inverse Reference (IsForward set to FALSE), the BrowseName should be prefixed with the BrowseName of the ReferenceType, followed by “Inverse”, and potentially followed by a suffix making the BrowseName unique in that context. Clients shall not make assumptions about the BrowseName and therefore should use for the ReferenceType and/or VariableType to receive ReferenceDescription Variables, not the BrowseName.
· For each unique Reference (SourceNode, ReferenceType, IsForward, TargetNode) there shall be at most one ReferenceDescription Variable. The same Reference might be exposed two times by switching SourceNode and TargetNode and, in case of asymmetric References, inverting IsForward. In case of symmetric References, the IsForward is always set to TRUE.
Sometimes, a high-level Reference might be refined by more fine granular References, including a more detailed path. For example, DeviceA controls DeviceB (see Figure 3, A)). This might be refined, exposing what network equipment is used for the communication (see Figure 3, B)), and further refined by exposing, which ports are used (see Figure 3, C)). Alternatively, it might directly be refined with ports and switches (see Figure 3, D)).

Figure 3 – Examples of Reference Refinements
Without providing Reference refinement, there may be multiple paths possible (e.g., several switches, see Figure 4), and thus it is not clear which path the high-level Reference is using at any given instance in time.

Figure 4 – Example of Reference Refinements with multiple path options
Therefore, the Property ReferenceRefinement is defined for the ReferenceDescriptionVariableType (see 5.3.1) allowing to make the refined References explicit. In Figure 5, an example is given. The ReferenceDescription Variable containing the refinement can be referenced by any Node in the refinement path using the HasReferenceDescription ReferenceType to expose the information (see Figure 5).

Figure 5 – Example of how to use Reference Refinements
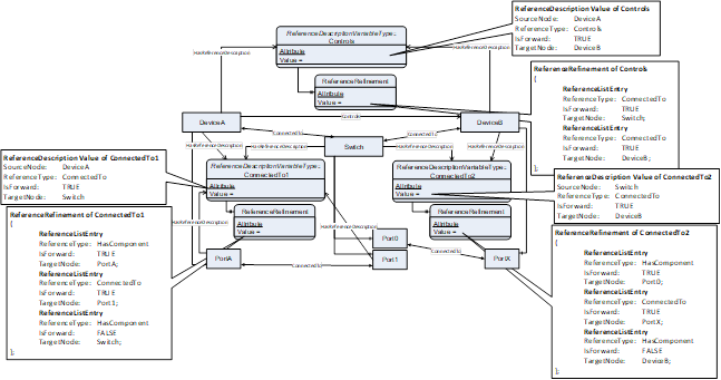
When multiple levels are addressed, each ReferenceDescription Variable only contains one level, as shown in Figure 6. The “Controls” Variable only contains the first level, via the Switch. The “ConnectedTo1” and “ConnectedTo2” Variables further refine the References used in the first refinement level. Both contain multiple hops in one refinement. In the example, the Nodes used in the refinement of “ConnectsTo1” do reference the ReferenceDescription Variable, whereas for “ConnectsTo2” they do not. Both options are allowed.

Figure 6 – Example of how to use Reference Refinements with two Levels and Multiple Hops
Note that the ReferenceRefinement intentionally only defines one refinement path (of potentially many possible paths between the Nodes). If the path used changes, the ReferenceRefinement needs to change.
The ReferenceDescriptionVariableType is a subtype of the BaseDataVariableType. It is used as container to expose additional information of a Reference. The Value contains the description of the Reference the Variable represents.
The Reference as defined in the Value shall be exposed in the OPC UA Server containing the Variable. The IsForward field in the Value indicates the browsable direction of the Reference. It is not required that the opposite direction is browsable. The VariableType is formally defined in Table 14.
Table 14 – ReferenceDescriptionVariableType Definition
|
Attribute |
Value |
|||||
|
BrowseName |
||||||
|
IsAbstract |
FALSE |
|||||
|
ValueRank |
−1 (−1 = Scalar) |
|||||
|
DataType |
ReferenceDescriptionDataType |
|||||
|
References |
NodeClass |
BrowseName |
DataType |
TypeDefinition |
Other |
|
|
Subtype of the BaseDataVariableType defined in OPC 10000-5 |
||||||
|
HasProperty |
Variable |
ReferenceRefinement |
ReferenceListEntryDataType[] |
PropertyType |
O |
|
|
Conformance Units |
||||||
|
Base Info ReferenceDescription |
||||||
The optional Property ReferenceRefinement contains an array of References refining the original Reference represented by an instance of ReferenceDescriptionVariableType. Each entry in the array contains the ReferenceType, direction and TargetNode. The SourceNode of the first entry in the array is the SourceNode of the Value of the instance of ReferenceDescriptionVariableType. The SourceNode of all other entries is the TargetNode of the previous entry. The TargetNode of the last entry shall be the TargetNode of the instance of ReferenceDescriptionVariableType.
The HasReferenceDescription is a concrete ReferenceType and can be used directly. It is a subtype of HasChild.
The semantic of this ReferenceType is to link to a ReferenceDescription either from a Node directly participating in the Reference that is described in the ReferenceDescription (as SourceNode or TargetNode), or from a Node somehow related to the Reference that is described (e.g. in the refinement of the Reference (being part of the refinement path)).
The SourceNode of References of this type can be of any NodeClass.
The TargetNode of this ReferenceType shall be a Variable of VariableType ReferenceDescriptionVariableType or one of its subtypes.
The HasReferenceDescription is formally defined in Table 15.
Table 15 – HasReferenceDescription Definition
|
Attributes |
Value |
||
|
BrowseName |
|||
|
InverseName |
ReferenceDescriptionOf |
||
|
Symmetric |
FALSE |
||
|
IsAbstract |
FALSE |
||
|
References |
NodeClass |
BrowseName |
Comment |
|
Subtype of HasChild defined in OPC 10000-5 |
|||
|
Conformance Units |
|||
|
Base Info ReferenceDescription |
|||
This structure contains the description of a Reference. The structure is defined in Table 16.
Table 16 – ReferenceDescriptionDataType Structure
|
Name |
Type |
Description |
|
ReferenceDescriptionDataType |
structure |
|
|
SourceNode |
NodeId |
The SourceNode of the Reference. |
|
ReferenceType |
NodeId |
The ReferenceType of the Reference. |
|
IsForward |
Boolean |
The direction of the Reference. If TRUE in forward direction, if FALSE in inverse direction. For symmetric References it shall always be set to TRUE. |
|
TargetNode |
ExpandedNodeId |
The TargetNode of the Reference. |
Its representation in the AddressSpace is defined in Table 17.
Table 17 – ReferenceDescriptionDataType Definition
|
Attribute |
Value |
|||||
|
BrowseName |
||||||
|
IsAbstract |
FALSE |
|||||
|
References |
NodeClass |
BrowseName |
DataType |
TypeDefinition |
Other |
|
|
Subtype of Structure defined in OPC 10000-5 |
||||||
|
Conformance Units |
||||||
|
Base Info ReferenceDescription |
||||||
This structure contains the description of a Reference without SourceNode. It can be used to list a path of References without repeating the SourceNode, like in the ReferenceRefinement Property in 5.3.1. The structure is defined in Table 18.
Table 18 – ReferenceListEntryDataType Structure
|
Name |
Type |
Description |
|
ReferenceListEntryDataType |
structure |
|
|
ReferenceType |
NodeId |
The Node Id of the ReferenceType used as Reference. |
|
IsForward |
Boolean |
The direction of the Reference, if TRUE in forward direction, if FALSE, in inverse direction. For symmetric references it shall always be set to TRUE. |
|
TargetNode |
ExpandedNodeId |
The TargetNode of the Reference. |
Its representation in the AddressSpace is defined in Table 19.
Table 19 – ReferenceListEntryDataType Definition
|
Attribute |
Value |
|||||
|
BrowseName |
||||||
|
IsAbstract |
FALSE |
|||||
|
References |
NodeClass |
BrowseName |
DataType |
TypeDefinition |
Other |
|
|
Subtype of Structure defined in OPC 10000-5 |
||||||
|
Conformance Units |
||||||
|
Base Info ReferenceDescription |
||||||
Annex A
(Informative)
ReferenceDescription Design Decisions
The ReferenceDescription defined in 0 keeps the simple construct of a Reference and adds a Variable to provide additional information. This approach allows to handle the References natively without the need to access the additional information. An alternative approach is described in the next section.
A.2 Alternative Approach: Intermediate Object
One modelling construct to add information to References, is to provide an intermediate Object as proxy with additional information (see Figure A.1). The approach often makes sense. For example, to provide information about the physical cable connecting two devices represented as Nodes, another Node is added representing the cable, and both device Nodes are connected to the cable Node. The disadvantage of the approach is, that a Client cannot natively follow the Reference to the target directly, but always gets to the intermediate Object first and from there to the original target. Therefore, the ReferenceDescription uses an approach, where the Reference directly connects both Nodes without the need to deal with an intermediate Object.

Figure A.1 – Refinement of References by Proxy Object
[1] OPC 30010, OPC UA for AutoId Devices
[2] OPC 30120, OPC UA for IO-Link Devices and IO-Link Masters
[3] OPC 10000-100, OPC Unified Architecture – Part 100: Devices
_____________