|
|
|
|
OPC 10000-3 |
|
|
OPC Unified Architecture Part 3: Address Space Model
Release 1.05.04 2024-10-15
|
|
Specification Type: |
Industry Standard Specification |
Comments: |
Report or view errata: http://www.opcfoundation.org/errata |
|
|
|
|
|
|
Document |
OPC 10000-3 |
|
|
|
Title: |
OPC Unified Architecture |
Date: |
2024-10-15 |
|
|
|
|
|
|
Version: |
Release 1.05.04 |
Software: |
MS-Word |
|
|
|
Source: |
OPC 10000-3 - UA Specification Part 3 - Address Space Model.docx |
|
|
|
|
|
|
Author: |
OPC Foundation |
Status: |
Release |
|
|
|
|
|
CONTENTS
3 Terms, definitions, abbreviations and conventions
3.3.1 Conventions for AddressSpace figures
3.3.2 Conventions for defining NodeClasses
4.6.2 Complex TypeDefinitionNodes and their InstanceDeclarations
4.6.4 Instantiation of complex TypeDefinitionNodes
4.9.3 Evaluating Permissions with Roles
4.10 Interfaces and AddIns for Objects
5.5.3 Standard ObjectType FolderType
5.5.4 Client-side creation of Objects of an ObjectType
5.6.6 Client-side creation of Variables of an VariableType
5.7.2 HasArgumentDescription ReferenceType
5.7.3 HasOptionalInputArgumentDescription ReferenceType
5.8.2 Encoding Rules for different kinds of DataTypes.
5.8.4 DataTypeEncoding and Encoding Information
5.9 Summary of Attributes of the NodeClasses
6 Type Model for ObjectTypes and VariableTypes
6.2.2 Instances without ModellingRules
6.2.3 InstanceDeclarationHierarchy
6.2.4 Similar Node of InstanceDeclaration
6.2.6 BrowseName within a TypeDefinitionNode
6.2.7 Attribute Handling of InstanceDeclarations
6.2.8 Attribute Handling of Variable and VariableTypes.
6.2.9 NodeIds of InstanceDeclarations
6.3 Subtyping of ObjectTypes and VariableTypes
6.4 Instances of ObjectTypes and VariableTypes
6.4.3 Constraints on an Instance
6.5 Changing Type Definitions that are already used.
7.3 HierarchicalReferences ReferenceType
7.4 NonHierarchicalReferences ReferenceType
7.7 HasComponent ReferenceType
7.9 HasOrderedComponent ReferenceType
7.12 HasModellingRule ReferenceType
7.13 HasTypeDefinition ReferenceType
7.14 HasEncoding ReferenceType
7.19 HasInterface ReferenceType
7.21 IsDeprecated ReferenceType
7.22 HasStructuredComponent ReferenceType
7.22.2 Differences between HasStructuredComponent and ExposesItsArray
7.23 AssociatedWith ReferenceType
9.8 AuditOpenSecureChannelEventType
9.10 AuditCreateSessionEventType
9.11 AuditUrlMismatchEventType
9.12 AuditActivateSessionEventType
9.14 AuditCertificateEventType
9.15 AuditCertificateDataMismatchEventType
9.16 AuditCertificateExpiredEventType
9.17 AuditCertificateInvalidEventType
9.18 AuditCertificateUntrustedEventType
9.19 AuditCertificateRevokedEventType
9.20 AuditCertificateMismatchEventType
9.21 AuditNodeManagementEventType
9.23 AuditDeleteNodesEventType
9.24 AuditAddReferencesEventType
9.25 AuditDeleteReferencesEventType
9.27 AuditWriteUpdateEventType
9.28 AuditHistoryUpdateEventType
9.29 AuditUpdateMethodEventType
9.31 SystemStatusChangeEventType
9.32.5 BaseModelChangeEventType
9.32.6 GeneralModelChangeEventType
9.32.7 Guidelines for ModelChangeEvents
9.33.2 ViewVersion and NodeVersion Properties
Annex A (informative) How to use the Address Space Model
A.4.2 Properties or DataVariables
A.4.3 Many Variables and / or Structured DataTypes
Annex B (informative) OPC UA Meta Model in UML
B.3.3 Predefined ReferenceTypes
B.3.7 Variable and VariableType
Annex C (normative) Graphical notation
Figure 1 AddressSpace Node diagrams................................................ 4
Figure 2 OPC UA Object Model........................................................... 7
Figure 3 AddressSpace Node Model..................................................... 7
Figure 4 Reference Model.................................................................. 8
Figure 5 Example of a Variable defined by a VariableType...................... 10
Figure 6 Example of a Complex TypeDefinition..................................... 10
Figure 7 Object and its Components defined by an ObjectType................ 11
Figure 8 Examples of Interfaces......................................................... 18
Figure 9 Example: Interface application to an ObjectType....................... 19
Figure 11 Example: Interface Hierarchy............................................... 20
Figure 12 Example of AddIn with default BrowseName........................... 21
Figure 13 Example of AddIn applied to an instance................................ 21
Figure 14 Permissions in the Address Space........................................ 25
Figure 15 Symmetric and Non-Symmetric References............................ 27
Figure 16 Method Metadata Example.................................................. 43
Figure 17 Variables, VariableTypes and their DataTypes........................ 44
Figure 18 DataType Model................................................................ 44
Figure 19 Example of DataType Modelling........................................... 48
Figure 20 Subtyping TypeDefinitionNodes............................................ 52
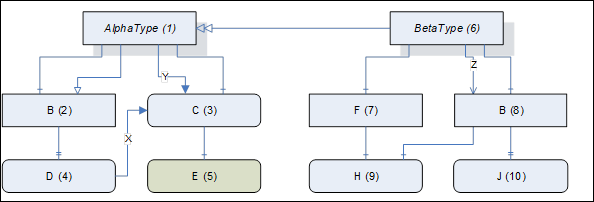
Figure 21 The Fully-Inherited InstanceDeclarationHierarchy for BetaType.. 53
Figure 22 An Instance and its TypeDefinitionNode................................. 55
Figure 23 Example for several References between InstanceDeclarations.. 56
Figure 24 Example on changing instances based on InstanceDeclarations. 57
Figure 26 Use of the Standard ModellingRule Mandatory........................ 59
Figure 28 Example on using ExposesItsArray....................................... 61
Figure 29 Complex example on using ExposesItsArray........................... 61
Figure 30 Example using OptionalPlaceholder with an Object and Variable 61
Figure 31 Example using OptionalPlaceholder with a Method.................. 62
Figure 32 Example on using MandatoryPlaceholder for Object and Variable 63
Figure 33 Standard ReferenceType Hierarchy...................................... 64
Figure 34 Event Reference Example................................................... 68
Figure 35 Complex Event Reference Example...................................... 69
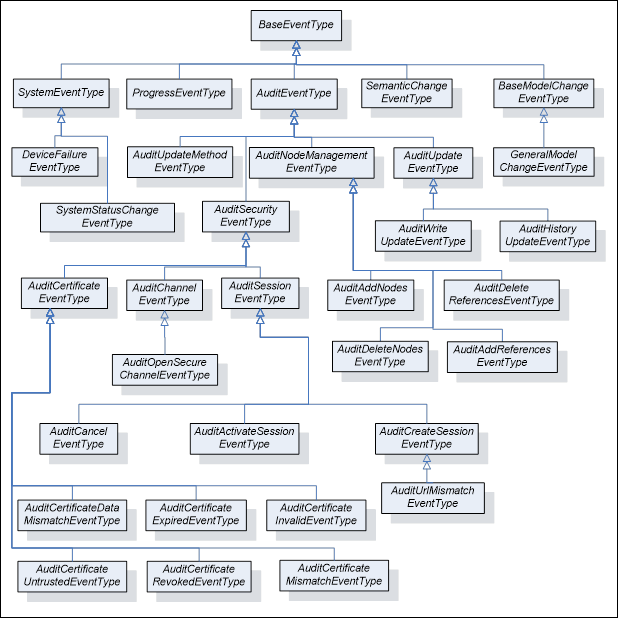
Figure 38 Standard EventType Hierarchy............................................. 90
Figure 39 Audit Behaviour of a Server................................................. 91
Figure 40 Audit Behaviour of an Aggregating Server.............................. 92
Figure B.1 Background of OPC UA Meta Model................................... 100
Figure B.2 Notation (I).................................................................... 101
Figure B.3 Notation (II)................................................................... 101
Figure B.4 Base............................................................................ 102
Figure B.5 Reference and ReferenceType.......................................... 102
Figure B.6 Predefined ReferenceTypes............................................. 103
Figure B.7 Attributes...................................................................... 104
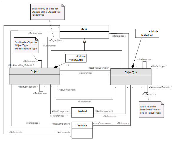
Figure B.8 Object and ObjectType.................................................... 105
Figure B.9 EventNotifier................................................................. 105
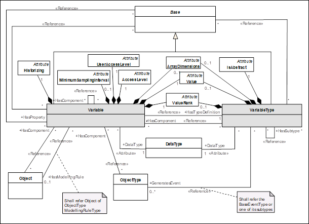
Figure B.10 Variable and VariableType.............................................. 106
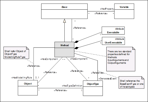
Figure B.11 Method....................................................................... 107
Figure B.12 DataType.................................................................... 108
Figure B.13 View........................................................................... 108
Figure C.1 Example of a Reference connecting two Nodes.................... 110
Figure C.2 Example of using a TypeDefinition inside a Node.................. 112
Figure C.3 Example of exposing Attributes......................................... 112
Figure C.4 Example of exposing Properties inline................................ 113
Table 1 NodeClass Table Conventions................................................. 4
Table 2 Well-Known Roles................................................................ 14
Table 3 Example Roles.................................................................... 15
Table 4 Example Nodes................................................................... 15
Table 5 Example Role Assignment..................................................... 16
Table 6 Examples of Evaluating Access.............................................. 16
Table 7 Base NodeClass.................................................................. 22
Table 9 ReferenceType NodeClass.................................................... 26
Table 10 View NodeClass................................................................. 29
Table 11 Object NodeClass.............................................................. 30
Table 12 ObjectType NodeClass........................................................ 31
Table 13 Variable NodeClass............................................................ 33
Table 14 VariableType NodeClass...................................................... 39
Table 15 Method NodeClass............................................................. 41
Table 16 DataType NodeClass.......................................................... 46
Table 17 Overview of Attributes......................................................... 49
Table 18 The InstanceDeclarationHierarchy for BetaType....................... 52
Table 19 The Fully-Inherited InstanceDeclarationHierarchy for BetaType... 53
Table 20 Rule for ModellingRules Properties when Subtyping.................. 57
Table 21 NodeId Definition............................................................... 72
Table 22 IdType Values................................................................... 72
Table 23 NodeId Alternative Null Values.............................................. 73
Table 24 QualifiedName Definition..................................................... 73
Table 25 LocaleId Examples............................................................. 74
Table 26 LocalizedText Definition....................................................... 74
Table 27 Argument Definition............................................................ 76
Table 28 TimeZoneDataType Definition............................................... 78
Table 29 NodeClass Values.............................................................. 78
Table 30 EnumValueType Definition................................................... 79
Table 31 OptionSet Definition............................................................ 80
Table 32 StructureDefinition Structure................................................. 82
Table 33 StructureType Values.......................................................... 83
Table 34 EnumDefinition Structure..................................................... 83
Table 35 StructureField Structure....................................................... 83
Table 36 EnumField Structure........................................................... 84
Table 37 PermissionType Definition.................................................... 84
Table 38 AccessRestrictionType Definition........................................... 86
Table 39 AccessLevelType Definition.................................................. 86
Table 40 Use Cases of Constant and NonVolatile Fields......................... 87
Table 41 AccessLevelExType Definition.............................................. 87
Table 42 EventNotifierType Definition................................................. 88
Table 43 Bit mask for WriteMask and UserWriteMask............................ 89
Table 44 CurrencyUnitType Definition................................................. 89
Table C.1 Notation of Nodes depending on the NodeClass.................... 110
Table C.2 Simple Notation of Nodes depending on the NodeClass.......... 111
Table C.3 Extended Notation of Reference Cardinality.......................... 113
OPC Foundation
____________
UNIFIED ARCHITECTURE
This specification is the specification for developers of OPC UA applications. The specification is a result of an analysis and design process to develop a standard interface to facilitate the development of applications by multiple vendors that shall inter-operate seamlessly together.
Copyright © 2006-2024, OPC Foundation, Inc.
COPYRIGHT RESTRICTIONS
Any unauthorized use of this specification may violate copyright laws, trademark laws, and communications regulations and statutes. This document contains information which is protected by copyright. All Rights Reserved. No part of this work covered by copyright herein may be reproduced or used in any form or by any means--graphic, electronic, or mechanical, including photocopying, recording, taping, or information storage and retrieval systems--without permission of the copyright owner.
OPC Foundation members and non-members are prohibited from copying and redistributing this specification. All copies must be obtained on an individual basis, directly from the OPC Foundation Web site http://www.opcfoundation.org.
PATENTS
The attention of adopters is directed to the possibility that compliance with or adoption of OPC specifications may require use of an invention covered by patent rights. OPC shall not be responsible for identifying patents for which a license may be required by any OPC specification, or for conducting legal inquiries into the legal validity or scope of those patents that are brought to its attention. OPC specifications are prospective and advisory only. Prospective users are responsible for protecting themselves against liability for infringement of patents.
WARRANTY AND LIABILITY DISCLAIMERS
WHILE THIS PUBLICATION IS BELIEVED TO BE ACCURATE, IT IS PROVIDED "AS IS" AND MAY CONTAIN ERRORS OR MISPRINTS. THE OPC FOUDATION MAKES NO WARRANTY OF ANY KIND, EXPRESSED OR IMPLIED, WITH REGARD TO THIS PUBLICATION, INCLUDING BUT NOT LIMITED TO ANY WARRANTY OF TITLE OR OWNERSHIP, IMPLIED WARRANTY OF MERCHANTABILITY OR WARRANTY OF FITNESS FOR A PARTICULAR PURPOSE OR USE. IN NO EVENT SHALL THE OPC FOUNDATION BE LIABLE FOR ERRORS CONTAINED HEREIN OR FOR DIRECT, INDIRECT, INCIDENTAL, SPECIAL, CONSEQUENTIAL, RELIANCE OR COVER DAMAGES, INCLUDING LOSS OF PROFITS, REVENUE, DATA OR USE, INCURRED BY ANY USER OR ANY THIRD PARTY IN CONNECTION WITH THE FURNISHING, PERFORMANCE, OR USE OF THIS MATERIAL, EVEN IF ADVISED OF THE POSSIBILITY OF SUCH DAMAGES.
The entire risk as to the quality and performance of software developed using this specification is borne by you.
RESTRICTED RIGHTS LEGEND
This Specification is provided with Restricted Rights. Use, duplication or disclosure by the U.S. government is subject to restrictions as set forth in (a) this Agreement pursuant to DFARs 227.7202-3(a); (b) subparagraph (c)(1)(i) of the Rights in Technical Data and Computer Software clause at DFARs 252.227-7013; or (c) the Commercial Computer Software Restricted Rights clause at FAR 52.227-19 subdivision (c)(1) and (2), as applicable. Contractor / manufacturer are the OPC Foundation, 16101 N. 82nd Street, Suite 3B, Scottsdale, AZ, 85260-1830.
COMPLIANCE
The OPC Foundation shall at all times be the sole entity that may authorize developers, suppliers and sellers of hardware and software to use certification marks, trademarks or other special designations to indicate compliance with these materials. Products developed using this specification may claim compliance or conformance with this specification if and only if the software satisfactorily meets the certification requirements set by the OPC Foundation. Products that do not meet these requirements may claim only that the product was based on this specification and must not claim compliance or conformance with this specification.
Trademarks
Most computer and software brand names have trademarks or registered trademarks. The individual trademarks have not been listed here.
GENERAL PROVISIONS
Should any provision of this Agreement be held to be void, invalid, unenforceable or illegal by a court, the validity and enforceability of the other provisions shall not be affected thereby.
This Agreement shall be governed by and construed under the laws of the State of Minnesota, excluding its choice or law rules.
This Agreement embodies the entire understanding between the parties with respect to, and supersedes any prior understanding or agreement (oral or written) relating to, this specification.
ISSUE REPORTING
The OPC Foundation strives to maintain the highest quality standards for its published specifications, hence they undergo constant review and refinement. Readers are encouraged to report any issues and view any existing errata here: http://www.opcfoundation.org/errataH
Revision 1.05.04 Highlights
The following table includes the Mantis issues resolved with this revision.
|
Mantis ID |
Scope |
Summary |
Resolution |
|
Feature |
Need mechanism to access localized text for different languages |
Added Special locales |
|
|
Feature |
External localization of Event Messages |
Added Special locales |
|
|
Feature |
Placeholder in Event-Field for associated event values |
Added Special locales |
|
|
Clarification |
Server guidance to help Clients deal with array sizes |
Added guidance statement to 5.6.2 |
|
|
Clarification |
ModellingRules on Events |
Added clarification to 4.7.2 |
|
|
Clarification |
Clarification on HasStructuredComponent for Arrays |
Added clarification to 7.22 |
|
|
Clarification |
Use of AuditEvents for non-OPC UA actions |
Added clarification to 9.5 |
|
|
Clarification |
MaxStringLength property for array DataVariables - clarification needed |
Added Clarification to Table 13 Variable NodeClass |
|
|
Errata |
NodeId IdType Opaque size restriction removed by error from 1.05.03 |
Added missing statement back to 8.2.4 |
|
|
Feature |
Need new well know role for "TrustedApplication" |
Added new well know role to 4.9.2 |
|
|
Clarification |
Clarification needed for AccessLevelEx |
Added clarification to Table 13 |
|
|
Errata |
AuditUrlMismatchEventType has been deprecated |
Added note to 9.11 |
Part 3: Address Space Model Specification
Part 3: Address Space Model
This specification describes the OPC Unified Architecture (OPC UA) AddressSpace and its Objects. This Part is the OPC UA meta model on which OPC UA information models are based.
The following documents, in whole or in part, are normatively referenced in this document and are indispensable for its application. For dated references, only the edition cited applies. For undated references, the latest edition of the referenced document (including any amendments and errata) applies.
OPC 10000-1, OPC Unified Architecture - Part 1: Overview and Concepts
http://www.opcfoundation.org/UA/Part1/
OPC 10000-4, OPC Unified Architecture - Part 4: Services
http://www.opcfoundation.org/UA/Part4/
OPC 10000-5, OPC Unified Architecture - Part 5: Information Model
http://www.opcfoundation.org/UA/Part5/
OPC 10000-6, OPC Unified Architecture - Part 6: Mappings
http://www.opcfoundation.org/UA/Part6/
OPC 10000-8, OPC Unified Architecture - Part 8: Data Access
http://www.opcfoundation.org/UA/Part8/
OPC 10000-11, OPC Unified Architecture - Part 11: Historical Access
http://www.opcfoundation.org/UA/Part11/
OPC 10000-18, OPC Unified Architecture - Part 18: Role-Based Security
http://www.opcfoundation.org/UA/Part18/
OPC 10000-21, OPC Unified Architecture - Part 21: Device Onboarding
http://www.opcfoundation.org/UA/Part21/
ISO 639 (all parts), Codes for the representation of names of languages
https://www.iso.org/iso-639-language-codes.html
ISO 3166 (all parts), Codes for the representation of names of countries and their subdivisions
https://www.iso.org/iso-3166-country-codes.html
ISO/IEC/IEEE 60559:2020, Information technology Microprocessor Systems Floating-Point arithmetic
https://www.iso.org/standard/80985.html
RFC 5646, Tags for Identifying Languages
http://tools.ietf.org/html/rfc5646
ISO 8601-1:2019, Date and time Representations for information interchange Part 1: Basic
https://www.iso.org/standard/70907.html
Unicode Annex15, Unicode Standard Annex #15: Unicode Normalization Forms
http://www.unicode.org/reports/tr15/
W3C XML Schema Definition Language (XSD) Part 2, DataTypes
http://www.w3.org/TR/xmlschema-2/
ISO 4217, Codes for the representation of currencies
https://www.iso.org/iso-4217-currency-codes.html
RFC 3986, Uniform Resource Identifier (URI): Generic Syntax:
https://datatracker.ietf.org/doc/html/rfc3986
RFC 4151, The 'tag' URI Scheme
https://datatracker.ietf.org/doc/html/rfc4151
Unicode C0 Controls and Basic Latin:
https://www.unicode.org/charts/PDF/U0000.pdf
Unicode C1 Controls and Latin-1 Supplement:
https://www.unicode.org/charts/PDF/U0080.pdf https://www.unicode.org/Public/UCD/latest/ucd/PropList.txt
For the purposes of this document, the terms and definitions given in OPC 10000-1 and the following apply.
DataType
instance of a DataType Node that is used together with the ValueRank Attribute to define the data type of a Variable
3.1.2
DataTypeId
NodeId of a DataType Node
3.1.3
DataVariable
Variables that represent values of Objects, either directly or indirectly for complex Variables, where the Variables are always the TargetNode of a HasComponent Reference
EventType
ObjectType Node that represents the type definition of an Event
Hierarchical Reference
Reference that is used to construct hierarchies in the AddressSpace
Note 1 to entry: All hierarchical ReferenceTypes are derived from HierarchicalReferences.
InstanceDeclaration
Node that is used by a complex TypeDefinitionNode to expose its complex structure
Note 1 to entry: This is an instance used by a type definition.
ModellingRule
metadata of an InstanceDeclaration that defines how the InstanceDeclaration will be used for instantiation and also defines subtyping rules for an InstanceDeclaration
Property
Variables that are the TargetNode for a HasProperty Reference
Note 1 to entry: Properties describe the characteristics of a Node.
SourceNode
Node having a Reference to another Node
EXAMPLE: In the Reference A contains B, A is the SourceNode.
TargetNode
Node that is referenced by another Node
EXAMPLE: In the Reference A contains B, B is the TargetNode.
TypeDefinitionNode
Node that is used to define the type of another Node
Note 1 to entry: ObjectType and VariableType Nodes are TypeDefinitionNodes.
VariableType
Node that represents the type definition for a Variable
3.1.13
AddIn
a widely applicable feature or feature-set represented by an ObjectType that will be applied using aggregation
3.1.14
Interface
an abstract ObjectType used to specify a feature or feature-set that shall be implemented by the Object or ObjectType where it is applied to
UML Unified Modeling Language
URI Uniform Resource Identifier as defined by RFC 3986
W3C World Wide Web Consortium
XML Extensible Markup Language
Nodes and their References to each other are illustrated using figures. Figure 1 illustrates the conventions used in these figures.
Figure 1 AddressSpace Node diagrams
In these figures, rectangles represent Nodes. Node rectangles may be titled with one or two lines of text. When two lines are used, the first text line in the rectangle identifies the NodeClass and the second line contains the BrowseName. When one line is used, it contains the BrowseName.
Node rectangles may contain boxes used to define their Attributes and References. Specific names in these boxes identify specific Attributes and References.
Shaded rectangles with rounded corners and with arrows passing through them represent References. The arrow that passes through them begins at the SourceNode and points to the TargetNode. References may also be shown by drawing an arrow that starts at the Reference name in the References box and ends at the TargetNode.
Clause 4.10 defines AddressSpace NodeClasses. Table 1 describes the format of the tables used to define NodeClasses.
Table 1 NodeClass Table Conventions
|
Name |
Use |
Data Type |
Description |
|
Attributes |
|
|
|
|
Attribute name |
M or O |
Data type of the Attribute |
Defines the Attribute |
|
|
|
|
|
|
References |
|
|
|
|
Reference name |
1, 0..1 or 0..* |
Not used |
Describes the use of the Reference by the NodeClass |
|
|
|
|
|
|
Standard Properties |
|
|
|
|
Property name |
M or O |
Data type of the Property |
Defines the Property |
The Name column contains the name of the Attribute, the name of the ReferenceType used to create a Reference or the name of a Property referenced using the HasProperty Reference.
The Use column defines whether the Attribute or Property is mandatory (M) or optional (O). When mandatory the Attribute or Property shall exist for every Node of the NodeClass. For References it specifies the cardinality. The following values may apply:
· 0..* identifies that there are no restrictions, that is, the Reference does not have to be provided but there is no limitation how often it can be provided;
· 0..1 identifies that the Reference is provided at most once;
· 1 identifies that the Reference shall be provided exactly once.
The Data Type column contains the name of the DataType of the Attribute or Property. It is not used for References.
The Description column contains the description of the Attribute, the Reference or the Property.
Only this document may define Attributes. Thus, all Attributes of the NodeClass are specified in the table and may only be extended by other parts of this series of standards.
This document also defines ReferenceTypes, but ReferenceTypes may also be specified by a Server or by a client using the NodeManagement Services specified in OPC 10000-4. Thus, the NodeClass tables contained in this document may contain the base ReferenceType called References identifying that any ReferenceType may be used for the NodeClass, including system specific ReferenceTypes. The NodeClass tables only specify how the NodeClasses can be used as SourceNodes of References, not as TargetNodes. If a NodeClass table allows a ReferenceType for its NodeClass to be used as SourceNode, this is also true for subtypes of the ReferenceType. However, subtypes of the ReferenceType may restrict its SourceNodes.
This document defines Properties, but Properties can be defined by other standard organizations or vendors and Nodes can have Properties that are not standardised. Properties defined in this standard are defined by their name, which is mapped to the BrowseName having the NamespaceIndex 0, which represents the Namespace for OPC UA.
The Use column (optional or mandatory) does not imply a specific ModellingRule for Properties. Different Server implementations will choose to use ModellingRules appropriate for them.
The remainder of Clause 4 defines the concepts of the AddressSpace. Clause 5 defines the NodeClasses of the AddressSpace representing the AddressSpace concepts. Clause 6 defines details on the type model for ObjectTypes and VariableTypes. Standard ReferenceTypes, DataTypes and EventTypes are defined in Clauses 7 to 8.61.
The informative Annex A describes general considerations on how to use the Address Space Model and the informative Annex B provides a UML Model of the Address Space Model. The normative Annex C defines a graphical notation for OPC UA data.
URIs provide a syntax for constructing unique identifiers for resources that are used in several different contexts with this specification. Three use cases where implementors may need to construct their own URIs are:
· NamespaceUris used to identify an information model. NamespaceUris appear in UANodeSets (see OPC 10000-6) and in the NamespaceArray in a Server AddressSpace (see OPC 10000-5);
· ApplicationUris identify an OPC UA Application running on a particular Device and are assigned by the OwnerOperator or automatically created by the application software. An ApplicationInstance Certificate has the ApplicationUri in the subjectAltName (see OPC 10000-6);
· ProductInstanceUris identify a Device and are assigned by the Device Manufacturer (see OPC 10000-21). A DeviceIdentity Certificate has the ProductInstanceUri in the subjectAltName.
These URIs conform to RFC 3986, however, this specification is very open ended. This clause provides recommendations for constructing these URIs.
The recommendations help ensure that URIs are unique by providing a scope controlled by a single authority (e.g. the domain name) and are human readable. Programs shall always treat URIs as opaque strings that can only be tested for equality with a case sensitive string comparison.
URIs should be tag URIs (RFC 4151) or HTTP URLs (RFC 3986). URLs should only be used if they link to actual webpages.
The scheme and domain name portions of the URI are in lower case. URIs may include query subcomponents and/or fragments.
Below are recommended URI formats for different use cases.
1) NamespaceUri assigned by the creator of a InformationModel:
tag:<authority-domain-name>,<yyyy-MM>:UA:<model-short-name>
http://<authority-domain-name>/UA/<model-short-name>
Where the <authority-domain-name> is a domain name owned by the authority creating the information model. In many cases this will be opcfoundation.org. <yyyy-MM> is the year and month that the URI was created. The <model-short-name> is a short identifier for the InformationModel.
2) ApplicationUri assigned by the OwnerOperator
tag:<device-domain-name>,<yyyy-MM>:<product>
http://<device-domain-name>/<product>
Where the <device-domain-name> is a domain name or IP address for the Device that is unique within the OwnerOperator system. <yyyy-MM> is the year and month that the URI was created. The <product> is an identifier for the product which could contain many path segments.
3) ApplicationUri automatically generated by product software:
tag:<vendor-domain-name>,<yyyy-MM>:<product>:<guid>
http://<vendor-domain-name>/<product>/<guid>
Where <vendor-domain-name> is a domain name owned by the product vendor. <yyyy-MM> is the year and month that the URI was created. The <product> is an identifier for the product which could contain many path segments and <guid> is unique identifier generated when the product is first initialized on a particular Device.
4) ProductInstanceUri assigned by a Device Manufacturer:
tag:<manufacturer-domain-name>,<yyyy-MM>:<product>:<serial-number>
http://<manufacturer-domain-name>/<product>/<serial-number>
Where <manufacturer-domain-name> is a domain name owned by the Manufacturer. <yyyy-MM> is the year and month that the URI was created. The <product> is an identifier for the product which could contain many path segments and <serial-number> is unique identifier for the Device assigned by the Manufacturer.
The primary objective of the OPC UA AddressSpace is to provide a standard way for Servers to represent Objects to Clients. The OPC UA Object Model has been designed to meet this objective. It defines Objects in terms of Variables and Methods. It also allows relationships to other Objects to be expressed. Figure 2 illustrates the model.
Figure 2 OPC UA Object Model
The elements of this model are represented in the AddressSpace as Nodes. Each Node is assigned to a NodeClass and each NodeClass represents a different element of the Object Model. Clause 4.10 defines the NodeClasses used to represent this model.
Objects and their components are represented in the AddressSpace as a set of Nodes described by Attributes and interconnected by References. Figure 3 illustrates the model of a Node and the remainder of 4.3 discusses the details of the Node Model.
Figure 3 AddressSpace Node Model
NodeClasses are defined in terms of the Attributes and References that shall be instantiated (given values) when a Node is defined in the AddressSpace. Attributes are discussed in 4.4.3 and References in 4.4.4.
Clause 5 defines the NodeClasses for the OPC UA AddressSpace. These NodeClasses are referred to collectively as the metadata for the AddressSpace. Each Node in the AddressSpace is an instance of one of these NodeClasses. No other NodeClasses shall be used to define Nodes, and as a result, Clients and Servers are not allowed to define NodeClasses or extend the definitions of these NodeClasses.
Attributes are data elements that describe Nodes. Clients can access Attribute values using Read, Write, Query, and Subscription/MonitoredItem Services. These Services are defined in OPC 10000-4.
Attributes are elementary components of NodeClasses. Attribute definitions are included as part of the NodeClass definitions in Clause 4.10 and, therefore, are not included in the AddressSpace.
Each Attribute definition consists of an attribute id (for attribute ids of Attributes, see OPC 10000-6), a name, a description, a data type and a mandatory/optional indicator. The set of Attributes defined for each NodeClass shall not be extended by Clients or Servers.
References are used to relate Nodes to each other. They can be accessed using the browsing and querying Services defined in OPC 10000-4.
Like Attributes, they are defined as fundamental components of Nodes. Unlike Attributes, References are defined as instances of ReferenceType Nodes. ReferenceType Nodes are visible in the AddressSpace and are defined using the ReferenceType NodeClass (see 5.3).
The Node that contains the Reference is referred to as the SourceNode and the Node that is referenced is referred to as the TargetNode. The combination of the SourceNode, the ReferenceType and the TargetNode are used in OPC UA Services to uniquely identify References. Thus, each Node can reference another Node with the same ReferenceType only once. Any subtypes of concrete ReferenceTypes are considered to be equal to the base concrete ReferenceTypes when identifying References (see 5.3 for subtypes of ReferenceTypes). Figure 4 illustrates this model of a Reference.
Figure 4 Reference Model
The TargetNode of a Reference may be in the same AddressSpace or in the AddressSpace of another OPC UA Server. TargetNodes located in other Servers are identified in OPC UA Services using a combination of the remote Server name and the identifier assigned to the Node by the remote Server.
OPC UA does not require that the TargetNode exists, thus References may point to a Node that does not exist.
Variables are used to represent values. Two types of Variables are defined, Properties and DataVariables. They differ in the kind of data that they represent and whether they can contain other Variables.
Properties are Server-defined characteristics of Objects, DataVariables and other Nodes. Properties differ from Attributes in that they characterise what the Node represents, such as a device or a purchase order. Attributes define additional metadata that is instantiated for all Nodes from a NodeClass. Attributes are common to all Nodes of a NodeClass and only defined by this specification whereas Properties can be Server-defined.
For example, an Attribute defines the DataType of Variables whereas a Property can be used to specify the engineering unit of some Variables.
To prevent recursion, Properties are not allowed to have Properties defined for them. To easily identify Properties, the BrowseName of a Property shall be unique in the context of the Node containing the Properties (see 5.6.3 for details).
A Node and its Properties shall always reside in the same Server.
DataVariables represent the content of an Object. For example, a file Object may be defined that contains a stream of bytes. The stream of bytes may be defined as a DataVariable that is an array of bytes. Properties may be used to expose the creation time and owner of the file Object.
For example, if a DataVariable is defined by a data structure that contains two fields, startTime and endTime then it might have a Property specific to that data structure, such as earliestStartTime.
As another example, function blocks in control systems might be represented as Objects. The parameters of the function block, such as its setpoints, may be represented as DataVariables. The function block Object might also have Properties that describe its execution time and its type.
DataVariables may have additional DataVariables, but only if they are complex. In this case, their DataVariables shall always be elements of their complex definitions. Following the example introduced by the description of Properties in 4.5.2, the Server could expose startTime and endTime as separate components of the data structure.
As another example, a complex DataVariable may define an aggregate of temperature values generated by three separate temperature transmitters that are also visible in the AddressSpace. In this case, this complex DataVariable could define HasComponent References from it to the individual temperature values that it is composed of.
OPC UA Servers shall provide type definitions for Objects and Variables. The HasTypeDefinition Reference shall be used to link an instance with its type definition represented by a TypeDefinitionNode. Type definitions are required; however, OPC 10000-5 defines a BaseObjectType, a PropertyType, and a BaseDataVariableType so a Server can use such a base type if no more specialised type information is available. Objects and Variables inherit the Attributes specified by their TypeDefinitionNode (see 6.4 for details).
In some cases, the NodeId used by the HasTypeDefinition Reference will be well-known to Clients and Servers. Organizations may define TypeDefinitionNodes that are well-known in the industry. Well-known NodeIds of TypeDefinitionNodes provide for commonality across OPC UA Servers and allow Clients to interpret the TypeDefinitionNode without having to read it from the Server. Therefore, Servers may use well-known NodeIds without representing the corresponding TypeDefinitionNodes in their AddressSpace. However, the TypeDefinitionNodes shall be provided for generic Clients. These TypeDefinitionNodes may exist in another Server.
The following example, illustrated in Figure 5, describes the use of the HasTypeDefinition Reference. In this example, a setpoint parameter SP is represented as a DataVariable in the AddressSpace. This DataVariable is part of an Object not shown in the figure.
To provide for a common setpoint definition that can be used by other Objects, a specialised VariableType is used. Each setpoint DataVariable that uses this common definition will have a HasTypeDefinition Reference that identifies the common SetPoint VariableType.
Figure 5 Example of a Variable defined by a VariableType
TypeDefinitionNodes can be complex. A complex TypeDefinitionNode also defines References to other Nodes as part of the type definition. The ModellingRules defined in 6.4.4 specify how those Nodes are handled when creating an instance of the type definition.
A TypeDefinitionNode references instances instead of other TypeDefinitionNodes to allow unique names for several instances of the same type, to define default values and to add References for those instances that are specific to this complex TypeDefinitionNode and not to the TypeDefinitionNode of the instance. For example, in Figure 6 the ObjectType AI_BLK_TYPE, representing a function block, has a HasComponent Reference to a Variable SP of the VariableType SetPoint. AI_BLK_TYPE could have an additional setpoint Variable of the same type using a different name. It could add a Property to the Variable that was not defined by its TypeDefinitionNode SetPoint. And it could define a default value for SP, that is, each instance of AI_BLK_TYPE would have a Variable SP initially set to this value.
Figure 6 Example of a Complex TypeDefinition
This approach is commonly used in object-oriented programming languages in which the variables of a class are defined as instances of other classes. When the class is instantiated, each variable is also instantiated, but with the default values (constructor values) defined for the containing class. That is, typically, the constructor for the component class runs first, followed by the constructor for the containing class. The constructor for the containing class may override component values set by the component class.
To distinguish instances used for the type definitions from instances that represent real data, those instances are called InstanceDeclarations. However, this term is used to simplify this specification, if an instance is an InstanceDeclaration or not is only visible in the AddressSpace by following its References. Some instances may be shared and therefore referenced by TypeDefinitionNodes, InstanceDeclarations and instances. This is similar to class variables in object-oriented programming languages.
This standard allows subtyping of type definitions. The subtyping rules are defined in Clause 6. Subtyping of ObjectTypes and VariableTypes allows:
· Clients that only know the supertype to handle an instance of the subtype as if it were an instance of the supertype;
· instances of the supertype to be replaced by instances of the subtype;
· specialised types that inherit common characteristics of the base type.
In other words, subtypes reflect the structure defined by their supertype but may add additional characteristics. For example, a vendor may wish to extend a general TemperatureSensor VariableType by adding a Property providing the next maintenance interval. The vendor would do this by creating a new VariableType which is a TargetNode for a HasSubtype reference from the original VariableType and adding the new Property to it.
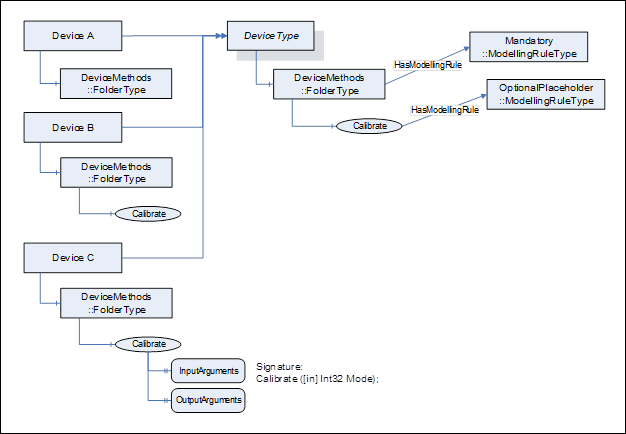
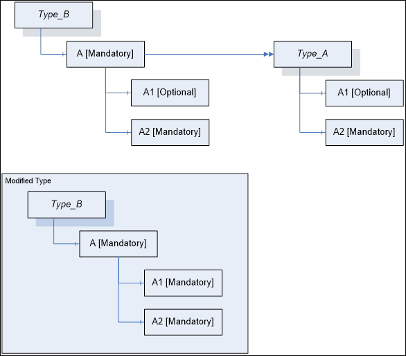
The instantiation of complex TypeDefinitionNodes depends on the ModellingRules defined in 6.4.4. However, the intention is that instances of a type definition will reflect the structure defined by the TypeDefinitionNode. Figure 7 shows an instance of the TypeDefinitionNode AI_BLK_TYPE, where the ModellingRule Mandatory, defined in 6.4.4.4.1, was applied for its containing Variable. Thus, an instance of AI_BLK_TYPE, called AI_BLK_1, has a HasTypeDefinition Reference to AI_BLK_TYPE. It also contains a Variable SP having the same BrowseName as the Variable SP used by the TypeDefinitionNode and thereby reflects the structure defined by the TypeDefinitionNode.
Figure 7 Object and its Components defined by an ObjectType
A client knowing the ObjectType AI_BLK_TYPE can use this knowledge to directly browse to the containing Nodes for each instance of this type. This allows programming against the TypeDefinitionNode. For example, a graphical element may be programmed in the client that handles all instances of AI_BLK_TYPE in the same way by showing the value of SP.
There are several constraints related to programming against the TypeDefinitionNode. A TypeDefinitionNode or an InstanceDeclaration shall never reference two Nodes having the same BrowseName using forward hierarchical References. Instances based on InstanceDeclarations shall always keep the same BrowseName as the InstanceDeclaration they are derived from. A special Service defined in OPC 10000-4 called TranslateBrowsePathsToNodeIds may be used to identify the instances based on the InstanceDeclarations. Using the simple Browse Service might not be sufficient since the uniqueness of the BrowseName is only required for TypeDefinitionNodes and InstanceDeclarations, not for other instances. Thus, AI_BLK_1 may have another Variable with the BrowseName SP, although this one would not be derived from an InstanceDeclaration of the TypeDefinitionNode.
Instances derived from an InstanceDeclaration shall be of the same TypeDefinitionNode or a subtype of this TypeDefinitionNode.
A TypeDefinitionNode and its InstanceDeclarations shall always reside in the same Server. However, instances may point with their HasTypeDefinition Reference to a TypeDefinitionNode in a different Server.
The Event Model defines a general purpose eventing system that can be used in many diverse vertical markets.
Events represent specific transient occurrences. System configuration changes and system errors are examples of Events. Event Notifications report the occurrence of an Event. Events defined in this document are not directly visible in the OPC UA AddressSpace. Objects and Views can be used to subscribe to Events. The EventNotifier Attribute of those Nodes identifies if the Node allows subscribing to Events. Clients subscribe to such Nodes to receive Notifications of Event occurrences.
Event Subscriptions use the Monitoring and Subscription Services defined in OPC 10000-4 to subscribe to the Event Notifications of a Node.
Any OPC UA Server that supports eventing shall expose at least one Node as EventNotifier. The Server Object defined in OPC 10000-5 is used for this purpose. Events generated by the Server are available via this Server Object. A Server is not expected to produce Events if the connection to the event source is down for some reason (i.e. the system is offline).
Events may also be exposed through other Nodes anywhere in the AddressSpace. These Nodes (identified via the EventNotifier Attribute) provide some subset of the Events generated by the Server. The position in the AddressSpace dictates what this subset will be. For example, a process area Object representing a functional area of the process would provide Events originating from that area of the process only. It should be noted that this is only an example and it is fully up to the Server to determine what Events should be provided by which Node.
Each Event is of a specific EventType. A Server may support many types. This part defines the BaseEventType that all other EventTypes derive from. It is expected that other companion specifications will define additional EventTypes deriving from the base types defined in this part.
The EventTypes supported by a Server are exposed in the AddressSpace of a Server. EventTypes are represented as ObjectTypes in the AddressSpace and do not have a special NodeClass associated to them. OPC 10000-5 defines how a Server exposes the EventTypes in detail.
EventTypes defined in this document are specified as abstract and therefore never instantiated in the AddressSpace. Event occurrences of those EventTypes are only exposed via a Subscription. Components of an EventType defined with ModellingRules other than Mandatory or Optional cannot be returned in an Event Subscription. EventTypes exist in the AddressSpace to allow Clients to discover the EventType. This information is used by a client when establishing and working with Event Subscriptions. EventTypes defined by other parts of this series of standards or companion specifications as well as Server specific EventTypes may be defined as not abstract and therefore instances of those EventTypes may be visible in the AddressSpace although Events of those EventTypes are also accessible via the Event Notification mechanisms.
Standard EventTypes are described in Clause 8.61. Their representation in the AddressSpace is specified in OPC 10000-5.
Events can be categorised by creating new EventTypes which are subtypes of existing EventTypes but do not extend an existing type. They are used only to identify an event as being of the new EventType. For example, the EventType DeviceFailureEventType could be subtyped into TransmitterFailureEventType and ComputerFailureEventType. These new subtypes would not add new Properties or change the semantic inherited from the DeviceFailureEventType other than purely for categorization of the Events.
Event sources can also be organised into groups by using the Event ReferenceTypes described in 7.16 and 7.18. For example, a Server may define Objects in the AddressSpace representing Events related to physical devices, or Event areas of a plant or functionality contained in the Server. Event References would be used to indicate which Event sources represent physical devices and which ones represent some Server-based functionality. In addition, References can be used to group the physical devices or Server-based functionality into hierarchical Event areas. In some cases, an Event source may be categorised as being both a device and a Server function. In this case, two relationships would be established. Refer to the description of the Event ReferenceTypes for additional examples.
Clients can select a category or categories of Events by defining content filters that include terms specifying the EventType of the Event or a grouping of Event sources. The two mechanisms allow for a single Event to be categorised in multiple manners. A client could obtain all Events related to a physical device or all failures of a particular device.
Methods are lightweight functions, whose scope is bounded by an owning (see Note) Object, similar to the methods of a class in object-oriented programming or an owning ObjectType, similar to static methods of a class. Methods are invoked by a client, proceed to completion on the Server and return the result to the client. The lifetime of the Methods invocation instance begins when the client calls the Method and ends when the result is returned.
NOTE The owning Object or ObjectType is specified in the service call when invoking the Method.
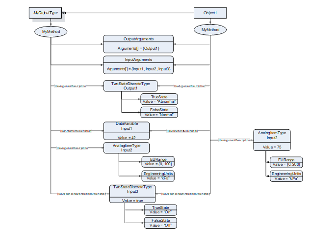
While Methods may affect the state of the owning Object, they have no explicit state of their own. In this sense, they are stateless. Methods can have a varying number of input arguments and return resultant arguments. Each Method is described by a Node of the Method NodeClass. This Node contains the metadata that identifies the Methods arguments and describes its behaviour.
Methods are invoked by using the Call Service defined in OPC 10000-4.
Clients discover the Methods supported by a Server by browsing for the owning Objects References that identify their supported Methods.
The set of Roles supported by a Server are published as components of the RoleSet Object defined in OPC 10000-18. Servers should define a base set of Roles and allow configuration Clients to add system specific Roles. Adding, deleting, and modifying Roles is restricted to callers with appropriate permissions.
When a Session is created, or a Session-less Service is called, the Server must determine what Roles are granted to that Session or Session-less Service invocation. This specification defines standard mapping rules which Servers may support. Servers may also use vendor specific mapping rules in addition to or instead of the standard rules.
The Anonymous Role is the default Role which is always assigned to all Sessions.
The AuthenticatedUser Role is always assigned when a Session has been authenticated with a UserIdentityToken other than the AnonymousIdentityToken (see OPC 10000-4).
The TrustedApplication Role is always assigned when a Session has been authenticated with a trusted ApplicationInstance Certificate (see OPC 10000-4) and uses at least a signed communication channel.
The standard mapping rules allow Roles to be granted based on:
· User identity;
· Application identity;
· Endpoint;
User identity mappings can be based on user names, user certificates or user groups.
Application identity mappings are based on the ApplicationUri specified in the Client Certificate. Application identity can only be enforced if the Client proves possession of a trusted Certificate by using it to create a Secure Channel or by providing a signature in ActivateSession (see OPC 10000-4).
Endpoint identity mappings are based on the URL used to connect to the Server. Endpoint identity can be used to restrict access to Clients running on particular networks. Endpoint identity mappings should not be used as the only criteria unless access to the endpoint is restricted by the network infrastructure. For example, an endpoint on a loopback address is only accessible from the same machine.
OPC 10000-5 defines the Objects, Methods and DataTypes used to represent and manage these mapping rules in the Address Space.
The NodeIds for the well-known Roles are defined in OPC 10000-6. All Servers should support the well-known Roles which are defined in Table 2.
Table 2 Well-Known Roles
|
BrowseName |
Suggested Permissions |
|
Anonymous |
The Role is allowed to browse and read non-security related Nodes only in the Server Object and all type Nodes. |
|
AuthenticatedUser |
The Role is allowed to browse and read non-security related Nodes. |
|
TrustedApplication |
The Role is allowed to browse and read non-security related Nodes. |
|
Observer |
The Role is allowed to browse, read live data, read historical data/events or subscribe to data/events. |
|
Operator |
The Role is allowed to browse, read live data, read historical data/events or subscribe to data/events. In addition, the Session is allowed to write some live data and call some Methods. |
|
Engineer |
The Role is allowed to browse, read/write configuration data, read historical data/events, call Methods or subscribe to data/events. |
|
Supervisor |
The Role is allowed to browse, read live data, read historical data/events, call Methods or subscribe to data/events. |
|
ConfigureAdmin |
The Role is allowed to change the non-security related configuration settings. |
|
SecurityAdmin |
The Role is allowed to change security related settings. |
When a Client attempts to access a Node, the Server goes through the list of Roles granted to the Session and logically ORs the Permissions for the Role on the Node. If there are no Node specific Permissions then the default Permissions for the Role in the DefaultRolePermissions Property of the NamespaceMetadata for the namespace the Node belongs to are used (see OPC 10000-5). The resulting mask is the effective Permissions. If the bits corresponding to current operation are set, then the operation can proceed. If they are not set the Server returns Bad_UserAccessDenied.
Roles appear under the Roles Object in the Server Address Space. Each Role has mapping rules defined which appear as Properties of the Role Object (see OPC 10000-5). The examples shown in Table 3 illustrate how the standard mapping rules can be used to determine which Roles a Session has access to and, consequently, the Permissions that are granted to the Session.
Table 3 Example Roles
|
Role |
Mapping Rules |
Description |
|
Anonymous |
Identities = Anonymous Applications = Endpoints = |
An identity mapping rule that specifies the Role applies to anonymous users. |
|
AuthenticatedUser |
Identities = AuthenticatedUser Applications = Endpoints = |
An identity mapping rule that specifies the Role applies to authenticated users. |
|
Operator1 |
Identities = User with name Joe Applications = urn:OperatorStation1 Endpoints = |
An identity mapping rule that specifies specific users that have access to the Role with a application rule that restricts access to a single Client application. |
|
Operator2 |
Identities = Users with name Joe or Ann Applications = urn:OperatorStation2 Endpoints = |
An identity mapping rule that specifies specific users that have access to the Role with a application rule that restricts access to a single Client application. |
|
Supervisor |
Identities = User with name Root Applications = Endpoints = |
An identity mapping rule that specifies specific users that have access to the Role |
|
Administrator |
Identities = User with name Root Applications = Endpoints = opc.tcp://127.0.0.1:48000 |
An identity mapping rule that specifies specific users that have access to the Role when they connect via a specific Endpoint. |
The examples also make use of the Nodes defined in Table 4. The table specifies the value of the RolePermissions Attribute for each Node.
Table 4 Example Nodes
|
Node |
Role Permissions |
|
Unit1.Measurement |
AuthenticatedUser = Browse Operator1 = Browse, Read |
|
Unit2.Measurement |
AuthenticatedUser = Browse Operator2 = Browse, Read |
|
SetPoint |
AuthenticatedUser = Browse Operator1 and Operator2 = Browse, Read, Write Supervisor = Browse, Read |
|
DisableDevice |
AuthenticatedUser = Browse Operator1 and Operator2 = Browse, Read Administrator = Browse, Read, Write |
When a Client creates a Session the Roles assigned to the Session depend on the rules defined for each Role. Table 5 lists the assigned Roles for different Sessions created with different Users, Client applications and Endpoints.
Table 5 Example Role Assignment
|
User Provided by Client |
Roles Assigned to Session |
|
Anonymous |
Anonymous |
|
Sam |
AuthenticatedUser |
|
Joe using OperatorStation1 application. |
AuthenticatedUser, Operator1 |
|
Joe using OperatorStation2 application. |
AuthenticatedUser, Operator2 |
|
Joe using generic application. |
AuthenticatedUser |
|
Root using OperatorStation1 application. |
AuthenticatedUser, Supervisor |
|
Root using generic application and 127.0.0.1 endpoint. |
AuthenticatedUser, Supervisor, Administrator |
|
Root using generic application and another endpoint. |
AuthenticatedUser, Supervisor |
When a Client application accesses a Node the RolePermissions for the Node are compared to the Roles assigned to the Session. Any Permissions available to at least one Role is granted to the Client. Table 6 provides a number of scenarios and examples and the resulting decision on access.
Table 6 Examples of Evaluating Access
|
Use Case |
Role Permissions |
|
Anonymous user on localhost browses Unit1.Measurement Node. |
Access denied because no rule defined for Anonymous users. |
|
User Sam using OperatorStation1 application browses Unit1.Measurement Node. |
Allowed because AuthenticatedUser is granted Browse Permission. |
|
User Sam using OperatorStation2 application reads Value of Unit1.Measurement Node. |
Access denied because AuthenticatedUser is not granted Read Permission. |
|
User Joe using OperatorStation1 application reads Value of Unit1.Measurement Node. |
Allowed because Operator1 is granted Read Permission. |
|
User Joe using OperatorStation2 application reads Value of Unit1.Measurement Node. |
Access denied because AuthenticatedUser and Operator2 are not granted Read Permission. |
|
User Joe using generic OPC UA application reads Value of Measurement Node. |
Access denied because AuthenticatedUser is not granted Read Permission. |
|
User Joe using OperatorStation1 application write Value of SetPoint Node. |
Allowed because Operator1 is granted Write Permission. |
|
User Root using OperatorStation1 application write the Value of SetPoint Node. |
Denied because AuthenticatedUser and Supervisor are not granted Write Permission. |
|
User Joe using OperatorStation1 application write Value of DisableDevice Node. |
Access denied because AuthenticatedUser and Operator1 are not granted Write Permission. |
|
User Root using OperatorStation1 application write the Value of DisableDevice Node. |
Access denied because AuthenticatedUser and Supervisor are not granted Write Permission. |
|
User Root using endpoint 127.0.0.1 to write Value of DisableDevice Node. |
Allowed because Administrator is granted Write Permission. |
OPC UA defines a type model supporting one object-oriented type hierarchy for ObjectTypes. Although the specification does not restrict those hierarchies to be single inheritance (i.e. a type can only have one super-type) it only specifies the semantic (inheritance rules) for single inheritance.
In general, good object-oriented design is accomplished by using composition to aggregate an object which provides several functions instead of over-using inheritance [GH95], [FF04] .
Interfaces and AddIns complement the type model and can be used when subtyping is not suitable for the required extension. They:
· allow enhancing multiple types at arbitrary positions in the type hierarchy.
· also allow enhancing just instances.
Interfaces are ObjectTypes that represent a generic feature (functionality), assumed to be usable by different ObjectTypes or Objects. The Interface model specifies the rules and mechanisms to achieve this.
The InterfaceTypes Object (see OPC 10000-5) has been defined so that all Interfaces of the Server are either directly or indirectly accessible browsing HierarchicalReferences starting from this Node.
Rules for the definition of Interfaces:
· Interface ObjectTypes shall be abstract subtypes of the BaseInterfaceType ObjectType.
· InstanceDeclarations on an Interface shall only have ModellingRules Optional or Mandatory.
· Interfaces can be subtyped as specified in clause 6.3.
· Interfaces shall not be the source of HasInterface References.
· Recommended convention: The first letter of an Interface should be I. See examples below.
Rules for applying Interfaces:
· When an ObjectType references an Interface with a HasInterface Reference or a subtype, the following rules apply:
o Each mandatory InstanceDeclaration of the fully-inherited InstanceDeclarationHierarchy of the Interface shall have for each BrowsePath a similar Node (see 6.2.4) with the ModellingRule Mandatory using the same BrowsePath in the fully-inherited InstanceDeclarationHierarchy of the ObjectType. The rules for instantiating InstanceDeclarations defined in 6.2.6 shall be applied.
o Each optional InstanceDeclaration of the fully-inherited InstanceDeclarationHierarchy of the Interface should have for each BrowsePath a similar Node (see 6.2.4) with the ModellingRule Mandatory or Optional using the same BrowsePath in the fully-inherited InstanceDeclarationHierarchy of the ObjectType. The rules for instantiating InstanceDeclarations defined in 6.2.6 shall be applied. If no similar Node with the same BrowsePath exists, the ObjectType and its sub-types shall not use the same BrowsePath for a different Node (e.g. with a different NodeClass).
If the rules cannot be fulfilled (e.g. name collisions) the ObjectType cannot apply the Interface, i.e. it shall not reference the Interface with a HasInterface Reference of a subtype.
The rules apply for each referenced Interface. As a consequence, an ObjectType cannot reference two Interfaces using the same BrowsePath for Nodes that are not similar Nodes or have TypeDefinitionNodes that are not compatible (compatible means they have either the same TypeDefinitionNode or one TypeDefinitionNode is the subtype of the other TypeDefinitionNode).
· Subtypes should not have a HasInterface Reference to an Interface if it was already applied to a super-type.
· When an Object references an Interface with a HasInterface Reference or a subtype, the following rules apply:
o The Interface shall not be applied on the Object when the Interface cannot be applied on the TypeDefinitionNode of the Object.
o The same rules on the Object apply as if the Interface would have been applied on the TypeDefinitionNode of the Object (e.g. all Mandatory InstanceDeclarations need to be applied).
o The Nodes defined based on the Interface shall be handled as if they were defined by the TypeDefinitionNode. For example, the TranslateBrowsePathsToNodeIds Service shall return them first.
o If several Interfaces should be applied to the Object, they should be treated as if they were all applied to the ObjectType of the Object at the same time. If this is not possible, the Interfaces cannot be applied to the Object together.
o Instances should not have a HasInterface Reference to an Interface if it was already applied to the TypeDefinitionNode.
· A BaseInterfaceType or any subtype of BaseInterfaceType shall not be the TargetNode of a HasTypeDefinition Reference.
Figure 8 illustrates example Interfaces:
· ISerializeServiceType, an Interface to convert the Object and its components into a stream of bytes.
· ITransactionServiceType, an Interface to perform a sequence of changes to the Object as a single operation.
· ILocationType, an Interface to specify the installation location of the Object.
Figure 8 Examples of Interfaces
The following examples illustrate the application of these Interfaces. In Figure 9 the example Interface ILocationType is applied to the XYZ-DeviceType ObjectType. It also illustrates the overriding of Property Address by changing the ModellingRule from Optional to Mandatory. Figure 10 in addition shows how to use the ISerializeService Interface on the instance only. Figure 11 shows an Interface hierarchy where InstanceDeclarations of the referenced Interface and its parent type(s) are applied (the fully-inherited InstanceDeclarationHierarchy).

Figure 9 Example: Interface application to an ObjectType

Figure 10 Example: One Interface applied to an ObjectType another one to the instance

Figure 11 Example: Interface Hierarchy
Clients can detect the implementation of Interfaces by filtering for the HasInterface Reference into the Browse Service request.
On instances, the Browse Service will return elements derived from an Interface together with elements of the Nodes base type. Clients can also use the TranslateBrowsePathsToNodeId Service with BrowseNames of Interface members to get the NodeId of these members directly.
In the example in Figure 10 Address with the starting node MD002 can be used to request the NodeId of this Property.
On Object instances, some Nodes of an Interface may not be available if defined with ModellingRule Optional.
AddIns associate a feature or feature-set, represented by an ObjectType to the Node (an Object or ObjectType) they are applied to. The Interface model is different than the AddIn model in that it is based on composition. An AddIn is applied to a Node by adding a Reference to the AddIn instance.
There are no restrictions for AddIn ObjectTypes and there is no special supertype for AddIns. To identify instances as an AddIn, the HasAddIn Reference or a subtype shall be used.
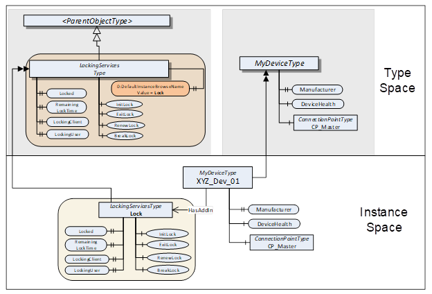
The AddIn ObjectType shall include the definition of a default BrowseName using the DefaultInstanceBrowseName Property. Instances of such an AddIn should use this default BrowseName. If an AddIn is instantiated multiple times in the same parent, only one instance can have the default BrowseName.
The definition of an AddIn and its use with a default BrowseName is illustrated in Figure 12.

Figure 12 Example of AddIn with default BrowseName
As already described, an AddIn can be applied on types and instances. The use on an instance is shown in Figure 13.

Figure 13 Example of AddIn applied to an instance
Clients can detect the implementation of AddIns by passing the HasAddIn Reference as filter to the Browse Service request. If an AddIn has a default BrowseName, Clients can use the TranslateBrowsePathsToNodeId Service with the default BrowseName to get the NodeId of an AddIn.
In the example in Figure 12 the relative path MyFeature/MyPropertyM with the starting node MD002 can be used to request the NodeId of this Property and the relative path MyFeature/MyMethodO can be used for the respective Method.
Clause 5 defines the NodeClasses used to define Nodes in the OPC UA AddressSpace. NodeClasses are derived from a common Base NodeClass. This NodeClass is defined first, followed by those used to organise the AddressSpace and then by the NodeClasses used to represent Objects.
The NodeClasses defined to represent Objects fall into three categories: those used to define instances, those used to define types for those instances and those used to define data types. Subclause 6.3 describes the rules for subtyping and 6.4 the rules for instantiation of the type definitions.
The OPC UA Address Space Model defines a Base NodeClass from which all other NodeClasses are derived. The derived NodeClasses represent the various components of the OPC UA Object Model (see 4.2). The Attributes of the Base NodeClass are specified in Table 7. There are no References specified for the Base NodeClass.
Table 7 Base NodeClass
|
Name |
Use |
Data Type |
Description |
|
Attributes |
|
|
|
|
NodeId |
M |
NodeId |
See 5.2.2 |
|
NodeClass |
M |
NodeClass |
See 5.2.3 |
|
BrowseName |
M |
QualifiedName |
See 5.2.4 |
|
DisplayName |
M |
LocalizedText |
See 5.2.5 |
|
Description |
O |
LocalizedText |
See 5.2.6 |
|
WriteMask |
O |
AttributeWriteMask |
See 5.2.7 |
|
UserWriteMask |
O |
AttributeWriteMask |
See 5.2.8 |
|
RolePermissions |
O |
RolePermissionType[] |
See 5.2.9 |
|
UserRolePermissions |
O |
RolePermissionType[] |
See 5.2.10 |
|
AccessRestrictions |
O |
AccessRestrictionType |
See 5.2.11 |
|
References |
|
|
No References specified for this NodeClass |
Nodes are unambiguously identified using a constructed identifier called the NodeId. Some Servers may accept alternative NodeIds in addition to the canonical NodeId represented in this Attribute. A Server shall persist the identifierType and identifier NodeId elements of a Node as well as the Namespace Uri which the namespaceIndex NodeId element references. A Server may change the namespaceIndex NodeId element of a Node with future Sessions and therefore a Client shall not assume the namespaceIndex will not change. The structure of the NodeId is defined in 8.2.
The NodeClass Attribute identifies the NodeClass of a Node. Its data type is defined in 8.29.
Nodes have a BrowseName Attribute that is used as a non-localised human-readable name when browsing the AddressSpace to create paths out of BrowseNames. The TranslateBrowsePathsToNodeIds Service defined in OPC 10000-4 can be used to follow a path constructed of BrowseNames.
A BrowseName should never be used to display the name of a Node. The DisplayName should be used instead for this purpose.
Unlike NodeIds, the BrowseName cannot be used to unambiguously identify a Node. Different Nodes may have the same BrowseName.
Subclause 8.3 defines the structure of the BrowseName. It contains a namespace and a string. The namespace is provided to make the BrowseName unique in some cases in the context of a Node (e.g. Properties of a Node) although not unique in the context of the Server. If different organizations define BrowseNames for Properties, the namespace of the BrowseName provided by the organization makes the BrowseName unique, although different organizations may use the same string having a slightly different meaning.
Servers may often choose to use the same namespace for the NodeId and the BrowseName. However, if they want to provide a standard Property, its BrowseName shall have the namespace of the standards body although the namespace of the NodeId reflects something else, for example the local Server.
The string-part of the BrowseName is case sensitive. That is, Clients shall consider them case sensitive. Servers are allowed to handle BrowseNames passed in Service requests as case insensitive. Examples are the TranslateBrowsePathsToNodeIds Service or Event filter. If a Server accepts a case insensitive BrowseName it needs to ensure that the uniqueness of the BrowseName does not depend on case.
The DisplayName Attribute contains the localised name of the Node. Clients should use this Attribute if they want to display the name of the Node to the user. They should not use the BrowseName for this purpose. The Server may maintain one or more localised representations for each DisplayName. Clients negotiate the locale to be returned when they open a session with the Server. Refer to OPC 10000-4 for a description of session establishment and locales. Subclause 8.5 defines the structure of the DisplayName. The string part of the DisplayName is restricted to 512 characters.
The optional Description Attribute shall explain the meaning of the Node in a localised text using the same mechanisms for localisation as described for the DisplayName in 5.2.5.
The optional WriteMask Attribute exposes the possibilities of a client to write the Attributes of the Node. The WriteMask Attribute does not take any user access rights into account, that is, although an Attribute is writeable this may be restricted to a certain user/user group.
If the OPC UA Server does not have the ability to get the WriteMask information for a specific Attribute from the underlying system, it should state that it is writeable. If a write operation is called on the Attribute, the Server should transfer this request and return the corresponding StatusCode if such a request is rejected. StatusCodes are defined in OPC 10000-4.
The AttributeWriteMask DataType is defined in 8.60.
The optional UserWriteMask Attribute exposes the possibilities of a client to write the Attributes of the Node taking user access rights into account. It uses the AttributeWriteMask DataType which is defined in 8.60.
The UserWriteMask Attribute can only further restrict the WriteMask Attribute, when it is set to not writeable in the general case that applies for every user.
Clients cannot assume an Attribute can be written based on the UserWriteMask Attribute.It is possible that the Server may return an access denied error due to some server specific change which was not reflected in the state of this Attribute at the time the Client accessed it.
The optional RolePermissions Attribute specifies the Permissions that apply to a Node for all Roles which have access to the Node. The value of the Attribute is an array of RolePermissionType Structures (see Table 8).
Table 8 RolePermissionType
|
Name |
Type |
Description |
|
RolePermissionType |
Structure |
Specifies the Permissions for a Role |
|
roleId |
NodeId |
The NodeId of the Role Object. |
|
permissions |
PermissionType |
A mask specifying which Permissions are available to the Role. See 8.55 |
Servers may allow administrators to write to the RolePermissions Attribute.
If not specified, the value of DefaultRolePermissions Property from the NamespaceMetadata Object associated with the Node shall be used instead. If the NamespaceMetadata Object does not define the Property or does not exist, then the Server should not publish any information about how it manages Permissions.
If a Server supports Permissions for a particular Namespace it shall add the DefaultRolePermissions Property to the NamespaceMetadata Object for that Namespace (see Figure 14). If a particular Node in the Namespace needs to override the default values, the Server adds the RolePermissions Attribute to the Node. The DefaultRolePermissions Property and RolePermissions Attribute shall only be readable by administrators. If a Server allows the Permissions to be changed these values shall be writeable. If the Server allows the Permissions to be overridden for a particular Node but does not currently have any Node Permissions configured, then the value of the Attribute shall be an empty array. If the administrator wishes to remove overridden Permissions, an empty array shall be written to this Attribute. Servers shall prevent Permissions from being changed in such a way as to render the Server inoperable.
If a Server allows writes to the RolePermissions it shall preserve all bits written by the Client even if they are not valid for the Node. When a Client reads the RolePermissions or UserRolePermissions it shall ignore bits that are not valid for the Node.
If a Server publishes information about the Roles for a Namespace assigned to the current Session, it shall add the DefaultUserRolePermissions Property to the NamespaceMetadata Object for that Namespace. The value of this Property shall be a readonly list of Permissions for each Role assigned to the current Session. If a particular Node in the Namespace overrides the default RolePermissions the Server shall also override the DefaultUserRolePermissions by adding the UserRolePermissions Attribute to the Node. If the Server allows the Permissions to be overridden for a particular Node but does not currently have any Node Permissions configured, then the Server shall return the value of the DefaultUserRolePermissions Property for the Node Namespace.
If a Server implements a vendor
specific Role Permission model for a Namespace, it shall not
add the DefaultRolePermissions or DefaultUserRolePermissions
Properties to the Namespace
Metadata Object.

Figure 14 Permissions in the Address Space
The optional UserRolePermissions Attribute specifies the Permissions that apply to a Node for all Roles granted to current Session. The value of the Attribute is an array of RolePermissionType Structures (see Table 8).
Clients may determine their effective Permissions by performing a logical OR of Permissions for each Role in the array.
The value of this Attribute is derived from the rules used by the Server to map Sessions to Roles. This mapping may be vendor specific or it may use the standard Role model defined in 4.9.
This Attribute shall not be writeable. When a Client reads the UserRolePermissions it shall ignore bits that are not valid for the Node.
If not specified, the value of DefaultUserRolePermissions Property from the Namespace Metadata Object associated with the Node is used instead. If the NamespaceMetadata Object does not define the Property or does not exist, then the Server does not publish any information about Roles mapped to the current Session.
The optional AccessRestrictions Attribute specifies the AccessRestrictions that apply to a Node. Its data type is defined in 8.56. If a Server supports AccessRestrictions for a particular Namespace it adds the DefaultAccessRestrictions Property to the NamespaceMetadata Object for that Namespace (see Figure 14). If a particular Node in the Namespace needs to override the default value the Server adds the AccessRestrictions Attribute to the Node.
If a Server implements a vendor specific access restriction model for a Namespace, it does not add the DefaultAccessRestrictions Property to the NamespaceMetadata Object.
References are defined as instances of ReferenceType Nodes. ReferenceType Nodes are visible in the AddressSpace and are defined using the ReferenceType NodeClass as specified in Table 9. In contrast, a Reference is an inherent part of a Node and no NodeClass is used to represent References.
This standard defines a set of ReferenceTypes provided as an inherent part of the OPC UA Address Space Model. These ReferenceTypes are defined in Clause 7 and their representation in the AddressSpace is defined in OPC 10000-5. Servers may also define ReferenceTypes. In addition, OPC 10000-4 defines NodeManagement Services that allow Clients to add ReferenceTypes to the AddressSpace.
Table 9 ReferenceType NodeClass
|
Name |
Use |
Data Type |
Description |
|
Attributes |
|
|
|
|
Base NodeClass Attributes |
M |
-- |
Inherited from the Base NodeClass. See 5.2. |
|
IsAbstract |
M |
Boolean |
A boolean Attribute with the following values: TRUE it is an abstract ReferenceType, i.e. no Reference of this type shall exist, only of its subtypes. FALSE it is not an abstract ReferenceType, i.e. References of this type can exist. |
|
Symmetric |
M |
Boolean |
A boolean Attribute with the following values: TRUE the meaning of the ReferenceType is the same as seen from both the SourceNode and the TargetNode. FALSE the meaning of the ReferenceType as seen from the TargetNode is the inverse of that as seen from the SourceNode. |
|
InverseName |
O |
LocalizedText |
The inverse name of the Reference, which is the meaning of the ReferenceType as seen from the TargetNode. |
|
|
|
|
|
|
References |
|
|
|
|
HasProperty |
0..* |
|
Used to identify the Properties (see 5.3.3.2). |
|
HasSubtype |
0..* |
|
Used to identify subtypes (see 5.3.3.3). |
|
|
|
|
|
|
Standard Properties |
|
|
|
|
NodeVersion |
O |
String |
The NodeVersion Property is used to indicate the version of a Node. The NodeVersion Property is updated each time a Reference is added or deleted to the Node the Property belongs to. Attribute value changes do not cause the NodeVersion to change. Clients may read the NodeVersion Property or subscribe to it to determine when the structure of a Node has changed. |
The ReferenceType NodeClass inherits the base Attributes from the Base NodeClass defined in 5.2. The inherited BrowseName Attribute is used to specify the meaning of the ReferenceType as seen from the SourceNode. For example, the ReferenceType with the BrowseName Contains is used in References that specify that the SourceNode contains the TargetNode. The inherited DisplayName Attribute contains a translation of the BrowseName.
The BrowseName of a ReferenceType shall be unique in a Server. It is not allowed that two different ReferenceTypes have the same BrowseName.
The IsAbstract Attribute indicates if the ReferenceType is abstract. Abstract ReferenceTypes cannot be instantiated and are used only for organizational reasons, for example to specify some general semantics or constraints that its subtypes inherit.
The Symmetric Attribute is used to indicate whether or not the meaning of the ReferenceType is the same for both the SourceNode and TargetNode.
If a ReferenceType is symmetric, the InverseName Attribute shall be omitted. Examples of symmetric ReferenceTypes are Connects To and Communicates With. Both imply the same semantic coming from the SourceNode or the TargetNode. Therefore both directions are considered to be forward References.
If the ReferenceType is non-symmetric the InverseName Attribute shall be set. The InverseName Attribute specifies the meaning of the ReferenceType as seen from the TargetNode. Examples of non-symmetric ReferenceTypes include Contains and Contained In, and Receives From and Sends To.
Any subtype, either directly or indirectly of a concrete ReferenceType shall not change the Symmetric Attribute definition of its parent type.
References that use the InverseName, such as Contained In References, are referred to as inverse References.
Figure 15 provides examples of symmetric and non-symmetric References and the use of the BrowseName and the InverseName.
Figure 15 Symmetric and Non-Symmetric References
It might not always be possible for Servers to instantiate both forward and inverse References for non-symmetric ReferenceTypes as shown in Figure 15. When they do, the References are referred to as bidirectional. Although not required, it is recommended that all hierarchical References be instantiated as bidirectional to ensure browse connectivity. A bidirectional Reference is modelled as two separate References.
As an example of a unidirectional Reference, it is often the case that a signal sink knows its signal source, but this signal source does not know its signal sink. The signal sink would have a Sourced By Reference to the signal source, without the signal source having the corresponding Sourced To inverse References to its signal sinks.
The DisplayName and the InverseName are the only standardised places to indicate the semantic of a ReferenceType. There may be more complex semantics associated with a ReferenceType than can be expressed in those Attributes (e.g. the semantic of HasSubtype). This standard does not specify how this semantic should be exposed. However, the Description Attribute can be used for this purpose. This standard provides a semantic for the ReferenceTypes specified in Clause 7.
A ReferenceType can have constraints restricting its use. For example, it can specify that starting from Node A and only following References of this ReferenceType or one of its subtypes, it shall never be able to return to A, that is, a No Loop constraint.
This standard does not specify how those constraints could or should be made available in the AddressSpace. Nevertheless, for the standard ReferenceTypes, some constraints are specified in Clause 7. This standard does not restrict the kind of constraints valid for a ReferenceType. It can, for example, also affect an ObjectType. The restriction that a ReferenceType can only be used by relating Nodes of some NodeClasses with a defined cardinality is a special constraint of a ReferenceType.
HasSubtype References and HasProperty References are the only ReferenceTypes that may be used with ReferenceType Nodes as SourceNode. ReferenceType Nodes shall not be the SourceNode of other types of References.
HasProperty References are used to identify the Properties of a ReferenceType and shall only refer to Nodes of the Variable NodeClass.
The Property NodeVersion is used to indicate the version of the ReferenceType.
There are no additional Properties defined for ReferenceTypes in this standard. Additional parts this series of standards may define additional Properties for ReferenceTypes.
HasSubtype References are used to define subtypes of ReferenceTypes. It is not required to provide the HasSubtype Reference for the supertype, but it is required that the subtype provides the inverse Reference to its supertype. The following rules for subtyping apply.
a) The semantic of a ReferenceType (e.g. spans a hierarchy) is inherited to its subtypes and can be refined there (e.g. spans a special hierarchy). The DisplayName, and also the InverseName for non-symmetric ReferenceTypes, reflect the specialization.
b) If a ReferenceType specifies some constraints (e.g. allow no loops) this is inherited and can only be refined (e.g. inheriting no loops could be refined as shall be a tree only one parent) but not lowered (e.g. allow loops).
c) The constraints concerning which NodeClasses can be referenced are also inherited and can only be further restricted. That is, if a ReferenceType A is not allowed to relate an Object with an ObjectType, this is also true for its subtypes.
d) A ReferenceType shall have exactly one supertype, except for the References ReferenceType defined in 7.2 as the root type of the ReferenceType hierarchy. The ReferenceType hierarchy does not support multiple inheritances.
Underlying systems are often large and Clients often have an interest in only a specific subset of the data. They do not need, or want, to be burdened with viewing Nodes in the AddressSpace for which they have no interest.
To address this problem, this standard defines the concept of a View. Each View defines a subset of the Nodes in the AddressSpace. The entire AddressSpace is the default View. Each Node in a View may contain only a subset of its References, as defined by the creator of the View. The View Node acts as the root for the Nodes in the View. Views are defined using the View NodeClass, which is specified in Table 10.
All Nodes contained in a View shall be accessible starting from the View Node when browsing in the context of the View. It is not expected that all containing Nodes can be browsed directly from the View Node but rather browsed from other Nodes contained in the View.
A View Node may not only be used as additional entry point into the AddressSpace but as a construct to organize the AddressSpace and thus as the only entry point into a subset of the AddressSpace. Therefore, Clients shall not ignore View Nodes when exposing the AddressSpace. Simple Clients that do not deal with Views for filtering purposes can, for example, handle a View Node like an Object of type FolderType (see 5.5.3).
Table 10 View NodeClass
|
Name |
Use |
Data Type |
Description |
|
Attributes |
|
|
|
|
Base NodeClass Attributes |
M |
-- |
Inherited from the Base NodeClass. See 5.2. |
|
ContainsNoLoops |
M |
Boolean |
If set to TRUE this Attribute indicates that by following the References in the context of the View there are no loops, i.e. starting from a Node A contained in the View and following the forward References in the context of the View Node A will not be reached again. It does not specify that there is only one path starting from the View Node to reach a Node contained in the View. If set to FALSE this Attribute indicates that following References in the context of the View may lead to loops. |
|
EventNotifier |
M |
EventNotifierType |
The EventNotifier Attribute is used to indicate if the Node can be used to subscribe to Events or the read / write historic Events. The EventNotifierType is defined in 8.59. |
|
|
|
|
|
|
References |
|
|
|
|
HierarchicalReferences |
0..* |
|
Top level Nodes in a View are referenced by hierarchical References (see 7.3). |
|
HasProperty |
0..* |
|
HasProperty References identify the Properties of the View. |
|
|
|
|
|
|
Standard Properties |
|
|
|
|
NodeVersion |
O |
String |
The NodeVersion Property is used to indicate the version of a Node. The NodeVersion Property is updated each time a Reference is added or deleted to the Node the Property belongs to. Attribute value changes do not cause the NodeVersion to change. Clients may read the NodeVersion Property or subscribe to it to determine when the structure of a Node has changed. |
|
ViewVersion |
O |
UInt32 |
The version number for the View. When Nodes are added to or removed from a View, the value of the ViewVersion Property is updated. Clients may detect changes to the composition of a View using this Property. The value of the ViewVersion shall always be greater than 0. |
The View NodeClass inherits the base Attributes from the Base NodeClass defined in 5.2. It also defines two additional Attributes.
The mandatory ContainsNoLoops Attribute is set to FALSE if the Server is not able to identify if the View contains loops or not.
The mandatory EventNotifier Attribute identifies if the View can be used to subscribe to Events that either occur in the content of the View or as ModelChangeEvents (see 9.32) of the content of the View or to read / write the history of the Events. A View that supports Events shall provide all Events that occur in any Object used as EventNotifier that is part of the content of the View. In addition, it shall provide all ModelChangeEvents that occur in the context of the View.
To avoid recursion, i.e. getting all Events of the Server, the Server Object defined in OPC 10000-5 shall never be part of any View since it provides all Events of the Server.
Views are defined by the Server. The browsing and querying Services defined in OPC 10000-4 expect the NodeId of a View Node to provide these Services in the context of the View.
HasProperty References are used to identify the Properties of a View. The Property NodeVersion is used to indicate the version of the View Node. The ViewVersion Property indicates the version of the content of the View. In contrast to the NodeVersion, the ViewVersion Property is updated even if Nodes not directly referenced by the View Node are added to or deleted from the View. This Property is optional because it might not be possible for Servers to detect changes in the View contents. Servers may also generate a ModelChangeEvent, described in 9.32, if Nodes are added to or deleted from the View. There are no additional Properties defined for Views in this document. Additional parts of this series of standards may define additional Properties for Views.
Views can be the SourceNode of any hierarchical Reference. They shall not be the SourceNode of any NonHierarchical Reference.
Objects are used to represent systems, system components, real-world objects and software objects. Objects are defined using the Object NodeClass, specified in Table 11.
Table 11 Object NodeClass
|
Name |
Use |
Data Type |
Description |
|
Attributes |
|
|
|
|
Base NodeClass Attributes |
M |
-- |
Inherited from the Base NodeClass. See 5.2. |
|
EventNotifier |
M |
EventNotifierType |
The EventNotifier Attribute is used to indicate if the Node can be used to subscribe to Events or the read / write historic Events. The EventNotifierType is defined in 8.59. |
|
|
|
|
|
|
References |
|
|
|
|
HasComponent |
0..* |
|
HasComponent References identify the DataVariables, the Methods and Objects contained in the Object. |
|
HasProperty |
0..* |
|
HasProperty References identify the Properties of the Object. |
|
HasModellingRule |
0..1 |
|
Objects can point to at most one ModellingRule Object using a HasModellingRule Reference (see 6.4.4 for details on ModellingRules). |
|
HasTypeDefinition |
1 |
|
The HasTypeDefinition Reference points to the type definition of the Object. Each Object shall have exactly one type definition and therefore be the SourceNode of exactly one HasTypeDefinition Reference pointing to an ObjectType. See 4.6 for a description of type definitions. |
|
HasEventSource |
0..* |
|
The HasEventSource Reference points to event sources of the Object. References of this type can only be used for Objects having their SubscribeToEvents bit set in the EventNotifier Attribute. See 7.17 for details. |
|
HasNotifier |
0..* |
|
The HasNotifier Reference points to notifiers of the Object. References of this type can only be used for Objects having their SubscribeToEvents bit set in the EventNotifier Attribute. See 7.18 for details. |
|
Organizes |
0..* |
|
This Reference should be used only for Objects of the ObjectType FolderType (see 5.5.3). |
|
<other References> |
0..* |
|
Objects may contain other References. |
|
|
|
|
|
|
Standard Properties |
|
|
|
|
NodeVersion |
O |
String |
The NodeVersion Property is used to indicate the version of a Node. The NodeVersion Property is updated each time a Reference is added or deleted to the Node the Property belongs to. Attribute value changes do not cause the NodeVersion to change. Clients may read the NodeVersion Property or subscribe to it to determine when the structure of a Node has changed. |
|
Icon |
O |
Image |
The Icon Property provides an image that can be used by Clients when displaying the Node. It is expected that the Icon Property contains a relatively small image. |
The Object NodeClass inherits the base Attributes from the Base NodeClass defined in 5.2.
The mandatory EventNotifier Attribute identifies whether the Object can be used to subscribe to Events or to read and write the history of the Events.
The Object NodeClass uses the HasComponent Reference to define the DataVariables, Objects and Methods of an Object.
It uses the HasProperty Reference to define the Properties of an Object. The Property NodeVersion is used to indicate the version of the Object. The Property Icon provides an icon of the Object. There are no additional Properties defined for Objects in this document. Additional parts of this series of standards may define additional Properties for Objects.
To specify its ModellingRule, an Object can use at most one HasModellingRule Reference pointing to a ModellingRule Object. ModellingRules are defined in 6.4.4.
HasNotifier and HasEventSource References are used to provide information about eventing and can only be applied to Objects used as event notifiers. Details are defined in 7.16 and 7.18.
The HasTypeDefinition Reference points to the ObjectType used as type definition of the Object.
Objects may use any additional References to define relationships to other Nodes. No restrictions are placed on the types of References used or on the NodeClasses of the Nodes that may be referenced. However, restrictions may be defined by the ReferenceType excluding its use for Objects. Standard ReferenceTypes are described in Clause 7.
If the Object is used as an InstanceDeclaration (see 4.6) then all Nodes referenced with forward hierarchical References direction shall have unique BrowseNames in the context of this Object.
If the Object is created based on an InstanceDeclaration then it shall have the same BrowseName as its InstanceDeclaration.
ObjectTypes provide definitions for Objects. ObjectTypes are defined using the ObjectType NodeClass, which is specified in Table 12.
Table 12 ObjectType NodeClass
|
Name |
Use |
Data Type |
Description |
|
Attributes |
|
|
|
|
Base NodeClass Attributes |
M |
-- |
Inherited from the Base NodeClass. See 5.2. |
|
IsAbstract |
M |
Boolean |
A boolean Attribute with the following values: TRUE it is an abstract ObjectType, i.e. no Objects of this type shall exist, only Objects of its subtypes. FALSE it is not an abstract ObjectType, i.e. Objects of this type can exist. |
|
|
|
|
|
|
References |
|
|
|
|
HasComponent |
0..* |
|
HasComponent References identify the DataVariables, the Methods, and Objects contained in the ObjectType. If and how the referenced Nodes are instantiated when an Object of this type is instantiated, is specified in 6.4. |
|
HasProperty |
0..* |
|
HasProperty References identify the Properties of the ObjectType. If and how the Properties are instantiated when an Object of this type is instantiated, is specified in 6.4. |
|
HasSubtype |
0..* |
|
HasSubtype References identify ObjectTypes that are subtypes of this type. The inverse Reference identifies the parent type of this type. |
|
GeneratesEvent |
0..* |
|
GeneratesEvent References identify the type of Events instances of this type may generate. |
|
<other References> |
0..* |
|
ObjectTypes may contain other References that can be instantiated by Objects defined by this ObjectType. |
|
|
|
|
|
|
Standard Properties |
|
|
|
|
NodeVersion |
O |
String |
The NodeVersion Property is used to indicate the version of a Node. The NodeVersion Property is updated each time a Reference is added or deleted to the Node the Property belongs to. Attribute value changes do not cause the NodeVersion to change. Clients may read the NodeVersion Property or subscribe to it to determine when the structure of a Node has changed. |
|
Icon |
O |
Image |
The Icon Property provides an image that can be used by Clients when displaying the Node. It is expected that the Icon Property contains a relatively small image. |
|
DefaultInstanceBrowseName |
O |
QualifiedName |
Allows the definition of BrowseName on an ObjectType that all instances should use by default. This Property has no ModellingRule. It shall only be on the type Node. |
The ObjectType NodeClass inherits the base Attributes from the Base NodeClass defined in 5.2. The additional IsAbstract Attribute indicates if the ObjectType is abstract or not.
The ObjectType NodeClass uses the HasComponent References to define the DataVariables, Objects, and Methods for it.
The HasProperty Reference is used to identify the Properties. The Property NodeVersion is used to indicate the version of the ObjectType. The Property Icon provides an icon of the ObjectType. There are no additional Properties defined for ObjectTypes in this document. Additional parts of this series of standards may define additional Properties for ObjectTypes.
HasSubtype References are used to subtype ObjectTypes. ObjectType subtypes inherit the general semantics from the parent type. The general rules for subtyping apply as defined in Clause 6. It is not required to provide the HasSubtype Reference for the supertype, but it is required that the subtype provides the inverse Reference to its supertype.
GeneratesEvent References identify the type of Events that instances of the ObjectType may generate. These Objects may be the source of an Event of the specified type or one of its subtypes. Servers should make GeneratesEvent References bidirectional References. However, it is allowed to be unidirectional when the Server is not able to expose the inverse direction pointing from the EventType to each ObjectType supporting the EventType. Note that the EventNotifier Attribute of an Object and the GeneratesEvent References of its ObjectType are completely unrelated. Objects that can generate Events might not be used as Objects to which Clients subscribe to get the corresponding Event notifications.
GeneratesEvent References are optional, i.e. Objects may generate Events of an EventType that is not exposed by its ObjectType.
ObjectTypes may use any additional References to define relationships to other Nodes. No restrictions are placed on the types of References used or on the NodeClasses of the Nodes that may be referenced. However, restrictions may be defined by the ReferenceType excluding its use for ObjectTypes. Standard ReferenceTypes are described in Clause 7.
All Nodes referenced with forward hierarchical References shall have unique BrowseNames in the context of an ObjectType (see 4.6).
The ObjectType FolderType is formally defined in OPC 10000-5. Its purpose is to provide Objects that have no other semantic than organizing of the AddressSpace. A special ReferenceType is introduced for those Folder Objects, the Organizes ReferenceType. The SourceNode of such a Reference should always be a View or an Object of the ObjectType FolderType; the TargetNode can be of any NodeClass. Organizes References can be used in any combination with HasChild References (HasComponent, HasProperty, etc.; see 7.5) and do not prevent loops. Thus, they can be used to span multiple hierarchies.
Objects are always based on an ObjectType, i.e. they have a HasTypeDefinition Reference pointing to its ObjectType.
Clients can create Objects using the AddNodes Service defined in OPC 10000-4. The Service requires specifying the TypeDefinitionNode of the Object. An Object created by the AddNodes Service contains all components defined by its ObjectType dependent on the ModellingRules specified for the components. However, the Server may add additional components and References to the Object and its components that are not defined by the ObjectType. This behaviour is Server dependent. The ObjectType only specifies the minimum set of components that shall exist for each Object of an ObjectType.
In addition to the AddNodes Service ObjectTypes may have a special Method with the BrowseName Create. This Method is used to create an Object of this ObjectType. This Method may be useful for the creation of Objects where the semantic of the creation should differ from the default behaviour expected in the context of the AddNodes Service. For example, the values should directly differ from the default values or additional Objects should be added, etc. The input and output arguments of this Method depend on the ObjectType; the only commonality is the BrowseName identifying that this Method will create an Object based on the ObjectType. Servers should not provide a Method on an ObjectType with the BrowseName Create for any other purpose than creating Objects of the ObjectType.
Two types of Variables are defined, Properties and DataVariables. Although they differ in the way they are used as described in 4.5 and have different constraints described in the remainder of 5.6 they use the same NodeClass described in 5.6.2. The constraints of Properties based on this NodeClass are defined in 5.6.3, the constraints of DataVariables in 5.6.4.
Variables are used to represent values which may be simple or complex. Variables are defined by VariableTypes, as specified in 5.6.5.
Variables are always defined as Properties or DataVariables of other Nodes in the AddressSpace. They are never defined by themselves. A Variable is always part of at least one other Node, but may be related to any number of other Nodes. Variables are defined using the Variable NodeClass, specified in Table 13.
Table 13 Variable NodeClass
|
Name |
Use |
Data Type |
Description |
|
Attributes |
|
|
|
|
Base NodeClass Attributes |
M |
-- |
Inherited from the Base NodeClass. See 5.2. |
|
Value |
M |
Defined by the DataType Attribute |
The most recent value of the Variable that the Server has. Its data type is defined by the DataType Attribute. It is the only Attribute that does not have a data type associated with it. This allows all Variables to have a value defined by the same Value Attribute. |
|
DataType |
M |
NodeId |
NodeId of the DataType definition for the Value Attribute. The NodeId shall be a valid NodeId of a DataType and shall not be null. Standard DataTypes are defined in Clause 8. |
|
ValueRank |
M |
Int32 |
This Attribute indicates whether the Value Attribute of the Variable is an array and how many dimensions the array has. It may have the following values: n > 1: the Value is an array with the specified number of dimensions. OneDimension (1): The value is an array with one dimension. OneOrMoreDimensions (0): The value is an array with one or more dimensions. Scalar (−1): The value is not an array. Any (−2): The value can be a scalar or an array with any number of dimensions. ScalarOrOneDimension (−3): The value can be a scalar or a one dimensional array. All DataTypes are considered to be scalar, even if they have array-like semantics like ByteString and String. |
|
ArrayDimensions |
O |
UInt32[] |
This Attribute specifies the maximum supported length of each dimension. If the maximum is unknown the value shall be 0. The number of elements shall be equal to the number of dimensions of the Value. This Attribute shall be null if the Value is not an array.
For example, if a Variable is defined by the following C array: Int32 myArray[346]; then this Variables DataType would be set to Int32, and the Variables ValueRank has the value 1. The ArrayDimensions is an array with a length of one where the element has the value 346.
Regardless of the number of dimensions, the maximum number of elements of an array transferred on the wire is 2147483647 (max Int32). |
|
AccessLevel |
M |
AccessLevelType |
The AccessLevel Attribute is used to indicate how the Value of a Variable can be accessed (read/write) and if it contains current and/or historic data. The AccessLevel does not take any user access rights into account, i.e. although the Variable is writeable this may be restricted to a certain user / user group. The AccessLevelType is defined in 8.57.
|
|
UserAccessLevel |
M |
AccessLevelType |
The UserAccessLevel Attribute is used to indicate how the Value of a Variable can be accessed (read/write) and if it contains current or historic data taking user access rights into account. The AccessLevelType is defined in 8.57.
|
|
MinimumSamplingInterval |
O |
Duration |
The MinimumSamplingInterval Attribute indicates how current the Value of the Variable will be kept. It specifies (in milliseconds) how fast the Server can reasonably sample the value for changes (see OPC 10000-4 for a detailed description of sampling interval). A MinimumSamplingInterval of 0 indicates that the Server is to monitor the item continuously. A MinimumSamplingInterval of −1means indeterminate. |
|
Historizing |
M |
Boolean |
The Historizing Attribute indicates whether the Server is actively collecting data for the history of the Variable. This differs from the AccessLevel Attribute which identifies if the Variable has any historical data. A value of TRUE indicates that the Server is actively collecting data. A value of FALSE indicates the Server is not actively collecting data. Default value is FALSE. |
|
AccessLevelEx |
O |
AccessLevelExType
|
The AccessLevelEx Attribute is used to indicate how the Value of a Variable can be accessed (read/write), if it contains current and/or historic data and its atomicity. The AccessLevelEx does not take any user access rights into account, i.e. although the Variable is writeable this may be restricted to a certain user / user group. The AccessLevelEx is an extended version of the AccessLevel attribute and as such contains the 8 bits of the AccessLevel attribute as the first 8 bits. The AccessLevelEx is a 32-bit unsigned integer with the structure defined in the 8.58.
This Attribute is made mandatory in Profiles starting with version 1.04. Prior to version 1.04 if this Attribute is not provided the information provided by these additional Fields is unknown. |
|
|
|
|
|
|
References |
|
|
|
|
HasModellingRule |
0..1 |
|
Variables can point to at most one ModellingRule Object using a HasModellingRule Reference (see 6.4.4 for details on ModellingRules). |
|
HasProperty |
0..* |
|
HasProperty References are used to identify the Properties of a DataVariable. Properties are not allowed to be the SourceNode of HasProperty References. |
|
HasComponent |
0..* |
|
HasComponent References are used by complex DataVariables to identify their composed DataVariables. Properties are not allowed to use this Reference. |
|
HasTypeDefinition |
1 |
|
The HasTypeDefinition Reference points to the type definition of the Variable. Each Variable shall have exactly one type definition and therefore be the SourceNode of exactly one HasTypeDefinition Reference pointing to a VariableType. See 4.6 for a description of type definitions. |
|
<other References> |
0..* |
|
Data Variables may be the SourceNode of any other References. Properties may only be the SourceNode of any NonHierarchical Reference. |
|
|
|
|
|
|
Standard Properties |
|
|
|
|
O |
String |
The NodeVersion Property is updated each time a Reference is added or deleted to the Node the Property belongs to. Attribute value changes except for the DataType, ValueRank and ArrayDimensions Attributes do not cause the NodeVersion to change. Clients may read the NodeVersion Property or subscribe to it to determine when the structure of a Node has changed. Although the relationship of a Variable to its DataType, ValueRank and ArrayDimensions is not modelled using References, changes to the DataType, ValueRank or ArrayDimensions Attributes of a Variable lead to an update of the NodeVersion Property. |
|
|
LocalTime |
O |
TimeZone |
The LocalTime Property is only used for DataVariables. It does not apply to Properties. This Property is a structure containing the Offset and the DaylightSavingInOffset flag. The Offset specifies the time difference (in minutes) between the SourceTimestamp (UTC) associated with the value and the time at the location in which the value was obtained. The SourceTimestamp is defined in OPC 10000-4. If DaylightSavingInOffset is TRUE, then Standard/Daylight savings time (DST) at the originating location is in effect and Offset includes the DST correction. If FALSE then the Offset does not include DST correction and DST may or may not have been in effect. |
|
AllowNulls |
O |
Boolean |
The AllowNulls Property is only used for DataVariables. It does not apply to Properties. This Property specifies if a null value is allowed for the Value Attribute of the DataVariable. If it is set to TRUE, the Server may return null values and accept writing of null values. If it is set to FALSE, the Server shall never return a null value and shall reject any request writing a null value. If this Property is not provided, it is Server-specific if null values are allowed or not. |
|
ValueAsText |
O |
Localized |
It is used for DataVariables with a finite set of LocalizedTexts associated with its value. For example any DataVariables having an Enumeration DataType. This optional Property provides the localized text representation of the value. It can be used by Clients only interested in displaying the text to subscribe to the Property instead of the value attribute. |
|
MaxStringLength |
O |
UInt32 |
Only used for DataVariables having a String DataType or a LocalizedText DataType (the text field). This optional Property indicates the maximum number of bytes supported by the DataVariable. If the value is an array, this field applies to each element of the array. |
|
MaxCharacters |
O |
UInt32 |
Only used for DataVariables having a String DataType or a LocalizedText DataType (the text field) This optional Property indicates the maximum number of Unicode characters supported by the DataVariable. |
|
MaxByteStringLength |
O |
UInt32 |
Only used for DataVariables having a ByteString DataType. This optional Property indicates the maximum number of bytes supported by the DataVariable. |
|
MaxArrayLength |
O |
UInt32 |
Only used for DataVariables having its ValueRank Attribute not set to scalar. This optional Property indicates the maximum length of an array supported by the DataVariable. In a multidimensional array it indicates the overall length. For example, a three-dimensional array of 2 x 3 x 10 has the array length of 60. NOTE In order to expose the length of an array of bytes do not use the DataType ByteString but an array of the DataType Byte. In that case the MaxArrayLength applies. |
|
EngineeringUnits |
O |
EU |
Only used for DataVariables having a Number DataType (or a subtype of Number) or a Structure DataType where each field has a DataType of Number (or a subtype of Number) and all share the same EngineeringUnit. This optional Property indicates the engineering units for the value of the DataVariable (e.g. hertz or seconds). Details about the Property and what engineering units should be used are defined in OPC 10000-8. The DataType EUInformation is also defined in OPC 10000-8. |
|
CurrencyUnit |
O |
CurrencyUnitType |
Only used for DataVariables having a subtype of Number DataType. Its contents are based on ISO 4217. |
The Variable NodeClass inherits the base Attributes from the Base NodeClass defined in 5.2.
The Variable NodeClass also defines a set of Attributes that describe the Variables Runtime value. The Value Attribute represents the Variable value. The DataType, ValueRank and ArrayDimensions Attributes provide the capability to describe simple and complex values.
To maximize interoperability with Clients, when a Server instantiates Variable Nodes the DataType, ValueRank and ArrayDimension Attributes should be set to the most restrictive values for the instance. For example, if a Variable Node will produce a 1-dimension array of floats with a maximum array length of 10, set DataType = Float, ValueRank = 1, ArrayDimensions = [10]. If the array length has no fixed upper limit, then set ArrayDimensions = [0].
The AccessLevel Attribute indicates the accessibility of the Value of a Variable not taking user access rights into account. If the OPC UA Server does not have the ability to get the AccessLevel information from the underlying system then it should state that it is readable and writeable. If a read or write operation is called on the Variable then the Server should transfer this request and return the corresponding StatusCode even if such a request is rejected. StatusCodes are defined in OPC 10000-4.
The SemanticChange flag of the AccessLevel Attribute is used for Properties that may change and define semantic aspects of the parent Node. For example, the EngineeringUnits Property describes the semantic of a DataVariable, whereas the Icon Property does not. In this example, if the EngineeringUnits Property may change while the Server is running, the SemanticChange flag shall be set for it.
Servers that support Event Subscriptions shall generate a SemanticChangeEvent whenever a Property with SemanticChange flag set changes.
If a Variable having a Property with SemanticChange flag set is used in a Subscription and the Property value changes, then the SemanticsChanged bit of the StatusCode shall be set as defined in OPC 10000-4. Clients subscribing to a Variable should look at the StatusCode to identify if the semantic has changed and retrieve the relevant Properties before processing the value returned from the Subscription.
The UserAccessLevel Attribute indicates the accessibility of the Value of a Variable taking user access rights into account. If the OPC UA Server does not have the ability to get any user access rights related information from the underlying system then it should use the same bit mask as used in the AccessLevel Attribute. The UserAccessLevel Attribute can restrict the accessibility indicated by the AccessLevel Attribute, but not exceed it. Clients should not assume access rights based on the UserAccessLevel Attribute. For example it is possible that the Server returns an error due to some server specific change which was not reflected in the state of this Attribute at the time the Client accessed the Variable.
The MinimumSamplingInterval Attribute specifies how fast the Server can reasonably sample the value for changes. The accuracy of this value (the ability of the Server to attain best case performance) can be greatly affected by system load and other factors.
The Historizing Attribute indicates whether the Server is actively collecting data for the history of the Variable. See OPC 10000-11 for details on historizing Variables.
Clients may read or write Variable values, or monitor them for value changes, as specified in OPC 10000-4. OPC 10000-8 defines additional rules when using the Services for automation data.
To specify its ModellingRule, a Variable can use at most one HasModellingRule Reference pointing to a ModellingRule Object. ModellingRules are defined in 6.4.4.
If the Variable is created based on an InstanceDeclaration (see 4.6) it shall have the same BrowseName as its InstanceDeclaration.
The other References are described separately for Properties and DataVariables in the remainder of 5.6.
Properties are used to define the characteristics of Nodes. Properties are defined using the Variable NodeClass, specified in Table 13. However, they restrict their use.
Properties are the leaf of any hierarchy; therefore they shall not be the SourceNode of any hierarchical References. This includes the HasComponent or HasProperty Reference, that is, Properties do not contain Properties and cannot expose their complex structure. However, they may be the SourceNode of any NonHierarchical References.
The HasTypeDefinition Reference points to the VariableType of the Property. Since Properties are uniquely identified by their BrowseName, all Properties shall point to the PropertyType defined in OPC 10000-5.
Properties shall always be defined in the context of another Node and shall be the TargetNode of at least one HasProperty Reference. To distinguish them from DataVariables, they shall not be the TargetNode of any HasComponent Reference. Thus, a HasProperty Reference pointing to a Variable Node defines this Node as a Property.
The BrowseName of a Property is always unique in the context of a Node. It is not permitted for a Node to refer to two Variables using HasProperty References having the same BrowseName.
DataVariables represent the content of an Object. DataVariables are defined using the Variable NodeClass, specified in Table 13.
DataVariables identify their Properties using HasProperty References. Complex DataVariables use HasComponent References to expose their component DataVariables.
The Property NodeVersion indicates the version of the DataVariable.
The Property LocalTime indicates the difference between the SourceTimestamp of the value and the standard time at the location in which the value was obtained.
The Property AllowNulls indicates if null values are allowed for the Value Attribute.
The Property ValueAsText provides a localized text representation for enumeration values.
The Property MaxStringLength indicates the maximum number of bytes of a String or the text field of a LocalizedText value. If a Server does not impose a maximum number of bytes or is not able to determine the maximum number of bytes this Property shall not be provided. If this Property is provided, then the MaxCharacters Property shall not be provided.
The Property MaxCharacters indicates the maximum number of Unicode characters of a String or the text field of a LocalizedText value. If a Server does not impose a maximum number of Unicode characters or is not able to determine the maximum number of Unicode characters this Property shall not be provided. If this Property is provided then the MaxStringLength Property shall not be provided.
The Property MaxByteStringLength indicates the maximum number of bytes of a ByteString value. If a Server does not impose a maximum number of bytes or is not able to determine the maximum number of bytes this Property shall not be provided.
The Property MaxArrayLength indicates the maximum allowed array length of the value.
The Property EngineeringUnits indicates the engineering units of the value. There are no additional Properties defined for DataVariables in this part of this document. Additional parts of this series of standards may define additional Properties for DataVariables. OPC 10000-8 defines a set of Properties that can be used for DataVariables.
The Property CurrencyUnit represents the currency of the value. The information in the structure is designed to be suited for human users and for automated systems.
DataVariables may use additional References to define relationships to other Nodes. No restrictions are placed on the types of References used or on the NodeClasses of the Nodes that may be referenced. However, restrictions may be defined by the ReferenceType excluding its use for DataVariables. Standard ReferenceTypes are described in Clause 7.
A DataVariable is intended to be defined in the context of an Object. However, complex DataVariables may expose other DataVariables, and ObjectTypes and complex VariableTypes may also contain DataVariables. Therefore each DataVariable shall be the TargetNode of at least one HasComponent Reference coming from an Object, an ObjectType, a DataVariable or a VariableType. DataVariables shall not be the TargetNode of any HasProperty References. Therefore, a HasComponent Reference pointing to a Variable Node identifies it as a DataVariable.
The HasTypeDefinition Reference points to the VariableType used as type definition of the DataVariable.
If the DataVariable is used as InstanceDeclaration (see 4.6) all Nodes referenced with forward hierarchical References shall have unique BrowseNames in the context of this DataVariable.
VariableTypes are used to provide type definitions for Variables. VariableTypes are defined using the VariableType NodeClass, as specified in Table 14.
Table 14 VariableType NodeClass
|
Name |
Use |
Data Type |
Description |
|
Attributes |
|
|
|
|
Base NodeClass Attributes |
M |
-- |
Inherited from the Base NodeClass. See 5.2 |
|
Value |
O |
Defined by the DataType attribute |
The default Value for instances of this type. |
|
DataType |
M |
NodeId |
NodeId of the data type definition for instances of this type. The NodeId shall be a valid NodeId of a DataType and shall not be null. Standard DataTypes are defined in Clause 7.238. |
|
ValueRank |
M |
Int32 |
This Attribute indicates whether the Value Attribute of the VariableType is an array and how many dimensions the array has. It may have the following values: n > 1: the Value is an array with the specified number of dimensions. OneDimension (1): The value is an array with one dimension. OneOrMoreDimensions (0): The value is an array with one or more dimensions. Scalar (−1): The value is not an array. Any (−2): The value can be a scalar or an array with any number of dimensions. ScalarOrOneDimension (−3): The value can be a scalar or a one dimensional array. NOTE All DataTypes are considered to be scalar, even if they have array-like semantics like ByteString and String. |
|
ArrayDimensions |
O |
UInt32[] |
This Attribute specifies the length of each dimension for an array value. The Attribute specifies the maximum supported length of each dimension. If the maximum is unknown the value is 0. The number of elements shall be equal to the value of the ValueRank Attribute. This Attribute shall be null if ValueRank ≤ 0. For example, if a VariableType is defined by the following C array: Int32 myArray[346]; then this VariableTypes DataType would point to an Int32, the VariableTypes ValueRank has the value 1 and the ArrayDimensions is an array with one entry having the value 346. |
|
IsAbstract |
M |
Boolean |
A boolean Attribute with the following values: TRUE it is an abstract VariableType, i.e. no Variable of this type shall exist, only of its subtypes. FALSE it is not an abstract VariableType, i.e. Variables of this type can exist. |
|
|
|
|
|
|
References |
|
|
|
|
HasProperty |
0..* |
|
HasProperty References are used to identify the Properties of the VariableType. The referenced Nodes may be instantiated by the instances of this type, depending on the ModellingRules defined in 6.4.4. |
|
HasComponent |
0..* |
|
HasComponent References are used for complex VariableTypes to identify their containing DataVariables. Complex VariableTypes can only be used for DataVariables. The referenced Nodes may be instantiated by the instances of this type, depending on the ModellingRules defined in 6.4.4. |
|
HasSubtype |
0..* |
|
HasSubtype References identify VariableTypes that are subtypes of this type. The inverse Reference identifies the parent type of this type. |
|
GeneratesEvent |
0..* |
|
GeneratesEvent References identify the type of Events instances of this type may generate. |
|
<other References> |
0..* |
|
VariableTypes may contain other References that can be instantiated by Variables defined by this VariableType. ModellingRules are defined in 6.4.4. |
|
|
|
|
|
|
Standard Properties |
|
|
|
|
O |
String |
The NodeVersion Property is used to indicate the version of a Node. The NodeVersion Property is updated each time a Reference is added or deleted to the Node the Property belongs to. Attribute value changes except for the DataType, ValueRank and ArrayDimensions Attributes do not cause the NodeVersion to change. Clients may read the NodeVersion Property or subscribe to it to determine when the structure of a Node has changed. Although the relationship of a VariableType to its DataType, ValueRank and ArrayDimensions is not modelled using References, changes to the DataType, ValueRank or ArrayDimensions Attributes of a VariableType lead to an update of the NodeVersion Property. |
The VariableType NodeClass inherits the base Attributes from the Base NodeClass defined in 5.2. The VariableType NodeClass also defines a set of Attributes that describe the default or initial value of its instance Variables. The Value Attribute represents the default value. The DataType, ValueRank and ArrayDimensions Attributes provide the capability to describe simple and complex values. The IsAbstract Attribute defines if the type can be directly instantiated.
The VariableType NodeClass uses HasProperty References to define the Properties and HasComponent References to define DataVariables. Whether they are instantiated depends on the ModellingRules defined in 6.4.4.
The Property NodeVersion indicates the version of the VariableType. There are no additional Properties defined for VariableTypes in this document. Additional parts of this series of standards may define additional Properties for VariableTypes. OPC 10000-8 defines a set of Properties that can be used for VariableTypes.
HasSubtype References are used to subtype VariableTypes. VariableType subtypes inherit the general semantics from the parent type. The general rules for subtyping are defined in Clause 6. It is not required to provide the HasSubtype Reference for the supertype, but it is required that the subtype provides the inverse Reference to its supertype.
GeneratesEvent References identify that Variables of the VariableType may be the source of an Event of the specified EventType or one of its subtypes. Servers should make GeneratesEvent References bidirectional References. However, it is allowed to be unidirectional when the Server is not able to expose the inverse direction pointing from the EventType to each VariableType supporting the EventType.
GeneratesEvent References are optional, i.e. Variables may generate Events of an EventType that is not exposed by its VariableType.
VariableTypes may use any additional References to define relationships to other Nodes. No restrictions are placed on the types of References used or on the NodeClasses of the Nodes that may be referenced. However, restrictions may be defined by the ReferenceType excluding its use for VariableTypes. Standard ReferenceTypes are described in Clause 7.
All Nodes referenced with forward hierarchical References shall have unique BrowseNames in the context of the VariableType (see 4.6).
Variables are always based on a VariableType, i.e. they have a HasTypeDefinition Reference pointing to its VariableType.
Clients can create Variables using the AddNodes Service defined in OPC 10000-4. The Service requires specifying the TypeDefinitionNode of the Variable. A Variable created by the AddNodes Service contains all components defined by its VariableType dependent on the ModellingRules specified for the components. However, the Server may add additional components and References to the Variable and its components that are not defined by the VariableType. This behaviour is Server dependent. The VariableType only specifies the minimum set of components that shall exist for each Variable of a VariableType.
Methods define callable functions. Methods are invoked using the Call Service defined in OPC 10000-4. Method invocations are not represented in the AddressSpace. Method invocations always run to completion and always return responses when complete. Methods are defined using the Method NodeClass, specified in Table 15.
Table 15 Method NodeClass
|
Name |
Use |
Data Type |
Description |
|
Attributes |
|
|
|
|
Base NodeClass Attributes |
M |
-- |
Inherited from the Base NodeClass. See 5.2. |
|
Executable |
M |
Boolean |
The Executable Attribute indicates if the Method is currently executable (FALSE means not executable, TRUE means executable). The Executable Attribute does not take any user access rights into account, i.e. although the Method is executable this may be restricted to a certain user / user group. |
|
UserExecutable |
M |
Boolean |
The UserExecutable Attribute indicates if the Method is currently executable taking user access rights into account (FALSE means not executable, TRUE means executable). |
|
|
|
|
|
|
References |
|
|
|
|
HasProperty |
0..* |
|
HasProperty References identify the Properties for the Method. |
|
HasModellingRule |
0..1 |
|
Methods can point to at most one ModellingRule Object using a HasModellingRule Reference (see 6.4.4 for details on ModellingRules). |
|
GeneratesEvent |
0..* |
|
GeneratesEvent References identify the type of Events that may be generated whenever the Method is called. |
|
AlwaysGeneratesEvent |
0..* |
|
AlwaysGeneratesEvent References identify the type of Events that shall be generated whenever the Method is called. |
|
HasArgumentDescription |
0..* |
|
The HasArgumentDescription References are used to specify argument metadata. If the SourceNode of this Reference is defined on an InstanceDeclaration the TargetNode shall use the Mandatory ModellingRule. |
|
<other References> |
0..* |
|
Methods may contain other References. |
|
|
|
|
|
|
Standard Properties |
|
|
|
|
NodeVersion |
O |
String |
The NodeVersion Property is used to indicate the version of a Node. The NodeVersion Property is updated each time a Reference is added or deleted to the Node the Property belongs to. Attribute value changes do not cause the NodeVersion to change. Clients may read the NodeVersion Property or subscribe to it to determine when the structure of a Node has changed. |
|
InputArguments |
O |
Argument[] |
The InputArguments Property is used to specify the arguments that shall be used by a client when calling the Method. |
|
OutputArguments |
O |
Argument[] |
The OutputArguments Property specifies the result returned from the Method call. |
The Method NodeClass inherits the base Attributes from the Base NodeClass defined in 5.2. The Method NodeClass defines no additional Attributes.
The Executable Attribute indicates whether the Method is executable, not taking user access rights into account. If the OPC UA Server cannot get the Executable information from the underlying system, it should state that it is executable. If a Method is called then the Server should transfer this request and return the corresponding StatusCode even if such a request is rejected. StatusCodes are defined in OPC 10000-4.
The UserExecutable Attribute indicates whether the Method is executable, taking user access rights into account. If the OPC UA Server cannot get any user rights related information from the underlying system, it should use the same value as used in the Executable Attribute. The UserExecutable Attribute can be set to FALSE, even if the Executable Attribute is set to TRUE, but it shall be set to FALSE if the Executable Attribute is set to FALSE. Clients cannot assume a Method can be executed based on the UserExecutable Attribute. It is possible that the Server may return an access denied error due to some Server specific change which was not reflected in the state of this Attribute at the time the Client accessed it.
Properties may be defined for Methods using HasProperty References. The Properties InputArguments and OutputArguments specify the input arguments and output arguments of the Method. Both contain an array of the DataType Argument as specified in 8.6. An empty array or a Property that is not provided indicates that there are no input arguments or output arguments for the Method.
The Property NodeVersion indicates the version of the Method. There are no additional Properties defined for Methods in this document. Additional parts of this series of standards may define additional Properties for Methods.
To specify its ModellingRule, a Method can use at most one HasModellingRule Reference pointing to a ModellingRule Object. ModellingRules are defined in 6.4.4.
GeneratesEvent References identify that Methods may generate an Event of the specified EventType or one of its subtypes for every call of the Method. A Server may generate one Event for each referenced EventType when a Method is successfully called.
AlwaysGeneratesEvent References identify that Methods will generate an Event of the specified EventType or one of its subtypes for every call of the Method. A Server shall always generate one Event for each referenced EventType when a Method is successfully called.
Servers should make GeneratesEvent References bidirectional References. However, it is allowed to be unidirectional when the Server is not able to expose the inverse direction pointing from the EventType to each Method generating the EventType.
GeneratesEvent References are optional, i.e. the call of a Method may produce Events of an EventType that is not referenced with a GeneratesEvent Reference by the Method.
Methods may use additional References to define relationships to other Nodes. No restrictions are placed on the types of References used or on the NodeClasses of the Nodes that may be referenced. However, restrictions may be defined by the ReferenceType excluding its use for Methods. Standard ReferenceTypes are described in Clause 7.
A Method shall always be the TargetNode of at least one HasComponent Reference. The SourceNode of these HasComponent References shall be an Object or an ObjectType. If a Method is called, then the NodeId of one of those Nodes shall be put into the Call Service defined in OPC 10000-4 as parameter to detect the context of the Method operation.
If the Method is used as InstanceDeclaration (see 4.6) all Nodes referenced with forward hierarchical References shall have unique BrowseNames in the context of this Method.
The Variable referenced by a HasArgumentDescription ReferenceType shall use a BrowseName equal to the name of the Argument it describes. The Namespace of the BrowseName shall be ignored by a Client when performing an equality check with an Argument name. For each Argument there shall be at most one Variable referenced by a HasArgumentDescription ReferenceType. The Variable referenced by the HasArgumentDescription ReferenceType shall have the same DataType as the Arguments DataType.
Argument names shall be unique within the scope of the Method.
An example use of the HasArgumentDescription Reference is illustrated in Figure 16. In this example an ObjectType defines a Method which illustrates the following:
· Output1 as a discrete output argument with a HasArgumentDescription Reference to a TwoStateDiscreteType Variable which provides descriptions of the states of the output argument.
· Input1 as a numeric input argument with a HasArgumentDescription Reference to a DataVariable Variable which provides the default value 42.
· Input2 as a numeric input argument with a HasArgumentDescription Reference to an AnalogItemType Variable which provides an engineering units range of 0 kPa to 100 kPa.
· Input3 as an optional discrete input argument with a HasOptionalInputArgumentDescription Reference to a TwoStateDiscreteType Variable which provides descriptions of the states of the input argument and a default value of TRUE.
· Object1 as an instance of MyObjectType with an instance specific HasArgumentDescription Reference to an instance specific AnalogItemType Variable which provides an instance specific engineering range of 0 kPa to 200 kPa and a default value of 75 kPa for the Input2 argument.

Figure 16 Method Metadata Example
The HasArgumentDescription ReferenceType is a concrete ReferenceType that is a subtype of the HasComponent ReferenceType.
The semantic of the HasArgumentDescription ReferenceType extends the semantic of the HasComponent ReferenceType to reference argument Metadata of a Method NodeClass.
The SourceNode of this ReferenceType shall be a Method and the TargetNode of this ReferenceType shall be a Variable.
The HasOptionalInputArgumentDescription ReferenceType is a concrete ReferenceType that can be used directly. It is a subtype of the HasArgumentDescription ReferenceType.
The semantic of the HasOptionalInputArgumentDescription ReferenceType extends the semantic of the HasArgumentDescription ReferenceType to reference optional input arguments of a Method NodeClass. Optional input arguments shall always follow any non-optional input arguments in the InputArguments array. For example, if a method has 3 arguments with 1 being optional then the 3rd argument shall be the optional one.
There are no additional constraints defined for this ReferenceType.
The DataType Model is used to define simple and structured data types. Data types are used to describe the structure of the Value Attribute of Variables and their VariableTypes. Therefore each Variable and VariableType is pointing with its DataType Attribute to a Node of the DataType NodeClass as shown in Figure 17.
Figure 17 Variables, VariableTypes and their DataTypes
In many cases, the NodeId of the DataType Node the DataTypeId will be well-known to Clients and Servers. Clause 8 defines DataTypes and OPC 10000-6 defines their DataTypeIds. In addition, other organizations may define DataTypes that are well-known in the industry. Well-known DataTypeIds provide for commonality across OPC UA Servers and allow Clients to interpret values without having to read the type description from the Server. Therefore, Servers may use well-known DataTypeIds without representing the corresponding DataType Nodes in their AddressSpaces.
In other cases, DataTypes and their corresponding DataTypeIds may be vendor-defined. Servers should attempt to expose the DataType Nodes and the information about the structure of those DataTypes for Clients to read, although this information might not always be available to the Server.
Figure 18 illustrates the Nodes used in the AddressSpace to describe the structure of a DataType. The DataType points to an Object of type DataTypeEncodingType. Each DataType can have several DataTypeEncoding, for example Default, UA Binary and XML encoding. Services in OPC 10000-4 allow Clients to request an encoding or choosing the Default encoding. Each DataTypeEncoding is used by exactly one DataType, that is, it is not permitted for two DataTypes to point to the same DataTypeEncoding.
Figure 18 DataType Model
Since the NodeId of the DataTypeEncoding will be used in some Mappings to identify the DataType and its encoding as defined in OPC 10000-6, those NodeIds may also be well-known for well-known DataTypeIds.
Different kinds of DataTypes are handled differently regarding their encoding and according to whether this encoding is represented in the AddressSpace.
Built-in DataTypes are a fixed set of DataTypes (see OPC 10000-6 for a complete list of Built-in DataTypes). They have no encodings visible in the AddressSpace since the encoding should be known to all OPC UA products. Examples of Built-in DataTypes are Int32 (see 8.26) and Double (see 8.12).
Simple DataTypes are subtypes of the Built-in DataTypes. They are handled on the wire like the Built-in DataType, i.e. they cannot be distinguished on the wire from their Built-in supertypes. Since they are handled like Built-in DataTypes regarding the encoding they cannot have encodings defined in the AddressSpace. Clients can read the DataType Attribute of a Variable or VariableType to identify the Simple DataType of the Value Attribute. An example of a Simple DataType is Duration. It is handled on the wire as a Double but the Client can read the DataType Attribute and thus interpret the value as defined by Duration (see 8.13).
Structured DataTypes are DataTypes that represent structured data and are not defined as Built-in DataTypes. Structured DataTypes inherit directly or indirectly from the DataType Structure defined in 8.32. Structured DataTypes may have several encodings and the encodings are exposed in the AddressSpace. How the encoding of Structured DataTypes is handled on the wire is defined in OPC 10000-6. The encoding of the Structured DataType is transmitted with each value, thus Clients are aware of the DataType without reading the DataType Attribute. The encoding has to be transmitted so the Client is able to interpret the data. An example of a Structured DataType is Argument (see 8.6).
Enumeration DataTypes are DataTypes that represent discrete sets of named values. Enumerations are always encoded as Int32 on the wire as defined in OPC 10000-6. Enumeration DataTypes inherit directly or indirectly from the DataType Enumeration defined in 8.14. Enumerations have no encodings exposed in the AddressSpace. To expose the human-readable representation of an enumerated value the DataType Node may have the EnumStrings Property that contains an array of LocalizedText. The Integer representation of the enumeration value points to a position within that array. EnumValues Property can be used instead of the EnumStrings to support integer representation of enumerations that are not zero-based or have gaps. It contains an array of a Structured DataType containing the integer representation as well as the human-readable representation. An example of an enumeration DataType containing a sparse list of Integers is NodeClass which is defined in 8.29.
An OptionSet can be defined in one of two ways. An OptionSet which is 64 bits or less may be defined as an UInteger DataType and always encoded on the wire as defined in OPC 10000-6. An OptionSet may be defined as an OptionSet DataType which is defined in 8.40 and is encoded on the wire as a Structured DataType. To expose the human-readable representation of an OptionSet the DataType Node shall have the OptionSetValues Property that contains an array of LocalizedText.
In addition to the DataTypes described above, abstract DataTypes are also supported, which do not have any encodings and cannot be exchanged on the wire. Variables and VariableTypes use abstract DataTypes to indicate that their Value may be any one of the subtypes of the abstract DataType. An example of an abstract DataType is Integer which is defined in 8.24.
OPC 10000-6 defines a number of DataEncodings which specify how to serialize DataTypes. Some of these DataEncodings are text based and make use of Name portion the DataType BrowseName. For this reason, the BrowseName for all DataTypes should be Strings that start with a letter and contain only letters, digits or the underscore (_). If a DataType has a BrowseName that does not meet these requirements it will be transformed using the Name encoding rules defined in OPC 10000-6 into a String that meets the requirements. This will result in text based DataEncodings with Names that are not friendly to human readers.
The DataType NodeClass describes the syntax of a Variable Value. DataTypes are defined using the DataType NodeClass, as specified in Table 16.
Table 16 DataType NodeClass
|
Name |
Use |
Data Type |
Description |
|
Attributes |
|
|
|
|
Base NodeClass Attributes |
M |
-- |
Inherited from the Base NodeClass. See 5.2. |
|
IsAbstract |
M |
Boolean |
A boolean Attribute with the following values: TRUE it is an abstract DataType. FALSE it is not an abstract DataType. |
|
DataTypeDefinition |
O |
DataTypeDefinition |
The DataTypeDefinition Attribute is used to provide the meta data and encoding information for custom DataTypes. The abstract DataTypeDefinition DataType is defined in 8.47. Structure and Union DataTypes The Attribute is mandatory for DataTypes derived from Structure and Union. For such DataTypes, the Attribute contains a structure of the DataType StructureDefinition. The StructureDefinition DataType is defined in 8.48. It is a subtype of DataTypeDefinition. Enumeration and OptionSet DataTypes The Attribute is mandatory for DataTypes derived from Enumeration, OptionSet and subtypes of UInteger representing an OptionSet. For such DataTypes, the Attribute contains a structure of the DataType EnumDefinition. The EnumDefinition DataType is defined in 8.49. It is a subtype of DataTypeDefinition. |
|
|
|
|
|
|
References |
|
|
|
|
HasProperty |
0..* |
|
HasProperty References identify the Properties for the DataType. |
|
HasSubtype |
0..* |
|
HasSubtype References may be used to span a data type hierarchy. The inverse Reference identifies the parent type of this type. |
|
HasEncoding |
0..* |
|
HasEncoding References identify the encodings of the DataType represented as Objects of type DataTypeEncodingType. Only concrete Structured DataTypes may use HasEncoding References. Abstract, Built-in, Enumeration, and Simple DataTypes are not allowed to be the SourceNode of a HasEncoding Reference. Each concrete Structured DataType shall point to at least one DataTypeEncoding Object with the BrowseName Default Binary or Default XML having the NamespaceIndex 0. The BrowseName of the DataTypeEncoding Objects shall be unique in the context of a DataType, i.e. a DataType shall not point to two DataTypeEncodings having the same BrowseName. |
|
|
|
|
|
|
Standard Properties |
|
|
|
|
NodeVersion |
O |
String |
The NodeVersion Property is used to indicate the version of a Node. The NodeVersion Property is updated each time a Reference is added or deleted to the Node the Property belongs to. Attribute value changes do not cause the NodeVersion to change. Clients may read the NodeVersion Property or subscribe to it to determine when the structure of a Node has changed. Clients shall not use the content for programmatic purposes except for equality comparisons. |
|
EnumStrings |
O |
LocalizedText[] |
Enumeration DataTypes shall have either an EnumStrings Property or an EnumValues Property. They shall not be applied for other DataTypes. Each entry of the array of LocalizedText in this Property represents the human-readable representation of an enumerated value. The Integer representation of the enumeration value points to a position of the array. |
|
EnumValues |
O |
EnumValueType[] |
Enumeration DataTypes shall have either an EnumStrings Property or an EnumValues Property. They shall not be applied for other DataTypes. The EnumValues Property shall be used to represent Enumerations with integers that are not zero-based or have gaps (e.g. 1, 2, 4, 8, and 16). Each entry of the array of EnumValueType in this Property represents one enumeration value with its integer notation, human-readable representation and help information. |
|
OptionSetValues |
O |
LocalizedText[] |
The OptionSetValues Property shall be applied to OptionSet DataTypes and UInteger DataTypes representing bit masks. An OptionSet DataType or UInteger DataType is used to represent a bit mask and the OptionSetValues Property contains the human-readable representation for each bit of the bit mask. The OptionSetValues Property shall provide an array of LocalizedText containing the human-readable representation for each bit. |
|
OptionSetLength |
O |
UInt32 |
The OptionSetLength Property shall only be applied to subtypes of the OptionSet DataType. It optionally provides the length, in bytes, of the OptionSet. The provided length shall at least provide enough bytes that all bits defined in the OptionSetValues can be managed. For example, if 18 bits are defined by the OptionSetValues, the OptionSetLength shall be at least 3 bytes. |
The DataType NodeClass inherits the base Attributes from the Base NodeClass defined in 5.2. The IsAbstract Attribute specifies if the DataType is abstract or not. Abstract DataTypes can be used in the AddressSpace, i.e. Variables and VariableTypes can point with their DataType Attribute to an abstract DataType. However, concrete values can never be of an abstract DataType and shall always be of a concrete subtype of the abstract DataType.
HasProperty References are used to identify the Properties of a DataType. The Property NodeVersion is used to indicate the version of the DataType. The Property EnumStrings contains human-readable representations of enumeration values and is only applied to Enumeration DataTypes. Instead of the EnumStrings Property an Enumeration DataType can also use the EnumValues Property to represent Enumerations with integer values that are not zero-based or containing gaps. There are no additional Properties defined for DataTypes in this standard. Additional parts of this series of standards may define additional Properties for DataTypes.
HasSubtype References may be used to expose a data type hierarchy in the AddressSpace. The semantic of subtyping is only defined to the point, that a Server may provide instances of the subtype instead of the DataType. Clients should not make any assumptions about any other semantic with that information. For example, it might not be possible to cast a value of one data type to its base data type. Servers need not provide HasSubtype References, even if their DataTypes span a type hierarchy, however it is required that the subtype provides the inverse Reference to its supertype. Some restrictions apply for subtyping enumeration DataTypes as defined in 8.14.
HasEncoding References point from the DataType to its DataTypeEncodings. Each concrete Structured DataType can point to many DataTypeEncodings, but each DataTypeEncoding shall belong to one DataType, that is, it is not permitted for two DataType Nodes to point to the same DataTypeEncoding Object using HasEncoding References. The DataTypeEncoding Node shall provide the inverse HasEncoding Reference to its DataType.
An abstract DataType is not the SourceNode of a HasEncoding Reference. The DataTypeEncoding of an abstract DataType is provided by its concrete subtypes.
DataType Nodes shall not be the SourceNode of other types of References. However, they may be the TargetNode of other References.
If a DataType Node is exposed in the AddressSpace, it shall provide its DataTypeEncodings using HasEncoding References. These References shall be bi-directional. Figure 19 provides an example how DataTypes are modelled in the AddressSpace.
Figure 19 Example of DataType Modelling
The information on how to encode the DataType is provided in the Attribute DataTypeDefinition of the DataType Node. The content of this Attribute shall not be changed once it had been provided to Clients since Clients might persistently cache this information. If the encoding of a DataType needs to be changed conceptually a new DataType needs to be provided, meaning that a new NodeId shall be used for the DataType. Since Clients identify the DataType via the DataTypeEncodings, also the NodeIds for the DataTypeEncodings of the DataType shall be changed, when the encoding changes.
Table 17 summarises all Attributes defined in this document and points out which NodeClasses use them either in an optional (O) or mandatory (M) way.
Table 17 Overview of Attributes
|
Attribute |
Variable |
Variable Type |
Object |
Object Type |
Reference Type |
DataType |
Method |
View |
|
AccessLevel |
M |
|
|
|
|
|
|
|
|
AccessLevelEx |
O |
|
|
|
|
|
|
|
|
AccessRestrictions |
O |
O |
O |
O |
O |
O |
O |
O |
|
ArrayDimensions |
O |
O |
|
|
|
|
|
|
|
BrowseName |
M |
M |
M |
M |
M |
M |
M |
M |
|
ContainsNoLoops |
|
|
|
|
|
|
|
M |
|
DataType |
M |
M |
|
|
|
|
|
|
|
DataTypeDefinition |
|
|
|
|
|
O |
|
|
|
Description |
O |
O |
O |
O |
O |
O |
O |
O |
|
DisplayName |
M |
M |
M |
M |
M |
M |
M |
M |
|
EventNotifier |
|
|
M |
|
|
|
|
M |
|
Executable |
|
|
|
|
|
|
M |
|
|
Historizing |
M |
|
|
|
|
|
|
|
|
InverseName |
|
|
|
|
O |
|
|
|
|
IsAbstract |
|
M |
|
M |
M |
M |
|
|
|
MinimumSamplingInterval |
O |
|
|
|
|
|
|
|
|
NodeClass |
M |
M |
M |
M |
M |
M |
M |
M |
|
NodeId |
M |
M |
M |
M |
M |
M |
M |
M |
|
RolePermissions |
O |
O |
O |
O |
O |
O |
O |
O |
|
Symmetric |
|
|
|
|
M |
|
|
|
|
UserAccessLevel |
M |
|
|
|
|
|
|
|
|
UserExecutable |
|
|
|
|
|
|
M |
|
|
UserRolePermissions |
O |
O |
O |
O |
O |
O |
O |
O |
|
UserWriteMask |
O |
O |
O |
O |
O |
O |
O |
O |
|
Value |
M |
O |
|
|
|
|
|
|
|
ValueRank |
M |
M |
|
|
|
|
|
|
|
WriteMask |
O |
O |
O |
O |
O |
O |
O |
O |
In the remainder of Clause 6 the type model of ObjectTypes and VariableTypes is defined regarding subtyping and instantiation.
An InstanceDeclaration is an Object, Variable or Method that references a ModellingRule with a HasModellingRule Reference and is the TargetNode of a hierarchical Reference from a TypeDefinitionNode or another InstanceDeclaration. There shall be no two TypeDefinitionNodes referencing the same InstanceDeclaration with a hierarchical Reference, either directly or from another InstanceDeclaration of that TypeDefinitionNode, i.e. an InstanceDeclaration belongs to exactly one TypeDefinitionNode.
The type of an InstanceDeclaration may be abstract, however the instance must be of a concrete type.
If no ModellingRule exists then the Node is neither considered for instantiation of a type nor for subtyping.
If a Node referenced by a TypeDefinitionNode does not reference a ModellingRule it indicates that this Node only belongs to the TypeDefinitionNode and not to the instances. For example, an ObjectType Node may contain a Property that describes scenarios where the type could be used. This Property would not be considered when creating instances of the type. This is also true for subtyping, that is, subtypes of the type definition would not inherit the referenced Node.
The InstanceDeclarationHierarchy of a TypeDefinitionNode contains the TypeDefinitionNode and all InstanceDeclarations that are directly or indirectly referenced from the TypeDefinitionNode using forward hierarchical References.
A similar Node of an InstanceDeclaration is a Node that has the same BrowseName and NodeClass as the InstanceDeclaration and in cases of Variables and Objects the same TypeDefinitionNode or a subtype of it. In the case of a Method a similar Node of an InstanceDeclaration is a Node that also has the same arguments of the InstanceDeclaration, however it may append additional optional arguments and it may specialize the DataType of arguments defined with an abstract DataType to a subtype of the abstract DataType.
A BrowsePath is a sequence of BrowseNames used to describe a path between Nodes related with a Reference.
A BrowsePath within a TypeDefinitionNode which include targets of forward hierarchical References shall have a BrowseName that is unique within the TypeDefinitionNode, this same restriction applies to the targets of forward hierarchical References from any InstanceDeclaration. This means that any InstanceDeclaration within the InstanceDeclarationHierarchy can be uniquely identified by a sequence of BrowseNames.
Some restrictions exist regarding the Attributes of InstanceDeclarations when the InstanceDeclaration is overridden or instantiated. The BrowseName and the NodeClass shall never change and always be the same as the original InstanceDeclaration.
In addition, the rules defined in 6.2.8 apply for InstanceDeclarations of the NodeClass Variable.
Some restrictions exist regarding the Attributes of a VariableType or a Variable used as an InstanceDeclaration with regard to the data type of the Value Attribute.
When a Variable used as InstanceDeclaration or a VariableType is overridden or instantiated the following rules apply:
a) The DataType Attribute can only be changed to a new DataType if the new DataType is a subtype of the DataType originally used.
b) The ValueRank Attribute may only be further restricted
1) Any may be set to any other value;
2) ScalarOrOneDimension may be set to Scalar or OneDimension;
3) OneOrMoreDimensions may be set to a concrete number of dimensions (value > 0).
4) All other values of this Attribute shall not be changed.
c) The ArrayDimensions Attribute may be added if it was not provided or when modifying the value of an entry in the array from 0 to a different value. All other values in the array shall remain the same.
InstanceDeclarations are identified by their BrowsePath. Different Servers might use different NodeIds for the InstanceDeclarations of common TypeDefinitionNodes, unless the definition of the TypeDefinitionNode already defines a NodeId for the InstanceDeclaration. All TypeDefinitionNodes defined in OPC 10000-5 already define the NodeIds for their InstanceDeclarations and therefore shall be used in all Servers.
The HasSubtype ReferenceType defines subtypes of types. Subtyping can only occur between Nodes of the same NodeClass. Rules for subtyping ReferenceTypes are described in 5.3.3.3. There is no common definition for subtyping DataTypes, as described in 5.8.3. The remainder of 6.3 specify subtyping rules for single inheritance on ObjectTypes and VariableTypes.
Subtypes inherit the parent types Attribute values, except for the NodeId. Inherited Attribute values may be overridden by the subtype, the BrowseName and DisplayName values should be overridden. Special rules apply for some Attributes of VariableTypes as defined in 6.2.8. Optional Attributes, not provided by the parent type, may be added to the subtype.
Subtypes inherit the fully-inherited parent types InstanceDeclarations.
As long as those InstanceDeclarations are not overridden they are not referenced by the subtype. InstanceDeclarations can be overridden by adding References, changing References to reference different Nodes, changing References to be subtypes of the original ReferenceType, changing values of the Attributes or adding optional Attributes. In order to get the full information about a subtype, the inherited InstanceDeclarations have to be collected from all types that can be found by recursively following the inverse HasSubtype References from the subtype. This collection of InstanceDeclarations is called the fully-inherited InstanceDeclarationHierarchy of a subtype.
The remainder of 6.3.3 define how to construct the fully-inherited InstanceDeclarationHierarchy and how InstanceDeclarations can be overridden.
An instance of a TypeDefinitionNode is described by the fully-inherited InstanceDeclarationHierarchy of the TypeDefinitionNode. The fully-inherited InstanceDeclarationHierarchy can be created by starting with the InstanceDeclarationHierarchy of the TypeDefinitionNode and merging the fully-inherited InstanceDeclarationHierarchy of its parent type.
The process of merging InstanceDeclarationHierarchies is straightforward and can be illustrated with the example shown in Figure 20 which specifies a TypeDefinitionNode BetaType which is a subtype of AlphaType. The name in each box is the BrowseName and the number is the NodeId.

Figure 20 Subtyping TypeDefinitionNodes
An InstanceDeclarationHierarchy can be fully described as a table of Nodes identified by their BrowsePaths with a corresponding table of References. The InstanceDeclarationHierarchy for BetaType is described in Table 18 where the top half of the table is the table of Nodes and the bottom half is the table of References (the HasModellingRule references have been omitted from the table for the sake of clarity; all Nodes except for 1, 6, and 5 have ModellingRules). All InstanceDeclarations of the InstanceDeclarationHierarchy and all Nodes referenced with a NonHierarchical Reference from such an InstanceDeclaration are added to the table. Hierarchical References to Nodes without a ModellingRule are not considered.
Table 18 The InstanceDeclarationHierarchy for BetaType
|
BrowsePath |
NodeId |
|
|
|
/ |
6 |
|
|
|
/F |
7 |
|
|
|
/B |
8 |
|
|
|
/F/H |
9 |
|
|
|
/B/J |
10 |
|
|
|
/B/H |
9 |
|
|
|
|
|||
|
SourceBrowsePath |
ReferenceType |
TargetBrowsePath |
TargetNodeId |
|
/ |
HasComponent |
/F |
- |
|
/ |
HasComponent |
/B |
- |
|
/ |
Z |
/B |
- |
|
/ |
HasTypeDefinition |
- |
BetaType |
|
/F |
HasComponent |
/F/H |
- |
|
/F |
HasTypeDefinition |
- |
BaseObjectType |
|
/B |
HasProperty |
/B/J |
- |
|
/B |
HasTypeDefinition |
- |
BaseObjectType |
|
/F/H |
HasTypeDefinition |
- |
PropertyType |
|
/B/J |
HasTypeDefinition |
- |
PropertyType |
|
/B |
HasComponent |
/B/H |
- |
|
/B/H |
HasTypeDefinition |
- |
BaseDataVariableType |
Multiple BrowsePaths to the same Node shall be treated as separate Nodes. An Instance may provide different Nodes for each BrowsePath.
The fully-inherited InstanceDeclarationHierarchy for BetaType can now be constructed by merging the InstanceDeclarationHierarchy for AlphaType. The result is shown in Table 19 where the entries added from AlphaType are shaded with grey.
Table 19 The Fully-Inherited InstanceDeclarationHierarchy for BetaType
|
BrowsePath |
NodeId |
|
|
|
/ |
6 |
|
|
|
/F |
7 |
|
|
|
/B |
8 |
|
|
|
/F/H |
9 |
|
|
|
/B/J |
10 |
|
|
|
/B/H |
9 |
|
|
|
/B/D |
4 |
|
|
|
/C |
3 |
|
|
|
|
|||
|
SourceBrowsePath |
ReferenceType |
TargetBrowsePath |
TargetNodeId |
|
/ |
HasComponent |
/F |
- |
|
/ |
HasComponent |
/B |
- |
|
/ |
Z |
/B |
- |
|
/ |
HasTypeDefinition |
- |
BetaType |
|
/F |
HasComponent |
/F/H |
- |
|
/F |
HasTypeDefinition |
- |
BaseObjectType |
|
/B |
HasProperty |
/B/J |
- |
|
/B |
HasTypeDefinition |
- |
BaseObjectType |
|
/F/H |
HasTypeDefinition |
- |
PropertyType |
|
/B/J |
HasTypeDefinition |
- |
PropertyType |
|
/B |
HasComponent |
/B/H |
- |
|
/B/H |
HasTypeDefinition |
- |
BaseDataVariableType |
|
/ |
HasNotifier |
/B |
- |
|
/B |
HasProperty |
/B/D |
- |
|
/ |
HasComponent |
/C |
- |
|
/ |
Y |
/C |
- |
|
/C |
HasTypeDefinition |
- |
BaseDataVariableType |
|
/B/D |
HasTypeDefinition |
- |
PropertyType |
|
/B/D |
X |
/C |
- |
The BrowsePath /B already exists in the table so it does not need to be added. However, the HasNotifier reference from / to /B does not exist and was added.
The Nodes and References defined in Table 19 can be used to create the fully-inherited InstanceDeclarationHierarchy shown in Figure 21. The fully-inherited InstanceDeclarationHierarchy contains all necessary information about a TypeDefinitionNode regarding its complex structure without needing any additional information from its supertypes.

Figure 21 The Fully-Inherited InstanceDeclarationHierarchy for BetaType
A subtype overrides an InstanceDeclaration by specifying an InstanceDeclaration with the same BrowsePath. An overridden InstanceDeclaration shall have the same NodeClass and BrowseName. The TypeDefinitionNode of the overridden InstanceDeclaration shall be the same or a subtype of the TypeDefinitionNode specified in the supertype.
When overriding an InstanceDeclaration it is necessary to provide hierarchical References that link the new Node back to the subtype (the References are used to determine the BrowsePath of the Node).
It is only possible to override InstanceDeclarations that are directly referenced from the TypeDefinitionNode. If an indirect referenced InstanceDeclaration, such as J in Figure 21, has to be overridden, then the directly referenced InstanceDeclarations that includes J, in that case B, have to be overridden first and then J can be overridden in a second step.
A Reference is replaced if it goes between two overridden Nodes and has the same ReferenceType as a Reference defined in the supertype. The Reference specified in the subtype may be a subtype of the ReferenceType used in the parent type.
Any NonHierarchical References specified for the overridden InstanceDeclaration are treated as new References unless the ReferenceType only allows a single Reference per SourceNode. If this situation exists the subtype can change the target of the Reference but the new target shall have the same NodeClass and for Objects and Variables also the same type or a subtype of the type specified in the parent.
The overriding Node may specify new values for the Node Attributes other than the NodeClass or BrowseName, however, the restrictions on Attributes specified in 6.2.7 apply. Any Attribute provided by the overridden InstanceDeclaration has to be provided by the overriding InstanceDeclaration, additional optional Attributes may be added.
A subtype shall not override an argument of its supertypes Method InstanceDeclaration which is defined with a concrete DataType. Method arguments defined with an abstract DataType may be overridden. A subtype shall not remove an argument of its supertypes Method InstanceDeclaration. A subtype shall not add mandatory additional arguments however it may append optional arguments after all existing arguments of the supertypes Method InstanceDeclaration.
The ModellingRule of the overriding InstanceDeclaration may be changed as defined in 6.4.4.2.
Each overriding InstanceDeclaration needs its own HasModellingRule and HasTypeDefinition References, even if they have not been changed.
A subtype should not override a Node unless it needs to change it.
The semantics of certain TypeDefinitionNodes and ReferenceTypes may impose additional restrictions with regard to overriding Nodes.
Any Instance of a TypeDefinitionNode will be the root of a hierarchy which mirrors the InstanceDeclarationHierarchy for the TypeDefinitionNode. Each Node in the hierarchy of the Instance will have a BrowsePath which may be the same as the BrowsePath for one of the InstanceDeclarations in the hierarchy of the TypeDefinitionNode. The InstanceDeclaration with the same BrowsePath is called the InstanceDeclaration for the Node. If a Node has an InstanceDeclaration then it shall have the same BrowseName and NodeClass as the InstanceDeclaration and, in cases of Variables and Objects, the same TypeDefinitionNode or a subtype of it.
Instances may reference several Nodes with the same BrowsePath. Clients that need to distinguish between the Nodes based on the InstanceDeclarationHierarchy and the Nodes that are not based on the InstanceDeclarationHierarchy can accomplish this using the TranslateBrowsePathsToNodeIds service defined in OPC 10000-4.
Instances inherit the initial values for the Attributes that they have in common with the TypeDefinitionNode from which they are instantiated, with the exceptions of the NodeClass and NodeId.
When a Server creates an instance of a TypeDefinitionNode it shall create the same hierarchy of Nodes beneath the new Object or Variable depending on the ModellingRule of each InstanceDeclaration. Standard ModellingRules are defined in 6.4.4.4. The Nodes within the newly created hierarchy may be copies of the InstanceDeclarations, the InstanceDeclaration itself or another Node in the AddressSpace that has the same TypeDefinitionNode and BrowseName. If new copies are created, then the Attribute values of the InstanceDeclarations are used as the initial values. An instance shall not be a SourceNode of a hierarchical Reference that has the same BrowsePath as an InstanceDeclaration of its TypeDefinition which has an optional or mandatory ModellingRule except for the one based on the InstanceDeclaration.
Figure 22 provides a simple example of a TypeDefinitionNode and an Instance. Nodes referenced by the TypeDefinitionNode without a ModellingRule do not appear in the instance. Instances may have children with duplicate BrowseNames; however, only one of those children will correspond to the InstanceDeclaration.

Figure 22 An Instance and its TypeDefinitionNode
It is up to the Server to decide which InstanceDeclarations appear in any single instance. In some cases, the Server will not define the entire instance and will provide remote references to Nodes in another Server. The ModellingRules described in 6.4.4.4 allow Servers to indicate that some Nodes are always present; however, the Client shall be prepared for the case where the Node exists in a different Server.
A Client can use the information of TypeDefinitionNodes to access Nodes which are in the hierarchy of the instance. It shall pass the NodeId of the instance and the BrowsePath of the child Nodes based on the TypeDefinitionNode to the TranslateBrowsePathsToNodeIds service (see OPC 10000-4). This Service returns the NodeId for each of the child Nodes. If a child Node exists then the BrowseName and NodeClass shall match the InstanceDeclaration. In the case of Objects or Variables, also the TypeDefinitionNode shall either match or be a subtype of the original TypeDefinitionNode.
Objects and Variables may change their Attribute values after being created. Special rules apply for some Attributes as defined in 6.2.7.
Additional References may be added to the Nodes, and References may be deleted as long as the ModellingRules defined on the InstanceDeclarations of the TypeDefinitionNode are still fulfilled.
For Variables and Objects the HasTypeDefinition Reference shall always point to the same TypeDefinitionNode as the InstanceDeclaration or a subtype of it.
If two InstanceDeclarations of the fully-inherited InstanceDeclarationHierarchy have been connected directly with several References, all those References shall connect the same Nodes. An example is given in Figure 23. The instances A1 and A2 are allowed since B1 references the same Node with both References, whereas A3 is not allowed since two different Nodes are referenced. Note that this restriction only applies for directly connected Nodes. For example, A2 references a C1 directly and a different C1 via B1.
Figure 23 Example for several References between InstanceDeclarations
For a definition of ModellingRules, see 6.4.4.4. Other parts of this series of standards may define additional ModellingRules. ModellingRules are an extendable concept in OPC UA; therefore, vendors may define their own ModellingRules.
Note that the ModellingRules defined in this standard do not define how to deal with NonHierarchical References between InstanceDeclarations, i.e. it is Server-specific if those References exist in an instance hierarchy or not. Other ModellingRules may define behaviour for NonHierarchical References between InstanceDeclaration as well.
ModellingRules are represented in the AddressSpace as Objects of the ObjectType ModellingRuleType. There are some Properties defining common semantic of ModellingRules. This edition of this standard only specifies one Property for ModellingRules. Future editions may define additional Properties for ModellingRules. OPC 10000-5 specifies the representation of the ModellingRule Objects, their Properties and their type in the AddressSpace.
Subclause 6.4.4.3 defines how the ModellingRule may be changed when instantiating InstanceDeclarations with respect to the Properties. Subclause 6.4.4.2 defines how the ModellingRule may be changed when overriding InstanceDeclarations in subtypes with respect to the Properties.
It is allowed that subtypes override ModellingRules on their InstanceDeclarations. As a general rule for subtyping, constraints shall only be tightened, not loosened. Therefore, it is not allowed to specify on the supertype that an instance shall exist with the ModellingRule Mandatory and on the subtype make this ModellingRule Optional. Table 20 specifies the allowed changes on the Properties when overriding the ModellingRules in the subtype.
Table 20 Rule for ModellingRules Properties when Subtyping
|
ModellingRule on supertype |
ModellingRule on subtype |
|
Mandatory |
Mandatory |
|
Optional |
Mandatory or Optional |
|
MandatoryPlaceholder |
MandatoryPlaceholder |
|
OptionalPlaceholder |
MandatoryPlaceholder or OptionalPlaceholder |
There are two different use cases when creating an instance A based on a TypeDefinitionNode A_Type. Either A is used as normal instance or it is used as an InstanceDeclaration of another TypeDefinitionNode.
In the first case, it is not required that newly created or referenced instances based on InstanceDeclarations have a ModellingRule, however, it is allowed that they have any ModellingRule independent of the ModellingRule of their InstanceDeclaration.
In Figure 24 an example is given. The instances A1, A2, and A3 are all valid instances of Type_A, although B of A1 has no ModellingRule and B of A3 has a different ModellingRule than B of Type_A.

Figure 24 Example on changing instances based on InstanceDeclarations
In the second case, all instances that are referenced directly or indirectly from A based on InstanceDeclarations of A_Type initially maintain the same ModellingRule as their InstanceDeclarations. The ModellingRules may be updated; the allowed changes to the ModellingRules of these Nodes are the same as those defined for subtyping in 6.4.4.2.
In Figure 25 an example of such a scenario is given. Type_B uses an InstanceDeclaration based on Type_A (upper part of the Figure). Later on the ModellingRule of the InstanceDeclaration A1 is changed (lower part of the Figure). A1 has become the NamingRule of Mandatory (changed from Optional).
Figure 25 Example on changing InstanceDeclarations based on an InstanceDeclaration
An InstanceDeclaration marked with the ModellingRule Mandatory means that for each existing BrowsePath on the instance a similar Node shall exist, but it is not defined whether a new Node is created or an existing Node is referenced.
For example, the TypeDefinitionNode of a functional block AI_BLK_TYPE will have a setpoint SP1. An instance of this type AI_BLK_1 will have a newly-created setpoint SP1 as a similar Node to the InstanceDeclaration SP1. Figure 26 illustrates the example.

Figure 26 Use of the Standard ModellingRule Mandatory
In 6.4.4.4.2 a complex example combining the Mandatory and Optional ModellingRules is given.
An InstanceDeclaration marked with the ModellingRule Optional means that for each existing BrowsePath on the instance a similar Node may exist, but it is not defined whether a new Node is created or an existing Node is referenced.
In Figure 27 an example using the ModellingRules Optional and Mandatory is shown. The example contains an ObjectType Type_A and all valid combinations of instances named A1 to A13. Note that if the optional B is provided, the mandatory E has to be provided as well, otherwise not. F is referenced by C and D. On the instance, this can be the same Node or two different Nodes with the same BrowseName (similar Node to InstanceDeclaration F). Not considered in the example is if the instances have ModellingRules or not. It is assumed that each F is similar to the InstanceDeclaration F, etc.
If there would be a NonHierarchical Reference between E and F in the InstanceDeclarationHierarchy, it is not specified if it occurs in the instance hierarchy or not. In the case of A10, there could be a reference from E to one F but not to the other F, or to both or none of them.

Figure 27 Example using the Standard ModellingRules Optional and Mandatory
The ExposesItsArray ModellingRule exposes a special semantic on VariableTypes having a single- or multidimensional array as the data type. It indicates that each value of the array will also be exposed as a Variable in the AddressSpace.
The ExposesItsArray ModellingRule can only be applied on InstanceDeclarations of NodeClass Variable that are part of a VariableType having a single- or multidimensional array as its data type.
The Variable A having this ModellingRule shall be referenced by a forward hierarchical Reference from a VariableType B. B shall have a ValueRank value that is equal to or larger than zero. A should have a data type that reflects at least parts of the data that is managed in the array of B. Each instance of B shall reference one instance of A for each of its array elements. The used Reference shall be of the same type as the hierarchical Reference that connects B with A or a subtype of it. If there are more than one forward hierarchical References between A and B, then all instances based on B shall be referenced with all those References.
Figure 28 gives an example. A is an instance of Type_A having two entries in its value array. Therefore it references two instances of the same type as the InstanceDeclaration ArrayExpose. The BrowseNames of those instances are not defined by the ModellingRule. In general, it is not possible to get a Variable representing a specific entry in the array (e.g. the second). Clients will typically either get the array or access the Variables directly, so there is no need to provide that information.

Figure 28 Example on using ExposesItsArray
It is allowed to reference A by other InstanceDeclarations as well. Those References have to be reflected on each instance based on A.
Figure 29 gives an example. The Property EUUnit is referenced by ArrayExpose and therefore each instance based on ArrayExpose references the instance based on the InstanceDeclaration EUUnit.

Figure 29 Complex example on using ExposesItsArray
For Object and Variable the intention of the ModellingRule OptionalPlaceholder is to expose the information that a complex TypeDefinition expects from instances of the TypeDefinition to add instances with specific References without defining BrowseNames for the instances. For example, a Device might have a Folder for DeviceParameters, and the DeviceParameters should be connected with a HasComponent Reference. However, the names of the DeviceParameters are specific to the instances. The example is shown in Figure 30, where an instance Device A adds two DeviceParameters in the Folder.

Figure 30 Example using OptionalPlaceholder with an Object and Variable
The ModellingRule OptionalPlaceholder adds no additional constraints on instances of the TypeDefinition. It just provides useful information when exposing a TypeDefinition. When the InstanceDeclaration is complex, i.e. it references other InstanceDeclarations with hierarchical References, these InstanceDeclarations are not further considered for instantiating the TypeDefinition.
It is recommended that the BrowseName and the DisplayName of InstanceDeclarations having the OptionalPlaceholder ModellingRule should be enclosed within angle brackets.
When overriding the InstanceDeclaration, the ModellingRule shall remain OptionalPlaceholder.
For Methods, the ModellingRule OptionalPlaceholder is used to define the BrowseName where subtypes and instances provide more information. The Method definition with the OptionalPlaceholder only defines the BrowseName. An instance or subtype defines the InputArguments and OutputArguments. A subtype shall also change the ModellingRule to Optional or Mandatory. The Method is optional for instances. For example, a Device might have a Method to perform calibration however the specific arguments for the Method depend on the instance of the Device. In this example Device A does not implement the Method, Device B implements the Method with no arguments and Device C implements the Method accepting a mode argument to select how the calibration is to be performed. The example is shown in Figure 31.

Figure 31 Example using OptionalPlaceholder with a Method
For Object and Variable the ModellingRule MandatoryPlaceholder has a similar intention as the ModellingRule OptionalPlaceholder. It exposes the information that a TypeDefinition expects of instances of the TypeDefinition to add instances defined by the InstanceDeclaration. However, MandatoryPlaceholder requires that at least one of those instances shall exist.
For example, when the DeviceType requires
that at least one DeviceParameter shall exist without specifying the BrowseName
for it, it uses MandatoryPlaceholder as shown in
Figure 32. Device A is a valid
instance as it has the required DeviceParameter. Device B is not valid as it
uses the wrong ReferenceType to reference a DeviceParameter (Organizes
instead of HasComponent) and Device C is not valid because it does not
provide a DeviceParameter at all.

Figure 32 Example on using MandatoryPlaceholder for Object and Variable
The ModellingRule MandatoryPlaceholder requires that each instance provides at least one instance with the TypeDefinition of the InstanceDeclaration or a subtype, and is referenced with the same ReferenceType or a subtype as the InstanceDeclaration. It does not require a specific BrowseName and thus cannot be used for the TranslateBrowsePathsToNodeIds Service (see OPC 10000-4).
When the InstanceDeclaration is complex, i.e. it references other InstanceDeclarations with hierarchical References, these InstanceDeclarations are not further considered for instantiating the TypeDefinition.
It is recommended that the BrowseName and the DisplayName of InstanceDeclarations having the MandatoryPlaceholder ModellingRule should be enclosed within angle brackets.
When overriding the InstanceDeclaration, the ModellingRule shall remain MandatoryPlaceholder.
For Methods, the ModellingRule MandatoryPlaceholder is used to define the BrowseName where subtypes and instances provide more information. The Method definition with the MandatoryPlaceholder only defines the BrowseName. An instance or subtype defines the InputArguments and OutputArguments. A subtype shall also change the ModellingRule to Mandatory. The Method is mandatory for instances.
There is no behaviour specified regarding subtypes and instances when changing ObjectTypes and VariableTypes. It is Server-dependent, if those changes are reflected on the subtypes and instances of the types. However, all constraints defined for subtypes and instances shall be fulfilled. For example, it is not allowed to add a Property using the ModellingRule Mandatory on a type if instances of this type exist without the Property. In that case, the Server either has to add the Property to all instances of the type or adding the Property on the type has to be rejected.
This standard defines ReferenceTypes as an inherent part of the OPC UA Address Space Model. Figure 33 informally describes the hierarchy of these ReferenceTypes. Other parts of this series of standards may specify additional ReferenceTypes. The remainder of 7 defines the ReferenceTypes. OPC 10000-5 defines their representation in the AddressSpace.

Figure 33 Standard ReferenceType Hierarchy
The References ReferenceType is an abstract ReferenceType; only subtypes of it can be used.
There is no semantic associated with this ReferenceType. This is the base type of all ReferenceTypes. All ReferenceTypes shall be a subtype of this base ReferenceType either direct or indirect. The main purpose of this ReferenceType is allowing simple filter and queries in the corresponding Services of OPC 10000-5.
There are no constraints defined for this abstract ReferenceType.
The HierarchicalReferences ReferenceType is an abstract ReferenceType; only subtypes of it can be used and they shall be a non-symmetric Reference.
The semantic of HierarchicalReferences is to denote that References of HierarchicalReferences span a hierarchy. It means that it may be useful to present Nodes related with References of this type in a hierarchical-like way. HierarchicalReferences does not forbid loops. For example, starting from Node A and following HierarchicalReferences it may be possible to browse to Node A, again.
It is not permitted to have a Property as SourceNode of a Reference of any subtype of this abstract ReferenceType.
It is not allowed that the SourceNode and the TargetNode of a Reference of the ReferenceType HierarchicalReferences are the same, that is, it is not allowed to have self-references using HierarchicalReferences.
The NonHierarchicalReferences ReferenceType is an abstract ReferenceType; only subtypes of it can be used.
The semantic of NonHierarchicalReferences is to denote that its subtypes do not span a hierarchy and should not be followed when trying to present a hierarchy. To distinguish Hierarchical and NonHierarchical References, all concrete ReferenceTypes shall inherit from either hierarchical References or Non-hierarchical References, either direct or indirect.
There are no constraints defined for this abstract ReferenceType.
The HasChild ReferenceType is an abstract ReferenceType; only subtypes of it can be used. It is a subtype of HierarchicalReferences.
The semantic is to indicate that References of this type span a non-looping hierarchy.
Starting from Node A and only following References of the subtypes of the HasChild ReferenceType it shall never be possible to return to A. But it is allowed that following the References there may be more than one path leading to another Node B.
The Aggregates ReferenceType is an abstract ReferenceType; only subtypes of it can be used. It is a subtype of HasChild.
The semantic is to indicate a part (the TargetNode) belongs to the SourceNode. It does not specify the ownership of the TargetNode.
There are no constraints defined for this abstract ReferenceType.
The HasComponent ReferenceType is a concrete ReferenceType that can be used directly. It is a subtype of the Aggregates ReferenceType.
The semantic is a part-of relationship. The TargetNode of a Reference of the HasComponent ReferenceType is a part of the SourceNode. This ReferenceType is used to relate Objects or ObjectTypes with their containing Objects, DataVariables, and Methods. This ReferenceType is also used to relate complex Variables or VariableTypes with their DataVariables.
Like all other ReferenceTypes, this ReferenceType does not specify anything about the ownership of the parts, although it represents a part-of relationship semantic. That is, it is not specified if the TargetNode of a Reference of the HasComponent ReferenceType is deleted when the SourceNode is deleted.
The TargetNode of this ReferenceType shall be a Variable, an Object or a Method.
If the TargetNode is a Variable, the SourceNode shall be an Object, an ObjectType, a DataVariable or a VariableType. By using the HasComponent Reference, the Variable is defined as DataVariable.
If the TargetNode is an Object or a Method, the SourceNode shall be an Object or ObjectType.
The HasProperty ReferenceType is a concrete ReferenceType that can be used directly. It is a subtype of the Aggregates ReferenceType.
The semantic is to identify the Properties of a Node. Properties are described in 4.5.2.
The SourceNode of this ReferenceType can be of any NodeClass. The TargetNode shall be a Variable. By using the HasProperty Reference, the Variable is defined as Property. Since Properties shall not have Properties, a Property shall never be the SourceNode of a HasProperty Reference.
The HasOrderedComponent ReferenceType is a concrete ReferenceType that can be used directly. It is a subtype of the HasComponent ReferenceType.
The semantic of the HasOrderedComponent ReferenceType besides the semantic of the HasComponent ReferenceType is that when browsing from a Node and following References of this type or its subtype all References are returned in the Browse Service defined in OPC 10000-4 in a well-defined order. The order is Server-specific, but the Client can assume that the Server always returns them in the same order.
There are no additional constraints defined for this ReferenceType.
The HasSubtype ReferenceType is a concrete ReferenceType that can be used directly. It is a subtype of the HasChild ReferenceType.
The semantic of this ReferenceType is to express a subtype relationship of types. It is used to span the ReferenceType hierarchy, whose semantic is specified in 5.3.3.3; a DataType hierarchy is specified in 5.8.3, and other subtype hierarchies are specified in Clause 6.
The SourceNode of References of this type shall be an ObjectType, a VariableType, a DataType or a ReferenceType and the TargetNode shall be of the same NodeClass as the SourceNode. Each ReferenceType shall be the TargetNode of at most one Reference of type HasSubtype.
The Organizes ReferenceType is a concrete ReferenceType and can be used directly. It is a subtype of HierarchicalReferences.
The semantic of this ReferenceType is to organise Nodes in the AddressSpace. It can be used to span multiple hierarchies independent of any hierarchy created with the non-looping Aggregates References.
The SourceNode of References of this type shall be an Object, ObjectType or a View. If it is an Object then it should be an Object of the ObjectType FolderType or one of its subtypes (see 5.5.3).
The TargetNode of this ReferenceType can be of any NodeClass.
The HasModellingRule ReferenceType is a concrete ReferenceType and can be used directly. It is a subtype of NonHierarchicalReferences.
The semantic of this ReferenceType is to bind the ModellingRule to an Object, Variable or Method. The ModellingRule mechanisms are described in 6.4.4.
The SourceNode of this ReferenceType shall be an Object, Variable or Method. The TargetNode shall be an Object of the ObjectType ModellingRule or one of its subtypes.
Each Node shall be the SourceNode of at most one HasModellingRule Reference.
The semantic of this ReferenceType is to bind an Object or Variable to its ObjectType or VariableType, respectively. The relationships between types and instances are described in 4.6.
The SourceNode of this ReferenceType shall be an Object or Variable. If the SourceNode is an Object, then the TargetNode shall be an ObjectType; if the SourceNode is a Variable, then the TargetNode shall be a VariableType.
Each Variable and each Object shall be the SourceNode of exactly one HasTypeDefinition Reference.
The HasEncoding ReferenceType is a concrete ReferenceType and can be used directly. It is a subtype of NonHierarchicalReferences.
The semantic of this ReferenceType is to reference DataTypeEncodings of a subtype of the Structure DataType.
The SourceNode of References of this type shall be a subtype of the Structure DataType.
The TargetNode of this ReferenceType shall be an Object of the ObjectType DataTypeEncodingType or one of its subtypes (see 5.8.4).
The GeneratesEvent ReferenceType is a concrete ReferenceType and can be used directly. It is a subtype of NonHierarchicalReferences.
The semantic of this ReferenceType is to identify the types of Events instances of ObjectTypes or VariableTypes may generate and Methods may generate on each Method call.
The SourceNode of References of this type shall be an ObjectType, a VariableType or a Method InstanceDeclaration.
The TargetNode of this ReferenceType shall be an ObjectType representing EventTypes, that is, the BaseEventType or one of its subtypes.
The AlwaysGeneratesEvent ReferenceType is a concrete ReferenceType and can be used directly. It is a subtype of GeneratesEvent.
The semantic of this ReferenceType is to identify the types of Events Methods have to generate on each Method call.
The SourceNode of References of this type shall be a Method InstanceDeclaration.
The TargetNode of this ReferenceType shall be an ObjectType representing EventTypes, that is, the BaseEventType or one of its subtypes.
The HasEventSource ReferenceType is a concrete ReferenceType and can be used directly. It is a subtype of HierarchicalReferences.
The semantic of this ReferenceType is to relate event sources in a hierarchical, non-looping organization. This ReferenceType and any subtypes are intended to be used for discovery of Event generation in a Server. They are not required to be present for a Server to generate an Event from its source (causing the Event) to its notifying Nodes. In particular, the root notifier of a Server, the Server Object defined in OPC 10000-5, is always capable of supplying all Events from a Server and as such has implied HasEventSource References to every event source in a Server.
The SourceNode of this ReferenceType shall be an Object or View that is a source of Event Subscriptions. A source of Event Subscriptions is an Object or View that has its SubscribeToEvents bit set within the EventNotifier Attribute. The SourceNode may also be an ObjectType when referencing an InstanceDeclaration where an instance of the ObjectType containing the InstanceDeclaration generates events. Note the ObjectType is not considered a source of Event Subscriptions.
The TargetNode of this ReferenceType can be a Node of any NodeClass that can generate event notifications via a subscription to the reference source.
Starting from Node A and only following References of the HasEventSource ReferenceType or of its subtypes it shall never be possible to return to A. But it is permitted that, following the References, there may be more than one path leading to another Node B.
The HasNotifier ReferenceType is a concrete ReferenceType and can be used directly. It is a subtype of HasEventSource.
The semantic of this ReferenceType is to relate Object Nodes that are notifiers with other notifier Object Nodes. The ReferenceType is used to establish a hierarchical organization of event notifying Objects. It is a subtype of the HasEventSource ReferenceType defined in 7.16.
The TargetNode of this ReferenceType shall be Objects that are a source of Event Subscriptions.
If the TargetNode of a Reference of this type generates an Event, then this Event shall also be provided in the SourceNode of the Reference.
An example of a possible organization of Event References is represented in Figure 34. In this example an unfiltered Event subscription directed to the Pump Object will provide the Event sources Start and Stop to the subscriber. An unfiltered Event subscription directed to the Area 1 Object will provide Event sources from Machine B, Tank A and all notifier sources below Tank A.

Figure 34 Event Reference Example
A second example of a more complex organization of Event References is represented in Figure 35. In this example, explicit References are included from the Servers Server Object, which is a source of all Server Events. A second Event organization has been introduced to collect the Events related to Tank Farm 1. An unfiltered Event subscription directed to the Tank Farm 1 Object will provide Event sources from Tank B, Tank A and all notifier sources below Tank B and Tank A.

Figure 35 Complex Event Reference Example
The HasInterface ReferenceType is a concrete ReferenceType and can be used directly. It is a subtype of the NonHierarchical ReferenceType.
The semantic of this ReferenceType is to show the availability of the Interface on the SourceNode. The Interface concept is described in 4.10.2.
The SourceNode of this ReferenceType shall be an Object or ObjectType. Interfaces shall not be a SourceNode. The TargetNode shall be of a subtype of the BaseInterfaceType.
One SourceNode can refer to multiple Interfaces.
The HasAddIn ReferenceType is a concrete ReferenceType and can be used directly. It is a subtype of the HasComponent ReferenceType.
The semantic of this ReferenceType is to bind an AddIn to another Node that is the source of this Reference. The AddIn concept is described in 4.10.3.
The SourceNode of this ReferenceType shall be an Object or ObjectType. The TargetNode shall be an Object.
One SourceNode can refer to multiple AddIns.
The IsDeprecated ReferenceType is a concrete ReferenceType and can be used directly. It is a subtype of the NonHierarchicalReferences ReferenceType.
The semantic of this ReferenceType is to indicate that a Node has been deprecated from an information model.
The SourceNode of this ReferenceType shall be a Node of any NodeClass. The TargetNode shall be an Object which represents the information model version where the Node was first deprecated. The DisplayName and Description of the TargetNode should suggest the information model version and other suggestions.
The HasStructuredComponent ReferenceType is a concrete ReferenceType and can be used directly. It is a subtype of the HasComponent ReferenceType.
The semantic of this ReferenceType is to indicate that a VariableType or Variable also exposes its Structure fields or Array elements as Variables in the information model.
The SourceNode of this ReferenceType shall be a VariableType or a Variable having a Structure DataType.
When the Value of the SourceNode is a scalar then the TargetNode shall be a Variable which represents a field of the Structure DataType. The BrowseName of a DataVariable which is exposed shall be the same as the field name of the Structure DataType. The NamespaceIndex of the BrowseName shall be the same as the NamespaceIndex of the Structure DataType which first defines the field. The exposed fields shall be the same DataType and ValueRank as the field in the Structure. The Value is expected to represent the value of the Structures field.
When the Value of the SourceNode is an array then the BrowseName of the TargetNode shall be <V[N]> where V is the BrowseName of the Parent Node and N shall be the array index number. The NamespaceIndex of the BrowseName shall be the same as the NamespaceIndex of the DataType which first defines the field. For multidimensional arrays the BrowseName shall be <V[M][N][ ]>. The Value is expected to represent the value of the array index which the BrowseName describes. An example of this is shown in Figure 36. In this example MyStructuredVariable has a Structure DataType with 2 fields, FieldX and FieldY and an array size of 2.

Figure 36 Example of using HasStructuredComponent ReferencyType
The ReferenceType HasStructuredComponent can be used to expose the entries of a multi-dimensional array of a Variable as subvariables. The same is true for the ModellingRule ExposesItsArray. However, both concepts handle this differently, as described in this section.
Using the HasStructuredComponent ReferenceType, the BrowseName of the subvariable is defined and reflects the place in the array. That is, if the order in the array is changing, e.g. by deleting the first entry, the values of the correponding subvariables change, and the subvariable with the highest index is removed. When subscribing to a subvariable, the Client always get the value assigned to the place in the array. The same behaviour can be achieved when subscribing to the corresponding IndexRange on the parent Variable.
Using the ExposesItsArray ModellingRule, the BrowseName of the subvariables are not defined and do not reflect the place in the array. That is, if the order in the array is changing, e.g. by deleting the first entry, the values of the corresponding subvariables do not change, and the subvariable containing the first entry is removed. When subscribing to a subvariable, the order of the array is not considered. Even if the order is changing, the Client subscribing to the subvariable will observe the original subscribed content.
In Figure 37, an example is given, visualizing the differences. VariableA uses HasStructuredComponent. When the first entry in the array is deleted, the Values of the Variables representing the first and second entry are changed accordingly, and the third Variable is deleted.
VariableB uses ExposesItsArray. When the first entry in the array is deleted, the values of the Variables originally representing the second and third entry of the array do not change, but the Variable representing the first entry is deleted.

Figure 37 Difference between HasStructuredComponent and ExposesItsArray
The AssociatedWith ReferenceType is a concrete ReferenceType that can be used directly. It is a subtype of the NonHierarchicalReferences ReferenceType. The AssociatedWith reference is symmetric and has no InverseName.
The semantic of this ReferenceType is to provide some generic association between two Objects.
The SourceNode and TargetNode of References of this type shall be Objects.
The remainder of 8 defines DataTypes. Their representation in the AddressSpace and the DataType hierarchy is specified in OPC 10000-5. Other parts of this series of standards may specify additional DataTypes.
This Built-in DataType is composed of three elements that identify a Node within a Server. They are defined in Table 21.
Table 21 NodeId Definition
|
Name |
Type |
Description |
|
NodeId |
structure |
|
|
NamespaceIndex |
UInt16 |
The index for a namespace URI (see 8.2.2). |
|
IdType |
Enum |
The format and data type of the identifier (see 8.2.3). |
|
Identifier |
* |
The identifier for a Node in the AddressSpace of an OPC UA Server (see 8.2.4). |
See OPC 10000-6 for a description of the encoding of the identifier into OPC UA Messages.
The namespace is a URI that identifies the naming authority responsible for assigning the identifier element of the NodeId. Naming authorities include the local Server, the underlying system, standards bodies and consortia. It is expected that most Nodes will use the URI of the Server or of the underlying system.
Using a namespace URI allows multiple OPC UA Servers attached to the same underlying system to use the same identifier to identify the same Object. This enables Clients that connect to those Servers to recognise Objects that they have in common.
Namespace URIs, like Server names, are identified by numeric values in OPC UA Services to permit more efficient transfer and processing (e.g. table lookups). The numeric values used to identify namespaces correspond to the index into the NamespaceArray. The NamespaceArray is a Variable that is part of the Server Object in the AddressSpace (see OPC 10000-5 for its definition).
The URI for the OPC UA namespace is:
http://opcfoundation.org/UA/
Its corresponding index in the namespace table is 0.
The namespace URI is case sensitive.
The IdType element identifies the type of the NodeId, its format and its scope. Its values are defined in Table 22.
Table 22 IdType Values
|
Name |
Value |
Description |
|
Numeric |
0 |
Numeric value |
|
String |
1 |
String value |
|
Guid |
2 |
Globally Unique Identifier |
|
Opaque |
3 |
Namespace specific format |
Normally the scope of NodeIds is the Server in which they are defined. For certain types of NodeIds, NodeIds can uniquely identify a Node within a system, or across systems (e.g. GUIDs). System-wide and globally-unique identifiers allow Clients to track Nodes, such as work orders, as they move between OPC UA Servers as they progress through the system.
Opaque identifiers are identifiers that are free-format byte strings that might or might not be human interpretable.
String identifiers are case sensitive. That is, Clients shall consider them case sensitive. Servers are allowed to provide alternative NodeIds (see 5.2.2) and using this mechanism Servers can handle NodeIds as case insensitive.
The Identifier value element is used within the context of the first three elements to identify the Node. Its data type and format is defined by the IdType.
Identifier values of IdType String are restricted to 4096 characters and shall not contain Unicode control characters. Unicode control characters are defined by Unicode C0 and Unicode C1. Identifier values of IdType Opaque are restricted to 4096 bytes.
A Node in the AddressSpace shall not have a null NodeId. However, many services defined in OPC 10000-4 define special behaviour if a null NodeId is passed as a parameter.
A canonical null NodeId has an IdType equal to Numeric, a NamespaceIndex equal to 0 and an Identifier equal to 0.
In addition to the canonical null NodeId the alternative values defined in Table 23 shall be considered a null NodeId.
Table 23 NodeId Alternative Null Values
|
IdType |
NamespaceIndex |
Null Value |
|
String |
0 |
A null or Empty String () |
|
Guid |
0 |
A Guid initialised with zeros (e.g. 00000000-0000-0000-0000-000000000000) |
|
Opaque |
0 |
A null or Empty ByteString |
This Built-in DataType contains a qualified name. It is, for example, used as BrowseName. Its elements are defined in Table 24. The name part of the QualifiedName is restricted to 512 characters and shall not contain Unicode control characters. Unicode control characters are defined by Unicode C0 and Unicode C1.
Table 24 QualifiedName Definition
|
Name |
Type |
Description |
|
QualifiedName |
structure |
|
|
NamespaceIndex |
UInt16 |
Index that identifies the namespace that defines the name. This index is the index of that namespace in the local Servers NamespaceArray. The Client may read the NamespaceArray Variable to access the string value of the namespace. |
|
Name |
String |
The text portion of the QualifiedName. |
This Simple DataType is specified as a string that is composed of a language component and a country/region component as specified by RFC 5646. The <country/region> component is always preceded by a hyphen. The format of the LocaleId string is shown below:
<language>[-<country/region>],
where
<language> is the two letter ISO 639 code for a language,
<country/region> is the two letter ISO 3166 code for the country/region.
The rules for constructing LocaleIds defined by RFC 5646 are restricted as follows:
a) this specification permits only zero or one <country/region> component to follow the <language> component;
b) this specification also permits the -CHS and -CHT three-letter <country/region> codes for Simplified and Traditional Chinese locales;
c) this specification also allows the use of other <country/region> codes as deemed necessary by the Client or the Server.
d) This specification also allows the use of the mul and qst <country/region> codes for representing multiple languages and substitutable text. When using these locales, a specific format of the String is used. This format is defined in 8.5.
Table 25 shows examples of OPC UA LocaleIds. Clients and Servers always provide LocaleIds that explicitly identify the language and the country/region.
Table 25 LocaleId Examples
|
Locale |
OPC UA LocaleId |
|
English |
en |
|
English (US) |
en-US |
|
German |
de |
|
German (Germany) |
de-DE |
|
German (Austrian) |
de-AT |
An empty or null string indicates that the LocaleId is unknown.
This Built-in DataType defines a structure containing a String in a locale-specific translation specified in the identifier for the locale. Its elements are defined in Table 26.
Table 26 LocalizedText Definition
|
Name |
Type |
Description |
|
LocalizedText |
structure |
|
|
Locale |
LocaleId |
The identifier for the locale (e.g. en-US). |
|
Text |
String |
The localized text. |
Two special locales may be used with LocalizedText to support multiple languages and text substitutions. When using the special locales the content of the Text element shall be a JSON encoded object. The JSON Text element should be in the JSON minified form.
Special locales shall never be used as a Servers default locale.
The mul locale is used to provide multiple languages in the Text element. The JSON object shall include a key t which consists of an array of locale and text pairs with the locale being the first element of the pair array.
An example which provides 2 languages.
{
t:[
[de-DE, Ich bin dein text 1,2345],
[en-US, Im your text 1.2345]
]
}
The qst locale is used to provide consumer substitutions of the Text element in a single or in multiple languages. This locale extends the mul locale defined in 8.5.2.2 and therefore shall include a key t which provides the text that replacements are applied to.
The JSON object shall also contain a key r which consists of an array of replacement key and replacement text pairs. These replacements shall be applied by the consumer to the t text strings by replacing any occurrence of the replacement key with the replacement text.
If there is only one replacement text, and the text is encoded as a scalar the text isapplied to all languages.
If separate languages are provided the replacement texts shall be encoded as an array. In this case the first replacement text shall be applied to the first language, the second to the second language and so on. If there are less replacement texts than languages due to an error, no replacement takes place for the remaining languages, leaving the replacement key. The last example below illustrates these rules.
A replacement key shall be unique and shall not be a substring of another replacement key. A consumer shall ensure replaced text shall not be replaced again by any subsequent replacement operation.
An example of a single language substitution.
{
t:[
[en-US, Im your text @1@]
],
r:[
[@1@, 1.2345]
]
}
en-US text after substitution
Im your text 1.2345
An example which provides 2 languages with a substitution that apply to both languages.
{
t:[
[de-DE, Ich bin dein text @1@],
[en-US, Im your text @1@]
],
r:[
[@1@, 1.2345]
]
}
de-DE text after substitution
Ich bin dein text 1,2345
en-US text after substitution
Im your text 1.2345
An example which provides 2 languages with a substitution that apply to both languages and substitutions that apply to specific languages.
{
t:[
[de-DE, Dieses@2@ Ist eine @1@ Meldung: /2/ hat das Problem %d6 verursacht!],
[en-US, This@2@ is a @1@ Message: Problem %d6 was caused by /2/!]
],
r:[
[%d6, 1.2345],
[@1@, [gόltige, valid]],
[/2/, 42],
[@2@, [@]]
]
}
de-DE text after substitution
Dieses@ Ist eine gόltige Meldung: 42 hat das Problem 1,2345 verursacht!
en-US text after substitution
This@2@ is a valid Message: Problem 1.2345 was caused by 42!
This Structured DataType defines a Method input or output argument specification. It is for example used in the input and output argument Properties for Methods. Its elements are described in Table 27.
Table 27 Argument Definition
|
Name |
Type |
Description |
|
Argument |
structure |
|
|
Name |
String |
The name of the argument. |
|
DataType |
NodeId |
The NodeId of the DataType of this argument. |
|
ValueRank |
Int32 |
Indicates whether the Datatype is an array and how many dimensions the array has. It may have the following values: n > 1: the Datatype is an array with the specified number of dimensions. OneDimension (1): The Datatype is an array with one dimension. OneOrMoreDimensions (0): The Datatype is an array with one or more dimensions. Scalar (−1): The Datatype is not an array. Any (−2): The Datatype can be a scalar or an array with any number of dimensions. ScalarOrOneDimension (−3): The Datatype can be a scalar or a one dimensional array. NOTE All DataTypes are considered to be scalar, even if they have array-like semantics like ByteString and String. |
|
ArrayDimensions |
UInt32[] |
This field specifies the maximum supported length of each dimension. If the maximum is unknown the value shall be 0. The number of elements shall be equal to the value of the valueRank field. This field shall be null if valueRank ≤ 0. The maximum number of elements of an array transferred on the wire is 2147483647 (max Int32). |
|
Description |
LocalizedText |
A localised description of the argument. |
This abstract DataType defines a value that can have any valid DataType.
It defines a special value null indicating that a value is not present. This abstract DataType does not have an encoding defined in OPC 10000-6. Any direct subtype shall only be defined in NamespaceIndex 0.
A BaseDataType is an abstract DataType which represents any possible value including arrays of values. When an array of BaseDataTypes is specified each element of the array can be a scalar or array of any DataType.
When a BaseDataType is used in conjunction with a ValueRank then the ValueRank specifies whether there is an array of BaseDataType values. The ValueRank does not restrict the content of each element.
This Built-in DataType defines a value that is either TRUE or FALSE.
This Built-in DataType defines a value in the range of 0 to 255.
This Built-in DataType defines a value that is a sequence of Byte values.
This Built-in DataType defines a Gregorian calendar date. Details about this DataType are defined in OPC 10000-6.
This Built-in DataType defines a value that adheres to the ISO/IEC/IEEE 60559:2020 double precision data type definition.
This Simple DataType is a Double that defines an interval of time in milliseconds (fractions can be used to define sub-millisecond values). Negative values are generally invalid but may have special meanings where the Duration is used.
This abstract DataType is the base DataType for all enumeration DataTypes like NodeClass defined in 8.29. All DataTypes inheriting from this DataType have special handling for the encoding as defined in OPC 10000-6. All enumeration DataTypes shall inherit from this DataType.
Some special rules apply when subtyping enumerations. Any enumeration DataType not directly inheriting from the Enumeration DataType can only restrict the enumeration values of its supertype. That is, it shall neither add enumeration values nor change the text associated to the enumeration value. As an example, the enumeration Days having {Mo, Tu, We, Th, Fr, Sa, Su} as values can be subtyped to the enumeration Workdays having {Mo, Tu, We, Th, Fr}. The other direction, subtyping Workdays to Days would not be allowed as Days has values not allowed by Workdays (Sa and Su).
This Built-in DataType defines a value that adheres to the ISO/IEC/IEEE 60559:2020 single precision data type definition.
This Built-in DataType defines a value that is a 128-bit Globally Unique Identifier. Details about this DataType are defined in OPC 10000-6.
This Built-in DataType defines a value that is a signed integer between −128 and 127 inclusive.
This DataType is an enumeration that identifies the IdType of a NodeId. Its values are defined in Table 22. See 8.2.3 for a description of the use of this DataType in NodeIds.
This abstract DataType defines a ByteString representing an image.
This Simple DataType defines a ByteString representing an image in BMP format.
This Simple DataType defines a ByteString representing an image in GIF format.
This Simple DataType defines a ByteString representing an image in JPG format.
This Simple DataType defines a ByteString representing an image in PNG format.
This abstract DataType defines an integer whose length is defined by its subtypes. This abstract DataType does not have an encoding defined in OPC 10000-6. Any direct subtype shall only be defined in NamespaceIndex 0.
This Built-in DataType defines a value that is a signed integer between −32 768 and 32 767 inclusive.
This Built-in DataType defines a value that is a signed integer between −2 147 483 648 and 2 147 483 647 inclusive.
This Built-in DataType defines a value that is a signed integer between −9 223 372 036 854 775 808 and 9 223 372 036 854 775 807 inclusive.
This Structured DataType defines the local time that may or may not take daylight saving time into account. Its elements are described in Table 28.
Table 28 TimeZoneDataType Definition
|
Name |
Type |
Description |
|
TimeZoneDataType |
structure |
|
|
Offset |
Int16 |
The offset in minutes from UtcTime |
|
DaylightSavingInOffset |
Boolean |
If TRUE, then daylight saving time (DST) is in effect and offset includes the DST correction. If FALSE then the offset does not include the DST correction and DST may or may not have been in effect. |
This DataType is an enumeration that identifies a NodeClass. Its values are defined in Table 29.
Table 29 NodeClass Values
|
Name |
Value |
Description |
|
Unspecified |
0 |
No value is specified. |
|
Object |
1 |
The Node is an Object. |
|
Variable |
2 |
The Node is a Variable. |
|
Method |
4 |
The Node is a Method. |
|
ObjectType |
8 |
The Node is an ObjectType. |
|
VariableType |
16 |
The Node is a VariableType. |
|
ReferenceType |
32 |
The Node is a ReferenceType. |
|
DataType |
64 |
The Node is a DataType. |
|
View |
128 |
The Node is a View. |
This abstract DataType defines a number. Details are defined by its subtypes. This abstract DataType does not have an encoding defined in OPC 10000-6. Any direct subtype shall only be defined in NamespaceIndex 0.
This Built-in DataType defines a Unicode character string that should exclude control characters. Unicode control characters are defined by Unicode C0 and Unicode C1
This abstract DataType is the base DataType for all Structured DataTypes like Argument defined in 8.6. While abstract Structures may be defined with no fields a non-abstract Structure shall have one or more fields defined directly or from a super type. All DataTypes inheriting from this DataType have special handling for the encoding as defined in OPC 10000-6.
This abstract DataType defines an unsigned integer whose length is defined by its subtypes. This abstract DataType does not have an encoding defined in OPC 10000-6. Any direct subtype shall only be defined in NamespaceIndex 0.
This Built-in DataType defines a value that is an unsigned integer between 0 and 65 535 inclusive.
This Built-in DataType defines a value that is an unsigned integer between 0 and 4 294 967 295 inclusive.
This Built-in DataType defines a value that is an unsigned integer between 0 and 18 446 744 073 709 551 615 inclusive.
This simple DataType is a DateTime used to define Coordinated Universal Time (UTC) values. All time values conveyed between OPC UA Servers and Clients are UTC values. Clients shall provide any conversions between UTC and local time.
It should be noted that the SourceTimestamp (see OPC 10000-4) and ServerTimestamp (see OPC 10000-4) may originate from different clocks that have no synchronization.
This Built-in DataType is used to define XML elements. OPC 10000-6 defines details about this DataType.
XML data can always be modelled as a subtype of the Structure DataType with a single DataTypeEncoding that represents the XML complexType that defines the XML element (it is not necessary to have access to the XML Schema to define a DataTypeEncoding). For this reason a Server should never define Variables that use the XmlElement DataType unless the Server has no information about the XML elements that might be in the Variable Value.
This Structured DataType is used to represent a human-readable representation of an Enumeration. Its elements are described in Table 30. When this type is used in an array representing human-readable representations of an enumeration, each Value shall be unique in that array.
Table 30 EnumValueType Definition
|
Name |
Type |
Description |
|
EnumValueType |
structure |
|
|
Value |
Int64 |
The Integer representation of an Enumeration. |
|
DisplayName |
LocalizedText |
A human-readable representation of the Value of the Enumeration. |
|
Description |
LocalizedText |
A localized description of the enumeration value. This field can contain an empty string if no description is available. |
Note that the EnumValueType has been defined with an Int64 Value to meet a variety of usages. When it is used to define the string representation of an Enumeration DataType, the value range is limited to Int32, because the Enumeration DataType is a subtype of Int32. OPC 10000-8 specifies other usages where the actual value might be between 8 and 64 Bit.
This abstract DataType is the base DataType for all DataTypes representing a bit mask which is larger than 64 bits or where the validity of the bits within the set are to be identified. All OptionSet DataTypes representing bit masks shall inherit from this DataType. Its elements are described in Table 31.
Table 31 OptionSet Definition
|
Name |
Type |
Description |
|
OptionSet |
structure |
|
|
Value |
ByteString |
Array of bytes representing the bits in the option set. The length of the ByteString depends on the number of bits. The number of bytes may be larger than needed for the valid bits in the case of a spare allocation. |
|
ValidBits |
ByteString |
Array of bytes shall be the same size as value representing the valid bits in the value parameter. A Server shall return the StateCode BadOutOfRange if it receives a different array size. When the Server returns the value to the Client, the validBits provides information of which bits in the bit mask have a meaning. If a bit is 1 then the corresponding bit in the value is used by the Server. If it is set to a 0 it should be ignored as it has no meaning. When the Client passes the OptionSet value to the Server, it sets the bits of validBits to 1 for each bit the Client expects the Server to apply to the value. The Server shall use the following logic when applying the requested change new value = (value & validBits) | (current value & ~validBits). A Server shall return the StateCode BadOutOfRange if it receives validBits with a bit set to 1 which it does not consider a valid bit and shall not apply any bit changes. |
The DataType Nodes representing concrete subtypes of the OptionSet shall have an OptionSetValues Property defined in Table 16.
An OptionSet may be subtyped, however, any subtype shall not add any fields to the OptionSet Structure. The subtype may refine the semantics for the bits which are defined by the supertype and may add additional bits if the length of the OptionSet is not exceeded (see next paragraph). That requires, that each entry of the OptionSetValues Property of the supertype is repeated or refined by each subtype. Refining a bit shall not invalidate the original semantic. New OptionSetValues Properties may also be added to the subtype. For example, changing a bit from Pump is off to First Pump is off is allowed, but changing it to Motor is on is not allowed.
The DataType Nodes representing concrete or abstract subtypes of the OptionSet may have an OptionSetLength Property defined in Table 16. This Property defines the length in bytes of the OptionSet. If the Property is not defined, the length of a concrete OptionSet is defined by the number of defined bits (in the OptionSetValues Property) rounded up to whole bytes. For example, if there are two bits defined the length is one byte, if there are 10 bits defined, the length is two bytes. Once, the length has been defined by an OptionSet, subtypes shall not change the length. That is, if a supertype defines the length (either explicitly with OptionSetLength or implicitly by a concrete OptionSet with the OptionSetValues) each subtype shall have the same length. If the correct length is not implicitly provided by the length of the OptionSetValues the subtype shall provide the OptionSetLength Property with the same value as the supertype.
Defining the length explicitly in the OptionSetLength Property allows to reserve bits that can be used in subtypes of the OptionSet.
This abstract DataType is the base DataType for all union DataTypes. The DataType is a subtype of Structure DataType. All DataTypes inheriting from this DataType have special handling for the encoding as defined in OPC 10000-6. All union DataTypes shall inherit directly from this DataType.
This Simple DataType defines a value which is a day in the Gregorian calendar in string. Lexical representation of the string shall conform to calendar date defined in ISO 8601-1:2019.
NOTE: According to ISO 8601-1:2019, calendar date representations are in the form [YYYY-MM-DD]. [YYYY] indicates a four-digit year, 0000 through 9999. [MM] indicates a two-digit month of the year, 01 through 12. [DD] indicates a two-digit day of that month, 01 through 31. For example, the 5th of April 1981 may be represented as either 1981-04-05 in the extended format or 19810405 in the basic format.
NOTE: ISO 8601-1:2019 also allows for calendar dates to be written with reduced precision. For example, one may write 1981-04 to mean 1981 April, and one may simply write 1981 to refer to that year or 19 to refer to the century from 1900 to 1999 inclusive.
NOTE: Although ISO 8601-1:2019 allows both the YYYY-MM-DD and YYYYMMDD formats for complete calendar date representations, if the day [DD] is omitted then only the YYYY-MM format is allowed. By disallowing dates of the form YYYYMM, ISO 8601-1:2019 avoids confusion with the truncated representation YYMMDD (still often used).
This Simple DataType defines a value that represents a decimal number as a string. Lexical representation of the string shall conform to decimal type defined in W3C XML Schema Definition Language (XSD) 1.1 Part 2: DataTypes.
The DecimalString is a numeric string with an optional sign and decimal point.
This Simple DataType defines a value that represents a duration of time as a string. It shall conform to duration as defined in ISO 8601-1:2019.
NOTE: According to ISO 8601-1:2019 Durations are represented by the format P[n]Y[n]M[n]DT[n]H[n]M[n]S or P[n]W as shown to the right. In these representations, the [n] is replaced by the value for each of the date and time elements that follow the [n]. Leading zeros are not required, but the maximum number of digits for each element should be agreed to by the communicating parties. The capital letters P, Y, M, W, D, T, H, M, and S are designators for each of the date and time elements and are not replaced.
For example, P3Y6M4DT12H30M5S represents a duration of three years, six months, four days, twelve hours, thirty minutes, and five seconds. Date and time elements including their designator may be omitted if their value is zero, and lower order elements may also be omitted for reduced precision. For example, P23DT23H and P4Y are both acceptable duration representations.
This Simple DataType defines a string value that shall be normalized according to Unicode Annex 15, Version 7.0.0, Normalization Form C.
NOTE: Some Unicode characters have multiple equivalent binary representations consisting of sets of combining and/or composite Unicode characters. Unicode defines a process called normalization that returns one binary representation when given any of the equivalent binary representations of a character. The Win32 and the .NET Framework currently support normalization forms C, D, KC, and KD, as defined in Annex 15 of Unicode. NormalizedString uses Normalization Form C for all content, because this form avoids potential interoperability problems caused by the use of canonically equivalent, yet different, character sequences in document formats.
This Simple DataType defines a value that represents a time as a string. It shall conform to time of day as defined in ISO 8601-1:2019.
NOTE: ISO 8601-1:2019 uses the 24-hour clock system. The basic format is [hh][mm][ss] and the extended format is [hh]:[mm]:[ss].
· [hh] refers to a zero-padded hour between 00 and 24 (where 24 is only used to notate midnight at the end of a calendar day).
· [mm] refers to a zero-padded minute between 00 and 59.
· [ss] refers to a zero-padded second between 00 and 60 (where 60 is only used to notate an added leap second).
Thus a time might appear as either 134730 in the basic format or 13:47:30 in the extended format.
It is also acceptable to omit lower order time elements for reduced accuracy: [hh]:[mm], [hh][mm] and [hh] are all used.
Midnight is a special case and can be referred to as both 00:00 and 24:00. The notation 00:00 is used at the beginning of a calendar day and is the more frequently used. At the end of a day use 24:00
This abstract DataType is the base type for all DataTypes used to provide the meta data for custom DataTypes like Structures and Enumerations.
This Structured DataType is used to provide the meta data for a custom Structure DataType. It is derived from the DataType DataTypeDefinition. The StructureDefinition is formally defined in Table 32.
Table 32 StructureDefinition Structure
|
Name |
Type |
Description |
|
StructureDefinition |
Structure |
|
|
DefaultEncodingId |
NodeId |
The NodeId of the default DataTypeEncoding for the DataType. The default shall always be Default Binary encoding. If the DataType is only used inside nested Structures and is not directly contained in an ExtensionObject, the encoding NodeId is null. The DefaultEncodingId in the StructureDefinition shall always be the Default Binary encoding for the DataType |
|
BaseDataType |
NodeId |
The NodeId of the direct supertype of the DataType. This might be the abstract Structure or the Union DataType. |
|
StructureType |
StructureType |
An enumeration that specifies the type of Structure defined by the DataType. The StructureType DataType is defined in 8.49. Only one of the fields defined for the data type is encoded into a value if the data type is a Union. |
|
Fields |
StructureField [] |
The list of fields that make up the data type. This definition assumes the structure has a sequential layout. The StructureField DataType is defined in 8.51. For Structures derived from another Structure DataType this list shall begin with the fields of the baseDataType followed by the fields of this StructureDefinition. |
This DataType is an enumeration that specifies type of Structure defined by a StructureDefinition. Its values are defined in Table 33.
Table 33 StructureType Values
|
Name |
Value |
Description |
|
Structure |
0 |
A Structure without optional fields where none of the fields allow subtyping |
|
StructureWithOptionalFields |
1 |
A Structure with optional fields where none of the fields allow subtyping |
|
Union |
2 |
A Union DataType where none of the fields allow subtyping |
|
StructureWithSubtypedValues |
3 |
A Structure without optional fields where one or more of the fields allow subtyping |
|
UnionWithSubtypedValues |
4 |
A Union DataType where one or more of the fields allow subtyping |
This Structured DataType is used to provide the metadata for a custom Enumeration or OptionSet DataType. It is derived from the DataType DataTypeDefinition. The EnumDefinition is formally defined in Table 34.
Table 34 EnumDefinition Structure
|
Name |
Type |
Description |
|
EnumDefinition |
Structure |
|
|
Fields |
EnumField [] |
The list of fields that make up the data type. The EnumField DataType is defined in 8.52. |
This Structured DataType is used to provide the metadata for a field of a custom Structure DataType. The StructureField is formally defined in Table 35.
Table 35 StructureField Structure
|
Name |
Type |
Description |
|
StructureField |
Structure |
|
|
Name |
String |
A name for the field that is unique within the StructureDefinition. The name is restricted to 512 characters and shall not contain Unicode control characters.Unicode control characters are defined by Unicode C0 and Unicode C1. |
|
Description |
LocalizedText |
A localized description of the field |
|
DataType |
NodeId |
The NodeId of the DataType for the field. When used by a StructureDefinition with a structureType of Structure, StructureWithOptionalFields or Union then the datatype shall be a concrete DataType, BaseDataType DataType or Structure DataType If the structureType is StructureWithSubtypedValues, or UnionWithSubtypedValues and the isOptional field is TRUE then the encoding of the field shall be able to transport any subtype of the DataType. OPC 10000-6 provides more details of specific encodings. |
|
ValueRank |
Int32 |
The value rank for the field. It shall be Scalar (-1) or a fixed rank Array (>=1). |
|
ArrayDimensions |
UInt32[] |
This field specifies the maximum supported length of each dimension. If the maximum is unknown the value shall be 0. The number of elements shall be equal to the value of the valueRank field. This field shall be null if valueRank ≤ 0. The maximum number of elements of an array transferred on the wire is 2 147 483 647 (max Int32). |
|
MaxStringLength |
UInt32 |
If the dataType field is a String, LocalizedText (text field) or ByteString then this field specifies the maximum supported length in bytes. If the maximum is unknown the value shall be 0. If the dataType field is not a String or ByteString the value shall be 0. If the valueRank is greater than 0 this field applies to each element of the array. |
|
IsOptional |
Boolean |
If the structureType is StructureWithOptionalFields this field indicates if a data type field in a Structure is optional. In this case a value of FALSE means the StructureField is always present in all occurances of the Structure DataType and a value of TRUE means the StructureField may be present in an occurance of the Structure DataType. If the structureType is Structure or Union this field shall be FALSE and shall be ignored. If the structureType is StructureWithSubtypedValues, or UnionWithSubtypedValues this field is used to indicate if the data type field allows subtyping. Subtyping is allowed when set to TRUE. |
StructureFields can be exposed as DataVariables that are children of the Variable that contains the Structure Value. In this case the BrowseName of the DataVariable shall be the same as the StructureField name and the NamespaceIndex of the BrowseName shall be the same as the Structure DataType Node NamespaceIndex.
OPC 10000-6 defines a number of DataEncodings which specify how to serialize Structure DataTypes. Some of these DataEncodings are text based and make use of Name field. For this reason, the Name should be a String that starts with a letter and contains only letters, digits or the underscore (_). If a StructureField has a Name that does not meet these requirements it will be transformed using the Name encoding rules defined in OPC 10000-6 into a String that meets the requirements. This will result in text based DataEncodings with Names that are not friendly to human readers.
This Structured DataType is used to provide the metadata for a field of a custom Enumeration or OptionSet DataType. It is derived from the DataType EnumValueType. If used for an OptionSet DataType, the corresponding Value in the base type contains the number of the bit associated with the field. The EnumField is formally defined in Table 36.
Table 36 EnumField Structure
|
Name |
Type |
Description |
|
EnumField |
Structure |
|
|
Name |
String |
A name for the field that is unique within the EnumDefinition. |
OPC 10000-6 defines a number of DataEncodings which specify how to serialize Enumeration DataTypes. Some of these DataEncodings are text based and make use of Name field. For this reason, the Name should be a String that starts with a letter and contain only letters, digits or the underscore (_). If an EnumField has a Name that does not meet these requirements it will be transformed using the Name encoding rules defined in OPC 10000-6 into a String that meets the requirements. This will result in text based DataEncodings with Names that are not friendly to human readers.
This abstract DataType defines a ByteString representing audio data. The audio stored in the ByteString could be formats like WAV or MP3 or any number of other audio formats. These formats are self-describing as part of the ByteString and are not specified in this specification.
This Built-in DataType defines a high-precision signed number. It consists of an arbitrary precision integer unscaled value and an integer scale. The scale is the inverse power of ten that is applied to the unscaled value.
This is a subtype of the UInt32 DataType with the OptionSetValues Property defined. It is used to define the permissions of a Node. The PermissionType is formally defined in Table 37.
Table 37 PermissionType Definition
|
Name |
Bit |
Description |
|
Browse |
0 |
The Client is allowed to see the references to and from the Node. This implies that the Client is able to Read to Attributes other than the Value or the RolePermissions Attribute. This Permission is valid for all NodeClasses. |
|
ReadRolePermissions |
1 |
The Client is allowed to read the RolePermissions Attribute. This Permission is valid for all NodeClasses. |
|
WriteAttribute |
2 |
The Client is allowed to write to Attributes other than the Value, Historizing or RolePermissions Attribute if the WriteMask indicates that the Attribute is writeable. This bit affects the value of a UserWriteMask Attribute. This Permission is valid for all NodeClasses. |
|
WriteRolePermissions |
3 |
The Client is allowed to write to the RolePermissions Attribute if the WriteMask indicates that the Attribute is writeable. This bit affects the value of the UserWriteMask Attribute. This Permission is valid for all NodeClasses. |
|
WriteHistorizing |
4 |
The Client is allowed to write to the Historizing Attributes if the WriteMask indicates that the Attribute is writeable. This bit affects the value of the UserWriteMask Attribute. This Permission is only valid for Variables. |
|
Read |
5 |
The Client is allowed to read the Value Attribute. This bit affects the CurrentRead bit of the UserAccessLevel Attribute. This Permission is only valid for Variables. |
|
Write |
6 |
The Client is allowed to write the Value Attribute. This bit affects the CurrentWrite bit of the UserAccessLevel Attribute. This Permission is only valid for Variables. |
|
ReadHistory |
7 |
The Client is allowed to read the history associated with a Node. For Variables, this bit affects the HistoryRead bit of the UserAccessLevel Attribute. This Permission is only valid for Variables (for reading historical values), and Objects or Views (for reading historical events). |
|
InsertHistory |
8 |
The Client is allowed to insert the history associated with a Node. For Variables, this bit affects the HistoryWrite bit of the UserAccessLevel Attribute. This Permission is only valid for Variables (for inserting historical values), and Objects or Views (for inserting historical events). |
|
ModifyHistory |
9 |
The Client is allowed to modify the history associated with a Node. For Variables, this bit affects the HistoryWrite bit of the UserAccessLevel Attribute. This Permission is only valid for Variables (for modifying historical values), and Objects or Views (for modifying historical events). |
|
DeleteHistory |
10 |
The Client is allowed to delete the history associated with a Node. For Variables, this bit affects the HistoryWrite bit of the UserAccessLevel Attribute. This Permission is only valid for Variables (for deleting historical values), and Objects or Views (for deleting historical events). |
|
ReceiveEvents |
11 |
A Client only receives an Event if this bit is set on the Node identified by the EventTypeId field and on the Node identified by the SourceNode field. This Permission is only valid for EventType Nodes or SourceNodes. |
|
Call |
12 |
The Client is allowed to call the Method if this bit is set on the Object or ObjectType Node passed in the Call request and the Method Instance associated with that Object or ObjectType. This bit affects the UserExecutable Attribute when set on Method Node. This Permission is only valid for Objects, ObjectType or Methods. |
|
AddReference |
13 |
The Client is allowed to add references to the Node. This Permission is valid for all NodeClasses. |
|
RemoveReference |
14 |
The Client is allowed to remove references from the Node. This Permission is valid for all NodeClasses. |
|
DeleteNode |
15 |
The Client is allowed to delete the Node. This Permission is valid for all NodeClasses. |
|
AddNode |
16 |
The Client is allowed to add Nodes to the Namespace. This Permission is only used in the DefaultRolePermissions and DefaultUserRolePermissions Properties of a NamespaceMetadata Object |
|
Reserved |
17-31 |
These bits are reserved for use by OPC UA. |
This is a subtype of the UInt16 DataType with the OptionSetValues Property defined. It is used to define the access restrictions of a Node. The AccessRestrictionType is formally defined in Table 38.
Table 38 AccessRestrictionType Definition
|
Name |
Bit |
Description |
|
SigningRequired |
0 |
The Client can only access the Node when using a SecureChannel which digitally signs all messages. This does not apply to the Browse permission if the ApplyRestrictionsToBrowse is not set. |
|
EncryptionRequired |
1 |
The Client can only access the Node when using a SecureChannel which encrypts all messages. This does not apply to the Browse permission if the ApplyRestrictionsToBrowse is not set. |
|
SessionRequired |
2 |
The Client cannot access the Node when using SessionlessInvoke Service invocation. |
|
ApplyRestrictionsToBrowse |
3 |
If this bit is set, the access restrictions SigningRequired and EncryptionRequired are also applied to the Browse permission defined in Table 37. |
This is a subtype of the Byte DataType with the OptionSetValues Property defined. It is used to indicate how the Value of a Variable can be accessed (read/write) and if it contains current and/or historic data. The AccessLevelType is formally defined in Table 39.
Table 39 AccessLevelType Definition
|
Name |
Bit |
Description |
|
0 |
Indicates if the current value is
readable. It also indicates if the current value of the Variable is
available. |
|
|
CurrentWrite |
1 |
Indicates if the current value is writeable.
It also indicates if the current value of the Variable is available. |
|
HistoryRead |
2 |
Indicates if the history of the value is
readable. It also indicates if the history of the Variable is
available via the OPC UA Server. |
|
HistoryWrite |
3 |
Indicates if the history of the value is writeable. It also indicates if the history of the Variable is available via the OPC UA Server. (0 means not writeable, 1 means writeable). |
|
SemanticChange |
4 |
This flag is set for Properties that define semantic aspects of the parent Node of the Property and where the Property Value, and thus the semantic, may change during operation. (0 means is not a semantic, 1 means is a semantic). |
|
StatusWrite |
5 |
Indicates if the current StatusCode of the value is writeable (0 means only StatusCode Good is writeable, 1 means any StatusCode is writeable). |
|
TimestampWrite |
6 |
Indicates if the current SourceTimestamp is writeable (0 means only null timestamps are writeable, 1 means any timestamp value is writeable). |
|
Reserved |
7 |
Reserved for future use. Shall always be zero. |
This is a subtype of the UInt32 DataType with the OptionSetValues Property defined. It is used to indicate how the Value of a Variable can be accessed (read/write), if it contains current and/or historic data and its atomicity.
The AccessLevelExType DataType is an extended version of the AccessLevelType DataType and as such contains the 8 bits of the AccessLevelType as the first 8 bits.
The NonatomicRead, and NonatomicWrite Fields represent the atomicity of a Variable. In general Atomicity is expected of OPC UA read and write operations. These Fields are used by systems, in particular hard-realtime controllers, which can not ensure atomicity.
The NoSubDataTypes Field represents the ability of a Variable to accept derived DataTypes. In general Variables are expected to allow the defined DataType or any subtype of that DataType. This Field is used to indicate a Variable restricts the DataType to only what is defined, that is no subtypes are allowed.
The NonVolatile Field represents the volatility of the Variable. This Field is used to indicate a Server shall ensure the Value of the Variable is persisted over a restart.
The Constant Field represents the changeability of the Variable and if changes in its Value trigger changes to the ConfigurationVersion Property of the NamespaceMetadata Object for the Namespace of the Variable. When this Field is 0 the Value of the Variable may change at any time and Value changes shall not trigger changes in the ConfigurationVersion Property. When this Field is 1 the Value of the Variable changes infrequently (e.g. by configuration change) and each change in Value shall trigger changes to the ConfigurationVersion Property (and the ConfigurationVersion Property shall be provided along with the parent NamespaceMetadata Object for the Namespace of the Variable).
Table 40 defines the combinations of Constant and NonVolatile Fields and their use cases.
Table 40 Use Cases of Constant and NonVolatile Fields
|
Constant |
NonVolatile |
Use Case |
|
0 |
0 |
Can not be assumed to be constant or non-volatile |
|
0 |
1 |
Not constant and non-volatile |
|
1 |
0 |
constant and volatile. The related ConfigurationVersion shall be changed with each Server restart. |
|
1 |
1 |
Constant and non-volatile |
The AccessLevelExType is formally defined in Table 41.
Table 41 AccessLevelExType Definition
|
Name |
Bit |
Description |
|
CurrentRead |
0 |
See 8.57. |
|
CurrentWrite |
1 |
See 8.57. |
|
HistoryRead |
2 |
See 8.57. |
|
HistoryWrite |
3 |
See 8.57. |
|
SemanticChange |
4 |
See 8.57. |
|
StatusWrite |
5 |
See 8.57. |
|
TimestampWrite |
6 |
See 8.57. |
|
Reserved |
7 |
See 8.57. |
|
NonatomicRead |
8 |
Indicates non-atomicity for Read access (0 means that atomicity is assured). |
|
NonatomicWrite |
9 |
Indicates non-atomicity for Write access (0 means that atomicity is assured). |
|
WriteFullArrayOnly |
10 |
Indicates if Write of IndexRange is supported (0 means Write of IndexRange is supported). |
|
NoSubDataTypes |
11 |
Indicates if the Variable doesnt allow its DataType to be subtyped (0 means the Variable accepts the defined DataType and subtypes of that DataType). |
|
NonVolatile |
12 |
Indicates if the Variable is non-volatile (0 means it is volatile or not known to be, 1 means non-volatile). |
|
Constant |
13 |
Indicates if the Value of the Variable can be considered constant (0 means the Value is not constant, 1 means the Value is constant). |
|
Reserved |
14:31 |
Reserved for future use. Shall always be zero. |
This is a subtype of the Byte DataType with the OptionSetValues Property defined. It is used to indicate if a Node can be used to subscribe to Events or read / write historic Events.
The EventNotifierType is formally defined in Table 42.
Table 42 EventNotifierType Definition
|
Name |
Bit |
Description |
|
SubscribeToEvents |
0 |
Indicates if it can be used to subscribe to Events (0 means cannot be used to subscribe to Events, 1 means can be used to subscribe to Events). |
|
Reserved |
1 |
Reserved for future use. Shall always be zero. |
|
HistoryRead |
2 |
Indicates if the history of the Events is readable (0 means not readable, 1 means readable). |
|
HistoryWrite |
3 |
Indicates if the history of the Events is writeable (0 means not writeable, 1 means writeable). |
|
Reserved |
4:7 |
Reserved for future use. Shall always be zero. |
This is a subtype of the UInt32 DataType with the OptionSetValues Property defined. It is used to define the Attribute access restrictions of a Node. The AttributeWriteMask is formally defined in Table 43.
If a bit is set to 0, it means the Attribute is not writeable. If a bit is set to 1, it means it is writeable. If a Node does not support a specific Attribute, the corresponding bit has to be set to 0.
Table 43 Bit mask for WriteMask and UserWriteMask
|
Field |
Bit |
Description |
|
AccessLevel |
0 |
Indicates if the AccessLevel Attribute is writeable. |
|
ArrayDimensions |
1 |
Indicates if the ArrayDimensions Attribute is writeable. |
|
BrowseName |
2 |
Indicates if the BrowseName Attribute is writeable. |
|
ContainsNoLoops |
3 |
Indicates if the ContainsNoLoops Attribute is writeable. |
|
DataType |
4 |
Indicates if the DataType Attribute is writeable. |
|
Description |
5 |
Indicates if the Description Attribute is writeable. |
|
DisplayName |
6 |
Indicates if the DisplayName Attribute is writeable. |
|
EventNotifier |
7 |
Indicates if the EventNotifier Attribute is writeable. |
|
Executable |
8 |
Indicates if the Executable Attribute is writeable. |
|
Historizing |
9 |
Indicates if the Historizing Attribute is writeable. |
|
InverseName |
10 |
Indicates if the InverseName Attribute is writeable. |
|
IsAbstract |
11 |
Indicates if the IsAbstract Attribute is writeable. |
|
MinimumSamplingInterval |
12 |
Indicates if the MinimumSamplingInterval Attribute is writeable. |
|
NodeClass |
13 |
Indicates if the NodeClass Attribute is writeable. |
|
NodeId |
14 |
Indicates if the NodeId Attribute is writeable. |
|
Symmetric |
15 |
Indicates if the Symmetric Attribute is writeable. |
|
UserAccessLevel |
16 |
Indicates if the UserAccessLevel Attribute is writeable. |
|
UserExecutable |
17 |
Indicates if the UserExecutable Attribute is writeable. |
|
UserWriteMask |
18 |
Indicates if the UserWriteMask Attribute is writeable. |
|
ValueRank |
19 |
Indicates if the ValueRank Attribute is writeable. |
|
WriteMask |
20 |
Indicates if the WriteMask Attribute is writeable. |
|
ValueForVariableType |
21 |
Indicates if the Value Attribute is writeable for a VariableType. It does not apply for Variables since this is handled by the AccessLevel and UserAccessLevel Attributes for the Variable. For Variables this bit shall be set to 0. |
|
DataTypeDefinition |
22 |
Indicates if the DataTypeDefinition Attribute is writeable. |
|
RolePermissions |
23 |
Indicates if the RolePermissions Attribute is writeable. |
|
AccessRestrictions |
24 |
Indicates if the AccessRestrictions Attribute is writeable. |
|
AccessLevelEx |
25 |
Indicates if the AccessLevelEx Attribute is writeable. |
|
Reserved |
26:31 |
Reserved for future use. Shall always be zero. |
This structured DataType is used to represent the currency of a Variable Value based on ISO 4217. Its elements are described in Table 44.
Table 44 CurrencyUnitType Definition
|
Name |
Type |
Description |
|
CurrencyUnitType |
structure |
|
|
NumericCode |
Int16 |
Three-digit code numeric code assigned to each currency in ISO 4217. If unknown or not available this shall be -1.
Converting the number to a string shall always produce a 3 character string with leading zeros when necessary (e.g. the number 36 shall be presented as 036). Non-decimal currencies shall not be supported. |
|
Exponent |
SByte |
Number of digits after the decimal separator. If unknown or not available this shall be -1. exponent expresses the relationship between the major currency unit and its corresponding minor currency unit. For example, USD (United States dollar) is equal to 100 of its minor currency unit the "cent". So the exponent is 2 (10 to the power 2 is 100). |
|
AlphabeticCode |
String |
Three-letter alphabetic code as defined by ISO 4217. |
|
Currency |
LocalizedText |
Full name of currency as defined by ISO 4217. |
Examples:
|
numericCode |
exponent |
alphabeticCode |
currency |
|
036 |
2 |
AUD |
Australian Dollar |
|
978 |
2 |
EUR |
Euro |
|
356 |
2 |
INR |
Indian Rupee |
|
840 |
2 |
USD |
US Dollar |
|
826 |
2 |
GBP |
Pound Sterling |
|
392 |
0 |
JPY |
Yen |
The remainder of 8.61 defines EventTypes. Their representation in the AddressSpace is specified in OPC 10000-5. Other parts of this series of standards may specify additional EventTypes. Figure 38 informally describes the hierarchy of these EventTypes.

Figure 38 Standard EventType Hierarchy
The BaseEventType defines all general characteristics of an Event. All other EventTypes derive from it. There is no other semantic associated with this type.
SystemEvents are Events of SystemEventType that are generated as a result of some Event that occurs within the Server or by a system that the Server is representing.
ProgressEvents are Events of ProgressEventType that are generated to identify the progress of an operation. An operation can be a service call or something application specific like a program execution.
AuditEvents are Events of AuditEventType that are generated as a result of an action taken on the Server by a Client of the Server or as a result of some vendor specific action. For example, in response to a Client issuing a write to a Variable, the Server would generate an AuditEvent describing the Variable as the source and the user and Client session as the initiators of the Event.
Figure 39 illustrates the defined behaviour of an OPC UA Server in response to an auditable action request. If the action is accepted, then an action AuditEvent is generated and processed by the Server. If the action is not accepted due to security reasons, a security AuditEvent is generated and processed by the Server. The Server may involve the underlying device or system in the process but it is the Servers responsibility to provide the Event to any interested Clients. Clients are free to subscribe to Events from the Server and will receive the AuditEvents in response to normal Publish requests.
All action requests include a human readable AuditEntryId. The AuditEntryId is included in the AuditEvent to allow human readers to correlate an Event with the initiating action. The AuditEntryId typically contains who initiated the action and from where it was initiated.
The Server may elect to optionally persist the AuditEvents in addition to the mandatory Event Subscription delivery to Clients.

Figure 39 Audit Behaviour of a Server
Figure 40 illustrates the expected behaviour of an aggregating Server in response to an auditable action request. This use case involves the aggregating Server passing on the action to one of its aggregated Servers. The general behaviour described above is extended by this behaviour and not replaced. That is, the request could fail and generate a security AuditEvent within the aggregating Server. The normal process is to pass the action down to an aggregated Server for processing. The aggregated Server will, in turn, follow this behaviour or the general behaviour and generate the appropriate AuditEvents. The aggregating Server periodically issues publish requests to the aggregated Servers. These collected Events are merged with self-generated Events and made available to subscribing Clients. If the aggregating Server supports the optional persisting of AuditEvent, then the collected Events are persisted along with locally-generated Events.
The aggregating Server may map the authenticated user account making the request to one of its own accounts when passing on the request to an aggregated Server. It shall, however, preserve the AuditEntryId by passing it on as received. The aggregating Server may also generate its own AuditEvent for the request prior to passing it on to the aggregated Server, in particular, if the aggregating Server needs to break a request into multiple requests that are each directed to separate aggregated Servers or if part of a request is denied due to security on the aggregating Server.

Figure 40 Audit Behaviour of an Aggregating Server
This is a subtype of AuditEventType and is used only for categorization of security-related Events. This type follows all behaviour of its parent type.
This is a subtype of AuditSecurityEventType and is used for categorization of security-related Events from the SecureChannel Service Set defined in OPC 10000-4.
This is a subtype of AuditChannelEventType and is used for Events generated from calling the OpenSecureChannel Service defined in OPC 10000-4.
This is a subtype of AuditSecurityEventType and is used for categorization of security-related Events from the Session Service Set defined in OPC 10000-4.
This is a subtype of AuditSessionEventType and is used for Events generated from calling the CreateSession Service defined in OPC 10000-4.
This is a subtype of AuditCreateSessionEventType and is used for Events generated from calling the CreateSession Service defined in OPC 10000-4 if the EndpointUrl used in the service call does not match the Servers HostNames (see OPC 10000-4 for details). This Type has been deprecated and will be removed in a future version.
This is a subtype of AuditSessionEventType and is used for Events generated from calling the ActivateSession Service defined in OPC 10000-4.
This is a subtype of AuditSessionEventType and is used for Events generated from calling the Cancel Service defined in OPC 10000-4.
This is a subtype of AuditSecurityEventType and is used only for categorization of Certificate related Events. This type follows all behaviours of its parent type. These AuditEvents will be generated for Certificate errors in addition to other AuditEvents related to service calls.
This is a subtype of AuditCertificateEventType and is used only for categorization of Certificate related Events. This type follows all behaviours of its parent type. This AuditEvent is generated if the HostName in the URL used to connect to the Server is not the same as one of the HostNames specified in the Certificate or if the Application and Software Certificates contain an application or product URI that does not match the URI specified in the ApplicationDescription provided with the Certificate. For more details on Certificates see OPC 10000-4.
This is a subtype of AuditCertificateEventType and is used only for categorization of Certificate related Events. This type follows all behaviours of its parent type. This AuditEvent is generated if the current time is outside the validity periods start date and end date.
This is a subtype of AuditCertificateEventType and is used only for categorization of Certificate related Events. This type follows all behaviours of its parent type. This AuditEvent is generated if the certificate structure is invalid or if the Certificate has an invalid signature.
This is a subtype of AuditCertificateEventType and is used only for categorization of Certificate related Events. This type follows all behaviours of its parent type. This AuditEvent is generated if the Certificate is not trusted, that is, if the Issuer Certificate is unknown.
This is a subtype of AuditCertificateEventType and is used only for categorization of Certificate related Events. This type follows all behaviours of its parent type. This AuditEvent is generated if a Certificate has been revoked or if the revocation list is not available (i.e. a network interruption prevents the Application from accessing the list).
This is a subtype of AuditCertificateEventType and is used only for categorization of Certificate related Events. This type follows all behaviours of its parent type. This AuditEvent is generated if a Certificate set of uses does not match the requested use for the Certificate (i.e. Application, Software or Certificate Authority).
This is a subtype of AuditEventType and is used for categorization of node management related Events. This type follows all behaviours of its parent type.
This is a subtype of AuditNodeManagementEventType and is used for Events generated from calling the AddNodes Service defined in OPC 10000-4.
This is a subtype of AuditNodeManagementEventType and is used for Events generated from calling the DeleteNodes Service defined in OPC 10000-4.
This is a subtype of AuditNodeManagementEventType and is used for Events generated from calling the AddReferences Service defined in OPC 10000-4.
This is a subtype of AuditNodeManagementEventType and is used for Events generated from calling the DeleteReferences Service defined in OPC 10000-4.
This is a subtype of AuditEventType and is used for categorization of update related Events. This type follows all behaviours of its parent type.
This is a subtype of AuditUpdateEventType and is used for categorization of write update related Events. This type follows all behaviours of its parent type.
This is a subtype of AuditUpdateEventType and is used for categorization of history update related Events. This type follows all behaviours of its parent type.
This is a subtype of AuditEventType and is used for categorization of Method related Events. This type follows all behaviours of its parent type.
A DeviceFailureEvent is an Event of DeviceFailureEventType that indicates a failure in a device of the underlying system.
A SystemStatusChangeEvent is an Event of SystemStatusChangeEventType that indicates a status change in a system. For example, if the status indicates an underlying system is not running, then a Client cannot expect any Events from the underlying system. A Server can identify its own status changes using this EventType.
ModelChangeEvents are generated to indicate a change of the AddressSpace structure. The change may consist of adding or deleting a Node or Reference. Although the relationship of a Variable or VariableType to its DataType is not modelled using References, changes to the DataType Attribute of a Variable or VariableType are also considered as model changes and therefore a ModelChangeEvent is generated if the DataType Attribute changes.
There is a correlation between ModelChangeEvents and the NodeVersion Property of Nodes. Every time a ModelChangeEvent is issued for a Node, its NodeVersion shall be changed, and every time the NodeVersion is changed, a ModelChangeEvent shall be generated. A Server shall support both the ModelChangeEvent and the NodeVersion Property or neither, but never only one of the two mechanisms.
This relation also implies that only those Nodes of the AddressSpace having a NodeVersion shall trigger a ModelChangeEvent. Other Nodes shall not trigger a ModelChangeEvent.
A ModelChangeEvent is always generated in the context of a View, including the default View where the whole AddressSpace is considered. Therefore the only Notifiers which report the ModelChangeEvents are View Nodes and the Server Object representing the default View. Each action generating a ModelChangeEvent may lead to several Events since it may affect different Views. If, for example, a Node was deleted from the AddressSpace, and this Node was also contained in a View A, there would be one Event having the AddressSpace as context and another having the View A as context. If a Node would only be removed from View A, but still exists in the AddressSpace, it would generate only a ModelChangeEvent for View A.
If a Client does not want to receive duplicates of changes then it shall use the filter mechanisms of the Event Subscription to filter only for the default View and suppress the ModelChangeEvents having other Views as the context.
When a ModelChangeEvent is issued on a View and the View supports the ViewVersion Property, then the ViewVersion shall be updated.
An implementation is not required to issue an Event for every update as it occurs. An OPC UA Server may be capable of grouping a series of transactions or simple updates into a larger unit. This series may constitute a logical grouping or a temporal grouping of changes. A single ModelChangeEvent may be issued after the last change of the series, to cover all of the changes. This is referred to as Event compression. A change in the NodeVersion and the ViewVersion may thus reflect a group of changes and not a single change.
BaseModelChangeEvents are Events of the BaseModelChangeEventType. The BaseModelChangeEventType is the base type for ModelChangeEvents and does not contain information about the changes but only indicates that changes occurred. Therefore the Client shall assume that any or all of the Nodes may have changed.
GeneralModelChangeEvents are Events of the GeneralModelChangeEventType. The GeneralModelChangeEventType is a subtype of the BaseModelChangeEventType. It contains information about the Node that was changed and the action that occurred to cause the ModelChangeEvent (e.g. add a Node, delete a Node, etc.). If the affected Node is a Variable or Object, then the TypeDefinitionNode is also present.
To allow Event compression, a GeneralModelChangeEvent contains an array of changes.
Two types of ModelChangeEvents are defined: the BaseModelChangeEvent that does not contain any information about the changes and the GeneralModelChangeEvent that identifies the changed Nodes via an array. The precision used depends on both the capability of the OPC UA Server and the nature of the update. An OPC UA Server may use either ModelChangeEvent type depending on circumstances. It may also define subtypes of these EventTypes adding additional information.
To ensure interoperability, the following guidelines for Events should be observed.
· If the array of the GeneralModelChangeEvent is present, then it should identify every Node that has changed since the preceding ModelChangeEvent.
· The OPC UA Server should emit exactly one ModelChangeEvent for an update or series of updates. It should not issue multiple types of ModelChangeEvent for the same update.
· Any Client that responds to ModelChangeEvents should respond to any Event of the BaseModelChangeEventType including its subtypes like the GeneralModelChangeEventType.
If a Client is not capable of interpreting additional information of the subtypes of the BaseModelChangeEventType, it should treat Events of these types the same way as Events of the BaseModelChangeEventType.
SemanticChangeEvents are Events of SemanticChangeEventType that are generated to indicate a change of the AddressSpace semantics. The change consists of a change to the Value Attribute of a Property.
The SemanticChangeEvent contains information about the Node owning the Property that was changed. If this is a Variable or Object, the TypeDefinitionNode is also present.
The SemanticChange bit of the AccessLevel Attribute of a Property indicates whether changes of the Property value are considered for SemanticChangeEvents (see 5.6.2).
The ViewVersion and NodeVersion Properties do not change due to the publication of a SemanticChangeEvent.
SemanticChangeEvents are handled in the context of a View the same way as ModelChangeEvents. This is defined in 9.32.3.
SemanticChangeEvents can be compressed the same way as ModelChangeEvents. This is defined in 9.32.4.
Annex A
(informative)
How to use the Address Space Model
Annex A points out some general considerations on how the Address Space Model can be used. Annex A is for information only, that is, each Server vendor can model its data in the appropriate way that fits its needs. However, it gives some hints the Server vendor may consider.
Typically OPC UA Servers will offer data provided by an underlying system like a device, a configuration database, an OPC COM Server, etc. Therefore the modelling of the data depends on the model of the underlying system as well as the requirements of the Clients accessing the OPC UA Server. It is also expected that companion specifications will be developed on top of OPC UA with additional rules on how to model the data. However, the remainder of Annex A will give some general considerations about the different concepts of OPC UA to model data and when they should be used, and when not.
OPC 10000-5:, Annex A, provides an overview of the design decisions made when modelling the information about the Server defined in OPC 10000-5.
Type definitions should be used whenever it is expected that the type information may be used more than once in the same system or for interoperability between different systems supporting the same type definitions.
Subclause 5.5.1 states: Objects are used to represent systems, system components, real-world objects, and software objects. Therefore ObjectTypes should be used if a type definition of those ObjectTypes is useful (see A.2).
From a more abstract point of view Objects are used to group Variables and other Objects in the AddressSpace. Therefore ObjectTypes should be used when some common structures/groups of Objects and/or Variables should be described. Clients can use this knowledge to program against the ObjectType structure and use the TranslateBrowsePathsToNodeIds Service defined in OPC 10000-4 on the instances.
Simple objects only having one value (e.g. a simple heat sensor) can also be modelled as VariableTypes. However, extensibility mechanisms should be considered (e.g. a complex heat sensor subtype could have several values) and whether that object should be exposed as an object in the Client's GUI or just as a value. Whenever a modeller is in doubt as to which solution to use the ObjectType having one Variable should be preferred.
VariableTypes are only used for DataVariables[1] and should be used when there are several Variables having the same semantic (e.g. set point). It is not necessary to define a VariableType that only reflects the DataType of a Variable, e.g. an Int32VariableType.
A.4.2 Properties or DataVariables
Besides the semantic differences of Properties and DataVariables described in Clause 4 there are also syntactical differences. A Property is identified by its BrowseName, that is, if Properties having the same semantic are used several times, they should always have the same BrowseName. The same semantic of DataVariables is captured in the VariableType.
If it is not clear which concept to use based on the semantic described in Clause 4, then the different syntax can help. The following points identify when it shall be a DataVariable.
· If it is a complex Variable or it should contain additional information in the form of Properties.
· If the type definition may be refined (subtyping).
· If the type definition should be made available so the Client can use the AddNodes Service defined in OPC 10000-4 to create new instances of the type definition.
· If it is a component of a complex Variable exposing a part of the value of the complex Variable.
A.4.3 Many Variables and / or Structured DataTypes
When structured data structures should be made available to the Client there are basically three different approaches:
a) Create several simple Variables using simple DataTypes always reflecting parts of the simple structure. Objects are used to group the Variables according to the structure of the data.
b) Create a Structured DataType and a simple Variable using this DataType.
c) Create a Structured DataType and a complex Variable using this DataType and also exposing the structured data structure as Variables of the complex Variable using simple DataTypes.
The advantages of the first approach are that the complex structure of the data is visible in the AddressSpace. A generic Client can easily access the data without knowledge of user-defined DataTypes and the Client can access individual parts of the structured data. The disadvantages of the first approach are that accessing the individual data does not provide any transactional context and for a specific Client the Server first has to convert the data and the Client has to convert the data, again, to get the data structure the underlying system provides.
The advantages of the second approach are, that the data is accessed in a transactional context and the Structured DataType can be constructed in a way that the Server does not have to convert the data and can pass directly to the specific Client that can directly use them. The disadvantages are that the generic Client might not be able to access and interpret the data or has at least the burden to read the DataTypeDefinition to interpret the data. The structure of the data is not visible in the AddressSpace; additional Properties describing the data structure cannot be added to the adequate places since they do not exist in the AddressSpace. Individual parts of the data cannot be read without accessing the whole data structure.
The third approach combines the other two approaches. Therefore a specific Client can access data in its native format in a transactional context, whereas a generic Client can access simple DataTypes of the components of the complex Variable. The disadvantage is that the Server must be able to provide the native format and also interpret it to be able to provide the information in simple DataTypes.
It is recommended to use the first approach. When a transactional context is needed or the Client should be able to get a large amount of data instead of subscribing to several individual values, then the third approach is suitable. However, the Server might not always have the knowledge to interpret the structured data of the underlying system and therefore has to use the second approach just passing the data to the specific Client who is able to interpret the data.
Server-defined Views can be used to present an excerpt of the AddressSpace suitable for a special class of Clients, for example maintenance Clients, engineering Clients, etc. The View only provides the information needed for the purpose of the Client and hides unnecessary information.
Methods should be used whenever some input is expected and the Server delivers a result. One should avoid using Variables to write the input values and other Variables to get the output results as it was necessary to do in OPC COM since there was no concept of a Method available. However, a simple OPC COM wrapper might not be able to do this.
Methods can also be used to trigger some execution in the Server that does not require input and / or output parameters.
Global Methods, that is, Methods that cannot directly be assigned to a special Object, should be assigned to the Server Object defined in OPC 10000-5.
Defining new ReferenceTypes should only be done if the predefined ReferenceTypes are not suitable. Whenever a new ReferenceType is defined, the most appropriate ReferenceType should be used as its supertype.
It is expected that Servers will have new defined hierarchical ReferenceTypes to expose different hierarchies, and new Nonhierarchical ReferenceTypes to expose relationships between Nodes in the AddressSpace.
New ModellingRules have to be defined if the predefined ModellingRules are not appropriate for the model exposed by the Server.
Depending on the model used by the underlying system the Server may need to define new ModellingRules, since the OPC UA Server may only pass the data to the underlying system and this system may use its own internal rules for instantiation, subtyping, etc.
Beside this, the predefined ModellingRules might not be sufficient to specify the required behaviour for instantiation and subtyping.
Annex B
(informative)
OPC UA Meta Model in UML
The OPC UA Meta Model (the OPC UA Address Space Model) is represented by UML classes and UML objects marked with the stereotype <<TypeExtension>>. Those stereotyped UML objects represent DataTypes or ReferenceTypes. The domain model can contain user-defined ReferenceTypes and DataTypes, also marked as <<TypeExtension>>. In addition, the domain model contains ObjectTypes, VariableTypes etc. represented as UML objects (see Figure B.1).
The OPC Foundation specifies not only the OPC UA Meta Model, but also defines some Nodes to organise the AddressSpace and to provide information about the Server as specified in OPC 10000-5.
Figure B.1 Background of OPC UA Meta Model
An example of a UML class representing the OPC UA concept Base is given in the UML class diagram in Figure B.2. OPC Attributes inherit from the abstract class Attribute and have a value identifying their data type. They are composed of a Node which is either optional (0..1) or required (1), such as BrowseName to Base in Figure B.2.

Figure B.2 Notation (I)
UML object diagrams are used to display <<TypeExtension>> objects (e.g. HasComponent in Figure B.3). In object diagrams, OPC Attributes are represented as UML attributes without data types and marked with the stereotype <<Attribute>>, like InverseName in the UML object HasComponent. They have values, like InverseName =ComponentOf for HasComponent. To keep the object diagrams simple, not all Attributes are shown (e.g. the NodeId of HasComponent).

Figure B.3 Notation (II)
OPC References are represented as UML associations marked with the stereotype <<Reference>>. If a particular ReferenceType is used, its name is used as the role name, identifying the direction of the Reference (e.g. Aggregates has the subtype HasComponent). For simplicity, the inverse role name is not shown (in the example SubtypeOf). When no role name is provided, it means that any ReferenceType can be used (only valid for class diagrams).
There are some special Attributes in OPC UA containing a NodeId and thereby referencing another Node. Those Attributes are represented as associations marked with the stereotype <<Attribute>>. The name of the Attribute is displayed as the role name of the TargetNode.
The value of the OPC Attribute BrowseName is represented by the UML object name, for example the BrowseName of the UML object HasComponent in Figure B.3 is HasComponent.
To highlight the classes explained in a class diagram, they are marked in grey (e.g. Base in Figure B.2). Only those classes have all of their relationships to other classes and attributes shown in the diagram. For the other classes, we provide only those attributes and relationships needed to understand the main classes of the diagram.
NOTE: Other parts of this series of standards can extend the OPC UA Meta Model by adding Attributes and defining new ReferenceTypes.
Base is shown in Figure B.4.

Figure B.4 Base
ReferenceType is shown in Figure B.5 and predefined ReferenceTypes in Figure B.6.

Figure B.5 Reference and ReferenceType
If Symmetric is false an InverseName shall be provided.
B.3.3 Predefined ReferenceTypes

Figure B.6 Predefined ReferenceTypes
Attributes are shown in Figure B.7.

Figure B.7 Attributes
There may be more Attributes defined in other parts of this series of standards.
Attributes used for references, which have a NodeId as DataType, are not shown in this diagram but are shown as stereotyped associations in the other diagrams.
Objects and ObjectTypes are shown in Figure B.8.

Figure B.8 Object and ObjectType
EventNotifier are shown in Figure B.9.

Figure B.9 EventNotifier
B.3.7 Variable and VariableType
Variable and VariableType are shown in Figure B.10.

Figure B.10 Variable and VariableType
The DataType of a Variable shall be the same as or a subtype of the DataType of its VariableType (referred with HasTypeDefinition).
If a HasProperty points to a Variable from a Base A then the following constraints apply:
· The Variable shall not be the SourceNode of a HasProperty or any other HierarchicalReferences Reference.
· All Variables having A as the SourceNode of a HasProperty Reference shall have a unique BrowseName in the context of A.
Method is shown in Figure B.11

Figure B.11 Method
DataType is shown in Figure B.12.

Figure B.12 DataType
View is shown in Figure B.13.

Figure B.13 View
Annex C
(normative)
Graphical notation
Annex C defines a graphical notation for OPC UA data. Annex C is normative, that is, the notation is used in this document to expose examples of OPC UA data. However, it is not required to use this notation to expose OPC UA data.
The graphical notation is able to expose all structural data of OPC UA. Nodes, their Attributes including their current value and References between the Nodes including the ReferenceType can be exposed. The graphical notation provides no mechanism to expose events or historical data.
The notation is divided into two parts. The simple notation only provides a simplified view on the data hiding some details like Attributes. The extended notation allows exposing all structure information of OPC UA, including Attribute values. The simple and the extended notation can be combined to expose OPC UA data in one figure.
Common to both notations is that neither any colour nor the thickness or style of lines is relevant for the notation. Those effects can be used to highlight certain aspects of a figure.
C.2.2 Simple notation
Depending on their NodeClass Nodes are represented by different graphical forms as defined in Table C.1.
Table C.1 Notation of Nodes depending on the NodeClass
|
NodeClass |
Graphical Representation |
Comment |
|
Object |
|
Rectangle including text representing the string-part of the DisplayName of the Object. The font shall not be set to italic. |
|
ObjectType |
|
Shadowed rectangle including text representing the string-part of the DisplayName of the ObjectType. The font shall be set in italic. |
|
Variable |
|
Rectangle with rounded corners including text representing the string-part of the DisplayName of the Variable. The font shall not be set in italic. |
|
VariableType |
|
Shadowed rectangle with rounded corners including text representing the string-part of the DisplayName of the VariableType. The font shall be set in italic. |
|
DataType |
|
Shadowed hexagon including text representing the string-part of the DisplayName of the DataType. The font shall be set in italic. |
|
ReferenceType |
|
Shadowed six-sided polygon including text representing the string-part of the DisplayName of the ReferenceType. The font shall be set in italic. |
|
Method |
|
Oval including text representing the string-part of the DisplayName of the Method. The font shall not be set to italic. |
|
View |
|
Trapezium including text representing the string-part of the DisplayName of the View. The font shall not be set to italic. |
References are represented as lines between Nodes as exemplified in Figure C.1. Those lines can vary in their form. They do not have to connect the Nodes with a straight line; they can have angles, arches, etc.
Figure C.1 Example of a Reference connecting two Nodes
Table C.2 defines how symmetric and asymmetric References are represented in general, and also defines shortcuts for some ReferenceTypes. Although it is recommended to use those shortcuts, it is not required. Thus, instead of using the shortcut, the generic solution can also be used.
Table C.2 Simple Notation of Nodes depending on the NodeClass
|
ReferenceType |
Graphical Representation |
Comment |
|
Any symmetric ReferenceType |
|
Symmetric ReferenceTypes are represented as lines between Nodes with closed and filled arrows on both sides pointing to the connected Nodes. Near the line has to be a text containing the string-part of the BrowseName of the ReferenceType. |
|
Any asymmetric ReferenceType |
|
Asymmetric ReferenceTypes are represented as lines between Nodes with a closed and filled arrow on the side pointing to the TargetNode. Near the line has to be a text containing the string-part of the BrowseName of the ReferenceType. |
|
Any hierarchical ReferenceType |
|
Asymmetric ReferenceTypes that are subtypes of HierarchicalReferences should be exposed the same way as asymmetric ReferenceTypes except that an open arrow is used. |
|
HasComponent |
|
The notation provides a shortcut for HasComponent References shown on the left. The single hashed line has to be near the TargetNode. |
|
HasProperty |
|
The notation provides a shortcut for HasProperty References shown on the left. The double hashed lines have to be near the TargetNode. |
|
HasTypeDefinition |
|
The notation provides a shortcut for HasTypeDefinition References shown on the left. The double closed and filled arrows have to point to the TargetNode. |
|
HasSubtype |
|
The notation provides a shortcut for HasSubtype References shown on the left. The double closed arrows have to point to the SourceNode. |
|
HasEventSource |
|
The notation provides a shortcut for HasEventSource References shown on the left. The closed arrow has to point to the TargetNode. |
|
HasInterface |
|
The notation provides a shortcut for the HasInterface References shown on the left. The closed arrow shall point to the TargetNode. |
In the extended notation some additional concepts are introduced. It is allowed only to use some of those concepts on elements of a figure.
The following rules define some special handling of structures.
· In general, values of all DataTypes should be represented by an appropriate string representation. Whenever a NamespaceIndex or LocaleId is used in those structures they can be omitted.
· The DisplayName contains a LocaleId and a String. Such a structure can be exposed as [<LocaleId>:]<String> where the LocaleId is optional. For example, a DisplayName can be en:MyName. Instead of that, MyName can also be used. This rule applies whenever a DisplayName is shown, including the text used in the graphical representation of a Node.
· The BrowseName contains the NamespaceIndex and a String. Such a structure can be exposed as [<NamespaceIndex>:]<String> where the NamespaceIndex is optional. For example, a BrowseName can be 1:MyName. Instead of that, MyName can also be used. This rule applies whenever a BrowseName is shown, including the text used in the graphical representation of a Node.
Instead of using the HasTypeDefinition reference to point from an Object or Variable to its ObjectType or VariableType the name of the TypeDefinition can be added to the text used in the Node. The TypeDefinition shall either be prefixed with :: or it is put in italic as the top line. Figure C.2 gives an example, where Node1 uses a Reference and Node2 the shortcut in both notation variants. A figure can contain HasTypeDefinition References for some Nodes and the shortcut for other Nodes. It is not allowed that a Node uses the shortcut and additionally is the SourceNode of a HasTypeDefinition.
Figure C.2 Example of using a TypeDefinition inside a Node
To display Attributes of a Node
additional text can be put inside the form representing the Node under
the text representing the DisplayName. The DisplayName and the
text describing the Attributes have to be separated using a horizontal
line. Each Attribute has to be set into a new text line. Each text line
shall contain the Attribute name followed by an = and the value of the
Attribute. On top of the first text line containing an Attribute
shall be a text line containing the underlined text Attribute. It is
not required to expose all Attributes of a Node. It is allowed to
show only a subset of Attributes. If an optional Attribute is not
provided, the Attribute can be marked by a strike-through line, for
example Description. Examples of exposing Attributes are shown
in Figure C.3.

Figure C.3 Example of exposing Attributes
To avoid too many Nodes in a figure it is allowed to expose Properties inside a Node, similar to Attributes. Therefore, the text field used for exposing Attributes is extended. Under the last text line containing an Attribute a new text line containing the underlined text Property has to be added. If no Attribute is provided, the text has to start with this text line. After this text line, each new text line shall contain a Property, starting with the BrowseName of the Property followed by = and the value of the Value Attribute of the Property. Figure C.4 shows some examples exposing Properties inline. It is allowed to expose some Properties of a Node inline, and other Properties as Nodes. It is not allowed to show a Property inline as well as an additional Node.

Figure C.4 Example of exposing Properties inline
Adding additional information to a figure using the graphical representation, for example callouts, is permitted.
Table C.3 defines how cardinality of Components with modelling rule are indicated on References.
Table C.3 Extended Notation of Reference Cardinality
|
Representation |
Cardinality |
Modelling Rule |
Example |
|
|
Not Specified |
Not Specified |
|
|
1 |
Exactly 1 |
Mandatory |
|
|
0..1 |
Zero or 1 |
Optional |
|
|
0..n |
Zero to Many |
OptionalPlaceholder |
|
|
1..n |
One to Many |
MandatoryPlaceholder |
|
|
x |
Exactly x where x is greater than 1 |
MandatoryPlaceholder |
|
|
0..y |
Minimum of 0 to a maximum of y |
OptionalPlaceholder |
|
|
x..y |
Minimum of x to a maximum of y where x and y are greater than 0 and y is greater than x |
MandatoryPlaceholder |
|
[GH95] Erich Gamma, Richard Helm, Ralph Johnson, John Vlissides, Design Patterns Elements of Reusable Object-Oriented Software, Addison-Wesley 1995
https://www.oreilly.com/library/view/design-patterns-elements/0201633612/
[FF04] Eric Freeman, Elisabeth Freeman, Kathy Sierra, Bert Bates, Head First Design Patterns, OReilly, 2004
https://www.oreilly.com/library/view/head-first-design/0596007124/
______________