
|
|
|
|
OPC 10000-5 |
|
|
OPC Unified Architecture Part 5: Information Model
Release 1.05.04 2024-10-15
|
|
Specification Type: |
Industry Standard Specification |
Comments: |
Report or view errata: http://www.opcfoundation.org/errata |
|
|
|
|
|
|
Document |
OPC 10000-5 |
|
|
|
Title: |
OPC Unified Architecture Part 5: Information Model |
Date: |
2024-10-15 |
|
|
|
|
|
|
Version: |
Release 1.05.04 |
Software: |
MS-Word |
|
|
|
Source: |
OPC 10000-5 - UA Specification Part 5 - Information Model.docx |
|
|
|
|
|
|
Author: |
OPC Foundation |
Status: |
Release |
|
|
|
|
|
CONTENTS
3 Terms, definitions, abbreviated terms and conventions
3.3 Conventions for Node descriptions
6.3 ObjectTypes for the Server Object
6.3.4 SessionsDiagnosticsSummaryType
6.3.5 SessionDiagnosticsObjectType
6.3.8 TransparentRedundancyType
6.3.9 NonTransparentRedundancyType
6.3.10 NonTransparentNetworkRedundancyType
6.3.15 NonTransparentBackupRedundancyType
6.4 ObjectTypes used as EventTypes
6.4.6 AuditOpenSecureChannelEventType
6.4.8 AuditCreateSessionEventType
6.4.9 AuditUrlMismatchEventType
6.4.10 AuditActivateSessionEventType
6.4.12 AuditCertificateEventType
6.4.13 AuditCertificateDataMismatchEventType
6.4.14 AuditCertificateExpiredEventType
6.4.15 AuditCertificateInvalidEventType
6.4.16 AuditCertificateUntrustedEventType
6.4.17 AuditCertificateRevokedEventType
6.4.18 AuditCertificateMismatchEventType
6.4.19 AuditNodeManagementEventType
6.4.21 AuditDeleteNodesEventType
6.4.22 AuditAddReferencesEventType
6.4.23 AuditDeleteReferencesEventType
6.4.25 AuditWriteUpdateEventType
6.4.26 AuditHistoryUpdateEventType
6.4.27 AuditUpdateMethodEventType
6.4.30 SystemStatusChangeEventType
6.4.31 BaseModelChangeEventType
6.4.32 GeneralModelChangeEventType
6.4.33 SemanticChangeEventType
6.4.34 EventQueueOverflowEventType
6.4.37 AuditClientUpdateMethodResultEventType
6.11 IOrderedObjectType Definition
7.5 ServerVendorCapabilityType
7.8 ServerDiagnosticsSummaryType
7.9 SamplingIntervalDiagnosticsArrayType
7.10 SamplingIntervalDiagnosticsType
7.11 SubscriptionDiagnosticsArrayType
7.12 SubscriptionDiagnosticsType
7.13 SessionDiagnosticsArrayType
7.14 SessionDiagnosticsVariableType
7.15 SessionSecurityDiagnosticsArrayType
7.16 SessionSecurityDiagnosticsType
7.24 3DCartesianCoordinatesType
8 Standard Objects and their Variables
8.2 Objects used to organise the AddressSpace structure
8.3 Server Object and its containing Objects
11.3 NonHierarchicalReferences
11.19 HasOptionalInputArgumentDescription
12.2 DataTypes defined in OPC 10000-3
12.3 DataTypes defined in OPC 10000-4
12.3.12 SecurityTokenRequestType
12.3.13 SignedSoftwareCertificate
12.8 SamplingIntervalDiagnosticsDataType
12.9 ServerDiagnosticsSummaryDataType
12.11 SessionDiagnosticsDataType
12.12 SessionSecurityDiagnosticsDataType
12.15 SubscriptionDiagnosticsDataType
12.16 ModelChangeStructureDataType
12.17 SemanticChangeStructureDataType
12.41 SemanticVersionString DataType
Annex A (informative) Design decisions when modelling the server information
A.2 ServerType and Server Object
A.3 Typed complex Objects beneath the Server Object
A.4 Properties versus DataVariables
A.5 Complex Variables using complex DataTypes
A.6 Complex Variables having an array
A.8 Usage of the BaseDataVariableType
Annex B (informative) DataTypeDictionary
Annex C (normative) OPC Binary Type Description System
C.3 Standard Type descriptions
C.6 OPC Binary Standard TypeDictionary
Annex D (informative) Geometrical references
Figure 1 – Standard AddressSpace structure.......................................... 60
Figure 2 – Views organization.............................................................. 61
Figure 3 – Objects organization............................................................ 62
Figure 4 – ObjectTypes organization..................................................... 63
Figure 5 – VariableTypes organization................................................... 63
Figure 6 – ReferenceType definitions.................................................... 64
Figure 7 – EventTypes organization...................................................... 65
Figure 8 – InterfaceTypes Organization................................................. 66
Figure 9 – Locations organization......................................................... 67
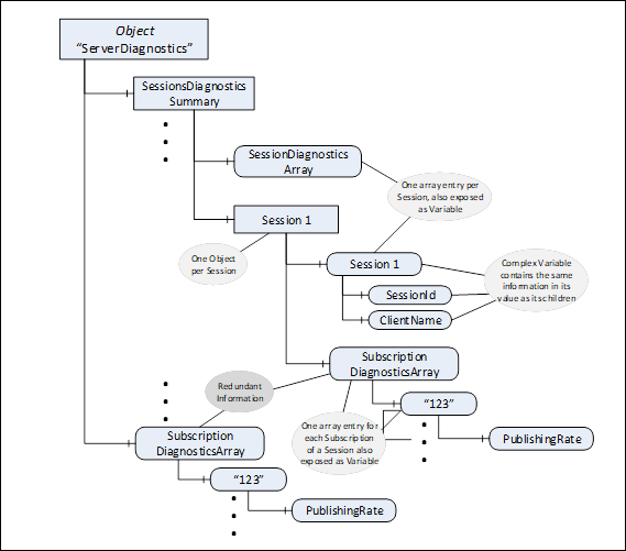
Figure 10 – Excerpt of diagnostic information of the Server....................... 68
Figure 11 – MyBitFieldType Example Illustration.................................... 127
Figure 12 – MyBitFieldArrayType Example Illustration............................. 129
Figure C.1 – OPC Binary Dictionary structure........................................ 134
Figure D.1 – Simple frame chain......................................................... 146
Figure D.2 – Rotations...................................................................... 147
Figure D.3 – Rotations of a frame....................................................... 148
Table 1 – Examples of DataTypes.......................................................... 3
Table 2 – TypeDefinition Table.............................................................. 4
Table 3 – Common Node Attributes........................................................ 5
Table 4 – Common Object Attributes....................................................... 5
Table 5 – Common Variable Attributes.................................................... 6
Table 6 – Common VariableType Attributes.............................................. 6
Table 7 – Common Method Attributes..................................................... 6
Table 8 – BaseObjectType definition....................................................... 7
Table 9 – ServerType definition............................................................. 8
Table 10 – ServerCapabilitiesType definition.......................................... 11
Table 11 – ServerDiagnosticsType definition........................................... 14
Table 12 – SessionsDiagnosticsSummaryType definition........................... 15
Table 13 – SessionDiagnosticsObjectType definition................................ 15
Table 14 – SessionDiagnosticsObjectType Additional Conformance Units.... 16
Table 15 – VendorServerInfoType definition........................................... 16
Table 16 – ServerRedundancyType definition......................................... 16
Table 17 – TransparentRedundancyType definition.................................. 17
Table 18 – NonTransparentRedundancyType definition............................. 17
Table 19 – NonTransparentNetworkRedundancyType definition.................. 18
Table 20 – OperationLimitsType definition.............................................. 19
Table 21 – AddressSpaceFileType definition........................................... 20
Table 22 – NamespaceMetadataType definition....................................... 21
Table 23 – NamespacesType definition.................................................. 22
Table 24 – NonTransparentBackupRedundancyType definition................... 23
Table 25 – BaseEventType definition..................................................... 24
Table 26 – AuditEventType definition.................................................... 27
Table 27 – AuditSecurityEventType definition......................................... 28
Table 28 – AuditChannelEventType definition......................................... 28
Table 29 – AuditOpenSecureChannelEventType definition......................... 29
Table 30 – AuditSessionEventType definition.......................................... 29
Table 31 – AuditCreateSessionEventType definition................................. 30
Table 32 – AuditUrlMismatchEventType definition.................................... 31
Table 33 – AuditActivateSessionEventType definition............................... 31
Table 34 – AuditActivateSessionEventType Additional Conformance Units... 32
Table 35 – AuditCancelEventType definition........................................... 32
Table 36 – AuditCertificateEventType definition....................................... 32
Table 37 – AuditCertificateDataMismatchEventType definition.................... 33
Table 38 – AuditCertificateExpiredEventType definition............................ 33
Table 39 – AuditCertificateInvalidEventType definition.............................. 33
Table 40 – AuditCertificateUntrustedEventType definition.......................... 34
Table 41 – AuditCertificateRevokedEventType definition........................... 34
Table 42 – AuditCertificateMismatchEventType definition.......................... 34
Table 43 – AuditNodeManagementEventType definition............................ 35
Table 44 – AuditAddNodesEventType definition....................................... 35
Table 45 – AuditDeleteNodesEventType definition................................... 35
Table 46 – AuditAddReferencesEventType definition................................ 36
Table 47 – AuditDeleteReferencesEventType definition............................ 36
Table 48 – AuditUpdateEventType definition........................................... 37
Table 49 – AuditWriteUpdateEventType definition.................................... 37
Table 50 – AuditHistoryUpdateEventType definition................................. 38
Table 51 – AuditUpdateMethodEventType definition................................. 38
Table 52 – SystemEventType definition................................................. 39
Table 53 – DeviceFailureEventType definition......................................... 39
Table 54 – SystemStatusChangeEventType definition.............................. 39
Table 55 – BaseModelChangeEventType definition.................................. 40
Table 56 – GeneralModelChangeEventType definition.............................. 40
Table 57 – SemanticChangeEventType definition.................................... 40
Table 58 – EventQueueOverflowEventType definition............................... 41
Table 59 – ProgressEventType definition............................................... 41
Table 60 – AuditClientEventType definition............................................. 42
Table 61 – AuditClientUpdateMethodResultEventType definition................. 42
Table 62 – ModellingRuleType definition................................................ 43
Table 63 – FolderType definition.......................................................... 43
Table 64 – DataTypeEncodingType definition.......................................... 43
Table 65 – AggregateFunctionType definition.......................................... 43
Table 66 – BaseInterfaceType definition................................................ 44
Table 67 – OrderedListType Definition................................................... 44
Table 68 – OrderedListType Additional Subcomponents............................ 44
Table 69 – IOrderedObjectType Definition.............................................. 45
Table 70 – BaseVariableType definition................................................. 45
Table 71 – PropertyType definition........................................................ 46
Table 72 – BaseDataVariableType definition........................................... 46
Table 73 – ServerVendorCapabilityType definition................................... 46
Table 74 – ServerStatusType definition.................................................. 47
Table 75 – BuildInfoType definition....................................................... 47
Table 76 – ServerDiagnosticsSummaryType definition.............................. 48
Table 77 – SamplingIntervalDiagnosticsArrayType definition...................... 48
Table 78 – SamplingIntervalDiagnosticsType definition............................. 49
Table 79 – SubscriptionDiagnosticsArrayType definition............................ 49
Table 80 – SubscriptionDiagnosticsType definition................................... 50
Table 81 – SessionDiagnosticsArrayType definition.................................. 51
Table 82 – SessionDiagnosticsVariableType definition.............................. 51
Table 83 – SessionSecurityDiagnosticsArrayType definition....................... 53
Table 84 – SessionSecurityDiagnosticsType definition.............................. 53
Table 85 – OptionSetType definition...................................................... 54
Table 86 – SelectionListType definition.................................................. 55
Table 87 – AudioVariableType definition................................................ 55
Table 88 – RationalNumberType Definition............................................. 56
Table 89 – VectorType Definition.......................................................... 56
Table 90 – 3DVectorType Definition...................................................... 56
Table 91 – CartesianCoordinatesType Definition..................................... 57
Table 92 – 3DCartesianCoordinatesType Definition.................................. 57
Table 93 – OrientationType Definition.................................................... 58
Table 94 – 3DOrientationType Definition................................................ 58
Table 95 – FrameType Definition.......................................................... 59
Table 96 – 3DFrameType Definition...................................................... 59
Table 97 – BitFieldType definition......................................................... 60
Table 98 – Root definition................................................................... 61
Table 99 – Views definition.................................................................. 61
Table 100 – Objects definition.............................................................. 62
Table 101 – Types definition................................................................ 62
Table 102 – ObjectTypes definition....................................................... 63
Table 103 – VariableTypes definition..................................................... 64
Table 104 – ReferenceTypes definition.................................................. 64
Table 105 – DataTypes definition......................................................... 65
Table 106 – EventTypes definition........................................................ 66
Table 107 – InterfaceTypes definition.................................................... 66
Table 108 – Locations definition........................................................... 67
Table 109 – Server definition............................................................... 68
Table 110 – Server Additional Conformance Units................................... 68
Table 111 – ExposesItsArray definition.................................................. 72
Table 112 – Mandatory definition.......................................................... 72
Table 113 – Optional definition............................................................. 72
Table 114 – OptionalPlaceholder definition............................................. 72
Table 115 – MandatoryPlaceholder definition.......................................... 73
Table 116 – GetMonitoredItems Method AddressSpace definition............... 73
Table 117 – ResendData Method AddressSpace definition........................ 74
Table 118 – SetSubscriptionDurable Method AddressSpace definition......... 74
Table 119 – RequestServerStateChange Method AddressSpace definition... 75
Table 120 – References ReferenceType................................................ 76
Table 121 – HierarchicalReferences ReferenceType................................ 76
Table 122 – NonHierarchicalReferences ReferenceType........................... 76
Table 123 – HasChild ReferenceType.................................................... 76
Table 124 – Aggregates ReferenceType................................................ 77
Table 125 – Organizes ReferenceType.................................................. 77
Table 126 – HasComponent ReferenceType........................................... 77
Table 127 – HasOrderedComponent ReferenceType................................ 78
Table 128 – HasProperty ReferenceType............................................... 78
Table 129 – HasSubtype ReferenceType............................................... 78
Table 130 – HasModellingRule ReferenceType....................................... 78
Table 131 – HasTypeDefinition ReferenceType....................................... 79
Table 132 – HasEncoding ReferenceType.............................................. 79
Table 133 – HasEventSource ReferenceType......................................... 79
Table 134 – HasNotifier ReferenceType................................................. 80
Table 135 – GeneratesEvent ReferenceType.......................................... 80
Table 136 – AlwaysGeneratesEvent ReferenceType................................. 80
Table 137 – HasArgumentDescription ReferenceType.............................. 80
Table 138 – HasOptionalInputArgumentDescription ReferenceType............ 81
Table 139 – HasInterface ReferenceType............................................... 82
Table 140 – HasAddIn ReferenceType................................................... 82
Table 141 – IsDeprecated ReferenceType.............................................. 82
Table 142 – HasStructuredComponent ReferenceType............................. 82
Table 143 – AssociatedWith ReferenceType........................................... 83
Table 144 – HasKeyValueDescription ReferenceType............................... 83
Table 145 – BaseDataType definition.................................................... 83
Table 146 – Boolean definition............................................................. 84
Table 147 – ByteString definition.......................................................... 84
Table 148 – AudioDataType definition................................................... 84
Table 149 – Image definition................................................................ 84
Table 150 – ImageBMP definition......................................................... 85
Table 151 – ImageGIF definition........................................................... 85
Table 152 – ImageJPG definition.......................................................... 85
Table 153 – ImagePNG definition......................................................... 85
Table 154 – DateTime definition........................................................... 86
Table 155 – UtcTime definition............................................................. 86
Table 156 – Enumeration definition....................................................... 86
Table 157 – IdType definition............................................................... 86
Table 158 – NodeClass definition......................................................... 87
Table 159 – StructureType definition..................................................... 87
Table 160 – Guid definition.................................................................. 87
Table 161 – LocalizedText definition..................................................... 87
Table 162 – NodeId definition.............................................................. 88
Table 163 – Number definition............................................................. 88
Table 164 – Decimal definition............................................................. 88
Table 165 – Double definition.............................................................. 88
Table 166 – Duration definition............................................................. 89
Table 167 – Float definition................................................................. 89
Table 168 – Integer definition.............................................................. 89
Table 169 – Int16 definition................................................................. 89
Table 170 – Int32 definition................................................................. 90
Table 171 – Int64 definition................................................................. 90
Table 172 – SByte definition................................................................ 90
Table 173 – UInteger definition............................................................ 90
Table 174 – Byte definition.................................................................. 91
Table 175 – UInt16 definition............................................................... 91
Table 176 – AccessRestrictionType definition......................................... 91
Table 177 – UInt32 definition............................................................... 91
Table 178 – UInt64 definition............................................................... 92
Table 179 – QualifiedName definition.................................................... 92
Table 180 – String definition................................................................ 92
Table 181 – LocaleId definition............................................................. 92
Table 182 – NormalizedString definition................................................. 93
Table 183 – DecimalString definition..................................................... 93
Table 184 – DurationString definition..................................................... 93
Table 185 – TimeString definition......................................................... 93
Table 186 – DateString definition.......................................................... 94
Table 187 – Structure definition............................................................ 94
Table 188 – Argument definition........................................................... 94
Table 189 – CurrencyUnitType definition................................................ 94
Table 190 – DataTypeDefinition definition.............................................. 95
Table 191 – EnumDefinition definition.................................................... 95
Table 192 – StructureDefinition definition............................................... 95
Table 193 – EnumValueType definition.................................................. 95
Table 194 – EnumField definition.......................................................... 96
Table 195 – OptionSet definition........................................................... 96
Table 196 – RolePermissionType definition............................................ 96
Table 197 – StructureField definition..................................................... 96
Table 198 – TimeZoneDataType definition.............................................. 97
Table 199 – Union definition................................................................ 97
Table 200 – XmlElement definition........................................................ 97
Table 201 – AddNodesItem definition.................................................... 97
Table 202 – AddReferencesItem definition............................................. 98
Table 203 – ApplicationDescription definition.......................................... 98
Table 204 – ContentFilter definition....................................................... 98
Table 205 – DataValue definition.......................................................... 98
Table 206 – DeleteNodesItem definition................................................. 99
Table 207 – DeleteReferencesItem definition.......................................... 99
Table 208 – DiagnosticInfo definition..................................................... 99
Table 209 – ExpandedNodeId definition................................................. 99
Table 210 – MessageSecurityMode definition........................................ 100
Table 211 – NumericRange definition.................................................. 100
Table 212 – SecurityTokenRequestType definition................................. 100
Table 213 – SignedSoftwareCertificate definition................................... 100
Table 214 – StatusCode definition....................................................... 101
Table 215 – UserIdentityToken definition.............................................. 101
Table 216 – AnonymousIdentityToken definition.................................... 101
Table 217 – IssuedIdentityToken definition........................................... 101
Table 218 – UserNameIdentityToken definition...................................... 102
Table 219 – X509IdentityToken definition............................................. 102
Table 220 – VersionTime definition..................................................... 102
Table 221 – BuildInfo Structure.......................................................... 102
Table 222 – BuildInfo definition.......................................................... 103
Table 223 – RedundancySupport values............................................... 103
Table 224 – RedundancySupport definition........................................... 103
Table 225 – ServerState values.......................................................... 104
Table 226 – ServerState definition...................................................... 104
Table 227 – RedundantServerDataType Structure.................................. 104
Table 228 – RedundantServerDataType definition.................................. 105
Table 229 – SamplingIntervalDiagnosticsDataType Structure................... 105
Table 230 – SamplingIntervalDiagnosticsDataType definition................... 105
Table 231 – ServerDiagnosticsSummaryDataType Structure.................... 106
Table 232 – ServerDiagnosticsSummaryDataType definition.................... 106
Table 233 – ServerStatusDataType Structure........................................ 107
Table 234 – ServerStatusDataType definition........................................ 107
Table 235 – SessionDiagnosticsDataType Structure............................... 107
Table 236 – SessionDiagnosticsDataType definition............................... 109
Table 237 – SessionSecurityDiagnosticsDataType Structure.................... 109
Table 238 – SessionSecurityDiagnosticsDataType definition.................... 109
Table 239 – ServiceCounterDataType Structure..................................... 110
Table 240 – ServiceCounterDataType definition..................................... 110
Table 241 – StatusResult Structure..................................................... 110
Table 242 – StatusResult definition..................................................... 110
Table 243 – SubscriptionDiagnosticsDataType Structure......................... 111
Table 244 – SubscriptionDiagnosticsDataType definition......................... 112
Table 245 – ModelChangeStructureDataType Structure.......................... 112
Table 246 – ModelChangeStructureDataType definition........................... 113
Table 247 – SemanticChangeStructureDataType Structure...................... 113
Table 248 – SemanticChangeStructureDataType definition...................... 113
Table 249 – BitFieldMaskDataType definition........................................ 113
Table 250 – NetworkGroupDataType Structure...................................... 114
Table 251 – NetworkGroupDataType definition...................................... 114
Table 252 – EndpointUrlListDataType Structure..................................... 114
Table 253 – EndpointUrlListDataType definition..................................... 114
Table 254 – KeyValuePair Structure.................................................... 114
Table 255 – KeyValuePair definition.................................................... 115
Table 256 – RationalNumber Structure................................................. 115
Table 258 – Vector Structure............................................................. 115
Table 260 – 3DVector Structure.......................................................... 116
Table 274 – DataTypeSchemaHeader structure..................................... 119
Table 275 – DataTypeSchemaHeader definition..................................... 119
Table 276 – DataTypeDescription structure........................................... 119
Table 277 – DataTypeDescription definition.......................................... 119
Table 278 – StructureDescription structure........................................... 120
Table 279 – StructureDescription definition........................................... 120
Table 280 – EnumDescription structure................................................ 120
Table 281 – EnumDescription definition............................................... 120
Table 282 – SimpleTypeDescription structure........................................ 121
Table 283 – SimpleTypeDescription definition....................................... 121
Table 284 – UABinaryFileDataType structure........................................ 121
Table 285 – UABinaryFileDataType definition........................................ 121
Table 286 – PortableQualifiedName Structure....................................... 122
Table 287 – PortableQualifiedName definition....................................... 122
Table 288 – PortableNodeId Structure................................................. 122
Table 289 – PortableNodeId definition................................................. 122
Table 290 – UriString definition.......................................................... 123
Table 291 – UnsignedRationalNumber structure.................................... 123
Table 292 – UnsignedRationalNumber definition.................................... 123
Table 293 – SemanticVersionString definition........................................ 123
Table 294 – Backus–Naur Form Grammar for SemanticVersionString........ 123
Table 295 – Handle definition............................................................. 124
Table 296 – TrimmedString definition................................................... 125
Table 297 – RedundantServerMode values........................................... 125
Table 298 – RedundantServerMode definition....................................... 125
Table 299 – BitFieldDefinition Structure............................................... 126
Table 300 – BitFieldDefinition definition............................................... 126
Table 301 – MyBitFieldType VariableType Example................................ 127
Table 302 – MyBitFieldDefinitions BitFieldDefinition Example................... 127
Table 303 – MyBitFieldSubType VariableType Example.......................... 128
Table 304 – MyBitFieldSubDefinitions BitFieldDefinition Example.............. 128
Table 305 – MyBitFieldArrayType VariableType Example........................ 128
Table 306 – MyBitFieldArrayDefinitions BitFieldDefinition Example............ 129
Table C.1 – TypeDictionary components.............................................. 135
Table C.2 – TypeDescription components............................................. 136
Table C.3 – OpaqueType components................................................. 136
Table C.4 – EnumeratedType components............................................ 137
Table C.5 – StructuredType components.............................................. 137
Table C.6 – FieldType components..................................................... 137
Table C.7 – EnumeratedValue components........................................... 139
Table C.8 – ImportDirective components.............................................. 139
Table C.9 – Standard Type descriptions............................................... 140
OPC Foundation
____________
UNIFIED ARCHITECTURE –
This specification is the specification for developers of OPC UA applications. The specification is a result of an analysis and design process to develop a standard interface to facilitate the development of applications by multiple vendors that shall inter-operate seamlessly together.
Copyright © 2006-2024, OPC Foundation, Inc.
COPYRIGHT RESTRICTIONS
Any unauthorized use of this specification may violate copyright laws, trademark laws, and communications regulations and statutes. This document contains information which is protected by copyright. All Rights Reserved. No part of this work covered by copyright herein may be reproduced or used in any form or by any means--graphic, electronic, or mechanical, including photocopying, recording, taping, or information storage and retrieval systems--without permission of the copyright owner.
OPC Foundation members and non-members are prohibited from copying and redistributing this specification. All copies must be obtained on an individual basis, directly from the OPC Foundation Web site http://www.opcfoundation.org.
PATENTS
The attention of adopters is directed to the possibility that compliance with or adoption of OPC specifications may require use of an invention covered by patent rights. OPC shall not be responsible for identifying patents for which a license may be required by any OPC specification, or for conducting legal inquiries into the legal validity or scope of those patents that are brought to its attention. OPC specifications are prospective and advisory only. Prospective users are responsible for protecting themselves against liability for infringement of patents.
WARRANTY AND LIABILITY DISCLAIMERS
WHILE THIS PUBLICATION IS BELIEVED TO BE ACCURATE, IT IS PROVIDED "AS IS" AND MAY CONTAIN ERRORS OR MISPRINTS. THE OPC FOUDATION MAKES NO WARRANTY OF ANY KIND, EXPRESSED OR IMPLIED, WITH REGARD TO THIS PUBLICATION, INCLUDING BUT NOT LIMITED TO ANY WARRANTY OF TITLE OR OWNERSHIP, IMPLIED WARRANTY OF MERCHANTABILITY OR WARRANTY OF FITNESS FOR A PARTICULAR PURPOSE OR USE. IN NO EVENT SHALL THE OPC FOUNDATION BE LIABLE FOR ERRORS CONTAINED HEREIN OR FOR DIRECT, INDIRECT, INCIDENTAL, SPECIAL, CONSEQUENTIAL, RELIANCE OR COVER DAMAGES, INCLUDING LOSS OF PROFITS, REVENUE, DATA OR USE, INCURRED BY ANY USER OR ANY THIRD PARTY IN CONNECTION WITH THE FURNISHING, PERFORMANCE, OR USE OF THIS MATERIAL, EVEN IF ADVISED OF THE POSSIBILITY OF SUCH DAMAGES.
The entire risk as to the quality and performance of software developed using this specification is borne by you.
RESTRICTED RIGHTS LEGEND
This Specification is provided with Restricted Rights. Use, duplication or disclosure by the U.S. government is subject to restrictions as set forth in (a) this Agreement pursuant to DFARs 227.7202-3(a); (b) subparagraph (c)(1)(i) of the Rights in Technical Data and Computer Software clause at DFARs 252.227-7013; or (c) the Commercial Computer Software Restricted Rights clause at FAR 52.227-19 subdivision (c)(1) and (2), as applicable. Contractor / manufacturer are the OPC Foundation, 16101 N. 82nd Street, Suite 3B, Scottsdale, AZ, 85260-1830.
COMPLIANCE
The OPC Foundation shall at all times be the sole entity that may authorize developers, suppliers and sellers of hardware and software to use certification marks, trademarks or other special designations to indicate compliance with these materials. Products developed using this specification may claim compliance or conformance with this specification if and only if the software satisfactorily meets the certification requirements set by the OPC Foundation. Products that do not meet these requirements may claim only that the product was based on this specification and must not claim compliance or conformance with this specification.
Trademarks
Most computer and software brand names have trademarks or registered trademarks. The individual trademarks have not been listed here.
GENERAL PROVISIONS
Should any provision of this Agreement be held to be void, invalid, unenforceable or illegal by a court, the validity and enforceability of the other provisions shall not be affected thereby.
This Agreement shall be governed by and construed under the laws of the State of Minnesota, excluding its choice or law rules.
This Agreement embodies the entire understanding between the parties with respect to, and supersedes any prior understanding or agreement (oral or written) relating to, this specification.
ISSUE REPORTING
The OPC Foundation strives to maintain the highest quality standards for its published specifications, hence they undergo constant review and refinement. Readers are encouraged to report any issues and view any existing errata here: http://www.opcfoundation.org/errata.
Revision 1.05.04 Highlights
The following table includes the Mantis issues resolved with this revision.
|
Mantis ID |
Scope |
Summary |
Resolution |
|
Feature |
Introduce an optional CurrentRoleIds property on SessionDiagnosticObjectType |
Added property to 6.3.5 SessionDiagnosticsObjectType and 6.4.10 AuditActivateSessionEventType |
|
|
Errata |
Incorrect BrowseName referenced |
Corrected BrowseName in Table 243 – SubscriptionDiagnosticsDataType Structure |
|
|
Clarification |
Clarification for SelectionListType property Selections |
Added clarifying text to 7.18 SelectionListType |
|
|
Clarification |
ClientUserId for JWT IssuedIdentityToken should be the SUB field not the NAME field |
Added clarifying text to 6.4.3 |
|
|
Errata |
AuditClientUpdateMethodResultEventType ObjectId and MethodId needs to be changed from NodeId to ExpandedNodeId |
Replaced NodeId with ExpandedNodeId in 6.4.37 |
|
|
Errata |
AuditUpdateMethodEventType is missing Output Arguments and StatusCode |
Added OutputArguments and StatusCodeId to 6.4.27 |
|
|
Errata |
AuditUrlMismatchEventType has been deprecated. |
Added note to 6.4.9 |
|
|
Errata |
AuditClientUpdateMethodResultEventType is not abstract |
Changed isAbstract to True in 6.4.37 |
OPC Unified Architecture
Part 5: Information Model Specification
This part of the OPC Unified Architecture defines the Information Model .The Information Model describes standardised Nodes of a Server’s AddressSpace. These Nodes are standardised types as well as standardised instances used for diagnostics or as entry points to server-specific Nodes. Thus, the Information Model defines the AddressSpace of an empty OPC UA Server. However, it is not expected that all Servers will provide all of these Nodes.
The following documents, in whole or in part, are normatively referenced in this document and are indispensable for its application. For dated references, only the edition cited applies. For undated references, the latest edition of the referenced document (including any amendments and errata) applies.
OPC 10000-1, OPC Unified Architecture - Part 1: Concepts
http://www.opcfoundation.org/UA/Part1/
OPC 10000-3, OPC Unified Architecture - Part 3: Address Space Model
http://www.opcfoundation.org/UA/Part3/
OPC 10000-4, OPC Unified Architecture - Part 4: Services
http://www.opcfoundation.org/UA/Part4/
OPC 10000-6, OPC Unified Architecture - Part 6: Mappings
http://www.opcfoundation.org/UA/Part6/
OPC 10000-7, OPC Unified Architecture - Part 7: Profiles
http://www.opcfoundation.org/UA/Part7/
OPC 10000-8, OPC Unified Architecture - Part 8: Data Access
http://www.opcfoundation.org/UA/Part8/
OPC 10000-9, OPC Unified Architecture - Part 9: Alarms and conditions
http://www.opcfoundation.org/UA/Part9/
OPC 10000-11, OPC Unified Architecture - Part 11: Historical Access
http://www.opcfoundation.org/UA/Part11/
OPC 10000-18, OPC Unified Architecture - Part 18: Role-Based Security
http://www.opcfoundation.org/UA/Part18/
OPC 10000-20, OPC Unified Architecture - Part 20: File Transfer
http://www.opcfoundation.org/UA/Part20/
RFC 2045, Multipurpose Internet Mail Extensions (MIME) Part One:
http://www.ietf.org/rfc/rfc2045.txt
RFC 2046, Multipurpose Internet Mail Extensions (MIME) Part Two:
https://www.ietf.org/rfc/rfc2046.txt
RFC 2047, Multipurpose Internet Mail Extensions (MIME) Part Three:
https://www.ietf.org/rfc/rfc2047.txt
RFC 3986, Uniform Resource Identifier (URI): Generic Syntax:
https://www.ietf.org/rfc/rfc3986.txt
ISO/IEC/IEEE 60559:2020, Information technology – Microprocessor Systems – Floating-Point arithmetic
https://www.iso.org/standard/80985.html
UTF-8, UTF-8, a transformation format of ISO 10646
http://www.ietf.org/rfc/rfc3629.txt
ISO/IEC 11578:1996, Information technology – Open Systems Interconnection – Remote Procedure Call (RPC)
https://www.iso.org/standard/2229.html
https://www.unicode.org/Public/UCD/latest/ucd/PropList.txt
For the purposes of this document, the terms and definitions given in OPC 10000-1 and OPC 10000-3, as well as the following apply.
ClientUserId
String that identifies the user of the client requesting an action
Note 1 to entry: The ClientUserId is obtained directly or indirectly from the UserIdentityToken passed by the Client in the ActivateSession Service call or from the authenticationToken in the requestHeader of a SessionlessInvoke Service call. See 6.4.3 for details.
XML Extensible Markup Language
Node definitions are specified using tables (see Table 2).
Attributes are defined by providing the Attribute name and a value, or a description of the value.
References are defined by providing the ReferenceType name, the BrowseName of the TargetNode and its NodeClass.
· If the TargetNode is a component of the Node being defined in the table, the Attributes of the composed Node are defined in the same row of the table.
· The DataType is only specified for Variables; "[<number>]" indicates a single-dimensional array, for multi-dimensional arrays the expression is repeated for each dimension (e.g. [2][3] for a two-dimensional array). For all arrays the ArrayDimensions is set as identified by <number> values. If no <number> is set, the corresponding dimension is set to 0, indicating an unknown size. If no number is provided at all the ArrayDimensions can be omitted. If no brackets are provided, it identifies a scalar DataType and the ValueRank is set to the corresponding value (see OPC 10000-3). In addition, ArrayDimensions is set to null or is omitted. If it can be Any or ScalarOrOneDimension, the value is put into "{<value>}", so either "{Any}" or "{ScalarOrOneDimension}" and the ValueRank is set to the corresponding value (see OPC 10000-3) and the ArrayDimensions is set to null or is omitted. Examples are given in Table 1.
Table 1 – Examples of DataTypes
|
Notation |
DataType |
ValueRank |
ArrayDimensions |
Description |
|
Int32 |
Int32 |
−1 |
omitted or null |
A scalar Int32. |
|
Int32[] |
Int32 |
1 |
omitted or {0} |
Single-dimensional array of Int32 with an unknown size. |
|
Int32[][] |
Int32 |
2 |
omitted or {0,0} |
Two-dimensional array of Int32 with unknown sizes for both dimensions. |
|
Int32[3][] |
Int32 |
2 |
{3,0} |
Two-dimensional array of Int32 with a size of 3 for the first dimension and an unknown size for the second dimension. |
|
Int32[5][3] |
Int32 |
2 |
{5,3} |
Two-dimensional array of Int32 with a size of 5 for the first dimension and a size of 3 for the second dimension. |
|
Int32{Any} |
Int32 |
−2 |
omitted or null |
An Int32 where it is unknown if it is scalar or array with any number of dimensions. |
|
Int32{ScalarOrOneDimension} |
Int32 |
−3 |
omitted or null |
An Int32 where it is either a single-dimensional array or a scalar. |
· The TypeDefinition is specified for Objects and Variables.
· The TypeDefinition column specifies a symbolic name for a NodeId, i.e., the specified Node points with a HasTypeDefinition Reference to the corresponding Node.
· The ModellingRule of the referenced component is provided by specifying the symbolic name of the rule in the ModellingRule column. In the AddressSpace, the Node shall use a HasModellingRule Reference to point to the corresponding ModellingRule Object.
If the NodeId of a DataType is provided, the symbolic name of the Node representing the DataType shall be used.
Nodes of all other NodeClasses cannot be defined in the same table; therefore only the used ReferenceType, their NodeClass and their BrowseName are specified. A reference to another part of this document points to their definition.
Table 2 illustrates the table. If no components are provided, the DataType, TypeDefinition and ModellingRule columns may be omitted and only a Comment column is introduced to point to the Node definition.
Each Node defined in this specification has ConformanceUnits defined in OPC 10000-7 that require the Node to be in the AddressSpace. If a Server supports a ConformanceUnit, it shall expose the Nodes related to the ConformanceUnit in its AddressSpace. If two Nodes are exposed, all References between the Nodes defined in this specification shall be exposed as well.
The relations between Nodes and ConformanceUnits are defined at the end of the tables defining Nodes, one row per ConformanceUnit. The ConformanceUnit is reflected with a Category element in the UANodeSet file (see OPC 10000-6).
The Nodes defined in a table are not only the Node defined on top level, for example an ObjectType, but also the Nodes that are referenced, as long as they are not defined in other tables. For example, the ObjectType ServerType defines its InstanceDeclarations in the same table, so the InstanceDeclarations are also bound to the ConformanceUnits defined for the table. The table even indirectly defines additional InstanceDeclarations as components of the top-level InstanceDeclarations, that are not directly visible in the table. The TypeDefinitions and DataTypes used in the InstanceDeclarations, and the ReferenceTypes are defined in their individual tables and not in the table itself, therefore they are not bound to the ConformanceUnits of the table. As another example, the OrderedListType references the GeneralModelChangeEventType, which is defined in another table, and therefore not bound to the ConformanceUnits of the table. In case of ambiguity, the Category element of the UaNodeSet file provides the precise information.
Table 2 – TypeDefinition Table
|
Attribute |
Value |
||||
|
Attribute name |
Attribute value. If it is an optional Attribute that is not set "--" will be used. |
||||
|
|
|
||||
|
References |
NodeClass |
BrowseName |
DataType |
TypeDefinition |
ModellingRule |
|
ReferenceType name |
NodeClass of the TargetNode. |
BrowseName of the target Node. |
DataType of the referenced Node, only applicable for Variables. |
TypeDefinition of the referenced Node, only applicable for Variables and Objects. |
Referenced ModellingRule of the referenced Object. |
|
NOTE Notes referencing footnotes of the table content. |
|||||
|
Conformance Units |
|||||
|
Name of conformance unit, one row per conformance unit |
|||||
Components of Nodes can be complex that is containing components by themselves. The TypeDefinition, NodeClass, DataType and ModellingRule can be derived from the type definitions, and the symbolic name can be created as defined in 4.1. Therefore those containing components are not explicitly specified; they are implicitly specified by the type definitions.
The NodeIds of all Nodes described in this standard are only symbolic names. OPC 10000-6 defines the actual NodeIds.
The symbolic name of each Node defined in this standard is its BrowseName, or, when it is part of another Node, the BrowseName of the other Node, a ".", and the BrowseName of itself. In this case "part of" means that the whole has a HasProperty or HasComponent Reference to its part. Since all Nodes not being part of another Node have a unique name in this standard, the symbolic name is unique. For example, the ServerType defined in 6.3.1 has the symbolic name "ServerType". One of its InstanceDeclarations would be identified as "ServerType.ServerCapabilities". Since this Object is complex, another InstanceDeclaration of the ServerType is "ServerType.ServerCapabilities.MinSupportedSampleRate". The Server Object defined in 8.3.2 is based on the ServerType and has the symbolic name "Server". Therefore, the instance based on the InstanceDeclaration described above has the symbolic name "Server.ServerCapabilities.MinSupportedSampleRate".
The NamespaceIndex for all NodeIds defined in this standard is 0. The namespace for this NamespaceIndex is specified in OPC 10000-3.
Note that this standard not only defines concrete Nodes, but also requires that some Nodes have to be generated, for example one for each Session running on the Server. The NodeIds of those Nodes are server-specific, including the Namespace. However the NamespaceIndex of those Nodes cannot be the NamespaceIndex 0, because they are not defined by the OPC Foundation but generated by the Server.
The text part of the BrowseNames for all Nodes defined in this standard is specified in the tables defining the Nodes. The NamespaceIndex for all BrowseNames defined in this document is 0.
For all Nodes specified in NamespaceIndex 0, the Attributes named in Table 3 shall be set as specified in Table 3.
Table 3 – Common Node Attributes
|
Attribute |
Value |
|
DisplayName |
The DisplayName is a LocalizedText. Each server shall provide the DisplayName identical to the BrowseName of the Node for the LocaleId "en". Whether the server provides translated names for other LocaleIds is server-specific. |
|
Description |
Optionally a server-specific description is provided. |
|
NodeClass |
Shall reflect the NodeClass of the Node. |
|
NodeId |
The NodeId is described by BrowseNames as defined in 4.1 and defined in OPC 10000-6. |
|
WriteMask |
Optionally the WriteMask Attribute can be provided. If the WriteMask Attribute is provided, it shall set all non-server-specific Attributes to not writable. For example, the Description Attribute may be set to writable since a Server may provide a server-specific description for the Node. The NodeId shall not be writable, because it is defined for each Node in this standard. |
|
UserWriteMask |
Optionally the UserWriteMask Attribute can be provided. The same rules as for the WriteMask Attribute apply. |
|
RolePermissions |
Optionally server-specific role permissions can be provided. |
|
UserRolePermissions |
Optionally the role permissions of the current Session can be provided. The value is server-specific and depends on the RolePermissions Attribute (if provided) and the current Session. |
|
AccessRestrictions |
Optionally server-specific access restrictions can be provided. |
For all Objects specified in NamespaceIndex 0, the Attributes named in Table 4 shall be set as specified in Table 4.
Table 4 – Common Object Attributes
|
Attribute |
Value |
|
EventNotifier |
Whether the Node can be used to subscribe to Events or not is server-specific. |
For all Variables specified in NamespaceIndex 0, the Attributes named in Table 5 shall be set as specified in Table 5.
Table 5 – Common Variable Attributes
|
Attribute |
Value |
|
MinimumSamplingInterval |
Optionally, a server-specific minimum sampling interval is provided. |
|
AccessLevel |
The access level for Variables used for type definitions is server-specific, for all other Variables defined in this standard, the access level shall allow reading; other settings are server-specific. |
|
UserAccessLevel |
The value for the UserAccessLevel Attribute is server-specific. It is assumed that all Variables can be accessed by at least one user. |
|
Value |
For Variables used as InstanceDeclarations, the value is server-specific; otherwise it shall represent the value described in the text. |
|
ArrayDimensions |
If the ValueRank does not identify an array of a specific dimension (i.e. ValueRank <= 0) the ArrayDimensions can either be set to null or the Attribute is missing. This behaviour is server-specific. If the ValueRank specifies an array of a specific dimension (i.e. ValueRank > 0) then the ArrayDimensions Attribute shall be specified. |
|
Historizing |
The value for the Historizing Attribute is server-specific. |
|
AccessLevelEx |
If the AccessLevelEx Attribute is provided, it shall have the bits 8, 9, and 10 set to 0, meaning that read and write operations on an individual Variable are atomic, and arrays can be partly written. |
For all VariableTypes specified in NamespaceIndex 0, the Attributes named in Table 6 shall be set as specified in Table 6.
Table 6 – Common VariableType Attributes
|
Attributes |
Value |
|
Value |
Optionally a server-specific default value can be provided. |
|
ArrayDimensions |
If the ValueRank does not identify an array of a specific dimension (i.e. ValueRank <= 0) the ArrayDimensions can either be set to null or the Attribute is missing. This behaviour is server-specific. If the ValueRank specifies an array of a specific dimension (i.e. ValueRank > 0) then the ArrayDimensions Attribute shall be specified. |
For all Methods specified in NamespaceIndex 0, the Attributes named in Table 7 shall be set as specified in Table 7.
Table 7 – Common Method Attributes
|
Attributes |
Value |
|
Executable |
All Methods defined in this specification shall be executable (Executable Attribute set to "True"), unless it is defined differently in the Method definition. |
|
UserExecutable |
The value of the UserExecutable Attribute is server-specific. It is assumed that all Methods can be executed by at least one user. |
Typically, the components of an ObjectType are fixed and can be extended by subtyping. However, since each Object of an ObjectType can be extended with additional components, this standard allows extending the standard ObjectTypes defined in this document with additional components. Thereby, it is possible to express the additional information in the type definition that would already be contained in each Object. Some ObjectTypes already provide entry points for server-specific extensions. However, it is not allowed to restrict the components of the standard ObjectTypes defined in this standard. An example of extending the ObjectTypes is putting the standard Property NodeVersion defined in OPC 10000-3 into the BaseObjectType, stating that each Object of the Server will provide a NodeVersion.
The BaseObjectType is used as type definition whenever there is an Object having no more concrete type definitions available. Servers should avoid using this ObjectType and use a more specific type, if possible. This ObjectType is the base ObjectType and all other ObjectTypes shall either directly or indirectly inherit from it. However, it might not be possible for Servers to provide all HasSubtype References from this ObjectType to its subtypes, and therefore it is not required to provide this information.
There are no References specified for this ObjectType. It is formally defined in Table 8.
Table 8 – BaseObjectType definition
|
Attribute |
Value |
|||||
|
BrowseName |
BaseObjectType |
|||||
|
IsAbstract |
False |
|||||
|
References |
NodeClass |
BrowseName |
DataType |
TypeDefinition |
ModellingRule |
|
|
Conformance Units |
||||||
|
Base Info Base Types |
||||||
This ObjectType defines the capabilities supported by the OPC UA Server. It is formally defined in Table 9.
Table 9 – ServerType definition
|
Attribute |
Value |
||||
|
BrowseName |
ServerType |
||||
|
IsAbstract |
False |
||||
|
References |
NodeClass |
BrowseName |
DataType / TypeDefinition |
Modelling |
|
|
Subtype of the BaseObjectType defined in 6.2 |
|||||
|
HasProperty |
Variable |
ServerArray |
String[] PropertyType |
Mandatory |
|
|
HasProperty |
Variable |
NamespaceArray |
String[] PropertyType |
Mandatory |
|
|
HasProperty |
Variable |
UrisVersion |
VersionTime PropertyType |
Optional |
|
|
HasComponent |
Variable |
ServerStatus1 |
ServerStatusDataType ServerStatusType |
Mandatory |
|
|
HasProperty |
Variable |
ServiceLevel |
Byte PropertyType |
Mandatory |
|
|
HasProperty |
Variable |
Auditing |
Boolean PropertyType |
Mandatory |
|
|
HasProperty |
Variable |
EstimatedReturnTime |
DateTime PropertyType |
Optional |
|
|
HasProperty |
Variable |
LocalTime |
TimeZoneDataType PropertyType |
Optional |
|
|
HasComponent |
Object |
ServerCapabilities1 |
- ServerCapabilitiesType |
Mandatory |
|
|
HasComponent |
Object |
ServerDiagnostics1 |
- ServerDiagnosticsType |
Mandatory |
|
|
HasComponent |
Object |
VendorServerInfo |
- VendorServerInfoType |
Mandatory |
|
|
HasComponent |
Object |
ServerRedundancy1 |
- ServerRedundancyType |
Mandatory |
|
|
HasComponent |
Object |
Namespaces |
- NamespacesType |
Optional |
|
|
|
|
|
|
|
|
|
HasComponent |
Method |
GetMonitoredItems |
Defined in 9.1 |
Optional |
|
|
HasComponent |
Method |
ResendData |
Defined in 9.2 |
Optional |
|
|
HasComponent |
Method |
SetSubscriptionDurable |
Defined in 9.3 |
Optional |
|
|
HasComponent |
Method |
RequestServerStateChange |
Defined in 9.4 |
Optional |
|
|
Conformance Units |
|||||
|
Base Info ServerType |
|||||
ServerArray defines an array of Server URIs. This Variable is also referred to as the server table. Each URI in this array represents a globally-unique logical name for a Server within the scope of the network in which it is installed. Each OPC UA Server instance has a single URI that is used in the server table of other OPC UA Servers. Index 0 is reserved for the URI of the local Server. Values above 0 are used to identify remote Servers and are specific to a Server. OPC 10000-4 describes discovery mechanism that can be used to resolve URIs into URLs. The Server URI is case sensitive.
The URI of the ServerArray with Index 0 shall be identical to the URI of the NamespaceArray with Index 1, since both represent the local Server.
The indexes into the server table are referred to as server indexes or server names. They are used in OPC UA Services to identify TargetNodes of References that reside in remote Servers. Clients may read the entire table or they may read individual entries in the table. The Server shall not modify or delete entries of this table while any client has an open session to the Server, because clients may cache the server table. A Server may add entries to the server table even if clients are connected to the Server.
NamespaceArray defines an array of namespace URIs. This Variable is also referred as namespace table. The indexes into the namespace table are referred to as NamespaceIndexes. NamespaceIndexes are used in NodeIds in OPC UA Services, rather than the longer namespace URI. Index 0 is reserved for the OPC UA namespace, and index 1 is reserved for the local Server. Clients may read the entire namespace table or they may read individual entries in the namespace table. The Server shall not modify or delete entries of the namespace table while any client has an open session to the Server, because clients may cache the namespace table. A Server may add entries to the namespace table even if clients are connected to the Server. It is recommended that Servers not change the indexes of the namespace table but only add entries, because the client may cache NodeIds using the indexes. Nevertheless, it might not always be possible for Servers to avoid changing indexes in the namespace table. Clients that cache NamespaceIndexes of NodeIds should always check when starting a session to verify that the cached NamespaceIndexes have not changed.
UrisVersion defines the version of the ServerArray and the NamespaceArray. Everytime the ServerArray or the NamespaceArray is changed, the value of the UrisVersion shall be updated to a value greater than the previous value. The UrisVersion Property is used in combination with the SessionlessInvoke Service defined in OPC 10000-4. If a Server supports this Service, the Server shall support this Property. It is the responsibility of the Server to provide a consistent set of values for the ServerArray, NamespaceArray and the UrisVersion Properties. The VersionTime DataType is defined in OPC 10000-4.
ServerStatus contains elements that describe the status of the Server. See 12.10 for a description of its elements.
ServiceLevel describes the ability of the Server to provide its data to the Client. The value range is from 0 to 255, where 0 indicates the worst and 255 indicates the best. Servers shall set the ServiceLevel according to the sub-ranges defined in OPC 10000-4.
Auditing is a Boolean specifying if the Server is currently generating audit events. It is set to TRUE if the Server generates audit events, otherwise to false. The Profiles defined in OPC 10000-7 specify what kind of audit events are generated by the Server.
EstimatedReturnTime indicates the time at which the Server is expected to have a ServerStatus.State of RUNNING_0. A Client that observes a shutdown or a ServiceLevel of 0 should either wait until after this time to attempt to reconnect to this Server or enter into slow retry logic. For example, most Clients will attempt to reconnect after a failure immediately and then progressively increase the delay between attempts until some maximum delay. This time can be used to trigger the Client to start its reconnect logic with some delay.
LocalTime is a structure containing the Offset and the DaylightSavingInOffset flag. The Offset specifies the time difference (in minutes) between the Server time in UTC and the local time at the Server location. If DaylightSavingInOffset is TRUE, then Standard/Daylight savings time (DST) at the Server location is in effect and Offset includes the DST correction. If FALSE then the Offset does not include DST correction and DST may or may not be in effect.
ServerCapabilities defines the capabilities supported by the OPC UA Server. See 6.3.2 for its description.
ServerDiagnostics defines diagnostic information about the OPC UA Server. See 6.3.3 for its description.
VendorServerInfo represents the browse entry point for vendor-defined Server information. This Object is required to be present even if there are no vendor-defined Objects beneath it. See 6.3.6 for its description.
ServerRedundancy describes the redundancy capabilities provided by the Server. This Object is required even if the Server does not provide any redundancy support. If the Server supports redundancy, then a subtype of ServerRedundancyType is used to describe its capabilities. Otherwise, it provides an Object of type ServerRedundancyType with the Property RedundancySupport set to none. See 6.3.7 for the description of ServerRedundancyType.
Namespaces provides a list of NamespaceMetadataType Objects with additional information about the namespaces used in the Server. See 6.3.14 for the description of NamespaceMetadataType.
The GetMonitoredItems Method is used to identify the MonitoredItems of a Subscription. It is defined in 9.1; the intended usage is defined in OPC 10000-4.
The ResendData Method is used to get the latest values of the data monitored items of a Subscription. It is defined in 9.2; the intended usage is defined in OPC 10000-4.
The SetSubscriptionDurable Method is used to set a Subscription into a mode where MonitoredItem data and event queues are stored and delivered even if an OPC UA Client was disconnected for a longer time or the OPC UA Server was restarted. It is defined in 9.3; the intended usage is defined in OPC 10000-4.
The RequestServerStateChange Method allows a Client to request a state change in the Server. It is defined in 9.4; the intended usage is defined in OPC 10000-4.
This ObjectType defines the capabilities supported by the OPC UA Server. It is formally defined in Table 10.
Table 10 – ServerCapabilitiesType definition
|
Attribute |
Value |
|||
|
BrowseName |
ServerCapabilitiesType |
|||
|
IsAbstract |
False |
|||
|
References |
NodeClass |
BrowseName |
DataType / TypeDefinition |
ModellingRule |
|
Subtype of the BaseObjectType defined in 6.2 |
||||
|
HasProperty |
Variable |
ServerProfileArray |
String[] PropertyType |
Mandatory |
|
HasProperty |
Variable |
LocaleIdArray |
LocaleId[] PropertyType |
Mandatory |
|
HasProperty |
Variable |
MinSupportedSampleRate |
Duration PropertyType |
Mandatory |
|
HasProperty |
Variable |
MaxBrowseContinuationPoints |
UInt16 PropertyType |
Mandatory |
|
HasProperty |
Variable |
MaxQueryContinuationPoints |
UInt16 PropertyType |
Mandatory |
|
HasProperty |
Variable |
MaxHistoryContinuationPoints |
UInt16 PropertyType |
Mandatory |
|
HasProperty |
Variable |
SoftwareCertificates |
SignedSoftwareCertificate[] PropertyType |
Mandatory |
|
HasProperty |
Variable |
MaxArrayLength |
UInt32 PropertyType |
Optional |
|
HasProperty |
Variable |
MaxStringLength |
UInt32 PropertyType |
Optional |
|
HasProperty |
Variable |
MaxByteStringLength |
UInt32 PropertyType |
Optional |
|
HasComponent |
Object |
OperationLimits |
-- OperationLimitsType |
Optional |
|
HasComponent |
Object |
ModellingRules |
-- FolderType |
Mandatory |
|
HasComponent |
Object |
AggregateFunctions |
-- FolderType |
Mandatory |
|
HasComponent |
Object |
RoleSet |
RoleSetType |
Optional |
|
HasProperty |
Variable |
MaxSessions |
UInt32 PropertyType |
Optional |
|
HasProperty |
Variable |
MaxSubscriptions |
UInt32 PropertyType |
Optional |
|
HasProperty |
Variable |
MaxMonitoredItems |
UInt32 PropertyType |
Optional |
|
HasProperty |
Variable |
MaxSubscriptionsPerSession |
UInt32 PropertyType |
Optional |
|
HasProperty |
Variable |
MaxMonitoredItemsPerSubscription |
UInt32 PropertyType |
Optional |
|
HasProperty |
Variable |
MaxSelectClauseParameters |
UInt32 PropertyType |
Optional |
|
HasProperty |
Variable |
MaxWhereClauseParameters |
UInt32 PropertyType |
Optional |
|
HasProperty |
Variable |
MaxMonitoredItemsQueueSize |
UInt32 PropertyType |
Optional |
|
HasComponent |
Variable |
<VendorCapability> |
BaseDataType ServerVendorCapabilityType |
OptionalPlaceholder |
|
HasProperty |
Variable |
ConformanceUnits |
QualifiedName[] PropertyType |
Optional |
|
Conformance Units |
||||
|
Base Info ServerType |
||||
ServerProfileArray lists the Profiles that the Server supports. The String shall be the URI of the Profile. See OPC 10000-7 for definitions of OPC UA Server Profiles. This list should be limited to the Profiles the Server supports in its current configuration.
LocaleIdArray is an array of LocaleIds that are known to be supported by the Server. The Server might not be aware of all LocaleIds that it supports because it may provide access to underlying servers, systems or devices that do not report the LocaleIds that they support.
MinSupportedSampleRate defines the minimum supported sample rate, including 0, which is supported by the Server.
MaxBrowseContinuationPoints is an unsigned integer specifying the maximum number of parallel continuation points of the Browse Service that the Server can support per session. The value specifies the maximum the Server can support under normal circumstances, so there is no guarantee the Server can always support the maximum. The client should not open more Browse calls with open continuation points than exposed in this Variable. The value 0 indicates that the Server does not restrict the number of parallel continuation points the client should use.
MaxQueryContinuationPoints is an unsigned integer specifying the maximum number of parallel continuation points of the QueryFirst Services that the Server can support per session. The value specifies the maximum the Server can support under normal circumstances, so there is no guarantee the Server can always support the maximum. The client should not open more QueryFirst calls with open continuation points than exposed in this Variable. The value 0 indicates that the Server does not restrict the number of parallel continuation points the client should use.
MaxHistoryContinuationPoints is an unsigned integer specifying the maximum number of parallel continuation points of the HistoryRead Services that the Server can support per session. The value specifies the maximum the Server can support under normal circumstances, so there is no guarantee the Server can always support the maximum. The client should not open more HistoryRead calls with open continuation points than exposed in this Variable. The value 0 indicates that the Server does not restrict the number of parallel continuation points the client should use.
SoftwareCertificates is an array of SignedSoftwareCertificates containing all SoftwareCertificates supported by the Server. A SoftwareCertificate identifies capabilities of the Server. It contains the list of Profiles supported by the Server. Profiles are described in OPC 10000-7.
The MaxArrayLength Property indicates the maximum length of a one or multidimensional array supported by Variables, Method arguments and Event fields of the Server. In a multidimensional array it indicates the overall length. For example, a three-dimensional array of 2x3x10 has the array length of 60. The Server might further restrict the length for individual Variables, Method arguments or Event fields without notice to the client. Servers may use the Property MaxArrayLength defined in OPC 10000-3 on individual DataVariables to specify the size on individual values. The individual Property may have a larger or smaller value than MaxArrayLength.
The MaxStringLength Property indicates the maximum number of bytes in Strings and LocalizedText supported by Variables, Method arguments and Event fields of the Server. Servers may override this setting by adding the MaxStringLength Property defined in OPC 10000-3 to an individual DataVariable. If a Server does not impose a maximum number of bytes or is not able to determine the maximum number of bytes this Property shall not be provided.
The MaxByteStringLength Property indicates the maximum number of bytes in a ByteString supported by Variables, Method arguments and Event fields of the Server. Servers may override this setting by adding the MaxByteStringLength Property defined in OPC 10000-3 to an individual DataVariable. If a Server does not impose a maximum number of bytes or is not able to determine the maximum number of bytes this Property shall not be provided.
OperationLimits is an entry point to access information on operation limits of the Server, for example the maximum length of an array in a read Service call.
ModellingRules is an entry point to browse to all ModellingRules supported by the Server. All ModellingRules supported by the Server should be able to be browsed starting from this Object.
AggregateFunctions is an entry point to browse to all AggregateFunctions supported by the Server. All AggregateFunctions supported by the Server should be able to be browsed starting from this Object. AggregateFunctions are Objects of AggregateFunctionType.
The RoleSet Object is used to publish all Roles supported by the Server. The RoleSetType is specified in OPC 10000-18.
MaxSessions is an unsigned integer specifying the maximum number of concurrent Sessions the Server can support. The value specifies the maximum the Server can support under normal circumstances, therefore there is no guarantee the Server can always support the maximum.
MaxSubscriptions is an unsigned integer specifying the maximum number of Subscriptions the Server can support. The value specifies the maximum the Server can support under normal circumstances, therefore there is no guarantee the Server can always support the maximum.
MaxMonitoredItems is an unsigned integer specifying the maximum number of MonitoredItems the Server can support. The value specifies the maximum the Server can support under normal circumstances, therefore there is no guarantee the Server can always support the maximum.
MaxSubscriptionsPerSession is an unsigned integer specifying the maximum number of Subscriptions per Session the Server can support. The value specifies the maximum the Server can support under normal circumstances, therefore there is no guarantee the Server can always support the maximum.
MaxMonitoredItemsPerSubscription is an unsigned integer specifying the maximum number of MonitoredItems per Subscription the Server can support. The value specifies the maximum the Server can support under normal circumstances, therefore there is no guarantee the Server can always support the maximum.
MaxSelectClauseParameters is an unsigned integer specifying the maximum number of EventField SelectClause Parameters the Server can support for an EventFilter. The value specifies the maximum the Server can support under normal circumstances, therefore there is no guarantee the Server can always support the maximum.
MaxWhereClauseParameters is an unsigned integer specifying the maximum number of EventField WhereClause Parameters the Server can support for an EventFilter. The value specifies the maximum the Server can support under normal circumstances, therefore there is no guarantee the Server can always support the maximum.
MaxMonitoredItemsQueueSize is an integer specifying the maximum size of data MonitoredItem queues. The value specifies the maximum the Server can support under normal circumstances, therefore there is no guarantee the Server can always support the maximum.
When a vendor can not determine a limit of an optional component then the component shall not be included.
When vendors expose their own capabilities, they should add additional Nodes to the standard ServerCapabilities Object instance.
The <VendorCapability> Variable is used to provide information about the server-specific capabilities.
ConformanceUnits is a QualifiedName array specifying the set of conformance units the Server supports. This list should be limited to the ConformanceUnits the Server supports in its current configuration.
This ObjectType defines diagnostic information about the OPC UA Server. This ObjectType is formally defined in Table 11.
Table 11 – ServerDiagnosticsType definition
|
Attribute |
Value |
|||
|
BrowseName |
ServerDiagnosticsType |
|||
|
IsAbstract |
False |
|||
|
References |
Node |
BrowseName |
DataType / TypeDefinition |
Modelling |
|
Subtype of the BaseObjectType defined in 6.2 |
||||
|
HasComponent |
Variable |
ServerDiagnosticsSummary |
ServerDiagnosticsSummaryDataType ServerDiagnosticsSummaryType |
Mandatory |
|
HasComponent |
Variable |
SamplingIntervalDiagnosticsArray |
SamplingIntervalDiagnosticsDataType[] SamplingIntervalDiagnosticsArrayType |
Optional |
|
HasComponent |
Variable |
SubscriptionDiagnosticsArray |
SubscriptionDiagnosticsDataType[] SubscriptionDiagnosticsArrayType |
Mandatory |
|
HasComponent |
Object |
SessionsDiagnosticsSummary |
-- SessionsDiagnosticsSummaryType |
Mandatory |
|
HasProperty |
Variable |
EnabledFlag |
Boolean PropertyType |
Mandatory |
|
Conformance Units |
||||
|
Base Info ServerType |
||||
ServerDiagnosticsSummary contains diagnostic summary information for the Server, as defined in 12.9.
SamplingIntervalDiagnosticsArray is an array of diagnostic information per sampling rate as defined in 12.8. There is one entry for each sampling rate currently used by the Server. Its TypeDefinitionNode is the VariableType SamplingIntervalDiagnosticsArrayType, providing a Variable for each entry in the array, as defined in 7.9.
The sampling interval diagnostics are only collected by Servers which use a fixed set of sampling intervals. In these cases, length of the array and the set of contained Variables will be determined by the Server configuration and the NodeId assigned to a given sampling interval diagnostics variable shall not change as long as the Server configuration does not change. A Server may not expose the SamplingIntervalDiagnosticsArray if it does not use fixed sampling rates.
SubscriptionDiagnosticsArray is an array of Subscription diagnostic information per subscription, as defined in 12.15. There is one entry for each Notification channel actually established in the Server. Its TypeDefinitionNode is the VariableType SubscriptionDiagnosticsArrayType, providing a Variable for each entry in the array as defined in 7.11. Those Variables are also used as Variables referenced by other Variables.
SessionsDiagnosticsSummary contains diagnostic information per session, as defined in 6.3.4.
EnabledFlag identifies whether or not diagnostic information is collected by the Server. It can also be used by a client to enable or disable the collection of diagnostic information of the Server. The following settings of the Boolean value apply: TRUE indicates that the Server collects diagnostic information, and setting the value to TRUE leads to resetting and enabling the collection. FALSE indicates that no diagnostic information is collected, and setting the value to FALSE disables the collection without resetting the diagnostic values.
When diagnostics are turned off, the Server can return Bad_NodeIdUnknown for all static diagnostic Nodes except the EnabledFlag Property. Dynamic diagnostic Nodes (such as the Session Nodes) will not appear in the AddressSpace.
If the collection of diagnostic information is not supported, the EnabledFlag Property will be read only.
This ObjectType defines diagnostic information about the sessions of the OPC UA Server. This ObjectType is formally defined in Table 12.
Table 12 – SessionsDiagnosticsSummaryType definition
|
Attribute |
Value |
||||
|
BrowseName |
SessionsDiagnosticsSummaryType |
||||
|
IsAbstract |
False |
||||
|
References |
NodeClass |
BrowseName |
DataType / TypeDefinition |
Modelling |
|
|
Subtype of the BaseObjectType defined in 6.2 |
|||||
|
HasComponent |
Variable |
SessionDiagnosticsArray |
SessionDiagnosticsDataType[] SessionDiagnosticsArrayType |
Mandatory |
|
|
HasComponent |
Variable |
SessionSecurityDiagnosticsArray |
SessionSecurityDiagnosticsDataType[] SessionSecurityDiagnosticsArrayType |
Mandatory |
|
|
HasComponent |
Object |
<ClientName> |
-- SessionDiagnosticsObjectType |
Optional |
|
|
Conformance Units |
|||||
|
Base Info ServerType |
|||||
SessionDiagnosticsArray provides an array with an entry for each session in the Server having general diagnostic information about a session.
SessionSecurityDiagnosticsArray provides an array with an entry for each active session in the Server having security-related diagnostic information about a session. Since this information is security-related, it should not be made accessible to all users, but only to authorised users over encrypted channels.
For each session of the Server, this Object also provides an Object representing the session, indicated by <ClientName>. The BrowseName could be derived from the sessionName defined in the CreateSession Service (OPC 10000-4) or some other server-specific mechanisms. It is of the ObjectType SessionDiagnosticsObjectType, as defined in 6.3.5.
This ObjectType defines diagnostic information about a session of the OPC UA Server. This ObjectType is formally defined in Table 13.
Table 13 – SessionDiagnosticsObjectType definition
|
Attribute |
Value |
||||
|
BrowseName |
SessionDiagnosticsObjectType |
||||
|
IsAbstract |
False |
||||
|
References |
NodeClass |
BrowseName |
DataType / TypeDefinition |
Modelling |
|
|
Subtype of the BaseObjectType defined in 6.2 |
|||||
|
HasComponent |
Variable |
SessionDiagnostics |
SessionDiagnosticsDataType SessionDiagnosticsVariableType |
Mandatory |
|
|
HasComponent |
Variable |
SessionSecurityDiagnostics |
SessionSecurityDiagnosticsDataType SessionSecurityDiagnosticsType |
Mandatory |
|
|
HasComponent |
Variable |
SubscriptionDiagnosticsArray |
SubscriptionDiagnosticsDataType[] SubscriptionDiagnosticsArrayType |
Mandatory |
|
|
HasProperty |
Variable |
CurrentRoleIds |
NodeId[] PropertyType |
Optional |
|
|
Conformance Units |
|||||
|
Base Info ServerType |
|||||
SessionDiagnostics contains general diagnostic information about the session; the SessionSecurityDiagnostics Variable contains security-related diagnostic information. Because the information of the second Variable is security-related, it should not be made accessible to all users, but only to authorised users.
SubscriptionDiagnosticsArray is an array of Subscription diagnostic information per opened subscription, as defined in 12.15. Its TypeDefinitionNode is the VariableType SubscriptionDiagnosticsArrayType providing a Variable for each entry in the array, as defined in 7.11.
CurrentRoleIds is an optional array providing the NodeId of each Role the Server has granted to the current Session. Since this information is security-related, Sessions other than the current Session shall be restricted to authorized users, such as users who have the SecurityAdmin role, defined in OPC 10000-18.
The additional definition for the ConformanceUnits of AuditActivateSessionEventType are defined in Table 15.
Table 14 – SessionDiagnosticsObjectType Additional Conformance Units
|
BrowsePath |
Conformance Units |
|
CurrentRoleIds |
Security Role Server Base 2 |
This ObjectType defines a placeholder Object for vendor-specific information about the OPC UA Server. This ObjectType defines an empty ObjectType that has no components. It should be subtyped by vendors to define their vendor-specific information. This ObjectType is formally defined in Table 15.
Table 15 – VendorServerInfoType definition
|
Attribute |
Value |
||||
|
BrowseName |
VendorServerInfoType |
||||
|
IsAbstract |
False |
||||
|
References |
NodeClass |
BrowseName |
DataType |
TypeDefinition |
ModellingRule |
|
Subtype of the BaseObjectType defined in 6.2 |
|||||
|
Conformance Units |
|||||
|
Base Info ServerType |
|||||
This ObjectType defines the redundancy capabilities supported by the OPC UA Server. It is formally defined in Table 16.
Table 16 – ServerRedundancyType definition
|
Attribute |
Value |
||||
|
BrowseName |
ServerRedundancyType |
||||
|
IsAbstract |
False |
||||
|
References |
NodeClass |
BrowseName |
DataType |
Type |
Modelling |
|
Subtype of the BaseObjectType defined in 6.2 |
|||||
|
HasProperty |
Variable |
RedundancySupport |
RedundancySupport |
PropertyType |
Mandatory |
|
HasProperty |
Variable |
RedundantServerArray |
RedundantServerDataType[] |
PropertyType |
Optional |
|
Conformance Units |
|||||
|
Base Info ServerType |
|||||
RedundancySupport indicates what redundancy is supported by the Server. Its values are defined in 12.5. It shall be set to NONE for all instances of the ServerRedundancyType using the ObjectType directly (no subtype).
The RedundantServerArray contains an array of available Servers in the Redundant Set; including their service levels (see 12.7). This array may change during a Session; the order of the array elements shall always be the same order as the array elements of the ServerUriArray Variable.
This ObjectType is a subtype of ServerRedundancyType and is used to identify the capabilities of the OPC UA Server for server-controlled redundancy with a transparent switchover for the client. It is formally defined in Table 17.
Table 17 – TransparentRedundancyType definition
|
Attribute |
Value |
|||||
|
BrowseName |
TransparentRedundancyType |
|||||
|
IsAbstract |
False |
|||||
|
References |
Node |
BrowseName |
DataType |
TypeDefinition |
Modelling |
|
|
Subtype of the ServerRedundancyType defined in 6.3.7, i.e. inheriting the InstanceDeclarations of that Node. |
||||||
|
HasProperty |
Variable |
CurrentServerId |
String |
PropertyType |
Mandatory |
|
|
HasProperty |
Variable |
RedundantServerArray |
RedundantServerDataType[] |
PropertyType |
Mandatory |
|
|
Conformance Units |
||||||
|
Redundancy Server Transparent |
||||||
RedundancySupport is inherited from the ServerRedundancyType. It shall be set to TRANSPARENT_4 for all instances of the TransparentRedundancyType.
Although, in a transparent switchover scenario, all redundant Servers serve under the same URI to the Client, it may be required to track the exact data source on the Client. Therefore, CurrentServerId contains an identifier of the currently-used Server in the Redundant Set. This Server is valid only inside a Session; if a Client opens several Sessions, different Servers of the redundant set of Servers may serve it in different Sessions. The value of the CurrentServerId may change due to Failover or load balancing, so a Client that needs to track its data source shall subscribe to this Variable.
As diagnostic information, the RedundantServerArray contains an array of available Servers in the Redundant Set; including their service levels (see 12.7). This array may change during a Session.
This ObjectType is a subtype of ServerRedundancyType and is used to identify the capabilities of the OPC UA Server for non-transparent redundancy. It is formally defined in Table 18.
Table 18 – NonTransparentRedundancyType definition
|
Attribute |
Value |
||||
|
BrowseName |
NonTransparentRedundancyType |
||||
|
IsAbstract |
False |
||||
|
References |
NodeClass |
BrowseName |
DataType |
TypeDefinition |
Modelling Rule |
|
Subtype of the ServerRedundancyType defined in 6.3.7, which means it inherits the InstanceDeclarations of that Node. |
|||||
|
HasProperty |
Variable |
ServerUriArray |
String[] |
PropertyType |
Mandatory |
|
Conformance Units |
|||||
|
Redundancy Server |
|||||
RedundancySupport is inherited from the ServerRedundancyType. It shall be set to COLD, WARM, HOT or HOT_AND_MIRRORED for all instances of the NonTransparentRedundancyType. It defines the redundancy support provided by the Server. Its intended use is defined in OPC 10000-4.
This ObjectType is a subtype of NonTransparentRedundancyType and is used to identify the capabilities of the OPC UA Server for non-transparent network redundancy. It is formally defined in Table 19.
Table 19 – NonTransparentNetworkRedundancyType definition
|
Attribute |
Value |
|||||
|
BrowseName |
NonTransparentNetworkRedundancyType |
|||||
|
IsAbstract |
False |
|||||
|
References |
NodeClass |
BrowseName |
DataType |
TypeDefinition |
ModellingRule |
|
|
Subtype of the NonTransparentRedundancyType defined in 6.3.9, which means it inherits the InstanceDeclarations of that Node. |
||||||
|
HasProperty |
Variable |
ServerNetworkGroups |
NetworkGroupDataType[] |
PropertyType |
Mandatory |
|
|
Conformance Units |
||||||
|
Redundancy Server |
||||||
Clients switching between network paths to the same Server behave the same as HotAndMirrored redundancy. Server and network redundancy can be combined. In the combined approach it is important for the Client to know which ServerUris belong to the same Server representing different network paths and which ServerUris represent different Servers. Therefore, a Server implementing non-transparent network redundancy shall use the NonTransparentNetworkRedundancyType to identify its redundancy support.
RedundancySupport is inherited from the ServerRedundancyType. It shall be set to COLD, WARM, HOT or HOT_AND_MIRRORED for all instances of the NonTransparentNetworkRedundancyType. If no Server redundancy is supported (the ServerUriArray only contains one entry), the RedundancySupport shall be set to HOT_AND_MIRRORED.
The ServerNetworkGroups contains an array of NetworkGroupDataType. The URIs of the Servers in that array (in the serverUri of the structure) shall be exactly the same as the ones provided in the ServerUriArray. However, the order might be different. Thus the array represents a list of HotAndMirrored redundant Servers. If a Server only supports network redundancy, it has only one entry in the ServerNetworkGroups. The networkPaths in the structure represents the redundant network paths for each of the Servers. The networkPaths describes the different paths (one entry for each path) ordered by priority. Each network path contains an endpointUrlList having an array of Strings each containing a URL of an Endpoint. This allows using different protocol options for the same network path.
The Endpoints provided shall match with the Endpoints provided by the GetEndpoints Service of the corresponding Server.
This ObjectType is a subtype of FolderType and is used to identify the operation limits of the OPC UA Server. It is formally defined in Table 20.
Table 20 – OperationLimitsType definition
|
Attribute |
Value |
||||
|
BrowseName |
OperationLimitsType |
||||
|
IsAbstract |
False |
||||
|
References |
NodeClass |
BrowseName |
DataType |
TypeDefinition |
ModellingRule |
|
Subtype of the FolderType defined in 6.6, which means it inherits the InstanceDeclarations of that Node. |
|||||
|
HasProperty |
Variable |
MaxNodesPerRead |
UInt32 |
PropertyType |
Optional |
|
HasProperty |
Variable |
MaxNodesPerHistoryReadData |
UInt32 |
PropertyType |
Optional |
|
HasProperty |
Variable |
MaxNodesPerHistoryReadEvents |
UInt32 |
PropertyType |
Optional |
|
HasProperty |
Variable |
MaxNodesPerWrite |
UInt32 |
PropertyType |
Optional |
|
HasProperty |
Variable |
MaxNodesPerHistoryUpdateData |
UInt32 |
PropertyType |
Optional |
|
HasProperty |
Variable |
MaxNodesPerHistoryUpdateEvents |
UInt32 |
PropertyType |
Optional |
|
HasProperty |
Variable |
MaxNodesPerMethodCall |
UInt32 |
PropertyType |
Optional |
|
HasProperty |
Variable |
MaxNodesPerBrowse |
UInt32 |
PropertyType |
Optional |
|
HasProperty |
Variable |
MaxNodesPerRegisterNodes |
UInt32 |
PropertyType |
Optional |
|
HasProperty |
Variable |
MaxNodesPerTranslateBrowsePathsToNodeIds |
UInt32 |
PropertyType |
Optional |
|
HasProperty |
Variable |
MaxNodesPerNodeManagement |
UInt32 |
PropertyType |
Optional |
|
HasProperty |
Variable |
MaxMonitoredItemsPerCall |
UInt32 |
PropertyType |
Optional |
|
Conformance Units |
|||||
|
Base Info ServerType |
|||||
Any operational limits Property that is provided shall have a non zero value.
The MaxNodesPerRead Property indicates the maximum size of the nodesToRead array when a Client calls the Read Service.
The MaxNodesPerHistoryReadData Property indicates the maximum size of the nodesToRead array when a Client calls the HistoryRead Service using the historyReadDetails RAW, PROCESSED, MODIFIED, or ATTIME.
The MaxNodesPerHistoryReadEvents Property indicates the maximum size of the nodesToRead array when a Client calls the HistoryRead Service using the historyReadDetails EVENTS.
The MaxNodesPerWrite Property indicates the maximum size of the nodesToWrite array when a Client calls the Write Service.
The MaxNodesPerHistoryUpdateData Property indicates the maximum size of the historyUpdateDetails array supported by the Server when a Client calls the HistoryUpdate Service.
The MaxNodesPerHistoryUpdateEvents Property indicates the maximum size of the historyUpdateDetails array when a Client calls the HistoryUpdate Service.
The MaxNodesPerMethodCall Property indicates the maximum size of the methodsToCall array when a Client calls the Call Service.
The MaxNodesPerBrowse Property indicates the maximum size of the nodesToBrowse array when calling the Browse Service or the continuationPoints array when a Client calls the BrowseNext Service.
The MaxNodesPerRegisterNodes Property indicates the maximum size of the nodesToRegister array when a Client calls the RegisterNodes Service and the maximum size of the nodesToUnregister when calling the UnregisterNodes Service.
The MaxNodesPerTranslateBrowsePathsToNodeIds Property indicates the maximum size of the browsePaths array when a Client calls the TranslateBrowsePathsToNodeIds Service.
The MaxNodesPerNodeManagement Property indicates the maximum size of the nodesToAdd array when a Client calls the AddNodes Service, the maximum size of the referencesToAdd array when a Client calls the AddReferences Service, the maximum size of the nodesToDelete array when a Client calls the DeleteNodes Service, and the maximum size of the referencesToDelete array when a Client calls the DeleteReferences Service.
The MaxMonitoredItemsPerCall Property indicates
· the maximum size of the itemsToCreate array when a Client calls the CreateMonitoredItems Service,
· the maximum size of the itemsToModify array when a Client calls the ModifyMonitoredItems Service,
· the maximum size of the monitoredItemIds array when a Client calls the SetMonitoringMode Service or the DeleteMonitoredItems Service,
· the maximum size of the sum of the linksToAdd and linksToRemove arrays when a Client calls the SetTriggering Service.
This ObjectType defines the file for a namespace provided by the OPC UA Server. It is formally defined in Table 21. It represents an XML address space file using the XML schema defined in OPC 10000-6.
Table 21 – AddressSpaceFileType definition
|
Attribute |
Value |
||||
|
BrowseName |
AddressSpaceFileType |
||||
|
IsAbstract |
False |
||||
|
References |
NodeClass |
BrowseName |
DataType |
TypeDefinition |
Modelling |
|
Subtype of the FileType defined in OPC 10000-20 |
|||||
|
HasComponent |
Method |
ExportNamespace |
The method has no parameters. |
Optional |
|
|
Conformance Units |
|||||
|
Base Info ServerType |
|||||
The ExportNamespace Method provides a way to export the namespace from the Server AddressSpace to the XML file represented by the AddressSpaceFileType. Value Attributes are only exported if they represent static configuration information. The client is expected to call the ExportNamespace Method first to update the XML file and then access the file with the Methods defined in the FileType.
Servers might provide some vendor-specific mechanisms importing parts of an address space as subtype of this ObjectType, for example by defining appropriate Methods.
This ObjectType defines the metadata for a namespace provided by the Server. It is formally defined in Table 22.
Instances of this Object allow Servers to provide more information like version information in addition to the namespace URI. Important information for aggregating Servers is provided by the StaticNodeIdTypes, StaticNumericNodeIdRange and StaticStringNodeIdPattern Properties.
Table 22 – NamespaceMetadataType definition
|
Attribute |
Value |
||||
|
BrowseName |
NamespaceMetadataType |
||||
|
IsAbstract |
False |
||||
|
References |
NodeClass |
BrowseName |
DataType |
TypeDefinition |
Modelling |
|
Subtype of the BaseObjectType defined in 6.2 |
|||||
|
HasProperty |
Variable |
NamespaceUri |
String |
PropertyType |
Mandatory |
|
HasProperty |
Variable |
NamespaceVersion |
String |
PropertyType |
Mandatory |
|
HasProperty |
Variable |
NamespacePublicationDate |
DateTime |
PropertyType |
Mandatory |
|
HasProperty |
Variable |
IsNamespaceSubset |
Boolean |
PropertyType |
Mandatory |
|
HasProperty |
Variable |
StaticNodeIdTypes |
IdType[] |
PropertyType |
Mandatory |
|
HasProperty |
Variable |
StaticNumericNodeIdRange |
NumericRange[] |
PropertyType |
Mandatory |
|
HasProperty |
Variable |
StaticStringNodeIdPattern |
String |
PropertyType |
Mandatory |
|
HasComponent |
Object |
NamespaceFile |
- |
AddressSpaceFileType |
Optional |
|
HasProperty |
Variable |
DefaultRolePermissions |
RolePermissionType[] |
PropertyType |
Optional |
|
HasProperty |
Variable |
DefaultUserRolePermissions |
RolePermissionType[] |
PropertyType |
Optional |
|
HasProperty |
Variable |
DefaultAccessRestrictions |
AccessRestrictionType |
PropertyType |
Optional |
|
HasProperty |
Variable |
ConfigurationVersion |
VersionTime |
PropertyType |
Optional |
|
HasProperty |
Variable |
ModelVersion |
SemanticVersionString |
PropertyType |
Optional |
|
Conformance Units |
|||||
|
Base Info ServerType |
|||||
The BrowseName of instances of this type shall be derived from the represented namespace. This can, for example, be done by using the index of the namespace in the NamespaceArray as NamespaceIndex of the QualifiedName and the namespace URI as name of the QualifiedName.
The NamespaceUri Property contains the namespace represented by an instance of the MetaDataType.
The NamespaceVersion Property provides version information for the namespace. It is intended for display purposes and shall not be used to programmatically identify the latest version. If there is no formal version defined for the namespace this Property shall be set to a null String.
The NamespacePublicationDate Property provides the publication date of the namespace version. This Property value can be used by Clients to determine the latest version if different versions are provided by different Servers when the ModelVersion is not provided. If there is no formal publication date defined for the namespace this Property shall be set to a null DateTime.
The IsNamespaceSubset Property defines whether all Nodes of the namespace are accessible in the Server or only a subset. It is set to FALSE if the full namespace is provided and TRUE if not. If the completeness is unknown then this Property shall be set to TRUE.
Static Nodes are identical for all Attributes in all Servers, including the Value Attribute. For TypeDefinitionNodes, also the InstanceDeclarations shall be identical. That means that for static Nodes the semantic is always the same. Namespaces with static Nodes are for example namespaces defined by standard bodies like the OPC Foundation. This is important information for aggregating Servers. If the namespace is dynamic and used in several Servers the aggregating Server needs to distinguish the namespace for each aggregated Server. The static Nodes of a namespace only need to be handled once, even if they are used by several aggregated Servers.
The StaticNodeIdTypes Property provides a list of IdTypes used for static Nodes. All Nodes in the AddressSpace of the namespace using one of the IdTypes in the array shall be static Nodes.
The StaticNumericNodeIdRange Property provides a list of NumericRanges used for numeric NodeIds of static Nodes. If the StaticNodeIdTypes Property contains an entry for numeric NodeIds then this Property is ignored.
The StaticStringNodeIdPattern Property provides a regular expression as defined for the Like Operator defined in OPC 10000-4 to filter for string NodeIds of static Nodes. If the StaticNodeIdTypes Property contains an entry for string NodeIds then this Property is ignored.
The Object NamespaceFile contains all Nodes and References of the namespace in an XML file where the Information Model XML Schema is defined in OPC 10000-6. The XML file is provided through an AddressSpaceFileType Object.
The DefaultRolePermissions Property provides the default permissions if a Server supports RolePermissions for the Namespace. A Node in the Namespace overrides this default by adding a RolePermissions Attribute to the Node. If a Server implements a vendor-specific RolePermissions model for a Namespace, it does not add the DefaultRolePermissions Property to the NamespaceMetadata Object.
The DefaultUserRolePermissions Property provides the default user permissions if a Server supports UserRolePermissions for the Namespace. A Node in the Namespace overrides this default by adding a UserRolePermissions Attribute to the Node. If a Server implements a vendor-specific UserRolePermissions model for a Namespace, it does not add the DefaultUserRolePermissions Property to the NamespaceMetadata Object.
The DefaultAccessRestrictions Property is present if a Server supports AccessRestrictions for the Namespace and provides the defaults. A Node in the Namespace overrides this default by adding a AccessRestrictions Attribute to the Node. If a Server implements a vendor-specific AccessRestriction model for a Namespace, it does not add the DefaultAccessRestrictions Property to the NamespaceMetadata Object.
The optional ConfigurationVersion Property indicates the current configuration of all Nodes of this Namespace. A Node of this Namespace is identified by having the corresponding NamespaceIndex in the NodeId. A Client can use the ConfigurationVersion Property in conjunction with the Constant Field of the AccessLevelEx Attribute, defined in OPC 10000-3, to optimize the use of Variables which have a constant value.
The optional ModelVersion Property indicates the InformationModel version expressed as a SemanticVersionString allowing programmatic comparisons.
This ObjectType defines a list of NamespaceMetadataType Objects provided by the Server. It is formally defined in Table 23.
Table 23 – NamespacesType definition
|
Attribute |
Value |
||||
|
BrowseName |
NamespacesType |
||||
|
IsAbstract |
False |
||||
|
References |
NodeClass |
BrowseName |
Data Type |
TypeDefinition |
Modelling |
|
Subtype of the BaseObjectType defined in 6.2 |
|||||
|
HasComponent |
Object |
<NamespaceIdentifier> |
- |
NamespaceMetadataType |
OptionalPlaceholder |
|
Conformance Units |
|||||
|
Base Info ServerType |
|||||
The ObjectType contains a list of NamespaceMetadataType Objects representing the namespaces in the Server. The BrowseName of an Object shall be derived from the namespace represented by the Object. This can, for example, be done by using the index of the namespace in the NamespaceArray as NamespaceIndex of the QualifiedName and the namespace URI as name of the QualifiedName. Clients should not assume that all namespaces provided by a Server are present in this list as a namespace may not provide the information necessary to fill all mandatory Properties of the NamespaceMetadataType.
This ObjectType is a subtype of NonTransparentRedundancyType intended to be used to identify the capabilities of the Servers which support non-transparent primary with backup redundancy. It is formally defined in Table 24.
A Server represented by this Type shall use the Warm Failover mode defined in OPC 10000-4.
Table 24 – NonTransparentBackupRedundancyType definition
|
Attribute |
Value |
||||
|
BrowseName |
NonTransparentBackupRedundancyType |
||||
|
IsAbstract |
False |
||||
|
References |
NodeClass |
BrowseName |
DataType |
TypeDefinition |
Modelling Rule |
|
Subtype of the NonTransparentRedundancyType defined in 6.3.9. |
|||||
|
HasProperty |
Variable |
RedundantServerArray |
RedundantServerDataType[] |
PropertyType |
Mandatory |
|
HasProperty |
Variable |
Mode |
RedundantServerMode |
PropertyType |
Mandatory |
|
HasComponent |
Method |
Failover |
The method has no parameters. |
Mandatory |
|
|
Conformance Units |
|||||
|
Redundancy Server |
|||||
The Mode Property represents the current operating mode of a Server in a non-transparent redundant server set. It is an enumeration defined in 12.44. This Property is used to indicate the availability status of backup Servers. A Server operating in primary mode provides the availability status of backup Servers and a Server operating in backup mode provides its ability to take over the primary operating mode. A Server operating in BACKUP_READY, BACKUP_NOT_READY or PRIMARY_ONLY mode shall use a ServiceLevel in the degraded range. A Server shall use a higher ServiceLevel value for BACKUP_READY than BACKUP_NOT_READY.
The Failover Method is used to request a manual transfer of primary and backup modes. This method has no arguments. This Method call may be directed to a primary or a backup Server. When called on the primary and more than one backup is ready to take over the primary will use some vendor specific logic to determine which backup will assume the primary mode. When called on a backup which is ready to take over, it will become the primary. The Server should set the Executable Attribute of this method to indicate if the failover is currently possible.
Signature
Failover(
);
Method Result Codes (defined in Call Service)
|
Result Code |
Description |
|
Bad_InvalidState |
Defined in OPC 10000-4 This is returned when the failover failed due to the current RedundantServerMode mode of a primary being PRIMARY_ONLY or a backup being BACKUP_NOT_READY. |
|
Bad_UserAccessDenied |
Defined in OPC 10000-4 |
This document defines standard EventTypes. They are represented in the AddressSpace as ObjectTypes. The EventTypes are already defined in OPC 10000-3. The following subclauses specify their representation in the AddressSpace.
This EventType is defined in OPC 10000-3. Its representation in the AddressSpace is formally defined in Table 25.
Table 25 – BaseEventType definition
|
Attribute |
Value |
|||||
|
BrowseName |
BaseEventType |
|||||
|
IsAbstract |
True |
|||||
|
References |
NodeClass |
BrowseName |
DataType |
TypeDefinition |
Modelling |
|
|
Subtype of the BaseObjectType defined in 6.2 |
||||||
|
HasProperty |
Variable |
EventId |
ByteString |
PropertyType |
Mandatory |
|
|
HasProperty |
Variable |
EventType |
NodeId |
PropertyType |
Mandatory |
|
|
HasProperty |
Variable |
SourceNode |
NodeId |
PropertyType |
Mandatory |
|
|
HasProperty |
Variable |
SourceName |
String |
PropertyType |
Mandatory |
|
|
HasProperty |
Variable |
Time |
UtcTime |
PropertyType |
Mandatory |
|
|
HasProperty |
Variable |
ReceiveTime |
UtcTime |
PropertyType |
Mandatory |
|
|
HasProperty |
Variable |
LocalTime |
TimeZoneDataType |
PropertyType |
Optional |
|
|
HasProperty |
Variable |
Message |
LocalizedText |
PropertyType |
Mandatory |
|
|
HasProperty |
Variable |
Severity |
UInt16 |
PropertyType |
Mandatory |
|
|
HasProperty |
Variable |
ConditionClassId |
NodeId |
PropertyType |
Optional |
|
|
HasProperty |
Variable |
ConditionClassName |
LocalizedText |
PropertyType |
Optional |
|
|
HasProperty |
Variable |
ConditionSubClassId |
NodeId[] |
PropertyType |
Optional |
|
|
HasProperty |
Variable |
ConditionSubClassName |
LocalizedText[] |
PropertyType |
Optional |
|
|
Conformance Units |
||||||
|
Address Space Events |
||||||
EventId is generated by the Server to uniquely identify a particular Event Notification. The Server is responsible to ensure that each Event has its unique EventId. It may do this, for example, by putting GUIDs into the ByteString. Clients can use the EventId to assist in minimizing or eliminating gaps and overlaps that may occur during a redundancy failover. The EventId shall always be returned as value and the Server is not allowed to return a StatusCode for the EventId indicating an error.
EventType describes the specific type of Event. The EventType shall always be returned as value and the Server is not allowed to return a StatusCode for the EventType indicating an error.
The SourceNode Property identifies the Node that the Event originated from. If the Event is not specific to a Node the NodeId is set to null. Some subtypes of this BaseEventType may define additional rules for the SourceNode Property.
SourceName provides a description of the source of the Event. This could be the string-part of the DisplayName of the Event source using the default locale of the server, if the Event is specific to a Node, or some server-specific notation.
Time provides the time the Event occurred. This value is set as close to the event generator as possible. It often comes from the underlying system or device. Once set, intermediate OPC UA Servers shall not alter the value.
ReceiveTime provides the time the OPC UA Server received the Event from the underlying device of another Server. ReceiveTime is analogous to ServerTimestamp defined in OPC 10000-4, i.e. in the case where the OPC UA Server gets an Event from another OPC UA Server, each Server applies its own ReceiveTime. That implies that a Client may get the same Event, having the same EventId, from different Servers having different values of the ReceiveTime. The ReceiveTime shall always be returned as value and the Server is not allowed to return a StatusCode for the ReceiveTime indicating an error.
LocalTime is a structure containing the Offset and the DaylightSavingInOffset flag. The Offset specifies the time difference (in minutes) between the Time Property and the time at the location in which the event was issued. If DaylightSavingInOffset is TRUE, then Standard/Daylight savings time (DST) at the originating location is in effect and Offset includes the DST correction. If FALSE then the Offset does not include DST correction and DST may or may not have been in effect.
Message provides a human-readable and localizable text description of the Event. The Server may return any appropriate text to describe the Event. A null string is not a valid value; if the Server does not have a description, it shall return the string part of the BrowseName of the Node associated with the Event.
Severity is an indication of the urgency of the Event. This is also commonly called "priority". Values will range from 1 to 1 000, with 1 being the lowest severity and 1 000 being the highest. Typically, a severity of 1 would indicate an Event which is informational in nature, while a value of 1 000 would indicate an Event of catastrophic nature, which could potentially result in severe financial loss or loss of life.
It is expected that very few Server implementations will support 1 000 distinct severity levels. Therefore, Server developers are responsible for distributing their severity levels across the 1 to 1 000 range in such a manner that clients can assume a linear distribution. For example, a client wishing to present five severity levels to a user should be able to do the following mapping:
|
Client Severity |
OPC Severity |
|
HIGH |
801 to 1 000 |
|
MEDIUM HIGH |
601 to 800 |
|
MEDIUM |
401 to 600 |
|
MEDIUM LOW |
201 to 400 |
|
LOW |
1 to 200 |
In many cases a strict linear mapping of underlying source severities to the OPC Severity range is not appropriate. The Server developer will instead intelligently map the underlying source severities to the 1 to 1 000 OPC Severity range in some other fashion. In particular, it is recommended that Server developers map Events of high urgency into the OPC severity range of 667 to 1 000, Events of medium urgency into the OPC severity range of 334 to 666 and Events of low urgency into OPC severities of 1 to 333.
For example, if a source supports 16 severity levels that are clustered such that severities 0 to 2 are considered to be LOW, 3 to 7 are MEDIUM and 8 to 15 are HIGH, then an appropriate mapping might be as follows:
|
OPC Range |
Source Severity |
OPC Severity |
|
HIGH (667 to 1 000) |
15 |
1 000 |
|
14 |
955 |
|
|
13 |
910 |
|
|
12 |
865 |
|
|
11 |
820 |
|
|
10 |
775 |
|
|
9 |
730 |
|
|
8 |
685 |
|
|
MEDIUM (334 to 666) |
7 |
650 |
|
6 |
575 |
|
|
5 |
500 |
|
|
4 |
425 |
|
|
3 |
350 |
|
|
LOW (1 to 333) |
2 |
300 |
|
1 |
150 |
|
|
0 |
1 |
Some Servers might not support any Events which are catastrophic in nature, so they may choose to map all of their severities into a subset of the 1 to 1 000 range (for example, 1 to 666). Other Servers might not support any Events which are merely informational, so they may choose to map all of their severities into a different subset of the 1 to 1 000 range (for example, 334 to 1 000).
The purpose of this approach is to allow clients to use severity values from multiple Servers from different vendors in a consistent manner. Additional discussions of severity can be found in OPC 10000-9.
ConditionClassId specifies in which domain this Event is used. It is the NodeId of the corresponding subtype of BaseConditionClassType. See OPC 10000-9 for the definition of ConditionClass and a set of ConditionClasses defined in this standard. When using this Property for filtering, Clients have to specify all individual subtypes of BaseConditionClassType NodeIds. The OfType operator cannot be applied. BaseConditionClassType is used as class whenever an Event cannot be assigned to a more concrete class.
ConditionClassName provides the DisplayName of the of the ConditionClassType provided in the ConditionClassId.
ConditionSubClassId specifies additional class[es] that apply to the Event. It is the NodeId of the corresponding subtype of BaseConditionClassType. See OPC 10000-9 for the definition of ConditionClass and a set of ConditionClasses defined in this standard. When using this Property for filtering, Clients have to specify all individual sub types of BaseConditionClassType NodeIds. The OfType operator cannot be applied. The Client specifies a NULL in the filter, to return Events where no sub class is applied. When returning Events, if this optional field is not available in an Event, a NULL shall be returned for the field.
ConditionSubClassName provides the DisplayName[s] of the ConditionClassType[s] listed in the ConditionSubClassId.
The BrowseNames of the ConditionClassId, ConditionClassName, ConditionSubClassId, and ConditionSubClassName Properties originated from OPC 10000-9. They have now been generalized to also apply to Events, however to preserve backward compatibility the names have been preserved.
This EventType is defined in OPC 10000-3. Its representation in the AddressSpace is formally defined in Table 26.
Table 26 – AuditEventType definition
|
Attribute |
Value |
|||||
|
BrowseName |
AuditEventType |
|||||
|
IsAbstract |
True |
|||||
|
References |
NodeClass |
BrowseName |
DataType |
TypeDefinition |
Modelling |
|
|
Subtype of the BaseEventType defined in 6.4.2, which means it inherits the InstanceDeclarations of that Node. |
||||||
|
HasProperty |
Variable |
ActionTimeStamp |
UtcTime |
PropertyType |
Mandatory |
|
|
HasProperty |
Variable |
Status |
Boolean |
PropertyType |
Mandatory |
|
|
HasProperty |
Variable |
ServerId |
String |
PropertyType |
Mandatory |
|
|
HasProperty |
Variable |
ClientAuditEntryId |
String |
PropertyType |
Mandatory |
|
|
HasProperty |
Variable |
ClientUserId |
String |
PropertyType |
Mandatory |
|
|
Conformance Units |
||||||
|
Auditing Connections |
||||||
|
Auditing NodeManagement |
||||||
|
Auditing History Services |
||||||
|
Auditing Write |
||||||
|
Auditing Method |
||||||
This EventType inherits all Properties of the BaseEventType. Their semantic is defined in 6.4.2.
ActionTimeStamp identifies the time the user initiated the action that resulted in the AuditEvent being generated. It differs from the Time Property because this is the time the server generated the AuditEvent documenting the action.
Status identifies whether the requested action could be performed (set Status to TRUE) or not (set Status to FALSE).
ServerId uniquely identifies the Server generating the Event. It identifies the Server uniquely even in a server-controlled transparent redundancy scenario where several Servers may use the same URI.
ClientAuditEntryId contains the human-readable AuditEntryId defined in OPC 10000-4. If the Server is unable to decrypt AuditEntryId due to a certificate check failure, then some Client identification should be used such as the Client’s IP Address, port, MAC address and/or DNS name as the ClientAuditEntryId.
The ClientUserId identifies the user of the client requesting an action. The ClientUserId can be obtained from the UserIdentityToken passed in the ActivateSession call. If the UserIdentityToken is a UserNameIdentityToken then the ClientUserId shall be the UserName. If the UserIdentityToken is an X509IdentityToken then the ClientUserId shall be the X509 Subject Name of the Certificate. If the UserIdentityToken is an IssuedIdentityToken then the ClientUserId shall be a string that represents the owner of the token. The best choice for the string depends on the type of IssuedIdentityToken. If the UserIdentityToken is a JWT IssuedIdentityToken then the ClientUserId shall be the SUB field of the JWT IssuedIdentityToken. If an AnonymousIdentityToken is being used, the ClientUserId shall be null.
This EventType is defined in OPC 10000-3. Its representation in the AddressSpace is formally defined in Table 27.
Table 27 – AuditSecurityEventType definition
|
Attribute |
Value |
|||||
|
BrowseName |
AuditSecurityEventType |
|||||
|
IsAbstract |
True |
|||||
|
References |
NodeClass |
BrowseName |
DataType |
TypeDefinition |
ModellingRule |
|
|
Subtype of the AuditEventType defined in 6.4.3, which means it inherits the InstanceDeclarations of that Node. |
||||||
|
HasProperty |
Variable |
StatusCodeId |
StatusCode |
PropertyType |
Optional |
|
|
Conformance Units |
||||||
|
Auditing Connections |
||||||
This EventType inherits all Properties of the AuditEventType. Their semantic is defined in 6.4.3.
The optional StatusCodeId Property provides the exact security error responsible for producing the Event.
This EventType is defined in OPC 10000-3. Its representation in the AddressSpace is formally defined in Table 28.
Table 28 – AuditChannelEventType definition
|
Attribute |
Value |
||||
|
BrowseName |
AuditChannelEventType |
||||
|
IsAbstract |
True |
||||
|
References |
NodeClass |
BrowseName |
DataType |
TypeDefinition |
Modelling |
|
Subtype of the AuditSecurityEventType defined in 6.4.4, which means it inherits the InstanceDeclarations of that Node. |
|||||
|
HasProperty |
Variable |
SecureChannelId |
String |
PropertyType |
Mandatory |
|
Conformance Units |
|||||
|
Auditing Connections |
|||||
This EventType inherits all Properties of the AuditSecurityEventType. Their semantic is defined in 6.4.4. The SourceNode Property for Events of this type shall be assigned to the Server Object. The SourceName for Events of this type shall be "SecureChannel/" and the Service that generates the Event (e.g. SecureChannel/OpenSecureChannel or SecureChannel/CloseSecureChannel). If the ClientUserId is not available for a CloseSecureChannel call, then this parameter shall be set to "System/CloseSecureChannel".
The SecureChannelId shall uniquely identify the SecureChannel. The application shall use the same identifier in all AuditEvents related to the Session Service Set (AuditCreateSessionEventType, AuditActivateSessionEventType and their subtypes) and the SecureChannel Service Set (AuditChannelEventType and its subtypes).
This EventType is defined in OPC 10000-3. Its representation in the AddressSpace is formally defined in Table 29.
Table 29 – AuditOpenSecureChannelEventType definition
|
Attribute |
Value |
|||||
|
BrowseName |
AuditOpenSecureChannelEventType |
|||||
|
IsAbstract |
True |
|||||
|
References |
Node |
BrowseName |
DataType |
TypeDefinition |
Modelling |
|
|
Subtype of the AuditChannelEventType defined in 6.4.5, which means it inherits the InstanceDeclarations of that Node. |
||||||
|
HasProperty |
Variable |
ClientCertificate |
ByteString |
PropertyType |
Mandatory |
|
|
HasProperty |
Variable |
ClientCertificateThumbprint |
String |
PropertyType |
Mandatory |
|
|
HasProperty |
Variable |
RequestType |
SecurityTokenRequestType |
PropertyType |
Mandatory |
|
|
HasProperty |
Variable |
SecurityPolicyUri |
String |
PropertyType |
Mandatory |
|
|
HasProperty |
Variable |
SecurityMode |
MessageSecurityMode |
PropertyType |
Mandatory |
|
|
HasProperty |
Variable |
RequestedLifetime |
Duration |
PropertyType |
Mandatory |
|
|
HasProperty |
Variable |
CertificateErrorEventId |
ByteString |
PropertyType |
Optional |
|
|
Conformance Units |
||||||
|
Auditing Connections |
||||||
This EventType inherits all Properties of the AuditChannelEventType. Their semantic is defined in 6.4.5. The SourceName for Events of this type shall be "SecureChannel/OpenSecureChannel". The ClientUserId is not available for this call, thus this parameter shall be set to "System/OpenSecureChannel".
The additional Properties defined for this EventType reflect parameters of the Service call that triggers the Event.
ClientCertificate is the clientCertificate parameter of the OpenSecureChannel Service call.
ClientCertificateThumbprint is a thumbprint of the ClientCertificate. See OPC 10000-6 for details on thumbprints.
RequestType is the requestType parameter of the OpenSecureChannel Service call.
SecurityPolicyUri is the securityPolicyUri parameter of the OpenSecureChannel Service call.
SecurityMode is the securityMode parameter of the OpenSecureChannel Service call.
RequestedLifetime is the requestedLifetime parameter of the OpenSecureChannel Service call.
CertificateErrorEventId is the EventId of the corresponding AuditCertificateEventType Event used to report a certificate error.
This EventType is defined in OPC 10000-3. Its representation in the AddressSpace is formally defined in Table 30.
Table 30 – AuditSessionEventType definition
|
Attribute |
Value |
|||||
|
BrowseName |
AuditSessionEventType |
|||||
|
IsAbstract |
True |
|||||
|
References |
NodeClass |
BrowseName |
DataType |
TypeDefinition |
ModellingRule |
|
|
Subtype of the AuditSecurityEventType defined in 6.4.4, which means it inherits the InstanceDeclarations of that Node. |
||||||
|
HasProperty |
Variable |
SessionId |
NodeId |
PropertyType |
Mandatory |
|
|
Conformance Units |
||||||
|
Auditing Connections |
||||||
This EventType inherits all Properties of the AuditSecurityEventType. Their semantic is defined in 6.4.4.
If the Event is generated by a TransferSubscriptions Service call, the SourceNode Property shall be assigned to the SessionDiagnostics Object that represents the session. The SourceName for Events of this type shall be "Session/TransferSubscriptions".
Otherwise, the SourceNode Property for Events of this type shall be assigned to the Server Object. The SourceName for Events of this type shall be "Session/" and the Service or cause that generates the Event (e.g. CreateSession, ActivateSession or CloseSession).
The SessionId shall contain the SessionId of the session that the Service call was issued on In the CreateSession Service this shall be set to the newly created SessionId. If no session context exists (e.g. for a failed CreateSession Service call) the SessionId shall be null.
This EventType is defined in OPC 10000-3. Its representation in the AddressSpace is formally defined in Table 31.
Table 31 – AuditCreateSessionEventType definition
|
Attribute |
Value |
|||||
|
BrowseName |
AuditCreateSessionEventType |
|||||
|
IsAbstract |
True |
|||||
|
References |
NodeClass |
BrowseName |
DataType |
TypeDefinition |
ModellingRule |
|
|
Subtype of the AuditSessionEventType defined in 6.4.7, which means it inherits the InstanceDeclarations of that Node. |
||||||
|
HasProperty |
Variable |
SecureChannelId |
String |
PropertyType |
Mandatory |
|
|
HasProperty |
Variable |
ClientCertificate |
ByteString |
PropertyType |
Mandatory |
|
|
HasProperty |
Variable |
ClientCertificateThumbprint |
String |
PropertyType |
Mandatory |
|
|
HasProperty |
Variable |
RevisedSessionTimeout |
Duration |
PropertyType |
Mandatory |
|
|
Conformance Units |
||||||
|
Auditing Connections |
||||||
This EventType inherits all Properties of the AuditSessionEventType. Their semantic is defined in 6.4.7. The SourceName for Events of this type shall be "Session/CreateSession". The ClientUserId is not available for this call thus this parameter shall be set to the "System/CreateSession".
The additional Properties defined for this EventType reflect parameters of the Service call that triggers the Event.
SecureChannelId shall uniquely identify the SecureChannel. The application shall use the same identifier in all AuditEvents related to the Session Service Set (AuditCreateSessionEventType, AuditActivateSessionEventType and their subtypes) and the SecureChannel Service Set (AuditChannelEventType and its subtypes).
ClientCertificate is the clientCertificate parameter of the CreateSession Service call.
ClientCertificateThumbprint is a thumbprint of the ClientCertificate. See OPC 10000-6 for details on thumbprints.
RevisedSessionTimeout is the returned revisedSessionTimeout parameter of the CreateSession Service call.
This EventType is defined in OPC 10000-3. Its representation in the AddressSpace is formally defined in Table 32. This Type has been deprecated and will be removed in a future version.
Table 32 – AuditUrlMismatchEventType definition
|
Attribute |
Value |
|||||
|
BrowseName |
AuditUrlMismatchEventType |
|||||
|
IsAbstract |
True |
|||||
|
References |
NodeClass |
BrowseName |
DataType |
TypeDefinition |
ModellingRule |
|
|
Subtype of the AuditCreateSessionEventType defined in 6.4.8 which means it inherits the InstanceDeclarations of that Node. |
||||||
|
HasProperty |
Variable |
EndpointUrl |
String |
PropertyType |
Mandatory |
|
|
Conformance Units |
||||||
|
Auditing Connections |
||||||
This EventType inherits all Properties of the AuditSessionEventType. Their semantic is defined in 6.4.8.
The additional Properties defined for this EventType reflect parameters of the Service call that triggers the Event.
EndpointUrl is the endpointUrl parameter of the CreateSession Service call.
This EventType is defined in OPC 10000-3. Its representation in the AddressSpace is formally defined in Table 33.
Table 33 – AuditActivateSessionEventType definition
|
Attribute |
Value |
|||||
|
BrowseName |
AuditActivateSessionEventType |
|||||
|
IsAbstract |
True |
|||||
|
References |
NodeClass |
BrowseName |
DataType |
TypeDefinition |
Modelling |
|
|
Subtype of the AuditSessionEventType defined in 6.4.7, which means it inherits the InstanceDeclarations of that Node. |
||||||
|
HasProperty |
Variable |
ClientSoftwareCertificates |
SignedSoftwareCertificate[] |
PropertyType |
Mandatory |
|
|
HasProperty |
Variable |
UserIdentityToken |
UserIdentityToken |
PropertyType |
Mandatory |
|
|
HasProperty |
Variable |
SecureChannelId |
String |
PropertyType |
Mandatory |
|
|
HasProperty |
Variable |
CurrentRoleIds |
NodeId[] |
PropertyType |
Optional |
|
|
Conformance Units |
||||||
|
Auditing Connections |
||||||
This EventType inherits all Properties of the AuditSessionEventType. Their semantic is defined in 6.4.7. The SourceName for Events of this type shall be "Session/ActivateSession".
The additional Properties defined for this EventType reflect parameters of the Service call that triggers the Event.
ClientSoftwareCertificates is the clientSoftwareCertificates parameter of the ActivateSession Service call.
UserIdentityToken reflects the userIdentityToken parameter of the ActivateSession Service call. For Username/Password tokens the password shall not be included.
SecureChannelId shall uniquely identify the SecureChannel. The application shall use the same identifier in all AuditEvents related to the Session Service Set (AuditCreateSessionEventType, AuditActivateSessionEventType and their subtypes) and the SecureChannel Service Set (AuditChannelEventType and its subtypes).
CurrentRoleIds is an optional array providing the NodeId of each Role the Server has granted to the activated Session.
The additional definition for the conformance units of AuditActivateSessionEventType are defined in Table 35.
Table 34 – AuditActivateSessionEventType Additional Conformance Units
|
BrowsePath |
Conformance Units |
|
CurrentRoleIds |
Security Role Server Base 2 |
This EventType is defined in OPC 10000-3. Its representation in the AddressSpace is formally defined in Table 35.
Table 35 – AuditCancelEventType definition
|
Attribute |
Value |
|||||
|
BrowseName |
AuditCancelEventType |
|||||
|
IsAbstract |
True |
|||||
|
References |
NodeClass |
BrowseName |
DataType |
TypeDefinition |
ModellingRule |
|
|
Subtype of the AuditSessionEventType defined in 6.4.7, i.e. inheriting the InstanceDeclarations of that Node. |
||||||
|
HasProperty |
Variable |
RequestHandle |
UInt32 |
PropertyType |
Mandatory |
|
|
Conformance Units |
||||||
|
Auditing Connections |
||||||
This EventType inherits all Properties of the AuditSessionEventType. Their semantic is defined in 6.4.7. The SourceName for Events of this type shall be "Session/Cancel".
The additional Properties defined for this EventType reflect parameters of the Service call that triggers the Event.
RequestHandle is the requestHandle parameter of the Cancel Service call.
This EventType is defined in OPC 10000-3. Its representation in the AddressSpace is formally defined in Table 36.
Table 36 – AuditCertificateEventType definition
|
Attribute |
Value |
|||||
|
BrowseName |
AuditCertificateEventType |
|||||
|
IsAbstract |
True |
|||||
|
References |
NodeClass |
BrowseName |
DataType |
TypeDefinition |
Modelling |
|
|
Subtype of the AuditSecurityEventType defined in 6.4.7, which means it inherits the InstanceDeclarations of that Node. |
||||||
|
HasProperty |
Variable |
Certificate |
ByteString |
PropertyType |
Mandatory |
|
|
Conformance Units |
||||||
|
Auditing Connections |
||||||
This EventType inherits all Properties of the AuditSecurityEventType. Their semantic is defined in 6.4.4. The SourceName for Events of this type shall be "Security/Certificate".
Certificate is any certificate validated by a Server that encountered a validation issue (i.e. users, applications, etc.). Additional subtypes of this EventType will be defined representing the individual validation errors. This certificate can be matched to the Service that passed it (Session or SecureChannel Service Set) since the AuditEvents for these Services also included the Certificate.
This EventType is defined in OPC 10000-3. Its representation in the AddressSpace is formally defined in Table 37.
Table 37 – AuditCertificateDataMismatchEventType definition
|
Attribute |
Value |
|||||
|
BrowseName |
AuditCertificateDataMismatchEventType |
|||||
|
IsAbstract |
True |
|||||
|
References |
NodeClass |
BrowseName |
DataType |
TypeDefinition |
ModellingRule |
|
|
Subtype of the AuditCertificateEventType defined in 6.4.12, i.e. inheriting the InstanceDeclarations of that Node. |
||||||
|
HasProperty |
Variable |
InvalidHostname |
String |
PropertyType |
Mandatory |
|
|
HasProperty |
Variable |
InvalidUri |
String |
PropertyType |
Mandatory |
|
|
Conformance Units |
||||||
|
Auditing Connections |
||||||
This EventType inherits all Properties of the AuditCertificateEventType. Their semantic is defined in 6.4.12. The SourceName for Events of this type shall be "Security/Certificate".
InvalidHostname is the string that represents the host name passed in as part of the URL that is found to be invalid. If the host name was not invalid it can be null.
InvalidUri is the URI that was passed in and found to not match what is contained in the certificate. If the URI was not invalid it can be null.
Either the InvalidHostname or InvalidUri shall be provided.
This EventType is defined in OPC 10000-3. Its representation in the AddressSpace is formally defined in Table 38.
Table 38 – AuditCertificateExpiredEventType definition
|
Attribute |
Value |
||||
|
BrowseName |
AuditCertificateExpiredEventType |
||||
|
IsAbstract |
True |
||||
|
References |
NodeClass |
BrowseName |
DataType |
TypeDefinition |
ModellingRule |
|
Subtype of the AuditCertificateEventType defined in 6.4.12, which means it inherits the InstanceDeclarations of that Node. |
|||||
|
Conformance Units |
|||||
|
Auditing Connections |
|||||
This EventType inherits all Properties of the AuditCertificateEventType. Their semantic is defined in 6.4.12. The SourceName for Events of this type shall be "Security/Certificate". The Message Variable shall include a description of why the certificate was expired (i.e. time before start or time after end). There are no additional Properties defined for this EventType.
This EventType is defined in OPC 10000-3. Its representation in the AddressSpace is formally defined in Table 39.
Table 39 – AuditCertificateInvalidEventType definition
|
Attribute |
Value |
|||||
|
BrowseName |
AuditCertificateInvalidEventType |
|||||
|
IsAbstract |
True |
|||||
|
References |
NodeClass |
BrowseName |
DataType |
TypeDefinition |
ModellingRule |
|
|
Subtype of the AuditCertificateEventType defined in 6.4.12, which means it inherits the InstanceDeclarations of that Node. |
||||||
|
Conformance Units |
||||||
|
Auditing Connections |
||||||
This EventType inherits all Properties of the AuditCertificateEventType. Their semantic is defined in 6.4.12. The SourceName for Events of this type shall be "Security/Certificate". The Message shall include a description of why the certificate is invalid. There are no additional Properties defined for this EventType.
This EventType is defined in OPC 10000-3. Its representation in the AddressSpace is formally defined in Table 40.
Table 40 – AuditCertificateUntrustedEventType definition
|
Attribute |
Value |
|||||
|
BrowseName |
AuditCertificateUntrustedEventType |
|||||
|
IsAbstract |
True |
|||||
|
References |
NodeClass |
BrowseName |
DataType |
TypeDefinition |
ModellingRule |
|
|
Subtype of the AuditCertificateEventType defined in 6.4.12, which means it inherits the InstanceDeclarations of that Node. |
||||||
|
Conformance Units |
||||||
|
Auditing Connections |
||||||
This EventType inherits all Properties of the AuditCertificateEventType. Their semantic is defined in 6.4.12. The SourceName for Events of this type shall be "Security/Certificate". The Message Variable shall include a description of why the certificate is not trusted. If a trust chain is involved then the certificate that failed in the trust chain should be described. There are no additional Properties defined for this EventType.
This EventType is defined in OPC 10000-3. Its representation in the AddressSpace is formally defined in Table 41.
Table 41 – AuditCertificateRevokedEventType definition
|
Attribute |
Value |
|||||
|
BrowseName |
AuditCertificateRevokedEventType |
|||||
|
IsAbstract |
True |
|||||
|
References |
NodeClass |
BrowseName |
DataType |
TypeDefinition |
ModellingRule |
|
|
Subtype of the AuditCertificateEventType defined in 6.4.12, which means it inherits the InstanceDeclarations of that Node. |
||||||
|
Conformance Units |
||||||
|
Auditing Connections |
||||||
This EventType inherits all Properties of the AuditCertificateEventType. Their semantic is defined in 6.4.12. The SourceName for Events of this type shall be "Security/Certificate". The Message Variable shall include a description of why the certificate is revoked (was the revocation list unavailable or was the certificate on the list). There are no additional Properties defined for this EventType.
This EventType is defined in OPC 10000-3. Its representation in the AddressSpace is formally defined in Table 42.
Table 42 – AuditCertificateMismatchEventType definition
|
Attribute |
Value |
|||||
|
BrowseName |
AuditCertificateMismatchEventType |
|||||
|
IsAbstract |
True |
|||||
|
References |
NodeClass |
BrowseName |
DataType |
TypeDefinition |
ModellingRule |
|
|
Subtype of the AuditCertificateEventType defined in 6.4.12, which means it inherits the InstanceDeclarations of that Node. |
||||||
|
Conformance Units |
||||||
|
Auditing Connections |
||||||
This EventType inherits all Properties of the AuditCertificateEventType. Their semantic is defined in 6.4.12. The SourceName for Events of this type shall be "Security/Certificate". The Message Variable shall include a description of misuse of the certificate. There are no additional Properties defined for this EventType.
This EventType is defined in OPC 10000-3. Its representation in the AddressSpace is formally defined in Table 43.
Table 43 – AuditNodeManagementEventType definition
|
Attribute |
Value |
|||||
|
BrowseName |
AuditNodeManagementEventType |
|||||
|
IsAbstract |
True |
|||||
|
References |
NodeClass |
BrowseName |
DataType |
TypeDefinition |
ModellingRule |
|
|
Subtype of the AuditEventType defined in 6.4.3, which means it inherits the InstanceDeclarations of that Node. |
||||||
|
Conformance Units |
||||||
|
Auditing NodeManagement |
||||||
This EventType inherits all Properties of the AuditEventType. Their semantic is defined in 6.4.3. There are no additional Properties defined for this EventType. The SourceNode Property for Events of this type shall be assigned to the Server Object. The SourceName for Events of this type shall be "NodeManagement/" and the Service that generates the Event (e.g. AddNodes, AddReferences, DeleteNodes, DeleteReferences).
This EventType is defined in OPC 10000-3. Its representation in the AddressSpace is formally defined in Table 44.
Table 44 – AuditAddNodesEventType definition
|
Attribute |
Value |
|||||
|
BrowseName |
AuditAddNodesEventType |
|||||
|
IsAbstract |
True |
|||||
|
References |
NodeClass |
BrowseName |
DataType |
TypeDefinition |
ModellingRule |
|
|
Subtype of the AuditNodeManagementEventType defined in 6.4.19, which means it inherits the InstanceDeclarations of that Node. |
||||||
|
HasProperty |
Variable |
NodesToAdd |
AddNodesItem[] |
PropertyType |
Mandatory |
|
|
Conformance Units |
||||||
|
Auditing NodeManagement |
||||||
This EventType inherits all Properties of the AuditNodeManagementEventType. Their semantic is defined in 6.4.19. The SourceName for Events of this type shall be "NodeManagement/AddNodes".
The additional Properties defined for this EventType reflect parameters of the Service call that triggers the Event.
NodesToAdd is the NodesToAdd parameter of the AddNodes Service call.
This EventType is defined in OPC 10000-3. Its representation in the AddressSpace is formally defined in Table 45.
Table 45 – AuditDeleteNodesEventType definition
|
Attribute |
Value |
|||||
|
BrowseName |
AuditDeleteNodesEventType |
|||||
|
IsAbstract |
True |
|||||
|
References |
NodeClass |
BrowseName |
DataType |
TypeDefinition |
ModellingRule |
|
|
Subtype of the AuditNodeManagementEventType defined in 6.4.19, i.e. inheriting the InstanceDeclarations of that Node. |
||||||
|
HasProperty |
Variable |
NodesToDelete |
DeleteNodesItem[] |
PropertyType |
Mandatory |
|
|
Conformance Units |
||||||
|
Auditing NodeManagement |
||||||
This EventType inherits all Properties of the AuditNodeManagementEventType. Their semantic is defined in 6.4.19. The SourceName for Events of this type shall be "NodeManagement/DeleteNodes".
The additional Properties defined for this EventType reflect parameters of the Service call that triggers the Event.
NodesToDelete is the nodesToDelete parameter of the DeleteNodes Service call.
This EventType is defined in OPC 10000-3. Its representation in the AddressSpace is formally defined in Table 46.
Table 46 – AuditAddReferencesEventType definition
|
Attribute |
Value |
|||||
|
BrowseName |
AuditAddReferencesEventType |
|||||
|
IsAbstract |
True |
|||||
|
References |
NodeClass |
BrowseName |
DataType |
TypeDefinition |
ModellingRule |
|
|
Subtype of the AuditNodeManagementEventType defined in 6.4.19, which means it inherits the InstanceDeclarations of that Node. |
||||||
|
HasProperty |
Variable |
ReferencesToAdd |
AddReferencesItem[] |
PropertyType |
Mandatory |
|
|
Conformance Units |
||||||
|
Auditing NodeManagement |
||||||
This EventType inherits all Properties of the AuditNodeManagementEventType. Their semantic is defined in 6.4.19. The SourceName for Events of this type shall be "NodeManagement/AddReferences".
The additional Properties defined for this EventType reflect parameters of the Service call that triggers the Event.
ReferencesToAdd is the referencesToAdd parameter of the AddReferences Service call.
This EventType is defined in OPC 10000-3. Its representation in the AddressSpace is formally defined in Table 47.
Table 47 – AuditDeleteReferencesEventType definition
|
Attribute |
Value |
|||||
|
BrowseName |
AuditDeleteReferencesEventType |
|||||
|
IsAbstract |
True |
|||||
|
References |
NodeClass |
BrowseName |
DataType |
TypeDefinition |
ModellingRule |
|
|
Subtype of the AuditNodeManagementEventType defined in 6.4.19, which means it inherits the InstanceDeclarations of that Node. |
||||||
|
HasProperty |
Variable |
ReferencesToDelete |
DeleteReferencesItem[] |
PropertyType |
Mandatory |
|
|
Conformance Units |
||||||
|
Auditing NodeManagement |
||||||
This EventType inherits all Properties of the AuditNodeManagementEventType. Their semantic is defined in 6.4.19. The SourceName for Events of this type shall be "NodeManagement/DeleteReferences".
The additional Properties defined for this EventType reflect parameters of the Service call that triggers the Event.
ReferencesToDelete is the referencesToDelete parameter of the DeleteReferences Service call.
This EventType is defined in OPC 10000-3. Its representation in the AddressSpace is formally defined in Table 48.
Table 48 – AuditUpdateEventType definition
|
Attribute |
Value |
|||||
|
BrowseName |
AuditUpdateEventType |
|||||
|
IsAbstract |
True |
|||||
|
References |
NodeClass |
BrowseName |
DataType |
TypeDefinition |
ModellingRule |
|
|
Subtype of the AuditEventType defined in 6.4.3, which means it inherits the InstanceDeclarations of that Node. |
||||||
|
Conformance Units |
||||||
|
Auditing History Services |
||||||
|
Auditing Write |
||||||
This EventType inherits all Properties of the AuditEventType. Their semantic is defined in 6.4.3. The SourceNode Property for Events of this type shall be assigned to the NodeId that was changed. The SourceName for Events of this type shall be "Attribute/" and the Service that generated the event (e.g. Write, HistoryUpdate). Note that one Service call may generate several Events of this type, one per changed value.
This EventType is defined in OPC 10000-3. Its representation in the AddressSpace is formally defined in Table 49.
Table 49 – AuditWriteUpdateEventType definition
|
Attribute |
Value |
|||||
|
BrowseName |
AuditWriteUpdateEventType |
|||||
|
IsAbstract |
True |
|||||
|
References |
NodeClass |
BrowseName |
DataType |
TypeDefinition |
ModellingRule |
|
|
Subtype of the AuditUpdateEventType defined in 6.4.24, which means it inherits the InstanceDeclarations of that Node. |
||||||
|
HasProperty |
Variable |
AttributeId |
UInt32 |
PropertyType |
Mandatory |
|
|
HasProperty |
Variable |
IndexRange |
NumericRange |
PropertyType |
Mandatory |
|
|
HasProperty |
Variable |
NewValue |
BaseDataType |
PropertyType |
Mandatory |
|
|
HasProperty |
Variable |
OldValue |
BaseDataType |
PropertyType |
Mandatory |
|
|
Conformance Units |
||||||
|
Auditing Write |
||||||
This EventType inherits all Properties of the AuditUpdateEventType. The SourceName for Events of this type shall be "Attribute/Write". Their semantic is defined in 6.4.24.
AttributeId identifies the Attribute that was written. The SourceNode Property identifies the Node that was written.
IndexRange identifies the index range of the written Attribute if the Attribute is an array. If the Attribute is not an array or the whole array was written, the IndexRange is set to null.
NewValue identifies the value that was written. If the IndexRange is provided, only the values in the provided range are shown.
OldValue identifies the value that the Attribute contained before the write. If the IndexRange is provided, only the value of that range is shown. It is acceptable for a Server that does not have this information to report a null value.
Both the NewValue and the OldValue will contain a value in the DataType and encoding used for writing the value.
This EventType is defined in OPC 10000-3. Its representation in the AddressSpace is formally defined in Table 50.
Table 50 – AuditHistoryUpdateEventType definition
|
Attribute |
Value |
|||||
|
BrowseName |
AuditHistoryUpdateEventType |
|||||
|
IsAbstract |
True |
|||||
|
References |
NodeClass |
BrowseName |
DataType |
TypeDefinition |
ModellingRule |
|
|
Subtype of the AuditUpdateEventType defined in 6.4.24, which means it inherits the InstanceDeclarations of that Node. |
||||||
|
HasProperty |
Variable |
ParameterDataTypeId |
NodeId |
PropertyType |
Mandatory |
|
|
Conformance Units |
||||||
|
Auditing History Services |
||||||
This EventType inherits all Properties of the AuditUpdateEventType. Their semantic is defined in 6.4.24.
The ParameterDataTypeId identifies the DataTypeId for the extensible parameter used by the HistoryUpdate. This parameter indicates the type of HistoryUpdate being performed.
Subtypes of this EventType are defined in OPC 10000-11 representing the different possibilities to manipulate historical data.
This EventType is defined in OPC 10000-3. Its representation in the AddressSpace is formally defined in Table 51.
Table 51 – AuditUpdateMethodEventType definition
|
Attribute |
Value |
|||||
|
BrowseName |
AuditUpdateMethodEventType |
|||||
|
IsAbstract |
True |
|||||
|
References |
NodeClass |
BrowseName |
DataType |
TypeDefinition |
ModellingRule |
|
|
Subtype of the AuditEventType defined in 6.4.3, which means it inherits the InstanceDeclarations of that Node. |
||||||
|
HasProperty |
Variable |
MethodId |
NodeId |
PropertyType |
Mandatory |
|
|
HasProperty |
Variable |
StatusCodeId |
StatusCode |
PropertyType |
Optional |
|
|
HasProperty |
Variable |
InputArguments |
BaseDataType[] |
PropertyType |
Mandatory |
|
|
HasProperty |
Variable |
OutputArguments |
BaseDataType[] |
PropertyType |
Optional |
|
|
Conformance Units |
||||||
|
Auditing Method |
||||||
|
Auditing Method Output |
||||||
This EventType inherits all Properties of the AuditEventType. Their semantic is defined in 6.4.3. The SourceNode Property for Events of this type shall be assigned to the NodeId of the Object that the Method resides on. The SourceName for Events of this type shall be "Attribute/Call". Note that one Service call may generate several Events of this type, one per method called. This EventType should be further subtyped to better reflect the functionality of the method and to reflect changes to the address space or updated values triggered by the method.
MethodId identifies the method that was called.
StatusCodeId identifies the StatusCode of the Method executed by the Server.
Note: This Property is optional for backward compatibility and required by Profiles starting with version 1.05.
InputArguments provide the values of the input arguments passed to the Method. This parameter can be null if no input arguments were provided.
OutputArguments provide the values of the output arguments returned by the Method. This parameter can be null if no output arguments were returned.
Note: This Property is optional for backward compatibility and required by Profiles starting with version 1.05.
This EventType is defined in OPC 10000-3. Its representation in the AddressSpace is formally defined in Table 52.
Table 52 – SystemEventType definition
|
Attribute |
Value |
|||||
|
BrowseName |
SystemEventType |
|||||
|
IsAbstract |
True |
|||||
|
References |
NodeClass |
BrowseName |
DataType |
TypeDefinition |
ModellingRule |
|
|
Subtype of the BaseEventType defined in 6.4.2, which means it inherits the InstanceDeclarations of that Node. |
||||||
|
Conformance Units |
||||||
|
Base Info Device Failure |
||||||
|
Base Info System Status Underlying System |
||||||
|
Base Info System Status |
||||||
This EventType inherits all Properties of the BaseEventType. Their semantic is defined in 6.4.2. There are no additional Properties defined for this EventType.
This EventType is defined in OPC 10000-3. Its representation in the AddressSpace is formally defined in Table 53.
Table 53 – DeviceFailureEventType definition
|
Attribute |
Value |
|||||
|
BrowseName |
DeviceFailureEventType |
|||||
|
IsAbstract |
True |
|||||
|
References |
NodeClass |
BrowseName |
DataType |
TypeDefinition |
ModellingRule |
|
|
Subtype of the SystemEventType defined in 6.4.28, which means it inherits the InstanceDeclarations of that Node. |
||||||
|
Conformance Units |
||||||
|
Base Info Device Failure |
||||||
This EventType inherits all Properties of the SystemEventType. Their semantic is defined in 6.4.28. There are no additional Properties defined for this EventType.
This EventType is defined in OPC 10000-3. Its representation in the AddressSpace is formally defined in Table 54.
Table 54 – SystemStatusChangeEventType definition
|
Attribute |
Value |
|||||
|
BrowseName |
SystemStatusChangeEventType |
|||||
|
IsAbstract |
True |
|||||
|
References |
NodeClass |
BrowseName |
DataType |
TypeDefinition |
ModellingRule |
|
|
Subtype of the SystemEventType defined in 6.4.28, which means it inherits the InstanceDeclarations of that Node. |
||||||
|
HasProperty |
Variable |
SystemState |
ServerState |
PropertyType |
Mandatory |
|
|
Conformance Units |
||||||
|
Base Info System Status Underlying System |
||||||
|
Base Info System Status |
||||||
This EventType inherits all Properties of the SystemEventType. Their semantic is defined in 6.4.28. The SourceNode Property and the SourceName shall identify the system. The system can be the Server itself or some underlying system.
The SystemState specifies the current state of the system. Changes to the ServerState of the system shall trigger a SystemStatusChangeEvent, when the event is supported by the system.
This EventType is defined in OPC 10000-3. Its representation in the AddressSpace is formally defined in Table 55.
Table 55 – BaseModelChangeEventType definition
|
Attribute |
Value |
||||
|
BrowseName |
BaseModelChangeEventType |
||||
|
IsAbstract |
True |
||||
|
References |
NodeClass |
BrowseName |
DataType |
TypeDefinition |
ModellingRule |
|
Subtype of the BaseEventType defined in 6.4.2, which means it inherits the InstanceDeclarations of that Node. |
|||||
|
Conformance Units |
|||||
|
Base Info Model Change |
|||||
This EventType inherits all Properties of the BaseEventType. Their semantic is defined in 6.4.2. There are no additional Properties defined for this EventType. The SourceNode Property for Events of this type shall be the Node of the View that gives the context of the changes. If the whole AddressSpace is the context, the SourceNode Property is set to the NodeId of the Server Object. The SourceName for Events of this type shall be the String part of the BrowseName of the View; for the whole AddressSpace it shall be "Server".
This EventType is defined in OPC 10000-3. Its representation in the AddressSpace is formally defined in Table 56.
Table 56 – GeneralModelChangeEventType definition
|
Attribute |
Value |
||||
|
BrowseName |
GeneralModelChangeEventType |
||||
|
IsAbstract |
True |
||||
|
References |
NodeClass |
BrowseName |
DataType |
TypeDefinition |
ModellingRule |
|
Subtype of the BaseModelChangeEventType defined in 6.4.31, which means it inherits the InstanceDeclarations of that Node. |
|||||
|
HasProperty |
Variable |
Changes |
ModelChangeStructureDataType[] |
PropertyType |
Mandatory |
|
Conformance Units |
|||||
|
Base Info Model Change General |
|||||
This EventType inherits all Properties of the BaseModelChangeEventType. Their semantic is defined in 6.4.31.
The additional Property defined for this EventType reflects the changes that issued the ModelChangeEvent. It shall contain at least one entry in its array. Its structure is defined in 12.16.
This EventType is defined in OPC 10000-3. Its representation in the AddressSpace is formally defined in Table 57.
Table 57 – SemanticChangeEventType definition
|
Attribute |
Value |
||||
|
BrowseName |
SemanticChangeEventType |
||||
|
IsAbstract |
True |
||||
|
References |
NodeClass |
BrowseName |
DataType |
TypeDefinition |
ModellingRule |
|
Subtype of the BaseEventType defined in 6.4.2, which means it inherits the InstanceDeclarations of that Node. |
|||||
|
HasProperty |
Variable |
Changes |
SemanticChangeStructureDataType[] |
PropertyType |
Mandatory |
|
Conformance Units |
|||||
|
Base Info SemanticChange |
|||||
This EventType inherits all Properties of the BaseEventType. Their semantic is defined in 6.4.2. The SourceNode Property for Events of this type shall be the Node of the View that gives the context of the changes. If the whole AddressSpace is the context, the SourceNode Property is set to the NodeId of the Server Object. The SourceName for Events of this type shall be the String part of the BrowseName of the View, for the whole AddressSpace it shall be "Server".
The additional Property defined for this EventType reflects the changes that issued the SemanticChangeEvent. Its structure is defined in 12.17.
EventQueueOverflow Events are generated when an internal queue of a MonitoredItem subscribing for Events in the Server overflows. OPC 10000-4 defines when the internal EventQueueOverflow Events shall be generated.
The EventType for EventQueueOverflow Events is formally defined in Table 58.
Table 58 – EventQueueOverflowEventType definition
|
Attribute |
Value |
||||
|
BrowseName |
EventQueueOverflowEventType |
||||
|
IsAbstract |
True |
||||
|
References |
NodeClass |
BrowseName |
DataType |
TypeDefinition |
ModellingRule |
|
Subtype of the BaseEventType defined in 6.4.2, which means it inherits the InstanceDeclarations of that Node. |
|||||
|
Conformance Units |
|||||
|
Base Info EventQueueOverflow EventType |
|||||
This EventType inherits all Properties of the BaseEventType. Their semantic is defined in 6.4.2. The SourceNode Property for Events of this type shall be assigned to the NodeId of the Server Object. The SourceName for Events of this type shall be "Internal/EventQueueOverflow".
ProgressEvents are generated to identify the progress of an operation. An operation can be a Service call or something application specific like a program execution.
The EventType for Progress Events is formally defined in Table 59.
Table 59 – ProgressEventType definition
|
Attribute |
Value |
||||
|
BrowseName |
ProgressEventType |
||||
|
IsAbstract |
True |
||||
|
References |
NodeClass |
BrowseName |
DataType |
TypeDefinition |
ModellingRule |
|
Subtype of the BaseEventType defined in 6.4.2, which means it inherits the InstanceDeclarations of that Node. |
|||||
|
HasProperty |
Variable |
Context |
BaseDataType |
PropertyType |
Mandatory |
|
HasProperty |
Variable |
Progress |
UInt16 |
PropertyType |
Mandatory |
|
Conformance Units |
|||||
|
Base Info Progress Events |
|||||
This EventType inherits all Properties of the BaseEventType. Their semantic is defined in 6.4.2. The SourceNode Property for Events of this type shall be assigned to the NodeId of the Session Object where the operation was initiated. The SourceName for Events of this type shall be "Service/<Service Name as defined in OPC 10000-4>" when the progress of a Service call is exposed.
The additional Property Context contains context information about what operation progress is reported. In the case of Service calls it shall be a UInt32 containing the requestHandle of the RequestHeader of the Service call.
The additional Property Progress contains the percentage completed of the progress. The value shall be between 0 and 100, where 100 identifies that the operation has been finished.
It is recommended that Servers only expose ProgressEvents for Service calls to the Session that invoked the Service.
This EventType is used for the categorization of Events generated by a Client. Its representation in the AddressSpace is formally defined in Table 60.
Table 60 – AuditClientEventType definition
|
Attribute |
Value |
||||
|
BrowseName |
AuditClientEventType |
||||
|
IsAbstract |
True |
||||
|
References |
NodeClass |
BrowseName |
DataType |
TypeDefinition |
ModellingRule |
|
Subtype of the AuditEventType defined in 6.4.3, which means it inherits the InstanceDeclarations of that Node. |
|||||
|
HasProperty |
Variable |
ServerUri |
UriString |
PropertyType |
Mandatory |
|
ConformanceUnits |
|||||
|
Base Info Client Events |
|||||
This class of Audit Events are generated by Servers that also support Client functionality. They represent the Client actions taken by the Server.
This EventType inherits all Properties of the AuditEventType. Their semantics are defined in 6.4.3. The SourceNode Property for Events of this type shall be assigned to the NodeId of the Object that is related to the action. If no Object is related, then the SourceNode Property shall be the NodeId of the Server Object.
ServerUri provides the URI of the Server that the Client was accessing.
This EventType allows Method calls issued by a Client to be audited. Its representation in the AddressSpace is formally defined in Table 61.
Table 61 – AuditClientUpdateMethodResultEventType definition
|
Attribute |
Value |
||||
|
BrowseName |
AuditClientUpdateMethodResultEventType |
||||
|
IsAbstract |
True |
||||
|
References |
NodeClass |
BrowseName |
DataType |
TypeDefinition |
ModellingRule |
|
Subtype of the AuditClientEventType defined in 6.4.36, which means it inherits the InstanceDeclarations of that Node. |
|||||
|
HasProperty |
Variable |
ObjectId |
ExpandedNodeId |
PropertyType |
Mandatory |
|
HasProperty |
Variable |
MethodId |
ExpandedNodeId |
PropertyType |
Mandatory |
|
HasProperty |
Variable |
StatusCodeId |
StatusCode |
PropertyType |
Mandatory |
|
HasProperty |
Variable |
InputArguments |
BaseDataType[] |
PropertyType |
Mandatory |
|
HasProperty |
Variable |
OutputArguments |
BaseDataType[] |
PropertyType |
Mandatory |
|
ConformanceUnits |
|||||
|
Base Info Client Events |
|||||
This EventType inherits all Properties of the AuditClientEventType. Their semantics are defined in 6.4.36. The SourceName for Events of this type shall be "Client/Call". A single Client action may generate several Events of this type, one per Method called.
ObjectId identifies the Object on which the Method was called. The Object may be located on the same Server as the calling instance or on a remote Server.
MethodId identifies the method that was called.
StatusCodeId identifies the overall status returned by the Method Call.
InputArguments identifies the input arguments for the method. This parameter can be null if no input arguments were provided.
OutputArguments identifies the output arguments of the method. This parameter can be null if no output arguments were returned.
ModellingRules are defined in OPC 10000-3. This ObjectType is used as the type for the ModellingRules. It is formally defined in Table 62.
Table 62 – ModellingRuleType definition
|
Attribute |
Value |
|||||
|
BrowseName |
ModellingRuleType |
|||||
|
IsAbstract |
False |
|||||
|
References |
NodeClass |
BrowseName |
DataType |
TypeDefinition |
ModellingRule |
|
|
Subtype of the BaseObjectType defined in 6.2 |
||||||
|
Conformance Units |
||||||
|
Base Info Base Types |
||||||
Instances of this ObjectType are used to organise the AddressSpace into a hierarchy of Nodes. They represent the root Node of a subtree, and have no other semantics associated with them. However, the DisplayName of an instance of the FolderType, such as "ObjectTypes", should imply the semantics associated with the use of it. There are no References specified for this ObjectType. It is formally defined in Table 63.
Table 63 – FolderType definition
|
Attribute |
Value |
|||||
|
BrowseName |
FolderType |
|||||
|
IsAbstract |
False |
|||||
|
References |
NodeClass |
BrowseName |
DataType |
TypeDefinition |
ModellingRule |
|
|
Subtype of the BaseObjectType defined in 6.2. |
||||||
|
Conformance Units |
||||||
|
Base Info Base Types |
||||||
DataTypeEncodings are defined in OPC 10000-3. This ObjectType is used as type for the DataTypeEncodings. There are no References specified for this ObjectType. It is formally defined in Table 64.
Table 64 – DataTypeEncodingType definition
|
Attribute |
Value |
|||||
|
BrowseName |
||||||
|
IsAbstract |
False |
|||||
|
References |
NodeClass |
BrowseName |
DataType |
TypeDefinition |
ModellingRule |
|
|
Subtype of the BaseObjectType defined in 6.2. |
||||||
|
Conformance Units |
||||||
|
Base Info Base Types |
||||||
This ObjectType defines an AggregateFunction supported by a UA Server. It is formally defined in Table 65.
Table 65 – AggregateFunctionType definition
|
Attribute |
Value |
|||||
|
BrowseName |
||||||
|
IsAbstract |
False |
|||||
|
References |
NodeClass |
BrowseName |
DataType |
TypeDefinition |
ModellingRule |
|
|
Subtype of the BaseObjectType defined in 6.2. |
||||||
|
Conformance Units |
||||||
|
Historical Access Aggregates |
||||||
For the AggregateFunctionType, the Description Attribute is mandatory. The Description Attribute provides a localized description of the AggregateFunction. Specific AggregateFunctions may be defined in further parts of this series of standards.
The BaseInterfaceType ObjectType is the super-type for Interfaces. All subtypes of BaseInterfaceType shall be abstract.
There are no References specified for this ObjectType. It is formally defined in Table 66.
Table 66 – BaseInterfaceType definition
|
Attribute |
Value |
|||||
|
BrowseName |
BaseInterfaceType |
|||||
|
IsAbstract |
True |
|||||
|
References |
NodeClass |
BrowseName |
DataType |
TypeDefinition |
ModellingRule |
|
|
Subtype of the BaseObjectType defined in 6.2. |
||||||
|
Conformance Units |
||||||
|
Address Space Interfaces |
||||||
The OrderedListType is a base type to manage an ordered list of Objects. It is formally defined in Table 67.
Table 67 – OrderedListType Definition
|
Attribute |
Value |
||||
|
BrowseName |
OrderedListType |
||||
|
IsAbstract |
False |
||||
|
References |
Node Class |
BrowseName |
DataType |
TypeDefinition |
Other |
|
Subtype of the BaseObjectType defined in 6.2 i.e. inheriting the InstanceDeclarations of that Node. |
|||||
|
HasOrderedComponent |
Object |
<OrderedObject> |
|
BaseObjectType |
OP |
|
HasProperty |
Variable |
NodeVersion |
String |
PropertyType |
O |
|
GeneratesEvent |
ObjectType |
GeneralModelChangeEventType |
|
|
|
|
Conformance Units |
|||||
|
Base Info OrderedList |
|||||
The <OrderedObject> Object represents the ordered Objects managed by Instances of the OrderedListType. The order is provided by the HasOrderedComponent References to the Objects. As not all Clients consider the order returned by the Browse Service (e.g. displaying the results in alphabetic order) each <OrderedObject> shall implement the IOrderedObjectType Interface, providing the order by a specific Property (see definition of IOrderedObjectType).
The NodeVersion is intended to be used in conjunction with the GeneralModelChangeEventType in the way defined in OPC 10000-3. The NodeVersion should be provided if the ordered List can change (e.g. new Objects added or removed). This allows Clients to subscribe to the Property or the GeneralModelChangeEvents, instead of polling Browse calls. Changes in the order of the List are considered as adding and deleting References, i.e. if the order changes the NodeVersion shall be changed and a GeneralModelChangeEvent shall be issued, indicating that References have been added and deleted.
In Table 68 the additional References are defined.
Table 68 – OrderedListType Additional Subcomponents
|
SourcePath |
References |
NodeClass |
BrowseName |
DataType |
TypeDefinition |
Other |
|
<OrderedObject> |
HasProperty |
Variable |
NumberInList |
Number |
PropertyType |
M |
|
<OrderedObject> |
HasInterface |
ObjectType |
IOrderedObjectType |
The <OrderedObject> Object shall implement the Interface IOrderedObjectType and therefore contains the mandatory Property NumberInList.
The IOrderedObjectType defines the Interface all Objects managed by an OrderedListType shall implement. It is formally defined in Table 69.
Table 69 – IOrderedObjectType Definition
|
Attribute |
Value |
||||
|
BrowseName |
IOrderedObjectType |
||||
|
IsAbstract |
True |
||||
|
References |
Node Class |
BrowseName |
DataType |
TypeDefinition |
Other |
|
Subtype of the BaseInterfaceType defined in 6.9, i.e. inheriting the InstanceDeclarations of that Node. |
|||||
|
HasProperty |
Variable |
NumberInList |
Number |
PropertyType |
M |
|
Conformance Units |
|||||
|
Base Info OrderedList |
|||||
The mandatory Property NumberInList provides the position of the Object in a list, managed by an instance of the OrderedListType. Ideally, the numbering should start with a 0 and have no gaps, but that is not required and Clients shall not assume this. All Objects in the same list shall use the same concrete DataType for the property NumberInList. Two Objects in a list shall never have the same value in this Property. The order shall be identical to the order managed by the HasOrderedComponent References.
Note that due to the nature of a list element, the NumberInList Property is bound to the parent instance of OrderedListType. Objects implementing the Interface can in general not be managed by two instances of OrderedListType at the same time.
Typically, the components of a complex VariableType are fixed and can be extended by subtyping. However, because each Variable of a VariableType can be extended with additional components this standard allows the extension of the standard VariableTypes defined in this document with additional components. This allows the expression of additional information in the type definition that would be contained in each Variable anyway. However, it is not allowed to restrict the components of the standard VariableTypes defined in this International Standard. An example of extending VariableTypes would be putting the standard Property NodeVersion, defined in OPC 10000-3, into the BaseDataVariableType, stating that each DataVariable of the Server will provide a NodeVersion.
The BaseVariableType is the abstract base type for all other VariableTypes. However, only the PropertyType and the BaseDataVariableType directly inherit from this type.
There are no References specified for this VariableType. It is formally defined in Table 70.
Table 70 – BaseVariableType definition
|
Attribute |
Value |
|||||
|
BrowseName |
BaseVariableType |
|||||
|
IsAbstract |
True |
|||||
|
ValueRank |
−2 (−2 = Any) |
|||||
|
DataType |
BaseDataType |
|||||
|
References |
NodeClass |
BrowseName |
DataType |
TypeDefinition |
ModellingRule |
|
|
Conformance Units |
||||||
|
Base Info Base Types |
||||||
The PropertyType is a subtype of the BaseVariableType. It is used as the type definition for all Properties. Properties are defined by their BrowseName and therefore they do not need a specialised type definition. It is not allowed to subtype this VariableType.
There are no References specified for this VariableType. It is formally defined in Table 71.
Table 71 – PropertyType definition
|
Attribute |
Value |
|||||
|
BrowseName |
PropertyType |
|||||
|
IsAbstract |
False |
|||||
|
ValueRank |
−2 (−2 = Any) |
|||||
|
DataType |
BaseDataType |
|||||
|
References |
NodeClass |
BrowseName |
DataType |
TypeDefinition |
ModellingRule |
|
|
Subtype of the BaseVariableType defined in 7.2. |
||||||
|
Conformance Units |
||||||
|
Base Info Base Types |
||||||
The BaseDataVariableType is a subtype of the BaseVariableType. It is used as the type definition whenever there is a DataVariable having no more concrete type definition available. This VariableType is the base VariableType for VariableTypes of DataVariables, and all other VariableTypes of DataVariables shall either directly or indirectly inherit from it.
There are no References specified for this VariableType. It is formally defined in Table 72.
Table 72 – BaseDataVariableType definition
|
Attribute |
Value |
|||
|
BrowseName |
BaseDataVariableType |
|||
|
IsAbstract |
False |
|||
|
ValueRank |
−2 (−2 = Any) |
|||
|
DataType |
BaseDataType |
|||
|
References |
NodeClass |
BrowseName |
Comment |
|
|
Subtype of the BaseVariableType defined in 7.2. |
||||
|
Conformance Units |
||||
|
Base Info Base Types |
||||
This VariableType is an abstract type whose subtypes define capabilities of the Server. Vendors may define subtypes of this type. This VariableType is formally defined in Table 73.
Table 73 – ServerVendorCapabilityType definition
|
Attribute |
Value |
|||||
|
BrowseName |
ServerVendorCapabilityType |
|||||
|
IsAbstract |
True |
|||||
|
ValueRank |
−1 (−1 = Scalar) |
|||||
|
DataType |
BaseDataType |
|||||
|
References |
NodeClass |
BrowseName |
DataType |
TypeDefinition |
ModellingRule |
|
|
Subtype of the BaseDataVariableType defined in 7.4. |
||||||
|
Conformance Units |
||||||
|
Base Info ServerType |
||||||
This complex VariableType is used for information about the Server status. Its DataVariables reflect its DataType having the same semantic defined in 12.10. The VariableType is formally defined in Table 74.
Table 74 – ServerStatusType definition
|
Attribute |
Value |
|||||
|
BrowseName |
ServerStatusType |
|||||
|
IsAbstract |
False |
|||||
|
ValueRank |
−1 (−1 = Scalar) |
|||||
|
DataType |
ServerStatusDataType |
|||||
|
References |
NodeClass |
BrowseName |
DataType |
TypeDefinition |
Modelling |
|
|
Subtype of the BaseDataVariableType defined in 7.4. |
||||||
|
HasComponent |
Variable |
StartTime |
UtcTime |
BaseDataVariableType |
Mandatory |
|
|
HasComponent |
Variable |
CurrentTime |
UtcTime |
BaseDataVariableType |
Mandatory |
|
|
HasComponent |
Variable |
State |
ServerState |
BaseDataVariableType |
Mandatory |
|
|
HasComponent |
Variable |
BuildInfo |
BuildInfo |
BuildInfoType |
Mandatory |
|
|
HasComponent |
Variable |
SecondsTillShutdown |
UInt32 |
BaseDataVariableType |
Mandatory |
|
|
HasComponent |
Variable |
ShutdownReason |
LocalizedText |
BaseDataVariableType |
Mandatory |
|
|
NOTE Containing Objects and Variables of these Objects and Variables are defined by their BrowseName defined in the corresponding TypeDefinitionNode. The NodeId is defined by the composed symbolic name described in 4.1. |
||||||
|
Conformance Units |
||||||
|
Base Info ServerType |
||||||
This complex VariableType is used for information about the Server status. Its DataVariables reflect its DataType having the same semantic defined in 12.3.15.1. The VariableType is formally defined in Table 75.
Table 75 – BuildInfoType definition
|
Attribute |
Value |
|||||
|
BrowseName |
BuildInfoType |
|||||
|
IsAbstract |
False |
|||||
|
ValueRank |
−1 (−1 = Scalar) |
|||||
|
DataType |
BuildInfo |
|||||
|
References |
NodeClass |
BrowseName |
DataType |
TypeDefinition |
ModellingRule |
|
|
Subtype of the BaseDataVariableType defined in 7.4. |
||||||
|
HasComponent |
Variable |
ProductUri |
String |
BaseDataVariableType |
Mandatory |
|
|
HasComponent |
Variable |
ManufacturerName |
String |
BaseDataVariableType |
Mandatory |
|
|
HasComponent |
Variable |
ProductName |
String |
BaseDataVariableType |
Mandatory |
|
|
HasComponent |
Variable |
SoftwareVersion |
String |
BaseDataVariableType |
Mandatory |
|
|
HasComponent |
Variable |
BuildNumber |
String |
BaseDataVariableType |
Mandatory |
|
|
HasComponent |
Variable |
BuildDate |
UtcTime |
BaseDataVariableType |
Mandatory |
|
|
Conformance Units |
||||||
|
Base Info ServerType |
||||||
This complex VariableType is used for diagnostic information. Its DataVariables reflect its DataType having the same semantic defined in 12.9. The VariableType is formally defined in Table 76.
Table 76 – ServerDiagnosticsSummaryType definition
|
Attribute |
Value |
|||||
|
BrowseName |
ServerDiagnosticsSummaryType |
|||||
|
IsAbstract |
False |
|||||
|
ValueRank |
−1 (−1 = Scalar) |
|||||
|
DataType |
ServerDiagnosticsSummaryDataType |
|||||
|
References |
NodeClass |
BrowseName |
DataType |
TypeDefinition |
Modelling |
|
|
Subtype of the BaseDataVariableType defined in 7.4. |
||||||
|
HasComponent |
Variable |
ServerViewCount |
UInt32 |
BaseDataVariableType |
Mandatory |
|
|
HasComponent |
Variable |
CurrentSessionCount |
UInt32 |
BaseDataVariableType |
Mandatory |
|
|
HasComponent |
Variable |
CumulatedSessionCount |
UInt32 |
BaseDataVariableType |
Mandatory |
|
|
HasComponent |
Variable |
SecurityRejectedSessionCount |
UInt32 |
BaseDataVariableType |
Mandatory |
|
|
HasComponent |
Variable |
RejectedSessionCount |
UInt32 |
BaseDataVariableType |
Mandatory |
|
|
HasComponent |
Variable |
SessionTimeoutCount |
UInt32 |
BaseDataVariableType |
Mandatory |
|
|
HasComponent |
Variable |
SessionAbortCount |
UInt32 |
BaseDataVariableType |
Mandatory |
|
|
HasComponent |
Variable |
PublishingIntervalCount |
UInt32 |
BaseDataVariableType |
Mandatory |
|
|
HasComponent |
Variable |
CurrentSubscriptionCount |
UInt32 |
BaseDataVariableType |
Mandatory |
|
|
HasComponent |
Variable |
CumulatedSubscriptionCount |
UInt32 |
BaseDataVariableType |
Mandatory |
|
|
HasComponent |
Variable |
SecurityRejectedRequestsCount |
UInt32 |
BaseDataVariableType |
Mandatory |
|
|
HasComponent |
Variable |
RejectedRequestsCount |
UInt32 |
BaseDataVariableType |
Mandatory |
|
|
Conformance Units |
||||||
|
Base Info ServerType |
||||||
This complex VariableType is used for diagnostic information. For each entry of the array, instances of this type will provide a Variable of the SamplingIntervalDiagnosticsType VariableType having the sampling rate as BrowseName. The VariableType is formally defined in Table 77.
Table 77 – SamplingIntervalDiagnosticsArrayType definition
|
Attribute |
Value |
|||
|
BrowseName |
SamplingIntervalDiagnosticsArrayType |
|||
|
IsAbstract |
False |
|||
|
ValueRank |
1 (1 = OneDimension) |
|||
|
ArrayDimensions |
{0} (0 = UnknownSize) |
|||
|
DataType |
SamplingIntervalDiagnosticsDataType |
|||
|
References |
NodeClass |
BrowseName |
DataType TypeDefinition |
Modelling |
|
Subtype of the BaseDataVariableType defined in 7.4. |
||||
|
HasComponent |
Variable |
SamplingIntervalDiagnostics |
SamplingIntervalDiagnosticsDataType SamplingIntervalDiagnosticsType |
ExposesItsArray |
|
Conformance Units |
||||
|
Base Info ServerType |
||||
This complex VariableType is used for diagnostic information. Its DataVariables reflect its DataType, having the same semantic defined in 12.8. The VariableType is formally defined in Table 78.
Table 78 – SamplingIntervalDiagnosticsType definition
|
Attribute |
Value |
|||||
|
BrowseName |
SamplingIntervalDiagnosticsType |
|||||
|
IsAbstract |
False |
|||||
|
ValueRank |
−1 (−1 = Scalar) |
|||||
|
DataType |
SamplingIntervalDiagnosticsDataType |
|||||
|
References |
Node |
BrowseName |
Data |
TypeDefinition |
Modelling |
|
|
Subtype of the BaseDataVariableType defined in 7.4. |
||||||
|
HasComponent |
Variable |
SamplingInterval |
Duration |
BaseDataVariableType |
Mandatory |
|
|
HasComponent |
Variable |
SampledMonitoredItemsCount |
UInt32 |
BaseDataVariableType |
Mandatory |
|
|
HasComponent |
Variable |
MaxSampledMonitoredItemsCount |
UInt32 |
BaseDataVariableType |
Mandatory |
|
|
HasComponent |
Variable |
DisabledMonitoredItemsSamplingCount |
UInt32 |
BaseDataVariableType |
Mandatory |
|
|
Conformance Units |
||||||
|
Base Info ServerType |
||||||
This complex VariableType is used for diagnostic information. For each entry of the array, instances of this type will provide a Variable of the SubscriptionDiagnosticsType VariableType having the SubscriptionId as BrowseName. The VariableType is formally defined in Table 79.
Table 79 – SubscriptionDiagnosticsArrayType definition
|
Attribute |
Value |
||||
|
BrowseName |
SubscriptionDiagnosticsArrayType |
||||
|
IsAbstract |
False |
||||
|
ValueRank |
1 (1 = OneDimension) |
||||
|
ArrayDimensions |
{0} (0 = UnknownSize) |
||||
|
DataType |
SubscriptionDiagnosticsDataType |
||||
|
References |
NodeClass |
BrowseName |
DataType TypeDefinition |
ModellingRule |
|
|
Subtype of the BaseDataVariableType defined in 7.4. |
|||||
|
HasComponent |
Variable |
SubscriptionDiagnostics |
SubscriptionDiagnosticsDataType SubscriptionDiagnosticsType |
ExposesItsArray |
|
|
Conformance Units |
|||||
|
Base Info ServerType |
|||||
This complex VariableType is used for diagnostic information. Its DataVariables reflect its DataType, having the same semantic defined in 12.15. The VariableType is formally defined in Table 80.
Table 80 – SubscriptionDiagnosticsType definition
|
Attribute |
Value |
|||||
|
BrowseName |
SubscriptionDiagnosticsType |
|||||
|
IsAbstract |
False |
|||||
|
ValueRank |
−1 (−1 = Scalar) |
|||||
|
DataType |
SubscriptionDiagnosticsDataType |
|||||
|
References |
Node |
BrowseName |
DataType |
TypeDefinition |
Modelling |
|
|
Subtype of the BaseDataVariableType defined in 7.4. |
||||||
|
HasComponent |
Variable |
SessionId |
NodeId |
BaseDataVariableType |
Mandatory |
|
|
HasComponent |
Variable |
SubscriptionId |
UInt32 |
BaseDataVariableType |
Mandatory |
|
|
HasComponent |
Variable |
Priority |
Byte |
BaseDataVariableType |
Mandatory |
|
|
HasComponent |
Variable |
PublishingInterval |
Duration |
BaseDataVariableType |
Mandatory |
|
|
HasComponent |
Variable |
MaxKeepAliveCount |
UInt32 |
BaseDataVariableType |
Mandatory |
|
|
HasComponent |
Variable |
MaxLifetimeCount |
UInt32 |
BaseDataVariableType |
Mandatory |
|
|
HasComponent |
Variable |
MaxNotificationsPerPublish |
UInt32 |
BaseDataVariableType |
Mandatory |
|
|
HasComponent |
Variable |
PublishingEnabled |
Boolean |
BaseDataVariableType |
Mandatory |
|
|
HasComponent |
Variable |
ModifyCount |
UInt32 |
BaseDataVariableType |
Mandatory |
|
|
HasComponent |
Variable |
EnableCount |
UInt32 |
BaseDataVariableType |
Mandatory |
|
|
HasComponent |
Variable |
DisableCount |
UInt32 |
BaseDataVariableType |
Mandatory |
|
|
HasComponent |
Variable |
RepublishRequestCount |
UInt32 |
BaseDataVariableType |
Mandatory |
|
|
HasComponent |
Variable |
RepublishMessageRequestCount |
UInt32 |
BaseDataVariableType |
Mandatory |
|
|
HasComponent |
Variable |
RepublishMessageCount |
UInt32 |
BaseDataVariableType |
Mandatory |
|
|
HasComponent |
Variable |
TransferRequestCount |
UInt32 |
BaseDataVariableType |
Mandatory |
|
|
HasComponent |
Variable |
TransferredToAltClientCount |
UInt32 |
BaseDataVariableType |
Mandatory |
|
|
HasComponent |
Variable |
TransferredToSameClientCount |
UInt32 |
BaseDataVariableType |
Mandatory |
|
|
HasComponent |
Variable |
PublishRequestCount |
UInt32 |
BaseDataVariableType |
Mandatory |
|
|
HasComponent |
Variable |
DataChangeNotificationsCount |
UInt32 |
BaseDataVariableType |
Mandatory |
|
|
HasComponent |
Variable |
EventNotificationsCount |
UInt32 |
BaseDataVariableType |
Mandatory |
|
|
HasComponent |
Variable |
NotificationsCount |
UInt32 |
BaseDataVariableType |
Mandatory |
|
|
HasComponent |
Variable |
LatePublishRequestCount |
UInt32 |
BaseDataVariableType |
Mandatory |
|
|
HasComponent |
Variable |
CurrentKeepAliveCount |
UInt32 |
BaseDataVariableType |
Mandatory |
|
|
HasComponent |
Variable |
CurrentLifetimeCount |
UInt32 |
BaseDataVariableType |
Mandatory |
|
|
HasComponent |
Variable |
UnacknowledgedMessageCount |
UInt32 |
BaseDataVariableType |
Mandatory |
|
|
HasComponent |
Variable |
DiscardedMessageCount |
UInt32 |
BaseDataVariableType |
Mandatory |
|
|
HasComponent |
Variable |
MonitoredItemCount |
UInt32 |
BaseDataVariableType |
Mandatory |
|
|
HasComponent |
Variable |
DisabledMonitoredItemCount |
UInt32 |
BaseDataVariableType |
Mandatory |
|
|
HasComponent |
Variable |
MonitoringQueueOverflowCount |
UInt32 |
BaseDataVariableType |
Mandatory |
|
|
HasComponent |
Variable |
NextSequenceNumber |
UInt32 |
BaseDataVariableType |
Mandatory |
|
|
HasComponent |
Variable |
EventQueueOverflowCount |
UInt32 |
BaseDataVariableType |
Mandatory |
|
|
Conformance Units |
||||||
|
Base Info ServerType |
||||||
This complex VariableType is used for diagnostic information. For each entry of the array instances of this type will provide a Variable of the SessionDiagnosticsVariableType VariableType, having the SessionDiagnostics as BrowseName. Those Variables will also be referenced by the SessionDiagnostics Objects defined by their type in 6.3.5. The VariableType is formally defined in Table 81.
Table 81 – SessionDiagnosticsArrayType definition
|
Attribute |
Value |
||||
|
BrowseName |
SessionDiagnosticsArrayType |
||||
|
IsAbstract |
False |
||||
|
ValueRank |
1 (1 = OneDimension) |
||||
|
ArrayDimensions |
{0} (0 = UnknownSize) |
||||
|
DataType |
SessionDiagnosticsDataType |
||||
|
References |
NodeClass |
BrowseName |
DataType TypeDefinition |
ModellingRule |
|
|
Subtype of the BaseDataVariableType defined in 7.4. |
|||||
|
HasComponent |
Variable |
SessionDiagnostics |
SessionDiagnosticsDataType SessionDiagnosticsVariableType |
ExposesItsArray |
|
|
Conformance Units |
|||||
|
Base Info ServerType |
|||||
This complex VariableType is used for diagnostic information. Its DataVariables reflect its DataType, having the same semantic defined in 12.11. The VariableType is formally defined in Table 82.
Table 82 – SessionDiagnosticsVariableType definition
|
Attribute |
Value |
||||
|
BrowseName |
SessionDiagnosticsVariableType |
||||
|
IsAbstract |
False |
||||
|
ValueRank |
−1 (−1 = Scalar) |
||||
|
DataType |
SessionDiagnosticsDataType |
||||
|
References |
Node |
BrowseName |
DataType TypeDefinition |
Modelling |
|
|
Subtype of the BaseDataVariableType defined in 7.4. |
|||||
|
HasComponent |
Variable |
SessionId |
NodeId BaseDataVariableType |
Mandatory |
|
|
HasComponent |
Variable |
SessionName |
String BaseDataVariableType |
Mandatory |
|
|
HasComponent |
Variable |
ClientDescription |
ApplicationDescription BaseDataVariableType |
Mandatory |
|
|
HasComponent |
Variable |
ServerUri |
String BaseDataVariableType |
Mandatory |
|
|
HasComponent |
Variable |
EndpointUrl |
String BaseDataVariableType |
Mandatory |
|
|
HasComponent |
Variable |
LocaleIds |
LocaleId[] BaseDataVariableType |
Mandatory |
|
|
HasComponent |
Variable |
MaxResponseMessageSize |
UInt32 BaseDataVariableType |
Mandatory |
|
|
HasComponent |
Variable |
ActualSessionTimeout |
Duration BaseDataVariableType |
Mandatory |
|
|
HasComponent |
Variable |
ClientConnectionTime |
UtcTime BaseDataVariableType |
Mandatory |
|
|
HasComponent |
Variable |
ClientLastContactTime |
UtcTime BaseDataVariableType |
Mandatory |
|
|
HasComponent |
Variable |
CurrentSubscriptionsCount |
UInt32 BaseDataVariableType |
Mandatory |
|
|
HasComponent |
Variable |
CurrentMonitoredItemsCount |
UInt32 BaseDataVariableType |
Mandatory |
|
|
HasComponent |
Variable |
CurrentPublishRequestsInQueue |
UInt32 BaseDataVariableType |
Mandatory |
|
|
HasComponent |
Variable |
TotalRequestCount |
ServiceCounterDataType BaseDataVariableType |
Mandatory |
|
|
HasComponent |
Variable |
UnauthorizedRequestCount |
UInt32 BaseDataVariableType |
Mandatory |
|
|
HasComponent |
Variable |
ReadCount |
ServiceCounterDataType BaseDataVariableType |
Mandatory |
|
|
HasComponent |
Variable |
HistoryReadCount |
ServiceCounterDataType BaseDataVariableType |
Mandatory |
|
|
HasComponent |
Variable |
WriteCount |
ServiceCounterDataType BaseDataVariableType |
Mandatory |
|
|
HasComponent |
Variable |
HistoryUpdateCount |
ServiceCounterDataType BaseDataVariableType |
Mandatory |
|
|
HasComponent |
Variable |
CallCount |
ServiceCounterDataType BaseDataVariableType |
Mandatory |
|
|
HasComponent |
Variable |
CreateMonitoredItemsCount |
ServiceCounterDataType BaseDataVariableType |
Mandatory |
|
|
HasComponent |
Variable |
ModifyMonitoredItemsCount |
ServiceCounterDataType BaseDataVariableType |
Mandatory |
|
|
HasComponent |
Variable |
SetMonitoringModeCount |
ServiceCounterDataType BaseDataVariableType |
Mandatory |
|
|
HasComponent |
Variable |
SetTriggeringCount |
ServiceCounterDataType BaseDataVariableType |
Mandatory |
|
|
HasComponent |
Variable |
DeleteMonitoredItemsCount |
ServiceCounterDataType BaseDataVariableType |
Mandatory |
|
|
HasComponent |
Variable |
CreateSubscriptionCount |
ServiceCounterDataType BaseDataVariableType |
Mandatory |
|
|
HasComponent |
Variable |
ModifySubscriptionCount |
ServiceCounterDataType BaseDataVariableType |
Mandatory |
|
|
HasComponent |
Variable |
SetPublishingModeCount |
ServiceCounterDataType BaseDataVariableType |
Mandatory |
|
|
HasComponent |
Variable |
PublishCount |
ServiceCounterDataType BaseDataVariableType |
Mandatory |
|
|
HasComponent |
Variable |
RepublishCount |
ServiceCounterDataType BaseDataVariableType |
Mandatory |
|
|
HasComponent |
Variable |
TransferSubscriptionsCount |
ServiceCounterDataType BaseDataVariableType |
Mandatory |
|
|
HasComponent |
Variable |
DeleteSubscriptionsCount |
ServiceCounterDataType BaseDataVariableType |
Mandatory |
|
|
HasComponent |
Variable |
AddNodesCount |
ServiceCounterDataType BaseDataVariableType |
Mandatory |
|
|
HasComponent |
Variable |
AddReferencesCount |
ServiceCounterDataType BaseDataVariableType |
Mandatory |
|
|
HasComponent |
Variable |
DeleteNodesCount |
ServiceCounterDataType BaseDataVariableType |
Mandatory |
|
|
HasComponent |
Variable |
DeleteReferencesCount |
ServiceCounterDataType BaseDataVariableType |
Mandatory |
|
|
HasComponent |
Variable |
BrowseCount |
ServiceCounterDataType BaseDataVariableType |
Mandatory |
|
|
HasComponent |
Variable |
BrowseNextCount |
ServiceCounterDataType BaseDataVariableType |
Mandatory |
|
|
HasComponent |
Variable |
TranslateBrowsePathsToNodeIdsCount |
ServiceCounterDataType BaseDataVariableType |
Mandatory |
|
|
HasComponent |
Variable |
QueryFirstCount |
ServiceCounterDataType BaseDataVariableType |
Mandatory |
|
|
HasComponent |
Variable |
QueryNextCount |
ServiceCounterDataType BaseDataVariableType |
Mandatory |
|
|
HasComponent |
Variable |
RegisterNodesCount |
ServiceCounterDataType BaseDataVariableType |
Mandatory |
|
|
HasComponent |
Variable |
UnregisterNodesCount |
ServiceCounterDataType BaseDataVariableType |
Mandatory |
|
|
Conformance Units |
|||||
|
Base Info ServerType |
|||||
This complex VariableType is used for diagnostic information. For each entry of the array instances of this type will provide a Variable of the SessionSecurityDiagnosticsType VariableType, having the SessionSecurityDiagnostics as BrowseName. Those Variables will also be referenced by the SessionDiagnostics Objects defined by their type in 6.3.5. The VariableType is formally defined in Table 83. Since this information is security related, it should not be made accessible to all users, but only to authorised users.
Table 83 – SessionSecurityDiagnosticsArrayType definition
|
Attribute |
Value |
||||
|
BrowseName |
SessionSecurityDiagnosticsArrayType |
||||
|
IsAbstract |
False |
||||
|
ValueRank |
1 (1 = OneDimension) |
||||
|
ArrayDimensions |
{0} (0 = UnknownSize) |
||||
|
DataType |
SessionSecurityDiagnosticsDataType |
||||
|
References |
Node |
Browse Name |
DataType TypeDefinition |
Modelling |
|
|
Subtype of the BaseDataVariableType defined in 7.4. |
|||||
|
HasComponent |
Variable |
SessionSecurityDiagnostics |
SessionSecurityDiagnosticsDataType SessionSecurityDiagnosticsType |
ExposesItsArray |
|
|
Conformance Units |
|||||
|
Base Info ServerType |
|||||
This complex VariableType is used for diagnostic information. Its DataVariables reflect its DataType, having the same semantic defined in 12.12. The VariableType is formally defined in Table 84. Since this information is security-related, it shall be restricted to authorized users, such as users who have the SecurityAdmin role, defined in OPC 10000-18.
Table 84 – SessionSecurityDiagnosticsType definition
|
Attribute |
Value |
|||
|
BrowseName |
SessionSecurityDiagnosticsType |
|||
|
IsAbstract |
False |
|||
|
ValueRank |
−1 (−1 = Scalar) |
|||
|
DataType |
SessionSecurityDiagnosticsDataType |
|||
|
References |
Node |
BrowseName |
DataType TypeDefinition |
Modelling |
|
Subtype of the BaseDataVariableType defined in 7.4 |
||||
|
HasComponent |
Variable |
SessionId |
NodeId BaseDataVariableType |
Mandatory |
|
HasComponent |
Variable |
ClientUserIdOfSession |
String BaseDataVariableType |
Mandatory |
|
HasComponent |
Variable |
ClientUserIdHistory |
String[] BaseDataVariableType |
Mandatory |
|
HasComponent |
Variable |
AuthenticationMechanism |
String BaseDataVariableType |
Mandatory |
|
HasComponent |
Variable |
Encoding |
String BaseDataVariableType |
Mandatory |
|
HasComponent |
Variable |
TransportProtocol |
String BaseDataVariableType |
Mandatory |
|
HasComponent |
Variable |
SecurityMode |
MessageSecurityMode BaseDataVariableType |
Mandatory |
|
HasComponent |
Variable |
SecurityPolicyUri |
String BaseDataVariableType |
Mandatory |
|
HasComponent |
Variable |
ClientCertificate |
ByteString BaseDataVariableType |
Mandatory |
|
Conformance Units |
||||
|
Base Info ServerType |
||||
The OptionSetType VariableType is used to represent a bit mask. Each array element of the OptionSetValues Property contains either the human-readable representation for the corresponding bit used in the option set or an empty LocalizedText for a bit that has no specific meaning. The order of the bits of the bit mask maps to a position of the array, i.e. the first bit (least significant bit) maps to the first entry in the array, etc.
In addition to this VariableType, the DataType OptionSet can alternatively be used to represent a bit mask. As a guideline the DataType would be used when the bit mask is fixed and applies to several Variables. The VariableType would be used when the bit mask is specific for only that Variable.
The DataType of this VariableType shall be capable of representing a bit mask. It shall be either a numeric DataType representing a signed or unsigned integer, or a ByteString. For example, it can be the BitFieldMaskDataType.
The optional BitMask Property provides the bit mask in an array of Booleans. This allows subscribing to individual entries of the bit mask. The order of the bits of the bit mask points to a position of the array, i.e. the first bit points to the first entry in the array, etc. The VariableType is formally defined in Table 85.
Table 85 – OptionSetType definition
|
Attribute |
Value |
||||
|
BrowseName |
OptionSetType |
||||
|
IsAbstract |
False |
||||
|
ValueRank |
−1 (−1 = Scalar) |
||||
|
DataType |
BaseDataType |
||||
|
References |
NodeClass |
Browse Name |
DataType TypeDefinition |
Modelling |
|
|
Subtype of the BaseDataVariableType defined in 7.4 |
|||||
|
HasProperty |
Variable |
OptionSetValues |
LocalizedText[] PropertyType |
Mandatory |
|
|
HasProperty |
Variable |
BitMask |
Boolean[] PropertyType |
Optional |
|
|
Conformance Units |
|||||
|
Base Info OptionSet |
|||||
The SelectionListType VariableType is used for a Variable where the possible values are provided by a set of values.
The Selections Property contains an array of values which represent valid values for this VariableType’s value. The Selections Property may be dynamic, including changes in the length of the array. The Selections Property may also be empty indicating there are currently no valid values which can be written to the Variable. Clients should either subscribe to the Selections Property or read it just before use.
The DataType of the Selections
Property array shall be of the same DataType as this VariableType.
When the SelectionListType is subtyped, the DataType of the Selections
Property array of the subtype shall be the same DataType as the
subtype.
When the SelectionListType is instantiated, the DataType of the Selections
Property array of the instance shall be the same as the DataType
of the instance.
Each array element of the optional SelectionDescriptions Property contains a human-readable representation of the corresponding value in the Selections Property and shall be of the same array size as the Selections Property.
The value of this VariableType may be restricted to only the values defined in the Selections Property by setting the optional RestrictToList Property to a value of True. If the RestrictToList Property is not present or has a value of False then the value is not restricted to the set defined by the Selections Property.
The VariableType is formally defined in Table 86.
Table 86 – SelectionListType definition
|
Attribute |
Value |
||||
|
BrowseName |
SelectionListType |
||||
|
IsAbstract |
False |
||||
|
ValueRank |
-1 (-1 – Scalar) |
||||
|
DataType |
BaseDataType |
||||
|
References |
NodeClass |
Browse Name |
DataType TypeDefinition |
Modelling |
|
|
Subtype of the BaseDataVariableType defined in 7.4 |
|||||
|
HasProperty |
Variable |
Selections |
BaseDataType[] PropertyType |
Mandatory |
|
|
HasProperty |
Variable |
SelectionDescriptions |
LocalizedText[] PropertyType |
Optional |
|
|
HasProperty |
Variable |
RestrictToList |
Boolean PropertyType |
Optional |
|
|
Conformance Units |
|||||
|
Base Info Selection List |
|||||
The AudioVariableType VariableType defines a Multipurpose Internet Mail Extensions (MIME) media type of the AudibleSound Property. MIME types are defined by other standards such as IETF RFC 2045, IETF RFC 2046 and IETF RFC 2047. The AudioVariableType references the Content-Type that is defined as part of the MIME type and commonly used as a reference to a specific MIME. The top-level media type is used to declare the general type of data, while the subtype specifies a specific format for that type of data. Thus, a media type of "audio /xyz" is a sufficient description for a user agent to determine the data is an audio file, even if the user agent has no knowledge of the specific audio format "xyz".
The VariableType is formally defined in Table 87.
Table 87 – AudioVariableType definition
|
Attribute |
Value |
|||||
|
BrowseName |
AudioVariableType |
|||||
|
IsAbstract |
False |
|||||
|
ValueRank |
−1 (−1 = Scalar) |
|||||
|
DataType |
AudioDataType |
|||||
|
References |
NodeClass |
BrowseName |
DataType |
TypeDefinition |
Modelling |
|
|
Subtype of the BaseDataVariableType defined in 7.4 |
||||||
|
HasProperty |
Variable |
ListId |
String |
PropertyType |
Optional |
|
|
HasProperty |
Variable |
AgencyId |
String |
PropertyType |
Optional |
|
|
HasProperty |
Variable |
VersionId |
String |
PropertyType |
Optional |
|
|
Conformance Units |
||||||
|
Base Info Audio Type |
||||||
This complex VariableType is used for information which needs to be provided as a fraction number. It reflects the semantic of its DataType, defined in 12.22 and is formally defined in Table 88.
Table 88 – RationalNumberType Definition
|
Attribute |
Value |
|||||
|
BrowseName |
RationalNumberType |
|||||
|
IsAbstract |
False |
|||||
|
ValueRank |
Scalar |
|||||
|
DataType |
RationalNumber |
|||||
|
References |
NodeClass |
BrowseName |
DataType |
TypeDefinition |
Modelling |
|
|
Subtype of the BaseDataVariableType defined in 7.4 |
||||||
|
HasComponent |
Variable |
Numerator |
Int32 |
BaseDataVariableType |
Mandatory |
|
|
HasComponent |
Variable |
Denominator |
UInt32 |
BaseDataVariableType |
Mandatory |
|
|
Conformance Units |
||||||
|
Base Info Rational Number |
||||||
Numerator and Denominator reflect the DataType RationalNumber.
This abstract VariableType is used as base to define multi-dimensional vectors. Subtypes need to define the concrete number of dimensions. It reflects the semantic of its DataType, defined in 12.23. Subtypes shall expose the structure of their structured DataTypes as Variables. Additionally, it can define a unit for each dimension of the vector (Property VectorUnit). The VariableType is formally defined in Table 89.
Table 89 – VectorType Definition
|
Attribute |
Value |
|||||
|
BrowseName |
VectorType |
|||||
|
IsAbstract |
True |
|||||
|
ValueRank |
Scalar |
|||||
|
DataType |
Vector |
|||||
|
References |
NodeClass |
BrowseName |
DataType |
TypeDefinition |
Modelling Rule |
|
|
Subtype of the BaseDataVariableType defined in 7.4 |
||||||
|
HasProperty |
Variable |
VectorUnit |
EUInformation |
PropertyType |
Optional |
|
|
Conformance Units |
||||||
|
Base Info Spatial Data |
||||||
VectorUnit defines the unit of each dimension of the vector. The DataType EUInformation is defined in OPC 10000-8. Note that the Property EngineeringUnits is intentionally not used, as it would have to define the engineering unit of the full vector, not its individual dimensions.
This complex VariableType is used to represent a vector in 3D space. It reflects the semantic of its DataType, defined in 12.24. The VariableType is formally defined in Table 90.
Table 90 – 3DVectorType Definition
|
Attribute |
Value |
|||||
|
BrowseName |
3DVectorType |
|||||
|
IsAbstract |
False |
|||||
|
ValueRank |
Scalar |
|||||
|
DataType |
3DVector |
|||||
|
References |
NodeClass |
BrowseName |
DataType |
TypeDefinition |
Modelling Rule |
|
|
Subtype of the VectorType defined in 7.21 |
||||||
|
HasComponent |
Variable |
X |
Double |
BaseDataVariableType |
Mandatory |
|
|
HasComponent |
Variable |
Y |
Double |
BaseDataVariableType |
Mandatory |
|
|
HasComponent |
Variable |
Z |
Double |
BaseDataVariableType |
Mandatory |
|
|
Conformance Units |
||||||
|
Base Info Spatial Data |
||||||
X, Y and Z reflect the DataType 3DVector.
This abstract VariableType is used as base to define multi-dimensional coordinates. Subtypes need to define the concrete number of dimensions. It reflects the semantic of its DataType, defined in 12.25. Subtypes shall expose the structure of their structured DataTypes as Variables. Additionally, it can define a unit for the coordinates (Property LengthUnit). The VariableType is formally defined in Table 91.
Table 91 – CartesianCoordinatesType Definition
|
Attribute |
Value |
|||||
|
BrowseName |
CartesianCoordinatesType |
|||||
|
IsAbstract |
True |
|||||
|
ValueRank |
Scalar |
|||||
|
DataType |
CartesianCoordinates |
|||||
|
References |
NodeClass |
BrowseName |
DataType |
TypeDefinition |
Modelling Rule |
|
|
Subtype of the BaseDataVariableType defined in 7.4 |
||||||
|
HasProperty |
Variable |
LengthUnit |
EUInformation |
PropertyType |
Optional |
|
|
Conformance Units |
||||||
|
Base Info Spatial Data |
||||||
LengthUnit defines the unit of each dimension of the cartesian coordinates. The DataType EUInformation is defined in OPC 10000-8. Note that the Property EngineeringUnits is intentionally not used, as it would have to define the engineering unit of the full cartesian coordinates, not its individual dimensions.
This complex VariableType is used for information about positions in 3D space. It reflects the semantic of its DataType, defined in 12.26. The VariableType is formally defined in Table 92.
Table 92 – 3DCartesianCoordinatesType Definition
|
Attribute |
Value |
|||||
|
BrowseName |
3DCartesianCoordinatesType |
|||||
|
IsAbstract |
False |
|||||
|
ValueRank |
Scalar |
|||||
|
DataType |
3DCartesianCoordinates |
|||||
|
References |
NodeClass |
BrowseName |
DataType |
TypeDefinition |
Modelling Rule |
|
|
Subtype of the CartesianCoordinatesType defined in 7.23 |
||||||
|
HasComponent |
Variable |
X |
Double |
BaseDataVariableType |
Mandatory |
|
|
HasComponent |
Variable |
Y |
Double |
BaseDataVariableType |
Mandatory |
|
|
HasComponent |
Variable |
Z |
Double |
BaseDataVariableType |
Mandatory |
|
|
Conformance Units |
||||||
|
Base Info Spatial Data |
||||||
X, Y and Z reflect the DataType CartesianCoordinates.
This abstract VariableType is used as base to define multi-dimensional orientations. Subtypes need to define the concrete number of dimensions. It reflects the semantic of its DataType, defined in 12.27. Subtypes shall expose the structure of their structured DataTypes as Variables. Additionally, it can define a unit for the orientation angles (Property AngleUnit). The VariableType is formally defined in Table 93.
Table 93 – OrientationType Definition
|
Attribute |
Value |
|||||
|
BrowseName |
OrientationType |
|||||
|
IsAbstract |
True |
|||||
|
ValueRank |
Scalar |
|||||
|
DataType |
Orientation |
|||||
|
References |
NodeClass |
BrowseName |
DataType |
TypeDefinition |
Modelling Rule |
|
|
Subtype of the BaseDataVariableType defined in 7.4. |
||||||
|
HasProperty |
Variable |
AngleUnit |
EUInformation |
PropertyType |
Optional |
|
|
Conformance Units |
||||||
|
Base Info Spatial Data |
||||||
AngleUnit defines the unit of each dimension of the orientation. The DataType EUInformation is defined in OPC 10000-8. Note that the Property EngineeringUnits is intentionally not used, as it would have to define the engineering unit of the full cartesian coordinates, not its individual dimensions
This complex VariableType was incorrectly defined. It will be deprecated in the future and therefore should not be used. The OrientationType, defined in 7.25, is intended to be subtyped to create Types which represent any multi-dimensional orientations including 3D spaces.
The VariableType is formally defined in Table 94.
Table 94 – 3DOrientationType Definition
|
Attribute |
Value |
|||||
|
BrowseName |
3DOrientationType |
|||||
|
IsAbstract |
False |
|||||
|
ValueRank |
Scalar |
|||||
|
DataType |
3DOrientation |
|||||
|
References |
NodeClass |
BrowseName |
DataType |
TypeDefinition |
Modelling Rule |
|
|
Subtype of the OrientationType defined in 7.25. |
||||||
|
HasComponent |
Variable |
A |
Double |
BaseDataVariableType |
Mandatory |
|
|
HasComponent |
Variable |
B |
Double |
BaseDataVariableType |
Mandatory |
|
|
HasComponent |
Variable |
C |
Double |
BaseDataVariableType |
Mandatory |
|
|
Conformance Units |
||||||
|
Base Info Spatial Data |
||||||
A, B and C reflect the DataType 3DOrientation.
This abstract VariableType is used for information about multi-dimensional frames. It reflects the semantic of its DataType, defined in 12.29. Additionally, it provides information about the dynamic behaviour of the frame. The VariableType is formally defined in Table 95.
Table 95 – FrameType Definition
|
Attribute |
Value |
|||||
|
BrowseName |
FrameType |
|||||
|
IsAbstract |
True |
|||||
|
ValueRank |
Scalar |
|||||
|
DataType |
Frame |
|||||
|
References |
NodeClass |
BrowseName |
DataType |
TypeDefinition |
Modelling Rule |
|
|
Subtype of the BaseDataVariableType defined in 7.4. |
||||||
|
HasComponent |
Variable |
CartesianCoordinates |
CartesianCoordinates |
CartesianCoordinatesType |
Mandatory |
|
|
HasComponent |
Variable |
Orientation |
Orientation |
OrientationType |
Mandatory |
|
|
HasProperty |
Variable |
Constant |
Boolean |
PropertyType |
Optional |
|
|
HasComponent |
Variable |
BaseFrame |
NodeId |
BaseDataVariableType |
Optional |
|
|
HasProperty |
Variable |
FixedBase |
Boolean |
PropertyType |
Optional |
|
|
Conformance Units |
||||||
|
Base Info Spatial Data |
||||||
CartesianCoordinates and Orientation reflect the DataType Frame. Note that the abstract DataType Frame does not define the fields itself, but subtypes shall create those fields.
Constant is True when the Value of the frame never changes. If the Value may change it is False.
BaseFrame is the NodeId of the frame’s base frame.
FixedBase is True when this frame is always based on the same base frame, i.e. BaseFrame never changes.
This complex VariableType is used for information about frames in 3D space. It reflects the semantic of its DataType, defined in 12.30. It refines the DataTypes and VariableTypes of the CartesianCoordinates and Orientation to the corresponding 3D types. The VariableType is formally defined in Table 96.
Table 96 – 3DFrameType Definition
|
Attribute |
Value |
|||||
|
BrowseName |
3DFrameType |
|||||
|
IsAbstract |
False |
|||||
|
ValueRank |
Scalar |
|||||
|
DataType |
3DFrame |
|||||
|
References |
NodeClass |
BrowseName |
DataType |
TypeDefinition |
Modelling Rule |
|
|
Subtype of the FrameType defined in 7.27. |
||||||
|
HasComponent |
Variable |
CartesianCoordinates |
3DCartesianCoordinates |
3DCartesianCoordinatesType |
Mandatory |
|
|
HasComponent |
Variable |
Orientation |
3DOrientation |
3DOrientationType |
Mandatory |
|
|
Conformance Units |
||||||
|
Base Info Spatial Data |
||||||
This complex VariableType is used to represent a Variable which contains one or more fields where each field is composed of one or more bits.
Subtypes of this VariableType shall have a DataType of UInteger or one of its subtypes. Its ValueRank shall be either Scalar (-1) or a single dimensional Array (1).
Each bit field defined by the BitFieldDefinitions shall also be exposed as a child DataVariable. The BrowseName of the DataVariable shall be the same as the BitFieldDefinition name field and the NamespaceIndex of the BrowseName shall be the same as the BitFieldDefinition name field’s NamespaceIndex.
Optional bit fields may be defined by using the Optional Modeling Rule for the child DataVariable which represents the bit field. An application accessing a BitFieldType with an optional bit field should determine the presence of the optional bit field by checking the instance of that BitFieldType for the presence of the child DataVariable which represents the optional field.
The VariableType is defined in Table 97.
Table 97 – BitFieldType definition
|
Attribute |
Value |
|||||
|
BrowseName |
BitFieldType |
|||||
|
IsAbstract |
True |
|||||
|
ValueRank |
ScalarOrOneDimension |
|||||
|
DataType |
UInteger |
|||||
|
References |
NodeClass |
BrowseName |
DataType |
TypeDefinition |
Modelling Rule |
|
|
Subtype of the BaseDataVariableType defined in 7.4. |
||||||
|
HasProperty |
Variable |
BitFieldsDefinitions |
BitFieldDefinition[] |
PropertyType |
Mandatory |
|
|
HasComponent |
Variable |
<FieldName> |
BaseDataType |
BaseVariableType |
MandatoryPlaceholder |
|
|
HasComponent |
Variable |
<OptionalFieldName> |
BaseDataType |
BaseVariableType |
OptionalPlaceholder |
|
|
Conformance Units |
||||||
|
|
||||||
Objects and Variables described in the following subclauses can be extended by additional Properties or References to other Nodes, except where it is stated in the text that it is restricted.
To promote interoperability of clients and Servers, the OPC UA AddressSpace is structured as a hierarchy, with the top levels standardised for all Servers. Figure 1 illustrates the structure of the AddressSpace. All Objects in this figure are organised using Organizes References and have the ObjectType FolderType as type definition.
Figure 1 – Standard AddressSpace structure
The remainder of this provides descriptions of these standard Nodes and the organization of Nodes beneath them. Servers typically implement a subset of these standard Nodes, depending on their capabilities.
This standard Object is the browse entry point for the AddressSpace. It contains a set of Organizes References that point to the other standard Objects. The "Root" Object shall not reference any other NodeClasses. It is formally defined in Table 98.
Table 98 – Root definition
|
Attribute |
Value |
|||
|
BrowseName |
Root |
|||
|
References |
NodeClass |
BrowseName |
Comment |
|
|
HasTypeDefinition |
ObjectType |
FolderType |
Defined in 6.6 |
|
|
Organizes |
Object |
Views |
Defined in 8.2.3 |
|
|
Organizes |
Object |
Objects |
Defined in 8.2.4 |
|
|
Organizes |
Object |
Types |
Defined in 8.2.5 |
|
|
Conformance Units |
||||
|
Base Info Core Structure 2 |
||||
This standard Object is the browse entry point for Views. Only Organizes References are used to relate View Nodes to the "Views" standard Object. All View Nodes in the AddressSpace shall be referenced by this Node, either directly or indirectly. That is, the "Views" Object may reference other Objects using Organizes References. Those Objects may reference additional Views. Figure 2 illustrates the Views organization. The "Views" standard Object directly references the Views "View1" and "View2" and indirectly "View3" by referencing another Object called "Engineering".
Figure 2 – Views organization
The "Views" Object shall not reference any other NodeClasses. The "Views" Object is formally defined in Table 99.
Table 99 – Views definition
|
Attribute |
Value |
||
|
BrowseName |
Views |
||
|
References |
NodeClass |
BrowseName |
Comment |
|
HasTypeDefinition |
ObjectType |
FolderType |
Defined in 6.6 |
|
Conformance Units |
|||
|
Base Info Core Views Folder |
|||
This standard Object is the browse entry point for Object Nodes. Figure 3 illustrates the structure beneath this Node. Only Organizes References are used to relate Objects to the "Objects" standard Object. A View Node can be used as entry point into a subset of the AddressSpace containing Objects and Variables and thus the "Objects" Object can also reference View Nodes using Organizes References. The intent of the "Objects" Object is that all Objects and Variables that are not used for type definitions or other organizational purposes (e.g. organizing the Views) are accessible through hierarchical References starting from this Node. However, this is not a requirement, because not all Servers may be able to support this. This Object references the standard Server Object defined in 8.3.2.
Figure 3 – Objects organization
The "Objects" Object is formally defined in Table 100.
Table 100 – Objects definition
|
Attribute |
Value |
|||
|
BrowseName |
Objects |
|||
|
References |
NodeClass |
BrowseName |
Comment |
|
|
HasTypeDefinition |
ObjectType |
FolderType |
Defined in 6.6 |
|
|
Organizes |
Object |
Server |
Defined in 8.3.2 |
|
|
Organizes |
Object |
Locations |
Defined in 8.2.12. |
|
|
Conformance Units |
||||
|
Base Info Core Structure 2 |
||||
This standard Object Node is the browse entry point for type Nodes. Figure 1 illustrates the structure beneath this Node. Only Organizes References are used to relate Objects to the "Types" standard Object. The "Types" Object shall not reference any other NodeClasses. It is formally defined in Table 101.
Table 101 – Types definition
|
Attribute |
Value |
|||
|
BrowseName |
Types |
|||
|
References |
NodeClass |
BrowseName |
Comment |
|
|
HasTypeDefinition |
ObjectType |
FolderType |
Defined in 6.6 |
|
|
Organizes |
Object |
ObjectTypes |
Defined in 8.2.6 |
|
|
Organizes |
Object |
VariableTypes |
Defined in 8.2.7 |
|
|
Organizes |
Object |
ReferenceTypes |
Defined in 8.2.8 |
|
|
Organizes |
Object |
DataTypes |
Defined in 8.2.9 |
|
|
Organizes |
Object |
EventTypes |
Defined in 8.2.10 |
|
|
Organizes |
Object |
InterfaceTypes |
Defined in 8.2.11 |
|
|
Conformance Units |
||||
|
Base Info Core Types Folders |
||||
This standard Object Node is the browse entry point for ObjectType Nodes. Figure 4 illustrates the structure beneath this Node showing some of the standard ObjectTypes defined in Clause 6. Only Organizes References are used to relate Objects and ObjectTypes to the "ObjectTypes" standard Object. The "ObjectTypes" Object shall not reference any other NodeClasses.
Figure 4 – ObjectTypes organization
The intention of the "ObjectTypes" Object is that all ObjectTypes of the Server are either directly or indirectly accessible browsing HierarchicalReferences starting from this Node. However, this is not required and Servers might not provide some of their ObjectTypes because they may be well-known in the industry, such as the ServerType defined in 6.3.1.
This Object also indirectly references the BaseEventType defined in 6.4.2, which is the base type of all EventTypes. Thereby it is the entry point for all EventTypes provided by the Server. It is required that the Server expose all its EventTypes, so a client can usefully subscribe to Events.
The "ObjectTypes" Object is formally defined in Table 102.
Table 102 – ObjectTypes definition
|
Attribute |
Value |
|||
|
BrowseName |
ObjectTypes |
|||
|
References |
NodeClass |
BrowseName |
Comment |
|
|
HasTypeDefinition |
ObjectType |
FolderType |
Defined in 6.6 |
|
|
Organizes |
ObjectType |
BaseObjectType |
Defined in 6.2 |
|
|
Conformance Units |
||||
|
Base Info Core Types Folders |
||||
This standard Object is the browse entry point for VariableType Nodes. Figure 5 illustrates the structure beneath this Node. Only Organizes References are used to relate Objects and VariableTypes to the "VariableTypes" standard Object. The "VariableTypes" Object shall not reference any other NodeClasses.
Figure 5 – VariableTypes organization
The intent of the "VariableTypes" Object is that all VariableTypes of the Server are either directly or indirectly accessible browsing HierarchicalReferences starting from this Node. However, this is not required and Servers might not provide some of their VariableTypes, because they may be well-known in the industry, such as the "BaseVariableType" defined in 7.2.
The "VariableTypes" Object is formally defined in Table 103.
Table 103 – VariableTypes definition
|
Attribute |
Value |
|||
|
BrowseName |
VariableTypes |
|||
|
References |
NodeClass |
BrowseName |
Comment |
|
|
HasTypeDefinition |
ObjectType |
FolderType |
Defined in 6.6 |
|
|
Organizes |
VariableType |
BaseVariableType |
Defined in 7.2 |
|
|
Conformance Units |
||||
|
Base Info Core Types Folders |
||||
This standard Object is the browse entry point for ReferenceType Nodes. Figure 6 illustrates the organization of ReferenceTypes. Organizes References are used to define ReferenceTypes and Objects referenced by the "ReferenceTypes" Object. The "ReferenceTypes" Object shall not reference any other NodeClasses. See Clause 11 for a discussion of the standard ReferenceTypes that appear beneath the "ReferenceTypes" Object.
Figure 6 – ReferenceType definitions
Since ReferenceTypes will be used as filters in the browse Service and in queries, the Server shall provide all its ReferenceTypes, directly or indirectly following hierarchical References starting from the "ReferenceTypes" Object. This means that, whenever the client follows a Reference, the Server shall expose the type of this Reference in the ReferenceType hierarchy. It shall provide all ReferenceTypes so that the client would be able, following the inverse subtype of References, to come to the base References ReferenceType. It does not mean that the Server shall expose the ReferenceTypes that the client has not used any Reference of.
The "ReferenceTypes" Object is formally defined in Table 104.
Table 104 – ReferenceTypes definition
|
Attribute |
Value |
|||
|
BrowseName |
ReferenceTypes |
|||
|
References |
NodeClass |
BrowseName |
Comment |
|
|
HasTypeDefinition |
ObjectType |
FolderType |
Defined in 6.6 |
|
|
Organizes |
ReferenceType |
References |
Defined in 11.1 |
|
|
Conformance Units |
||||
|
Base Info Core Types Folders |
||||
This standard Object is the browse entry point for DataTypes that the Server wishes to expose in the AddressSpace.
DataType Nodes should be made available using Organizes References pointing either directly from the "DataTypes" Object to the DataType Nodes or using additional Folder Objects for grouping purposes. The intent is that all DataTypes of the Server exposed in the AddressSpace are accessible following hierarchical References starting from the "DataTypes" Object. However, this is not required.
The "DataTypes" Object is formally defined in Table 105.
Table 105 – DataTypes definition
|
Attribute |
Value |
|||
|
BrowseName |
DataTypes |
|||
|
References |
NodeClass |
BrowseName |
Comment |
|
|
HasTypeDefinition |
ObjectType |
FolderType |
Defined in 6.6 |
|
|
Organizes |
DataType |
BaseDataType |
Defined in 12.2 |
|
|
Conformance Units |
||||
|
Base Info Core Types Folders |
||||
This standard Object Node is the browse entry point for EventType Nodes. Figure 7 illustrates the structure beneath this Node showing some of the standard EventTypes defined in Clause 6. Only Organizes References are used to relate Objects and ObjectTypes to the "EventTypes" standard Object. The "EventTypes" Object shall not reference any other NodeClasses.

Figure 7 – EventTypes organization
The intention of the "EventTypes" Object is that all EventTypes of the Server are either directly or indirectly accessible browsing HierarchicalReferences starting from this Node. It is required that the Server expose all its EventTypes, so a client can usefully subscribe to Events.
The "EventTypes" Object is formally defined in Table 106.
Table 106 – EventTypes definition
|
Attribute |
Value |
|||
|
BrowseName |
EventTypes |
|||
|
References |
NodeClass |
BrowseName |
Comment |
|
|
HasTypeDefinition |
ObjectType |
FolderType |
Defined in 6.6 |
|
|
Organizes |
ObjectType |
BaseEventType |
Defined in 6.4.2 |
|
|
Conformance Units |
||||
|
Address Space Events 2 |
||||
This standard Object Node is the browse entry point for ObjectType Nodes that represent Interfaces. Figure 8 illustrates the structure beneath this Node showing some of the standard ObjectTypes defined in clause 6. Only Organizes References are used to relate Objects and Interfaces to the “InterfaceTypes” standard Object. The “InterfaceTypes” Object shall not reference any other NodeClasses.

Figure 8 – InterfaceTypes Organization
The intention of the “InterfaceTypes” Object is that all Interfaces of the Server are either directly or indirectly accessible browsing HierarchicalReferences starting from this Node. However, this is not required and Servers might not provide some of their Interfaces because they may be well-known in the industry.
The “InterfaceTypes” Object is formally defined in Table 107.
Table 107 – InterfaceTypes definition
|
Attribute |
Value |
|||
|
BrowseName |
InterfaceTypes |
|||
|
References |
NodeClass |
BrowseName |
Comment |
|
|
HasTypeDefinition |
ObjectType |
FolderType |
Defined in 6.6 |
|
|
Organizes |
ObjectType |
BaseInterfaceType |
Defined in 6.9 |
|
|
Conformance Units |
||||
|
Address Space Interfaces |
||||
This standard Object is the browse entry point for Object Nodes which represent different types of locations. Figure 9 illustrates the structure beneath this Node. Only Organizes References are used to relate Objects.

Figure 9 – Locations organization
The intent of the "Locations" Object is an entry point for different types of locations. The types of locations organize locations.
The "Locations" Object is formally defined in Table 103.
Table 108 – Locations definition
|
Attribute |
Value |
|||
|
BrowseName |
Locations |
|||
|
References |
NodeClass |
BrowseName |
Comment |
|
|
HasTypeDefinition |
ObjectType |
FolderType |
Defined in 6.6 |
|
|
Conformance Units |
||||
|
Base Info Locations Object |
||||
The Server Object and its containing Objects and Variables are built in a way that the information can be gained in several ways, suitable for different kinds of clients having different requirements. Annex A gives an overview of the design decisions made in providing the information in that way and discusses the pros and cons of the different approaches. Figure 10 gives an overview of the containing Objects and Variables of the diagnostic information of the Server Object and where the information can be found.
The SessionsDiagnosticsSummary Object contains one Object per session and a Variable with an array with one entry per session. This array is of a complex DataType holding the diagnostic information about the session. Each Object representing a session references a complex Variable containing the information about the session using the same DataType as the array containing information about all sessions. Such a Variable also exposes all its information as Variables with simple DataTypes containing the same information as in the complex DataType. Not shown in Figure 10 is the security-related information per session, which follows the same rules.
The Server provides an array with an entry per subscription containing diagnostic information about this subscription. Each entry of this array is also exposed as a complex Variable with Variables for each individual value. Each Object representing a session also provides such an array, but provides the subscriptions of that session.
The arrays containing information about the sessions or the subscriptions may be of different length for different connections with different user credentials since not all users may see all entries of the array. That also implies that the length of the array may change if the user is impersonated. Therefore, clients that subscribe to a specific index range may get unexpected results.
Figure 10 – Excerpt of diagnostic information of the Server
This Object is used as the browse entry point for information about the Server. The content of this Object is already defined by its type definition in 6.3.1. It is formally defined in Table 109. The Server Object serves as root notifier, that is, its EventNotifier Attribute shall be set providing Events. All Events of the Server shall be accessible subscribing to the Events of the Server Object.
Table 109 – Server definition
|
Attribute |
Value |
|||||
|
BrowseName |
Server |
|||||
|
References |
NodeClass |
BrowseName |
DataType |
TypeDefinition |
ModellingRule |
|
|
HasTypeDefinition |
ObjectType |
ServerType |
Defined in 6.3.1 |
|||
|
Conformance Units |
||||||
|
Base Info Core Structure 2 |
||||||
|
Address Space Events 2 |
||||||
The additional definition for the conformance units of the Server Object are defined in Table 110.
Table 110 – Server Additional Conformance Units
|
BrowsePath |
Conformance Units |
|||
|
ServerArray |
Base Info Core Structure 2 |
|||
|
NamespaceArray |
Base Info Core Structure 2 |
|||
|
ServerStatus |
Base Info Core Structure 2 |
|||
|
ServiceLevel |
Base Info Core Structure 2 |
|||
|
Auditing |
Base Info Core Structure 2 |
|||
|
VendorServerInfo |
Base Info Core Structure 2 |
|||
|
ServerRedundancy |
Base Info Core Structure 2 |
|||
|
Base Info Core Structure 2 |
|||
|
Base Info Core Structure 2 |
|||
|
Base Info Core Structure 2 |
|||
|
Base Info Core Structure 2 |
|||
|
Base Info Core Structure 2 |
|||
|
Base Info Core Structure 2 |
|||
|
Base Info Core Structure 2 |
|||
|
Base Info Core Structure 2 |
|||
|
Base Info Core Structure 2 |
|||
|
Base Info Core Structure 2 |
|||
|
Base Info Core Structure 2 |
|||
|
Base Info Core Structure 2 |
|||
|
Base Info Core Structure 2 |
|||
|
ServerCapabilities |
Base Info Server Capabilities 2 |
|||
|
Base Info Server Capabilities 2 |
|||
|
Base Info Server Capabilities 2 |
|||
|
Base Info Server Capabilities 2 |
|||
|
Base Info Server Capabilities 2 |
|||
|
Base Info Server Capabilities 2 |
|||
|
Base Info Server Capabilities 2 |
|||
|
Base Info Server Capabilities 2 |
|||
|
Base Info Server Capabilities 2 |
|||
|
Base Info Server Capabilities 2 |
|||
|
Base Info Server Capabilities 2 |
|||
|
Base Info Server Capabilities 2 |
|||
|
Base Info Server Capabilities 2 |
|||
|
Base Info Server Capabilities 2 |
|||
|
Base Info Server Capabilities 2 |
|||
|
Base Info Server Capabilities 2 |
|||
|
Base Info Server Capabilities 2 |
|||
|
Base Info Server Capabilities 2 |
|||
|
Base Info Server Capabilities Subscriptions |
|||
|
Base Info Server Capabilities Subscriptions |
|||
|
Base Info Server Capabilities Subscriptions |
|||
|
Base Info Server Capabilities Subscriptions |
|||
|
Base Info Server Capabilities Subscriptions |
|||
|
Base Info Server Capabilities Subscriptions |
|||
|
ServerDiagnostics |
Base Info Diagnostics |
|||
|
Base Info Diagnostics |
|||
|
Base Info Diagnostics |
|||
|
Base Info Diagnostics |
|||
|
Base Info Diagnostics |
|||
|
Base Info Diagnostics |
|||
|
Base Info Diagnostics |
|||
|
Base Info Diagnostics |
|||
|
Base Info Diagnostics |
|||
|
Base Info Diagnostics |
|||
|
Base Info Diagnostics |
|||
|
Base Info Diagnostics |
|||
|
Base Info Diagnostics |
|||
|
Base Info Diagnostics |
|||
|
Base Info Diagnostics |
|||
|
Base Info Diagnostics |
|||
|
Base Info Diagnostics |
|||
|
Base Info Diagnostics |
|||
|
Base Info Diagnostics |
|||
|
Base Info Fixed SamplingInterval |
|||
|
Base Info Security Role Capabilities |
|||
|
Base Info Events Capabilities |
|||
|
Base Info Events Capabilities |
|||
|
Base Info Method Capabilities |
|||
|
GetMonitoredItems |
Base Info GetMonitoredItems Method |
|||
|
ResendData |
Base Info ResendData Method |
|||
|
SetSubscriptionDurable |
Subscription Durable |
|||
|
EstimatedReturnTime |
Base Info Estimated Return Time |
|||
|
UrisVersion |
Session Sessionless Invocation |
|||
|
RequestServerStateChange |
Base Info RequestServerStateChange Method |
|||
|
LocalTime |
Base Info LocalTime |
|||
|
Base Info History Read Capabilities |
|||
|
Base Info History ReadData Capabilities |
|||
|
Base Info History ReadEvents Capabilities |
|||
|
Base Info History UpdateEvents Capabilities |
|||
|
Base Info History UpdateData Capabilities |
|||
|
Base Info Node Management Capabilities |
|||
|
Base Info Query Capabilities |
The ModellingRule ExposesItsArray is defined in OPC 10000-3. Its representation in the AddressSpace, the "ExposesItsArray" Object, is formally defined in Table 111.
Table 111 – ExposesItsArray definition
|
Attribute |
Value |
|||
|
BrowseName |
ExposesItsArray |
|||
|
References |
NodeClass |
BrowseName |
Comment |
|
|
HasTypeDefinition |
ObjectType |
ModellingRuleType |
Defined in 6.5 |
|
|
Conformance Units |
||||
|
Base Info Base Types |
||||
The ModellingRule Mandatory is defined in OPC 10000-3. Its representation in the AddressSpace, the "Mandatory" Object, is formally defined in Table 112.
Table 112 – Mandatory definition
|
Attribute |
Value |
|||
|
BrowseName |
Mandatory |
|||
|
References |
NodeClass |
BrowseName |
Comment |
|
|
HasTypeDefinition |
ObjectType |
ModellingRuleType |
Defined in 6.5 |
|
|
Conformance Units |
||||
|
Base Info Base Types |
||||
The ModellingRule Optional is defined in OPC 10000-3. Its representation in the AddressSpace, the "Optional" Object, is formally defined in Table 113.
Table 113 – Optional definition
|
Attribute |
Value |
|||
|
BrowseName |
Optional |
|||
|
References |
NodeClass |
BrowseName |
Comment |
|
|
HasTypeDefinition |
ObjectType |
ModellingRuleType |
Defined in 6.5 |
|
|
Conformance Units |
||||
|
Base Info Base Types |
||||
The ModellingRule OptionalPlaceholder is defined in OPC 10000-3. Its representation in the AddressSpace, the "OptionalPlaceholder" Object, is formally defined in Table 114.
Table 114 – OptionalPlaceholder definition
|
Attribute |
Value |
|||
|
BrowseName |
OptionalPlaceholder |
|||
|
References |
NodeClass |
BrowseName |
Comment |
|
|
HasTypeDefinition |
ObjectType |
ModellingRuleType |
Defined in 6.5 |
|
|
Conformance Units |
||||
|
Base Info Base Types |
||||
The ModellingRule MandatoryPlaceholder is defined in OPC 10000-3. Its representation in the AddressSpace, the "MandatoryPlaceholder" Object, is formally defined in Table 115.
Table 115 – MandatoryPlaceholder definition
|
Attribute |
Value |
|||
|
BrowseName |
MandatoryPlaceholder |
|||
|
References |
NodeClass |
BrowseName |
Comment |
|
|
HasTypeDefinition |
ObjectType |
ModellingRuleType |
Defined in 6.5 |
|
|
Conformance Units |
||||
|
Base Info Base Types |
||||
GetMonitoredItems is used to get information about monitored items of a subscription. Its intended use is defined in OPC 10000-4.
Signature
GetMonitoredItems(
[in] UInt32 subscriptionId
[out] UInt32[] serverHandles
[out] UInt32[] clientHandles
);
|
Argument |
Description |
|
subscriptionId |
Identifier of the subscription. |
|
serverHandles |
Array of monitoredItemIds (serverHandles) for all MonitoredItems of the Subscription identified by subscriptionId |
|
clientHandles |
Array of clientHandles for all MonitoredItems of the Subscription identified by subscriptionId |
Method Result Codes (defined in Call Service)
|
Result Code |
Description |
|
Bad_SubscriptionIdInvalid |
Defined in OPC 10000-4 |
|
Bad_UserAccessDenied |
Defined in OPC 10000-4 The Method was not called in the context of the Session that owns the Subscription. |
Table 116 specifies the AddressSpace representation for the GetMonitoredItems Method.
Table 116 – GetMonitoredItems Method AddressSpace definition
|
Attribute |
Value |
||||
|
BrowseName |
GetMonitoredItems |
||||
|
References |
NodeClass |
BrowseName |
DataType |
TypeDefinition |
ModellingRule |
|
HasProperty |
Variable |
InputArguments |
Argument[] |
PropertyType |
Mandatory |
|
HasProperty |
Variable |
OutputArguments |
Argument[] |
PropertyType |
Mandatory |
|
Conformance Units |
|||||
|
Base Info ServerType |
|||||
ResendData is used to get the current values of the data monitored items of a Subscription where the MonitoringMode is set to Reporting. Its intended use is defined in OPC 10000-4.
Signature
ResendData(
[in] UInt32 subscriptionId
);
|
Argument |
Description |
|
subscriptionId |
Identifier of the Subscription to resend. |
Method Result Codes (defined in Call Service)
|
Result Code |
Description |
|
Bad_SubscriptionIdInvalid |
Defined in OPC 10000-4 |
|
Bad_UserAccessDenied |
Defined in OPC 10000-4 The Method was not called in the context of the Session that owns the Subscription. |
Table 117 specifies the AddressSpace representation for the ResendData Method.
Table 117 – ResendData Method AddressSpace definition
|
Attribute |
Value |
||||
|
BrowseName |
ResendData |
||||
|
References |
NodeClass |
BrowseName |
DataType |
TypeDefinition |
ModellingRule |
|
HasProperty |
Variable |
InputArguments |
Argument[] |
PropertyType |
Mandatory |
|
Conformance Units |
|||||
|
Base Info ServerType |
|||||
SetSubscriptionDurable Method is used to set a Subscription into a mode where MonitoredItem data and event queues are stored and delivered even if an OPC UA Client was disconnected for a longer time or the OPC UA Server was restarted. Its intended use is defined in OPC 10000-4.
Signature
SetSubscriptionDurable(
[in] UInt32 subscriptionId
[in] UInt32 lifetimeInHours
[out] UInt32 revisedLifetimeInHours
);
|
Argument |
Description |
|
subscriptionId |
Identifier of the Subscription. |
|
lifetimeInHours |
The requested lifetime in hours for the durable Subscription. |
|
revisedLifetimeInHours |
The revised lifetime in hours the Server applied to the durable Subscription. |
Method Result Codes (defined in Call Service)
|
Result Code |
Description |
|
Bad_SubscriptionIdInvalid |
Defined in OPC 10000-4 |
|
Bad_InvalidState |
Defined in OPC 10000-4 This is returned when a Subscription already contains MonitoredItems. |
|
Bad_UserAccessDenied |
Defined in OPC 10000-4 The Method was not called in the context of the Session that owns the Subscription. |
Table 118 specifies the AddressSpace representation for the SetSubscriptionDurable Method.
Table 118 – SetSubscriptionDurable Method AddressSpace definition
|
Attribute |
Value |
||||
|
BrowseName |
SetSubscriptionDurable |
||||
|
References |
NodeClass |
BrowseName |
DataType |
TypeDefinition |
ModellingRule |
|
HasProperty |
Variable |
InputArguments |
Argument[] |
PropertyType |
Mandatory |
|
HasProperty |
Variable |
OutputArguments |
Argument[] |
PropertyType |
Mandatory |
|
Conformance Units |
|||||
|
Base Info ServerType |
|||||
The Method RequestServerStateChange allows a Client to request a state change in the Server.
The Client shall provide credentials with administrative rights when invoking this Method on the Server.
Signature
RequestServerStateChange(
[in] ServerState state
[in] DateTime estimatedReturnTime
[in] UInt32 secondsTillShutdown
[in] LocalizedText reason
[in] Boolean restart
);
|
Argument |
Description |
|
state |
The requested target state for the Server. If the new state is accepted by the Server, the State in the ServerStatus is updated with the new value. |
|
estimatedReturnTime |
Indicates the time at which the Server is expected to be available in the state RUNNING_0. If no estimate is known, a null DateTime shall be provided. This time will be available in the EstimatedReturnTime Property. This parameter shall be ignored by the Server and the Property EstimatedReturnTime shall be set to null if the new state is RUNNING_0. |
|
secondsTillShutdown |
The number of seconds until a Server shutdown. This parameter is ignored unless the state is set to SHUTDOWN_4 or restart is set to True. |
|
reason |
A localized text string that describes the reason for the state change request. |
|
restart |
A flag indicating if the Server should be restarted before it attempts to change into the requested change. If the restart is True the server changes it state to SHUTDOWN_4 before the restart if secondsTillShutdown is not 0. |
Method Result Codes (defined in Call Service)
|
Result Code |
Description |
|
Bad_UserAccessDenied |
The current user is not authorized to invoke the method |
|
Bad_InvalidState |
The requested state was not accepted by the server |
Table 119 specifies the AddressSpace representation for the RequestServerStateChange Method.
Table 119 – RequestServerStateChange Method AddressSpace definition
|
Attribute |
Value |
||||
|
BrowseName |
RequestServerStateChange |
||||
|
References |
NodeClass |
BrowseName |
DataType |
TypeDefinition |
ModellingRule |
|
HasProperty |
Variable |
InputArguments |
Argument[] |
PropertyType |
Mandatory |
|
Conformance Units |
|||||
|
Base Info ServerType |
|||||
There are no core OPC UA Views defined.
This standard ReferenceType is defined in OPC 10000-3. Its representation in the AddressSpace is specified in Table 120.
Table 120 – References ReferenceType
|
Attributes |
Value |
||
|
BrowseName |
References |
||
|
InverseName |
-- |
||
|
Symmetric |
True |
||
|
IsAbstract |
True |
||
|
References |
NodeClass |
BrowseName |
Comment |
|
Conformance Units |
|||
|
Base Info Base Types |
|||
This standard ReferenceType is defined in OPC 10000-3. Its representation in the AddressSpace is specified in Table 121.
Table 121 – HierarchicalReferences ReferenceType
|
Attributes |
Value |
||
|
BrowseName |
HierarchicalReferences |
||
|
InverseName |
InverseHierarchicalReferences |
||
|
Symmetric |
False |
||
|
IsAbstract |
True |
||
|
References |
NodeClass |
BrowseName |
Comment |
|
Subtype of the References ReferenceType defined in 11.1. |
|||
|
Conformance Units |
|||
|
Base Info Base Types |
|||
This standard ReferenceType is defined in OPC 10000-3. Its representation in the AddressSpace is specified in Table 122.
Table 122 – NonHierarchicalReferences ReferenceType
|
Attributes |
Value |
||
|
BrowseName |
NonHierarchicalReferences |
||
|
InverseName |
-- |
||
|
Symmetric |
True |
||
|
IsAbstract |
True |
||
|
References |
NodeClass |
BrowseName |
Comment |
|
Subtype of the References ReferenceType defined in 11.1. |
|||
|
Conformance Units |
|||
|
Base Info Base Types |
|||
This standard ReferenceType is defined in OPC 10000-3. Its representation in the AddressSpace is specified in Table 123.
Table 123 – HasChild ReferenceType
|
Attributes |
Value |
||
|
BrowseName |
HasChild |
||
|
InverseName |
ChildOf |
||
|
Symmetric |
False |
||
|
IsAbstract |
True |
||
|
References |
NodeClass |
BrowseName |
Comment |
|
Subtype of the HierarchicalReferences ReferenceType defined in 11.2. |
|||
|
Conformance Units |
|||
|
Base Info Base Types |
|||
This standard ReferenceType is defined in OPC 10000-3. Its representation in the AddressSpace is specified in Table 124.
Table 124 – Aggregates ReferenceType
|
Attributes |
Value |
||
|
BrowseName |
Aggregates |
||
|
InverseName |
AggregatedBy |
||
|
Symmetric |
False |
||
|
IsAbstract |
True |
||
|
References |
NodeClass |
BrowseName |
Comment |
|
Subtype of the HasChild ReferenceType defined in 11.4. |
|||
|
Conformance Units |
|||
|
Base Info Base Types |
|||
This standard ReferenceType is defined in OPC 10000-3. Its representation in the AddressSpace is specified in Table 125.
Table 125 – Organizes ReferenceType
|
Attributes |
Value |
||
|
BrowseName |
Organizes |
||
|
InverseName |
OrganizedBy |
||
|
Symmetric |
False |
||
|
IsAbstract |
False |
||
|
References |
NodeClass |
BrowseName |
Comment |
|
Subtype of the HierarchicalReferences ReferenceType defined in 11.2. |
|||
|
Conformance Units |
|||
|
Base Info Base Types |
|||
This standard ReferenceType is defined in OPC 10000-3. Its representation in the AddressSpace is specified in Table 126.
Table 126 – HasComponent ReferenceType
|
Attributes |
Value |
||
|
BrowseName |
HasComponent |
||
|
InverseName |
ComponentOf |
||
|
Symmetric |
False |
||
|
IsAbstract |
False |
||
|
References |
NodeClass |
BrowseName |
Comment |
|
Subtype of the Aggregates ReferenceType defined in 11.5. |
|||
|
Conformance Units |
|||
|
Base Info Base Types |
|||
This standard ReferenceType is defined in OPC 10000-3. Its representation in the AddressSpace is specified in Table 127.
Table 127 – HasOrderedComponent ReferenceType
|
Attributes |
Value |
||
|
BrowseName |
HasOrderedComponent |
||
|
InverseName |
OrderedComponentOf |
||
|
Symmetric |
False |
||
|
IsAbstract |
False |
||
|
References |
NodeClass |
BrowseName |
Comment |
|
Subtype of the HasComponent ReferenceType defined in 11.7. |
|||
|
Conformance Units |
|||
|
Base Info HasOrderedComponent |
|||
This standard ReferenceType is defined in OPC 10000-3. Its representation in the AddressSpace is specified in Table 128.
Table 128 – HasProperty ReferenceType
|
Attributes |
Value |
||
|
BrowseName |
HasProperty |
||
|
InverseName |
PropertyOf |
||
|
Symmetric |
False |
||
|
IsAbstract |
False |
||
|
References |
NodeClass |
BrowseName |
Comment |
|
Subtype of the Aggregates ReferenceType defined in 11.5. |
|||
|
Conformance Units |
|||
|
Base Info Base Types |
|||
This standard ReferenceType is defined in OPC 10000-3. Its representation in the AddressSpace is specified in Table 129.
Table 129 – HasSubtype ReferenceType
|
Attributes |
Value |
||
|
BrowseName |
HasSubtype |
||
|
InverseName |
SubtypeOf |
||
|
Symmetric |
False |
||
|
IsAbstract |
False |
||
|
References |
NodeClass |
BrowseName |
Comment |
|
Subtype of the HasChild ReferenceType defined in 11.4. |
|||
|
Conformance Units |
|||
|
Base Info Base Types |
|||
This standard ReferenceType is defined in OPC 10000-3. Its representation in the AddressSpace is specified in Table 130.
Table 130 – HasModellingRule ReferenceType
|
Attributes |
Value |
||
|
BrowseName |
HasModellingRule |
||
|
InverseName |
ModellingRuleOf |
||
|
Symmetric |
False |
||
|
IsAbstract |
False |
||
|
References |
NodeClass |
BrowseName |
Comment |
|
Subtype of the NonHierarchicalReferences ReferenceType defined in 11.3. |
|||
|
Conformance Units |
|||
|
Base Info Base Types |
|||
This standard ReferenceType is defined in OPC 10000-3. Its representation in the AddressSpace is specified in Table 131.
Table 131 – HasTypeDefinition ReferenceType
|
Attributes |
Value |
||
|
BrowseName |
HasTypeDefinition |
||
|
InverseName |
TypeDefinitionOf |
||
|
Symmetric |
False |
||
|
IsAbstract |
False |
||
|
References |
NodeClass |
BrowseName |
Comment |
|
Subtype of the NonHierarchicalReferences ReferenceType defined in 11.3. |
|||
|
Conformance Units |
|||
|
Base Info Base Types |
|||
This standard ReferenceType is defined in OPC 10000-3. Its representation in the AddressSpace is specified in Table 132.
Table 132 – HasEncoding ReferenceType
|
Attributes |
Value |
||
|
BrowseName |
HasEncoding |
||
|
InverseName |
EncodingOf |
||
|
Symmetric |
False |
||
|
IsAbstract |
False |
||
|
References |
NodeClass |
BrowseName |
Comment |
|
Subtype of the NonHierarchicalReferences ReferenceType defined in 11.3. |
|||
|
Conformance Units |
|||
|
Base Info Base Types |
|||
This standard ReferenceType is defined in OPC 10000-3. Its representation in the AddressSpace is specified in Table 133.
Table 133 – HasEventSource ReferenceType
|
Attributes |
Value |
||
|
BrowseName |
HasEventSource |
||
|
InverseName |
EventSourceOf |
||
|
Symmetric |
False |
||
|
IsAbstract |
False |
||
|
References |
NodeClass |
BrowseName |
Comment |
|
Subtype of the HierarchicalReferences ReferenceType defined in 11.2. |
|||
|
Conformance Units |
|||
|
Address Space Source Hierarchy |
|||
This standard ReferenceType is defined in OPC 10000-3. Its representation in the AddressSpace is specified in Table 134.
Table 134 – HasNotifier ReferenceType
|
Attributes |
Value |
||
|
BrowseName |
HasNotifier |
||
|
InverseName |
NotifierOf |
||
|
Symmetric |
False |
||
|
IsAbstract |
False |
||
|
References |
NodeClass |
BrowseName |
Comment |
|
Subtype of the HasEventSource ReferenceType defined in 11.14. |
|||
|
Conformance Units |
|||
|
Address Space Notifier Hierarchy |
|||
This standard ReferenceType is defined in OPC 10000-3. Its representation in the AddressSpace is specified in Table 135.
Table 135 – GeneratesEvent ReferenceType
|
Attributes |
Value |
||
|
BrowseName |
GeneratesEvent |
||
|
InverseName |
GeneratedBy |
||
|
Symmetric |
False |
||
|
IsAbstract |
False |
||
|
References |
NodeClass |
BrowseName |
Comment |
|
Subtype of the NonHierarchicalReferences ReferenceType defined in 11.3. |
|||
|
Conformance Units |
|||
|
Address Space Events 2 |
|||
This standard ReferenceType is defined in OPC 10000-3. Its representation in the AddressSpace is specified in Table 136.
Table 136 – AlwaysGeneratesEvent ReferenceType
|
Attributes |
Value |
||
|
BrowseName |
AlwaysGeneratesEvent |
||
|
InverseName |
AlwaysGeneratedBy |
||
|
Symmetric |
False |
||
|
IsAbstract |
False |
||
|
References |
NodeClass |
BrowseName |
Comment |
|
Subtype of the GeneratesEvent ReferenceType defined in 11.16. |
|||
|
Conformance Units |
|||
|
Address Space Events 2 |
|||
This standard ReferenceType is defined in OPC 10000-3. Its representation in the AddressSpace is specified in Table 137.
Table 137 – HasArgumentDescription ReferenceType
|
Attributes |
Value |
||
|
BrowseName |
HasArgumentDescription |
||
|
InverseName |
ArgumentDescriptionOf |
||
|
Symmetric |
False |
||
|
IsAbstract |
False |
||
|
References |
NodeClass |
BrowseName |
Comment |
|
Subtype of the HasComponent ReferenceType defined in 11.7. |
|||
|
Conformance Units |
|||
|
Address Space Method Meta Data |
|||
This standard ReferenceType is defined in OPC 10000-3. Its representation in the AddressSpace is specified in Table 138.
Table 138 – HasOptionalInputArgumentDescription ReferenceType
|
Attributes |
Value |
||
|
BrowseName |
HasOptionalInputArgumentDescription |
||
|
InverseName |
OptionalInputArgumentDescriptionOf |
||
|
Symmetric |
False |
||
|
IsAbstract |
False |
||
|
References |
NodeClass |
BrowseName |
Comment |
|
Subtype of the HasArgumentDescription ReferenceType defined in 11.18. |
|||
|
Conformance Units |
|||
|
Address Space Method Meta Data |
|||
This standard ReferenceType is defined in OPC 10000-3. Its representation in the AddressSpace is specified in Table 139.
Table 139 – HasInterface ReferenceType
|
Attributes |
Value |
||
|
BrowseName |
HasInterface |
||
|
InverseName |
InterfaceOf |
||
|
Symmetric |
False |
||
|
IsAbstract |
False |
||
|
References |
NodeClass |
BrowseName |
Comment |
|
Subtype of the NonHierarchicalReferences ReferenceType defined in 11.3. |
|||
|
Conformance Units |
|||
|
Address Space Interfaces |
|||
This standard ReferenceType is defined in OPC 10000-3. Its representation in the AddressSpace is specified in Table 140.
Table 140 – HasAddIn ReferenceType
|
Attributes |
Value |
||
|
BrowseName |
HasAddIn |
||
|
InverseName |
AddInOf |
||
|
Symmetric |
False |
||
|
IsAbstract |
False |
||
|
References |
NodeClass |
BrowseName |
Comment |
|
Subtype of the HasComponent ReferenceType defined in 11.7. |
|||
|
Conformance Units |
|||
|
Address Space AddIn Reference |
|||
This standard ReferenceType is defined in OPC 10000-3. Its representation in the AddressSpace is specified in Table 141.
Table 141 – IsDeprecated ReferenceType
|
Attributes |
Value |
||
|
BrowseName |
IsDeprecated |
||
|
InverseName |
Deprecates |
||
|
Symmetric |
False |
||
|
IsAbstract |
False |
||
|
References |
NodeClass |
BrowseName |
Comment |
|
Subtype of the NonHierarchicalReferences ReferenceType defined in 11.3. |
|||
|
Conformance Units |
|||
|
Base Info Deprecated Information |
|||
This standard ReferenceType is defined in OPC 10000-3. Its representation in the AddressSpace is specified in Table 142.
Table 142 – HasStructuredComponent ReferenceType
|
Attributes |
Value |
||
|
BrowseName |
HasStructuredComponent |
||
|
InverseName |
IsStructuredComponentOf |
||
|
Symmetric |
False |
||
|
IsAbstract |
False |
||
|
References |
NodeClass |
BrowseName |
Comment |
|
Subtype of the HasComponent ReferenceType defined in 11.7. |
|||
|
Conformance Units |
|||
|
Base Info Subvariables of Structures |
|||
This standard ReferenceType is defined in OPC 10000-3. Its representation in the AddressSpace is specified in Table 143.
Table 143 – AssociatedWith ReferenceType
|
Attributes |
Value |
||
|
BrowseName |
AssociatedWith |
||
|
InverseName |
-- |
||
|
Symmetric |
True |
||
|
IsAbstract |
False |
||
|
References |
NodeClass |
BrowseName |
Comment |
|
Subtype of the NonHierarchicalReferences ReferenceType defined in 11.3. |
|||
|
Conformance Units |
|||
|
Base Info AssociatedWith |
|||
The HasKeyValueDescription ReferenceType is a concrete ReferenceType that can be used directly. It is a subtype of the NonHierarchicalReferences ReferenceType.
The TargetNode of this ReferenceType shall be a Variable representing a supported configuration property.
The SourceNode of References of this type shall be a Variable with the DataType KeyValuePair.
The representation of the HasKeyValueDescription ReferenceType in the AddressSpace is specified in Table 144.
Table 144 – HasKeyValueDescription ReferenceType
|
Attributes |
Value |
||
|
BrowseName |
HasKeyValueDescription |
||
|
InverseName |
KeyValueDescriptionOf |
||
|
Symmetric |
False |
||
|
IsAbstract |
False |
||
|
References |
NodeClass |
BrowseName |
Comment |
|
Subtype of NonHierarchicalReferences defined in 11.3. |
|||
|
Conformance Units |
|||
|
Base Info HasKeyValueDescription |
|||
Standard DataTypes are described in the following subclauses.
OPC 10000-3 defines a set of DataTypes. Their representations in the AddressSpace are defined in the following subclauses.
The representation in the AddressSpace of the BaseDataType DataType is defined in Table 145.
Table 145 – BaseDataType definition
|
Attributes |
Value |
||||
|
BrowseName |
BaseDataType |
||||
|
IsAbstract |
TRUE |
||||
|
NodeClass |
BrowseName |
DataType |
TypeDefinition |
ModellingRule |
|
|
Conformance Units |
|||||
|
Base Info Base Types |
|||||
The representation in the AddressSpace of the Boolean DataType is specified in Table 146.
Table 146 – Boolean definition
|
Attributes |
Value |
||||
|
BrowseName |
Boolean |
||||
|
IsAbstract |
FALSE |
||||
|
References |
NodeClass |
BrowseName |
DataType |
TypeDefinition |
ModellingRule |
|
Subtype of the BaseDataType DataType defined in Table 145. |
|||||
|
Conformance Units |
|||||
|
Base Info Base Types |
|||||
The representation in the AddressSpace of the ByteString DataType is defined in Table 147.
Table 147 – ByteString definition
|
Attributes |
Value |
||||
|
BrowseName |
ByteString |
||||
|
IsAbstract |
FALSE |
||||
|
References |
NodeClass |
BrowseName |
DataType |
TypeDefinition |
ModellingRule |
|
Subtype of the BaseDataType DataType defined in Table 145. |
|||||
|
Conformance Units |
|||||
|
Base Info Base Types |
|||||
The representation in the AddressSpace of the AudioDataType DataType is defined in Table 148.
Table 148 – AudioDataType definition
|
Attributes |
Value |
||||
|
BrowseName |
AudioDataType |
||||
|
IsAbstract |
FALSE |
||||
|
References |
NodeClass |
BrowseName |
DataType |
TypeDefinition |
ModellingRule |
|
Subtype of the ByteString DataType defined in Table 147. |
|||||
|
Conformance Units |
|||||
|
Base Info Audio Type |
|||||
The representation in the AddressSpace of the Image DataType is defined in Table 149.
Table 149 – Image definition
|
Attributes |
Value |
||||
|
BrowseName |
Image |
||||
|
IsAbstract |
TRUE |
||||
|
References |
NodeClass |
BrowseName |
DataType |
TypeDefinition |
ModellingRule |
|
Subtype of the ByteString DataType defined in Table 147. |
|||||
|
Conformance Units |
|||||
|
Base Info Image DataTypes |
|||||
The representation in the AddressSpace of the ImageBMP DataType is defined in Table 150.
Table 150 – ImageBMP definition
|
Attributes |
Value |
||||
|
BrowseName |
ImageBMP |
||||
|
IsAbstract |
FALSE |
||||
|
References |
NodeClass |
BrowseName |
DataType |
TypeDefinition |
ModellingRule |
|
Subtype of the Image DataType defined in Table 149. |
|||||
|
Conformance Units |
|||||
|
Base Info Image DataTypes |
|||||
The representation in the AddressSpace of the ImageGIF DataType is defined in Table 151.
Table 151 – ImageGIF definition
|
Attributes |
Value |
||||
|
BrowseName |
ImageGIF |
||||
|
IsAbstract |
FALSE |
||||
|
References |
NodeClass |
BrowseName |
DataType |
TypeDefinition |
ModellingRule |
|
Subtype of the Image DataType defined in Table 149. |
|||||
|
Conformance Units |
|||||
|
Base Info Image DataTypes |
|||||
The representation in the AddressSpace of the ImageJPG DataType is defined in Table 152.
Table 152 – ImageJPG definition
|
Attributes |
Value |
||||
|
BrowseName |
ImageJPG |
||||
|
IsAbstract |
FALSE |
||||
|
References |
NodeClass |
BrowseName |
DataType |
TypeDefinition |
ModellingRule |
|
Subtype of the Image DataType defined in Table 149. |
|||||
|
Conformance Units |
|||||
|
Base Info Image DataTypes |
|||||
The representation in the AddressSpace of the ImagePNG DataType is defined in Table 153.
Table 153 – ImagePNG definition
|
Attributes |
Value |
||||
|
BrowseName |
ImagePNG |
||||
|
IsAbstract |
FALSE |
||||
|
References |
NodeClass |
BrowseName |
DataType |
TypeDefinition |
ModellingRule |
|
Subtype of the Image DataType defined in Table 149. |
|||||
|
Conformance Units |
|||||
|
Base Info Image DataTypes |
|||||
The representation in the AddressSpace of the DateTime DataType is defined in Table 154.
Table 154 – DateTime definition
|
Attributes |
Value |
||||
|
BrowseName |
DateTime |
||||
|
IsAbstract |
FALSE |
||||
|
References |
NodeClass |
BrowseName |
DataType |
TypeDefinition |
ModellingRule |
|
Subtype of the BaseDataType DataType defined in Table 145. |
|||||
|
Conformance Units |
|||||
|
Base Info Base Types |
|||||
The representation in the AddressSpace of the UtcTime DataType is defined in Table 155.
Table 155 – UtcTime definition
|
Attributes |
Value |
||||
|
BrowseName |
UtcTime |
||||
|
IsAbstract |
FALSE |
||||
|
References |
NodeClass |
BrowseName |
DataType |
TypeDefinition |
ModellingRule |
|
Subtype of the DateTime DataType defined in Table 154. |
|||||
|
Conformance Units |
|||||
|
Base Info Base Types |
|||||
The representation in the AddressSpace of the Enumeration DataType is defined in Table 156.
Table 156 – Enumeration definition
|
Attributes |
Value |
||||
|
BrowseName |
Enumeration |
||||
|
IsAbstract |
TRUE |
||||
|
References |
NodeClass |
BrowseName |
DataType |
TypeDefinition |
ModellingRule |
|
Subtype of the BaseDataType DataType defined in Table 145. |
|||||
|
Conformance Units |
|||||
|
Base Info Base Types |
|||||
The representation in the AddressSpace of the IdType DataType is defined in Table 157.
Table 157 – IdType definition
|
Attributes |
Value |
||||
|
BrowseName |
IdType |
||||
|
IsAbstract |
FALSE |
||||
|
References |
NodeClass |
BrowseName |
DataType |
TypeDefinition |
ModellingRule |
|
HasProperty |
Variable |
EnumStrings |
LocalizedText[] |
PropertyType |
|
|
Conformance Units |
|||||
|
Base Info Base Types |
|||||
The representation in the AddressSpace of the NodeClass DataType is defined in Table 158.
Table 158 – NodeClass definition
|
Attributes |
Value |
||||
|
BrowseName |
NodeClass |
||||
|
IsAbstract |
FALSE |
||||
|
References |
NodeClass |
BrowseName |
DataType |
TypeDefinition |
ModellingRule |
|
Subtype of the Enumeration DataType defined in Table 156. |
|||||
|
HasProperty |
Variable |
EnumValues |
EnumValueType [] |
PropertyType |
|
|
Conformance Units |
|||||
|
Base Info Base Types |
|||||
The representation in the AddressSpace of the StructureType DataType is defined in Table 159.
Table 159 – StructureType definition
|
Attributes |
Value |
||||
|
BrowseName |
StructureType |
||||
|
IsAbstract |
FALSE |
||||
|
References |
NodeClass |
BrowseName |
DataType |
TypeDefinition |
ModellingRule |
|
Subtype of the Enumeration DataType defined in Table 156. |
|||||
|
HasProperty |
Variable |
EnumStrings |
LocalizedText[] |
PropertyType |
|
|
Conformance Units |
|||||
|
Address Space DataTypeDefinition Attribute |
|||||
The representation in the AddressSpace of the Guid DataType is specified in Table 160.
Table 160 – Guid definition
|
Attributes |
Value |
||||
|
BrowseName |
Guid |
||||
|
IsAbstract |
FALSE |
||||
|
References |
NodeClass |
BrowseName |
DataType |
TypeDefinition |
ModellingRule |
|
Subtype of the BaseDataType DataType defined in Table 145. |
|||||
|
Conformance Units |
|||||
|
Base Info Base Types |
|||||
The representation in the AddressSpace of the LocalizedText DataType is specified in Table 161.
Table 161 – LocalizedText definition
|
Attributes |
Value |
||||
|
BrowseName |
LocalizedText |
||||
|
IsAbstract |
FALSE |
||||
|
References |
NodeClass |
BrowseName |
DataType |
TypeDefinition |
ModellingRule |
|
Subtype of the BaseDataType DataType defined in Table 145. |
|||||
|
Conformance Units |
|||||
|
Base Info Base Types |
|||||
The representation in the AddressSpace of the NodeId DataType is specified in Table 162.
Table 162 – NodeId definition
|
Attributes |
Value |
||||
|
BrowseName |
NodeId |
||||
|
IsAbstract |
FALSE |
||||
|
References |
NodeClass |
BrowseName |
DataType |
TypeDefinition |
ModellingRule |
|
Subtype of the BaseDataType DataType defined in Table 145. |
|||||
|
Conformance Units |
|||||
|
Base Info Base Types |
|||||
The representation in the AddressSpace of the Number DataType is defined in Table 163.
Table 163 – Number definition
|
Attributes |
Value |
||||
|
BrowseName |
Number |
||||
|
IsAbstract |
TRUE |
||||
|
References |
NodeClass |
BrowseName |
DataType |
TypeDefinition |
ModellingRule |
|
Subtype of the BaseDataType DataType defined in Table 145. |
|||||
|
Conformance Units |
|||||
|
Base Info Base Types |
|||||
The representation in the AddressSpace of the Decimal DataType is defined in Table 164.
Table 164 – Decimal definition
|
Attributes |
Value |
||||
|
BrowseName |
Decimal |
||||
|
IsAbstract |
FALSE |
||||
|
References |
NodeClass |
BrowseName |
DataType |
TypeDefinition |
ModellingRule |
|
Subtype of the Number DataType defined in Table 163. |
|||||
|
Conformance Units |
|||||
|
Base Info Decimal DataType |
|||||
The representation in the AddressSpace of the Double DataType is defined in Table 165.
Table 165 – Double definition
|
Attributes |
Value |
||||
|
BrowseName |
Double |
||||
|
IsAbstract |
FALSE |
||||
|
References |
NodeClass |
BrowseName |
DataType |
TypeDefinition |
ModellingRule |
|
Subtype of the Number DataType defined in Table 163. |
|||||
|
Conformance Units |
|||||
|
Base Info Base Types |
|||||
The representation in the AddressSpace of the Duration DataType is defined inTable 166.
Table 166 – Duration definition
|
Attributes |
Value |
||||
|
BrowseName |
Duration |
||||
|
IsAbstract |
FALSE |
||||
|
References |
NodeClass |
BrowseName |
DataType |
TypeDefinition |
ModellingRule |
|
Subtype of the Double DataType defined in Table 165. |
|||||
|
Conformance Units |
|||||
|
Base Info Base Types |
|||||
The representation in the AddressSpace of the Float DataType is defined in Table 167.
Table 167 – Float definition
|
Attributes |
Value |
||||
|
BrowseName |
Float |
||||
|
IsAbstract |
FALSE |
||||
|
References |
NodeClass |
BrowseName |
DataType |
TypeDefinition |
ModellingRule |
|
Subtype of the Number DataType defined in Table 163. |
|||||
|
Conformance Units |
|||||
|
Base Info Base Types |
|||||
The representation in the AddressSpace of the Integer DataType is defined in Table 168.
Table 168 – Integer definition
|
Attributes |
Value |
||||
|
BrowseName |
Integer |
||||
|
IsAbstract |
TRUE |
||||
|
References |
NodeClass |
BrowseName |
DataType |
TypeDefinition |
ModellingRule |
|
Subtype of the Number DataType defined in Table 163. |
|||||
|
Conformance Units |
|||||
|
Base Info Base Types |
|||||
The representation in the AddressSpace of the Int16 DataType is defined in Table 169.
Table 169 – Int16 definition
|
Attributes |
Value |
||||
|
BrowseName |
Int16 |
||||
|
IsAbstract |
FALSE |
||||
|
References |
NodeClass |
BrowseName |
DataType |
TypeDefinition |
ModellingRule |
|
Subtype of the Integer DataType defined in Table 168. |
|||||
|
Conformance Units |
|||||
|
Base Info Base Types |
|||||
The representation in the AddressSpace of the Int32 DataType is defined in Table 170.
Table 170 – Int32 definition
|
Attributes |
Value |
||||
|
BrowseName |
Int32 |
||||
|
IsAbstract |
FALSE |
||||
|
References |
NodeClass |
BrowseName |
DataType |
TypeDefinition |
ModellingRule |
|
Subtype of the Integer DataType defined in Table 168. |
|||||
|
Conformance Units |
|||||
|
Base Info Base Types |
|||||
The representation in the AddressSpace of the Int64 DataType is defined in Table 171.
Table 171 – Int64 definition
|
Attributes |
Value |
||||
|
BrowseName |
Int64 |
||||
|
IsAbstract |
FALSE |
||||
|
References |
NodeClass |
BrowseName |
DataType |
TypeDefinition |
ModellingRule |
|
Subtype of the Integer DataType defined in Table 168. |
|||||
|
Conformance Units |
|||||
|
Base Info Base Types |
|||||
The representation in the AddressSpace of the SByte DataType is defined in Table 172.
Table 172 – SByte definition
|
Attributes |
Value |
||||
|
BrowseName |
SByte |
||||
|
IsAbstract |
FALSE |
||||
|
References |
NodeClass |
BrowseName |
DataType |
TypeDefinition |
ModellingRule |
|
Subtype of the Integer DataType defined in Table 168. |
|||||
|
Conformance Units |
|||||
|
Base Info Base Types |
|||||
The representation in the AddressSpace of the UInteger are defined in Table 173.
Table 173 – UInteger definition
|
Attributes |
Value |
||||
|
BrowseName |
UInteger |
||||
|
IsAbstract |
TRUE |
||||
|
References |
NodeClass |
BrowseName |
DataType |
TypeDefinition |
ModellingRule |
|
Subtype of the Number DataType defined in Table 163. |
|||||
|
Conformance Units |
|||||
|
Base Info Base Types |
|||||
The representation in the AddressSpace of the Byte DataType is defined in Table 174.
Table 174 – Byte definition
|
Attributes |
Value |
||||
|
BrowseName |
Byte |
||||
|
IsAbstract |
FALSE |
||||
|
References |
NodeClass |
BrowseName |
DataType |
TypeDefinition |
ModellingRule |
|
Subtype of the UInteger DataType defined in Table 173. |
|||||
|
Conformance Units |
|||||
|
Base Info Base Types |
|||||
The representation in the AddressSpace of the UInt16 DataType is defined in Table 175.
Table 175 – UInt16 definition
|
Attributes |
Value |
||||
|
BrowseName |
UInt16 |
||||
|
IsAbstract |
FALSE |
||||
|
References |
NodeClass |
BrowseName |
DataType |
TypeDefinition |
ModellingRule |
|
Subtype of the UInteger DataType defined in Table 173. |
|||||
|
Conformance Units |
|||||
|
Base Info Base Types |
|||||
The representation in the AddressSpace of the AccessRestrictionType DataType is defined in Table 176.
Table 176 – AccessRestrictionType definition
|
Attributes |
Value |
||||
|
BrowseName |
AccessRestrictionType |
||||
|
IsAbstract |
FALSE |
||||
|
References |
NodeClass |
BrowseName |
DataType |
TypeDefinition |
ModellingRule |
|
HasProperty |
Variable |
OptionSetValues |
LocalizedText[] |
PropertyType |
|
|
Subtype of the UInt16 DataType defined in Table 175. |
|||||
|
Conformance Units |
|||||
|
Security Role Server Base 2 |
|||||
The representation in the AddressSpace of the UInt32 DataType is defined in Table 177.
Table 177 – UInt32 definition
|
Attributes |
Value |
||||
|
BrowseName |
UInt32 |
||||
|
IsAbstract |
FALSE |
||||
|
References |
NodeClass |
BrowseName |
DataType |
TypeDefinition |
ModellingRule |
|
Subtype of the UInteger DataType defined in Table 173. |
|||||
|
Conformance Units |
|||||
|
Base Info Base Types |
|||||
The representation in the AddressSpace of the UInt64 DataType is defined in Table 178.
Table 178 – UInt64 definition
|
Attributes |
Value |
||||
|
BrowseName |
UInt64 |
||||
|
IsAbstract |
FALSE |
||||
|
References |
NodeClass |
BrowseName |
DataType |
TypeDefinition |
ModellingRule |
|
Subtype of the UInteger DataType defined in Table 173. |
|||||
|
Conformance Units |
|||||
|
Base Info Base Types |
|||||
The representation in the AddressSpace of the QualifiedName DataType is specified in Table 179.
Table 179 – QualifiedName definition
|
Attributes |
Value |
||||
|
BrowseName |
QualifiedName |
||||
|
IsAbstract |
FALSE |
||||
|
References |
NodeClass |
BrowseName |
DataType |
TypeDefinition |
ModellingRule |
|
Subtype of the BaseDataType DataType defined in Table 145. |
|||||
|
Conformance Units |
|||||
|
Base Info Base Types |
|||||
The representation in the AddressSpace of the String DataType is defined in Table 180.
Table 180 – String definition
|
Attributes |
Value |
||||
|
BrowseName |
String |
||||
|
IsAbstract |
FALSE |
||||
|
References |
NodeClass |
BrowseName |
DataType |
TypeDefinition |
ModellingRule |
|
Subtype of the BaseDataType DataType defined in Table 145. |
|||||
|
Conformance Units |
|||||
|
Base Info Base Types |
|||||
The representation in the AddressSpace of the LocaleId DataType is defined in Table 181.
Table 181 – LocaleId definition
|
Attributes |
Value |
||||
|
BrowseName |
LocaleId |
||||
|
IsAbstract |
FALSE |
||||
|
References |
NodeClass |
BrowseName |
DataType |
TypeDefinition |
ModellingRule |
|
Subtype of the String DataType defined in Table 180. |
|||||
|
Conformance Units |
|||||
|
Base Info ServerType |
|||||
The representation in the AddressSpace of the NormalizedString DataType is defined in Table 182.
Table 182 – NormalizedString definition
|
Attributes |
Value |
||||
|
BrowseName |
NormalizedString |
||||
|
IsAbstract |
FALSE |
||||
|
References |
NodeClass |
BrowseName |
DataType |
TypeDefinition |
ModellingRule |
|
Subtype of the String DataType defined in Table 180. |
|||||
|
Conformance Units |
|||||
|
Base Info NormalizedString DataType |
|||||
The representation in the AddressSpace of the DecimalString DataType is defined in Table 183.
Table 183 – DecimalString definition
|
Attributes |
Value |
||||
|
BrowseName |
DecimalString |
||||
|
IsAbstract |
FALSE |
||||
|
References |
NodeClass |
BrowseName |
DataType |
TypeDefinition |
ModellingRule |
|
Subtype of the String DataType defined in Table 180. |
|||||
|
Conformance Units |
|||||
|
Base Info DecimalString DataType |
|||||
The representation in the AddressSpace of the DurationString DataType is defined in Table 184.
Table 184 – DurationString definition
|
Attributes |
Value |
||||
|
BrowseName |
DurationString |
||||
|
IsAbstract |
FALSE |
||||
|
References |
NodeClass |
BrowseName |
DataType |
TypeDefinition |
ModellingRule |
|
Subtype of the String DataType defined in Table 180. |
|||||
|
Conformance Units |
|||||
|
Base Info Date DataTypes |
|||||
The representation in the AddressSpace of the TimeString DataType is defined in Table 185.
Table 185 – TimeString definition
|
Attributes |
Value |
||||
|
BrowseName |
TimeString |
||||
|
IsAbstract |
FALSE |
||||
|
References |
NodeClass |
BrowseName |
DataType |
TypeDefinition |
ModellingRule |
|
Subtype of the String DataType defined in Table 180. |
|||||
|
Conformance Units |
|||||
|
Base Info Date DataTypes |
|||||
The representation in the AddressSpace of the DateString DataType is defined in Table 186.
Table 186 – DateString definition
|
Attributes |
Value |
||||
|
BrowseName |
DateString |
||||
|
IsAbstract |
FALSE |
||||
|
References |
NodeClass |
BrowseName |
DataType |
TypeDefinition |
ModellingRule |
|
Subtype of the String DataType defined in Table 180. |
|||||
|
Conformance Units |
|||||
|
Base Info Date DataTypes |
|||||
The representation in the AddressSpace of the Structure DataType is defined in Table 187.
Table 187 – Structure definition
|
Attributes |
Value |
||||
|
BrowseName |
Structure |
||||
|
IsAbstract |
TRUE |
||||
|
References |
NodeClass |
BrowseName |
DataType |
TypeDefinition |
ModellingRule |
|
Subtype of the BaseDataType DataType defined in Table 145. |
|||||
|
Conformance Units |
|||||
|
Base Info Base Types |
|||||
The representation in the AddressSpace of the Argument DataType is defined in Table 188.
Table 188 – Argument definition
|
Attributes |
Value |
||||
|
BrowseName |
Argument |
||||
|
IsAbstract |
FALSE |
||||
|
References |
NodeClass |
BrowseName |
DataType |
TypeDefinition |
ModellingRule |
|
Subtype of the Structure DataType defined in Table 187. |
|||||
|
Conformance Units |
|||||
|
Base Info Method Argument DataType |
|||||
The representation in the AddressSpace of the CurrencyUnitType DataType is defined in Table 189.
Table 189 – CurrencyUnitType definition
|
Attributes |
Value |
||||
|
BrowseName |
CurrencyUnitType |
||||
|
IsAbstract |
FALSE |
||||
|
References |
NodeClass |
BrowseName |
DataType |
TypeDefinition |
ModellingRule |
|
Subtype of the Structure DataType defined in Table 187. |
|||||
|
Conformance Units |
|||||
|
Base Info Currency |
|||||
The representation in the AddressSpace of the DataTypeDefinition DataType is defined in Table 190.
Table 190 – DataTypeDefinition definition
|
Attributes |
Value |
||||
|
BrowseName |
DataTypeDefinition |
||||
|
IsAbstract |
TRUE |
||||
|
References |
NodeClass |
BrowseName |
DataType |
TypeDefinition |
ModellingRule |
|
Subtype of the Structure DataType defined in Table 187. |
|||||
|
Conformance Units |
|||||
|
Address Space DataTypeDefinition Attribute |
|||||
The representation in the AddressSpace of the EnumDefinition DataType is defined in Table 191.
Table 191 – EnumDefinition definition
|
Attributes |
Value |
||||
|
BrowseName |
EnumDefinition |
||||
|
IsAbstract |
FALSE |
||||
|
References |
NodeClass |
BrowseName |
DataType |
TypeDefinition |
ModellingRule |
|
Subtype of the DataTypeDefinition defined in Table 190. |
|||||
|
Conformance Units |
|||||
|
Address Space DataTypeDefinition Attribute |
|||||
The representation in the AddressSpace of the StructureDefinition DataType is defined in Table 192.
Table 192 – StructureDefinition definition
|
Attributes |
Value |
||||
|
BrowseName |
StructureDefinition |
||||
|
IsAbstract |
FALSE |
||||
|
References |
NodeClass |
BrowseName |
DataType |
TypeDefinition |
ModellingRule |
|
Subtype of the DataTypeDefinition defined in Table 190. |
|||||
|
Conformance Units |
|||||
|
Address Space DataTypeDefinition Attribute |
|||||
The representation in the AddressSpace of the EnumValueType DataType is defined in Table 193.
Table 193 – EnumValueType definition
|
Attributes |
Value |
||||
|
BrowseName |
EnumValueType |
||||
|
IsAbstract |
FALSE |
||||
|
References |
NodeClass |
BrowseName |
DataType |
TypeDefinition |
ModellingRule |
|
Subtype of the Structure DataType defined in Table 187. |
|||||
|
Conformance Units |
|||||
|
Base Info Base Types |
|||||
The representation in the AddressSpace of the EnumField DataType is defined in Table 194.
Table 194 – EnumField definition
|
Attributes |
Value |
||||
|
BrowseName |
EnumField |
||||
|
IsAbstract |
FALSE |
||||
|
References |
NodeClass |
BrowseName |
DataType |
TypeDefinition |
ModellingRule |
|
Subtype of the EnumValueType defined in Table 193. |
|||||
|
Conformance Units |
|||||
|
Address Space DataTypeDefinition Attribute |
|||||
The representation in the AddressSpace of the OptionSet DataType is defined in Table 195.
Table 195 – OptionSet definition
|
Attributes |
Value |
||||
|
BrowseName |
OptionSet |
||||
|
IsAbstract |
TRUE |
||||
|
References |
NodeClass |
BrowseName |
DataType |
TypeDefinition |
ModellingRule |
|
Subtype of the Structure DataType defined in Table 187. |
|||||
|
Conformance Units |
|||||
|
Base Info OptionSet DataType |
|||||
The representation in the AddressSpace of the RolePermissionType DataType is defined in Table 196.
Table 196 – RolePermissionType definition
|
Attributes |
Value |
||||
|
BrowseName |
RolePermissionType |
||||
|
IsAbstract |
FALSE |
||||
|
References |
NodeClass |
BrowseName |
DataType |
TypeDefinition |
ModellingRule |
|
Subtype of the Structure DataType defined in Table 187. |
|||||
|
Conformance Units |
|||||
|
Security Role Server Base 2 |
|||||
The representation in the AddressSpace of the StructureField DataType is defined in Table 197.
Table 197 – StructureField definition
|
Attributes |
Value |
||||
|
BrowseName |
StructureField |
||||
|
IsAbstract |
FALSE |
||||
|
References |
NodeClass |
BrowseName |
DataType |
TypeDefinition |
ModellingRule |
|
Subtype of the Structure DataType defined in Table 187. |
|||||
|
Conformance Units |
|||||
|
Address Space DataTypeDefinition Attribute |
|||||
The representation in the AddressSpace of the TimeZoneDataType DataType is defined in Table 198.
Table 198 – TimeZoneDataType definition
|
Attributes |
Value |
||||
|
BrowseName |
TimeZoneDataType |
||||
|
IsAbstract |
FALSE |
||||
|
References |
NodeClass |
BrowseName |
DataType |
TypeDefinition |
ModellingRule |
|
Subtype of the Structure DataType defined in Table 187. |
|||||
|
Conformance Units |
|||||
|
Base Info LocalTime |
|||||
The representation in the AddressSpace of the Union DataType is defined in Table 199.
Table 199 – Union definition
|
Attributes |
Value |
||||
|
BrowseName |
Union |
||||
|
IsAbstract |
TRUE |
||||
|
References |
NodeClass |
BrowseName |
DataType |
TypeDefinition |
ModellingRule |
|
Subtype of the Structure DataType defined in Table 187. |
|||||
|
Conformance Units |
|||||
|
Base Info OptionSet DataType |
|||||
The representation in the AddressSpace of the XmlElement DataType is specified in Table 200.
Table 200 – XmlElement definition
|
Attributes |
Value |
||||
|
BrowseName |
XmlElement |
||||
|
IsAbstract |
FALSE |
||||
|
References |
NodeClass |
BrowseName |
DataType |
TypeDefinition |
ModellingRule |
|
Subtype of the BaseDataType DataType defined in Table 145. |
|||||
|
Conformance Units |
|||||
|
Base Info Base Types |
|||||
OPC 10000-4 defines a set of DataTypes. Their representations in the AddressSpace are defined in the following subclauses.
The representation in the AddressSpace of the AddNodesItem DataType is defined in Table 201.
Table 201 – AddNodesItem definition
|
Attributes |
Value |
||||
|
BrowseName |
AddNodesItem |
||||
|
IsAbstract |
FALSE |
||||
|
References |
NodeClass |
BrowseName |
DataType |
TypeDefinition |
ModellingRule |
|
Subtype of the Structure DataType defined in Table 187. |
|||||
|
Conformance Units |
|||||
|
Auditing NodeManagement |
|||||
The representation in the AddressSpace of the AddReferencesItem DataType is defined in Table 202.
Table 202 – AddReferencesItem definition
|
Attributes |
Value |
||||
|
BrowseName |
AddReferencesItem |
||||
|
IsAbstract |
FALSE |
||||
|
References |
NodeClass |
BrowseName |
DataType |
TypeDefinition |
ModellingRule |
|
Subtype of the Structure DataType defined in Table 187. |
|||||
|
Conformance Units |
|||||
|
Auditing NodeManagement |
|||||
The representation in the AddressSpace of the ApplicationDescription DataType is defined in Table 203.
Table 203 – ApplicationDescription definition
|
Attributes |
Value |
||||
|
BrowseName |
ApplicationDescription |
||||
|
IsAbstract |
FALSE |
||||
|
References |
NodeClass |
BrowseName |
DataType |
TypeDefinition |
ModellingRule |
|
Subtype of the Structure DataType defined in Table 187. |
|||||
|
Conformance Units |
|||||
|
Base Info ServerType |
|||||
The representation in the AddressSpace of the ContentFilter DataType is defined in Table 204.
Table 204 – ContentFilter definition
|
Attributes |
Value |
||||
|
BrowseName |
ContentFilter |
||||
|
IsAbstract |
FALSE |
||||
|
References |
NodeClass |
BrowseName |
DataType |
TypeDefinition |
ModellingRule |
|
Subtype of the Structure DataType defined in Table 187. |
|||||
|
Conformance Units |
|||||
|
Base Info ContentFilter |
|||||
The representation in the AddressSpace of the DateValue DataType is defined in Table 205.
Table 205 – DataValue definition
|
Attributes |
Value |
||||
|
BrowseName |
DataValue |
||||
|
IsAbstract |
FALSE |
||||
|
References |
NodeClass |
BrowseName |
DataType |
TypeDefinition |
ModellingRule |
|
Subtype of the BaseDataType DataType defined in Table 145. |
|||||
|
Conformance Units |
|||||
|
Base Info Base Types |
|||||
The representation in the AddressSpace of the DeleteNodesItem DataType is defined in.Table 206.
Table 206 – DeleteNodesItem definition
|
Attributes |
Value |
||||
|
BrowseName |
DeleteNodesItem |
||||
|
IsAbstract |
FALSE |
||||
|
References |
NodeClass |
BrowseName |
DataType |
TypeDefinition |
ModellingRule |
|
Subtype of the Structure DataType defined in Table 187. |
|||||
|
Conformance Units |
|||||
|
Auditing NodeManagement |
|||||
The representation in the AddressSpace of the DeleteReferencesItem DataType is defined in Table 207.
Table 207 – DeleteReferencesItem definition
|
Attributes |
Value |
||||
|
BrowseName |
DeleteReferencesItem |
||||
|
IsAbstract |
FALSE |
||||
|
References |
NodeClass |
BrowseName |
DataType |
TypeDefinition |
ModellingRule |
|
Subtype of the Structure DataType defined in Table 187. |
|||||
|
Conformance Units |
|||||
|
Auditing NodeManagement |
|||||
The representation in the AddressSpace of the DiagnosticInfo DataType is defined in Table 208.
Table 208 – DiagnosticInfo definition
|
Attributes |
Value |
||||
|
BrowseName |
DiagnosticInfo |
||||
|
IsAbstract |
FALSE |
||||
|
References |
NodeClass |
BrowseName |
DataType |
TypeDefinition |
ModellingRule |
|
Subtype of the BaseDataType DataType defined in Table 187. |
|||||
|
Conformance Units |
|||||
|
Base Info Base Types |
|||||
The representation in the AddressSpace of the ExpandedNodeId DataType is defined in Table 209.
Table 209 – ExpandedNodeId definition
|
Attributes |
Value |
||||
|
BrowseName |
ExpandedNodeId |
||||
|
IsAbstract |
FALSE |
||||
|
References |
NodeClass |
BrowseName |
DataType |
TypeDefinition |
ModellingRule |
|
Subtype of the BaseDataType DataType defined in Table 187. |
|||||
|
Conformance Units |
|||||
|
Base Info Base Types |
|||||
The representation in the AddressSpace of the MessageSecurityMode DataType is defined in Table 210.
Table 210 – MessageSecurityMode definition
|
Attributes |
Value |
||||
|
BrowseName |
MessageSecurityMode |
||||
|
IsAbstract |
FALSE |
||||
|
References |
NodeClass |
BrowseName |
DataType |
TypeDefinition |
ModellingRule |
|
Subtype of the Enumeration DataType defined in Table 156. |
|||||
|
HasProperty |
Variable |
EnumStrings |
LocalizedText[] |
PropertyType |
|
|
Conformance Units |
|||||
|
Base Info ServerType |
|||||
The representation in the AddressSpace of the NumericRange DataType is defined in Table 211.
Table 211 – NumericRange definition
|
Attributes |
Value |
||||
|
BrowseName |
NumericRange |
||||
|
IsAbstract |
FALSE |
||||
|
References |
NodeClass |
BrowseName |
DataType |
TypeDefinition |
ModellingRule |
|
Subtype of the String DataType defined in Table 180. |
|||||
|
Conformance Units |
|||||
|
Base Info Base Types |
|||||
The representation in the AddressSpace of the SecurityTokenRequestType DataType is defined in Table 212.
Table 212 – SecurityTokenRequestType definition
|
Attributes |
Value |
||||
|
BrowseName |
SecurityTokenRequestType |
||||
|
IsAbstract |
FALSE |
||||
|
References |
NodeClass |
BrowseName |
DataType |
TypeDefinition |
ModellingRule |
|
Subtype of the Enumeration DataType defined in Table 156. |
|||||
|
HasProperty |
Variable |
EnumStrings |
LocalizedText[] |
PropertyType |
|
|
Conformance Units |
|||||
|
Auditing Connections |
|||||
The representation in the AddressSpace of the SignedSoftwareCertificate DataType is defined in Table 213.
Table 213 – SignedSoftwareCertificate definition
|
Attributes |
Value |
||||
|
BrowseName |
SignedSoftwareCertificate |
||||
|
IsAbstract |
FALSE |
||||
|
References |
NodeClass |
BrowseName |
DataType |
TypeDefinition |
ModellingRule |
|
Subtype of the Structure DataType defined in Table 187. |
|||||
|
Conformance Units |
|||||
|
Auditing Connections |
|||||
The representation in the AddressSpace of the StatusCode DataType is defined in Table 214.
Table 214 – StatusCode definition
|
Attributes |
Value |
||||
|
BrowseName |
StatusCode |
||||
|
IsAbstract |
FALSE |
||||
|
References |
NodeClass |
BrowseName |
DataType |
TypeDefinition |
ModellingRule |
|
Subtype of the BaseDataType DataType defined in Table 177. |
|||||
|
Conformance Units |
|||||
|
Base Info Base Types |
|||||
The representation in the AddressSpace of the UserIdentityToken DataType is defined in Table 215.
Table 215 – UserIdentityToken definition
|
Attributes |
Value |
||||
|
BrowseName |
UserIdentityToken |
||||
|
IsAbstract |
TRUE |
||||
|
References |
NodeClass |
BrowseName |
DataType |
TypeDefinition |
ModellingRule |
|
Subtype of the Structure DataType defined in Table 187. |
|||||
|
Conformance Units |
|||||
|
Auditing Connections |
|||||
The representation in the AddressSpace of the AnonymousIdentityToken DataType is defined in Table 216.
Table 216 – AnonymousIdentityToken definition
|
Attributes |
Value |
||||
|
BrowseName |
AnonymousIdentityToken |
||||
|
IsAbstract |
FALSE |
||||
|
References |
NodeClass |
BrowseName |
DataType |
TypeDefinition |
ModellingRule |
|
Subtype of the UserIdentityToken DataType defined in Table 215. |
|||||
|
Conformance Units |
|||||
|
Auditing Connections |
|||||
The representation in the AddressSpace of the IssuedIdentityToken DataType is defined in Table 217.
Table 217 – IssuedIdentityToken definition
|
Attributes |
Value |
||||
|
BrowseName |
IssuedIdentityToken |
||||
|
IsAbstract |
FALSE |
||||
|
References |
NodeClass |
BrowseName |
DataType |
TypeDefinition |
ModellingRule |
|
Subtype of the UserIdentityToken DataType defined in Table 215. |
|||||
|
Conformance Units |
|||||
|
Auditing Connections |
|||||
The representation in the AddressSpace of the UserNameIdentityToken DataType is defined in Table 218.
Table 218 – UserNameIdentityToken definition
|
Attributes |
Value |
||||
|
BrowseName |
UserNameIdentityToken |
||||
|
IsAbstract |
FALSE |
||||
|
References |
NodeClass |
BrowseName |
DataType |
TypeDefinition |
ModellingRule |
|
Subtype of the UserIdentityToken DataType defined in Table 215. |
|||||
|
Conformance Units |
|||||
|
Auditing Connections |
|||||
The representation in the AddressSpace of the X509IdentityToken DataType is defined in Table 219.
Table 219 – X509IdentityToken definition
|
Attributes |
Value |
||||
|
BrowseName |
X509IdentityToken |
||||
|
IsAbstract |
FALSE |
||||
|
References |
NodeClass |
BrowseName |
DataType |
TypeDefinition |
ModellingRule |
|
Subtype of the UserIdentityToken DataType defined in Table 215. |
|||||
|
Conformance Units |
|||||
|
Auditing Connections |
|||||
The representation in the AddressSpace of the VersionTime DataType is defined in Table 220.
Table 220 – VersionTime definition
|
Attributes |
Value |
||||
|
BrowseName |
VersionTime |
||||
|
IsAbstract |
FALSE |
||||
|
References |
NodeClass |
BrowseName |
DataType |
TypeDefinition |
ModellingRule |
|
Subtype of the UInt32 DataType defined in Table 177. |
|||||
|
Conformance Units |
|||||
|
Base Info ServerType |
|||||
This structure contains elements that describe the build information of the Server. Its elements are defined in Table 221.
Table 221 – BuildInfo Structure
|
Name |
Type |
Description |
|
BuildInfo |
structure |
Information that describes the build of the software. |
|
productUri |
String |
URI that identifies the software |
|
manufacturerName |
String |
Name of the software manufacturer. |
|
productName |
String |
Name of the software. |
|
softwareVersion |
String |
Software version |
|
buildNumber |
String |
Build number |
|
buildDate |
UtcTime |
Date and time of the build. |
Its representation in the AddressSpace is defined in Table 222.
Table 222 – BuildInfo definition
|
Attributes |
Value |
||||
|
BrowseName |
BuildInfo |
||||
|
IsAbstract |
FALSE |
||||
|
References |
NodeClass |
BrowseName |
DataType |
TypeDefinition |
ModellingRule |
|
Subtype of the Structure DataType defined in Table 187. |
|||||
|
Conformance Units |
|||||
|
Base Info ServerType |
|||||
This DataType is an enumeration that defines the redundancy support of the Server. Its values are defined in Table 223.
Table 223 – RedundancySupport values
|
Name |
Value |
Description |
|
NONE |
0 |
None means that there is no redundancy support. |
|
COLD |
1 |
Cold means that the server supports cold redundancy as defined in OPC 10000-4. |
|
WARM |
2 |
Warm means that the server supports warm redundancy as defined in OPC 10000-4. |
|
HOT |
3 |
Hot means that the server supports hot redundancy as defined in OPC 10000-4. |
|
TRANSPARENT |
4 |
Transparent means that the server supports transparent redundancy as defined in OPC 10000-4. |
|
HOT_AND_MIRRORED |
5 |
HotAndMirrored means that the server supports HotAndMirrored redundancy as defined in OPC 10000-4. |
See OPC 10000-4 for a more detailed description of the different values.
Its representation in the AddressSpace is defined in Table 224.
Table 224 – RedundancySupport definition
|
Attributes |
Value |
||||
|
BrowseName |
RedundancySupport |
||||
|
IsAbstract |
FALSE |
||||
|
References |
NodeClass |
BrowseName |
DataType |
TypeDefinition |
ModellingRule |
|
Subtype of the Enumeration DataType defined in Table 156. |
|||||
|
HasProperty |
Variable |
EnumStrings |
LocalizedText[] |
PropertyType |
|
|
Conformance Units |
|||||
|
Base Info ServerType |
|||||
This DataType is an enumeration that defines the execution state of the Server. Its values are defined in Table 225.
Table 225 – ServerState values
|
Name |
Value |
Description |
|
RUNNING |
0 |
The Server is running normally. This is the usual state for a Server. |
|
FAILED |
1 |
A vendor-specific fatal error has occurred within the Server. The Server is no longer functioning. The recovery procedure from this situation is vendor-specific. Most Service requests should be expected to fail. |
|
NO_CONFIGURATION |
2 |
The Server is running but has no configuration information loaded and therefore does not transfer data. |
|
SUSPENDED |
3 |
The Server has been temporarily suspended by some vendor-specific method and is not receiving or sending data. |
|
SHUTDOWN |
4 |
The Server initiated a shut down or is in the process of shutting down. This ServerState is intended as an indication to Clients connected to the Server to orderly disconnect from the Server before the Server completes the shut down. |
|
TEST |
5 |
The Server is in Test Mode. The outputs are disconnected from the real hardware, but the Server will otherwise behave normally. Inputs may be real or may be simulated depending on the vendor implementation. StatusCode will generally be returned normally. |
|
COMMUNICATION_FAULT |
6 |
The Server is running properly, but is having difficulty accessing data from its data sources. This may be due to communication problems or some other problem preventing the underlying device, control system, etc. from returning valid data. It may be a complete failure, meaning that no data is available, or a partial failure, meaning that some data is still available. It is expected that items affected by the fault will individually return with a BAD FAILURE status code indication for the items. |
|
UNKNOWN |
7 |
This state is used only to indicate that the OPC UA Server does not know the state of underlying system. |
Its representation in the AddressSpace is defined in Table 226.
Table 226 – ServerState definition
|
Attributes |
Value |
||||
|
BrowseName |
ServerState |
||||
|
IsAbstract |
FALSE |
||||
|
References |
NodeClass |
BrowseName |
DataType |
TypeDefinition |
ModellingRule |
|
Subtype of the Enumeration DataType defined in Table 156. |
|||||
|
HasProperty |
Variable |
EnumStrings |
LocalizedText[] |
PropertyType |
|
|
Conformance Units |
|||||
|
Base Info ServerType |
|||||
This structure contains elements that describe the status of the Server. Its composition is defined in Table 227.
Table 227 – RedundantServerDataType Structure
|
Name |
Type |
Description |
|
RedundantServerDataType |
structure |
|
|
serverId |
String |
Identifies the Server uniquely. |
|
serviceLevel |
Byte |
The service level of the server. |
|
serverState |
ServerState |
The current state of the server. |
Its representation in the AddressSpace is defined in Table 228.
Table 228 – RedundantServerDataType definition
|
Attributes |
Value |
||||
|
BrowseName |
RedundantServerDataType |
||||
|
IsAbstract |
FALSE |
||||
|
References |
NodeClass |
BrowseName |
DataType |
TypeDefinition |
ModellingRule |
|
Subtype of the Structure DataType defined in Table 187. |
|||||
|
Conformance Units |
|||||
|
Redundancy Server Transparent |
|||||
This structure contains diagnostic information about the sampling rates currently used by the Server. Its elements are defined in Table 229.
Table 229 – SamplingIntervalDiagnosticsDataType Structure
|
Type |
Description |
|
|
SamplingIntervalDiagnosticsDataType |
structure |
|
|
samplingInterval |
Duration |
The sampling interval in milliseconds. |
|
monitoredItemCount |
UInt32 |
The number of MonitoredItems being sampled at this sample rate. |
|
maxMonitoredItemCount |
UInt32 |
The maximum number of MonitoredItems being sampled at this sample rate at the same time since the server was started (restarted). |
|
disabledMonitoredItemCount |
UInt32 |
The number of MonitoredItems at this sample rate whose sampling is currently disabled. |
Its representation in the AddressSpace is defined in Table 230.
Table 230 – SamplingIntervalDiagnosticsDataType definition
|
Attributes |
Value |
||||
|
BrowseName |
SamplingIntervalDiagnosticsDataType |
||||
|
IsAbstract |
FALSE |
||||
|
References |
NodeClass |
BrowseName |
DataType |
TypeDefinition |
ModellingRule |
|
Subtype of the Structure DataType defined in Table 187. |
|||||
|
Conformance Units |
|||||
|
Base Info ServerType |
|||||
This structure contains diagnostic summary information for the Server. Its elements are defined in Table 231.
Table 231 – ServerDiagnosticsSummaryDataType Structure
|
Name |
Type |
Description |
|
ServerDiagnosticsSummaryDataType |
structure |
|
|
serverViewCount |
UInt32 |
The number of server-created views in the server. |
|
currentSessionCount |
UInt32 |
The number of client sessions currently established in the server. |
|
cumulatedSessionCount |
UInt32 |
The cumulative number of client sessions that have been established in the server since the server was started (or restarted). This includes the currentSessionCount. |
|
securityRejectedSessionCount |
UInt32 |
The number of client session establishment requests (ActivateSession and CreateSession) that were rejected due to security constraints since the server was started (or restarted). |
|
rejectedSessionCount |
UInt32 |
The number of client session establishment requests (ActivateSession and CreateSession) that were rejected since the server was started (or restarted). This number includes the securityRejectedSessionCount. |
|
sessionTimeoutCount |
UInt32 |
The number of client sessions that were closed due to timeout since the server was started (or restarted). |
|
sessionAbortCount |
UInt32 |
The number of client sessions that were closed due to errors since the server was started (or restarted). |
|
currentSubscriptionCount |
UInt32 |
The number of subscriptions currently established in the server. |
|
cumulatedSubscriptionCount |
UInt32 |
The cumulative number of subscriptions that have been established in the server since the server was started (or restarted). This includes the currentSubscriptionCount. |
|
publishingIntervalCount |
UInt32 |
The number of publishing intervals currently supported in the server. |
|
securityRejectedRequestsCount |
UInt32 |
The number of requests that were rejected due to security constraints since the server was started (or restarted). The requests include all Services defined in OPC 10000-4, also requests to create sessions. |
|
rejectedRequestsCount |
UInt32 |
The number of requests that were rejected since the server was started (or restarted). The requests include all Services defined in OPC 10000-4, also requests to create sessions. This number includes the securityRejectedRequestsCount. |
Its representation in the AddressSpace is defined in Table 232.
Table 232 – ServerDiagnosticsSummaryDataType definition
|
Attributes |
Value |
||||
|
BrowseName |
ServerDiagnosticsSummaryDataType |
||||
|
IsAbstract |
FALSE |
||||
|
References |
NodeClass |
BrowseName |
DataType |
TypeDefinition |
ModellingRule |
|
Subtype of the Structure DataType defined in Table 187. |
|||||
|
Conformance Units |
|||||
|
Base Info ServerType |
|||||
This structure contains elements that describe the status of the Server. Its composition is defined in Table 233.
Table 233 – ServerStatusDataType Structure
|
Name |
Type |
Description |
|
ServerStatusDataType |
structure |
|
|
startTime |
UtcTime |
Time (UTC) the Server was started. This is constant for the Server instance and is not reset when the Server changes state. Each instance of a Server should keep the time when the process started. |
|
currentTime |
UtcTime |
The current time (UTC) as known by the Server. |
|
state |
ServerState |
The current state of the Server. Its values are defined in 12.6. |
|
buildInfo |
BuildInfo |
|
|
secondsTillShutdown |
UInt32 |
Approximate number of seconds until the Server will be shut down. The value is only relevant once the state changes into SHUTDOWN_4. After the Server shut down is initated, the state changes to SHUTDOWN_4 and the actual shut down should be delayed for a configurable time if Clients are connected to the Server to allow these Clients an orderly disconnect. |
|
shutdownReason |
LocalizedText |
A localized text indicating the reason for the shutdown. The value is only relevant once the state changes into SHUTDOWN_4. If there is no specific reason for the shutdown, then this value may be set to null or it may be empty. |
Its representation in the AddressSpace is defined in Table 234.
Table 234 – ServerStatusDataType definition
|
Attributes |
Value |
||||
|
BrowseName |
ServerStatusDataType |
||||
|
IsAbstract |
FALSE |
||||
|
References |
NodeClass |
BrowseName |
DataType |
TypeDefinition |
ModellingRule |
|
Subtype of the Structure DataType defined in Table 187. |
|||||
|
Conformance Units |
|||||
|
Base Info ServerType |
|||||
This structure contains diagnostic information about client sessions. Its elements are defined in Table 235. Most of the values represented in this structure provide information about the number of calls of a Service, the number of currently used MonitoredItems, etc. Those numbers need not provide the exact value; they need only provide the approximate number, so that the Server is not burdened with providing the exact numbers.
Table 235 – SessionDiagnosticsDataType Structure
|
Type |
Description |
|
|
SessionDiagnosticsDataType |
structure |
|
|
sessionId |
NodeId |
Server-assigned identifier of the session. |
|
sessionName |
String |
The name of the session provided in the CreateSession request. |
|
clientDescription |
Application Description |
The description provided by the client in the CreateSession request. |
|
serverUri |
String |
The serverUri request in the CreateSession request. |
|
endpointUrl |
String |
The endpointUrl passed by the client to the CreateSession request. |
|
localeIds |
LocaleId[] |
Array of LocaleIds specified by the client in the open session call. |
|
actualSessionTimeout |
Duration |
The requested session timeout specified by the client in the open session call. |
|
maxResponseMessageSize |
UInt32 |
The maximum size for the response message sent to the client. |
|
clientConnectionTime |
UtcTime |
The server timestamp when the client opens the session. |
|
clientLastContactTime |
UtcTime |
The server timestamp of the last request of the client in the context of the session. |
|
currentSubscriptionsCount |
UInt32 |
The number of subscriptions currently used by the session. |
|
currentMonitoredItemsCount |
UInt32 |
The number of MonitoredItems currently used by the session |
|
currentPublishRequestsInQueue |
UInt32 |
The number of publish requests currently in the queue for the session. |
|
totalRequestCount |
ServiceCounter |
Counter of all Services, identifying the number of received requests of any Services on the session. |
|
unauthorizedRequestCount |
UInt32 |
Counter of all Services, identifying the number of Service requests that were rejected due to authorization failure |
|
readCount |
ServiceCounter |
Counter of the Read Service, identifying the number of received requests of this Service on the session. |
|
historyReadCount |
ServiceCounter |
Counter of the HistoryRead Service, identifying the number of received requests of this Service on the session. |
|
writeCount |
ServiceCounter |
Counter of the Write Service, identifying the number of received requests of this Service on the session. |
|
historyUpdateCount |
ServiceCounter |
Counter of the HistoryUpdate Service, identifying the number of received requests of this Service on the session. |
|
callCount |
ServiceCounter |
Counter of the Call Service, identifying the number of received requests of this Service on the session. |
|
createMonitoredItemsCount |
ServiceCounter |
Counter of the CreateMonitoredItems Service, identifying the number of received requests of this Service on the session. |
|
modifyMonitoredItemsCount |
ServiceCounter |
Counter of the ModifyMonitoredItems Service, identifying the number of received requests of this Service on the session. |
|
setMonitoringModeCount |
ServiceCounter |
Counter of the SetMonitoringMode Service, identifying the number of received requests of this Service on the session. |
|
setTriggeringCount |
ServiceCounter |
Counter of the SetTriggering Service, identifying the number of received requests of this Service on the session. |
|
deleteMonitoredItemsCount |
ServiceCounter |
Counter of the DeleteMonitoredItems Service, identifying the number of received requests of this Service on the session. |
|
createSubscriptionCount |
ServiceCounter |
Counter of the CreateSubscription Service, identifying the number of received requests of this Service on the session. |
|
modifySubscriptionCount |
ServiceCounter |
Counter of the ModifySubscription Service, identifying the number of received requests of this Service on the session. |
|
setPublishingModeCount |
ServiceCounter |
Counter of the SetPublishingMode Service, identifying the number of received requests of this Service on the session. |
|
publishCount |
ServiceCounter |
Counter of the Publish Service, identifying the number of received requests of this Service on the session. |
|
republishCount |
ServiceCounter |
Counter of the Republish Service, identifying the number of received requests of this Service on the session. |
|
transferSubscriptionsCount |
ServiceCounter |
Counter of the TransferSubscriptions Service, identifying the number of received requests of this Service on the session. |
|
deleteSubscriptionsCount |
ServiceCounter |
Counter of the DeleteSubscriptions Service, identifying the number of received requests of this Service on the session. |
|
addNodesCount |
ServiceCounter |
Counter of the AddNodes Service, identifying the number of received requests of this Service on the session. |
|
addReferencesCount |
ServiceCounter |
Counter of the AddReferences Service, identifying the number of received requests of this Service on the session. |
|
deleteNodesCount |
ServiceCounter |
Counter of the DeleteNodes Service, identifying the number of received requests of this Service on the session. |
|
deleteReferencesCount |
ServiceCounter |
Counter of the DeleteReferences Service, identifying the number of received requests of this Service on the session. |
|
browseCount |
ServiceCounter |
Counter of the Browse Service, identifying the number of received requests of this Service on the session. |
|
browseNextCount |
ServiceCounter |
Counter of the BrowseNext Service, identifying the number of received requests of this Service on the session. |
|
translateBrowsePathsToNodeIdsCount |
ServiceCounter |
Counter of the TranslateBrowsePathsToNodeIds Service, identifying the number of received requests of this Service on the session. |
|
queryFirstCount |
ServiceCounter |
Counter of the QueryFirst Service, identifying the number of received requests of this Service on the session. |
|
queryNextCount |
ServiceCounter |
Counter of the QueryNext Service, identifying the number of received requests of this Service on the session. |
|
registerNodesCount |
ServiceCounter |
Counter of the RegisterNodes Service, identifying the number of received requests of this Service on the session. |
|
unregisterNodesCount |
ServiceCounter |
Counter of the UnregisterNodes Service, identifying the number of received requests of this Service on the session. |
Its representation in the AddressSpace is defined in Table 236.
Table 236 – SessionDiagnosticsDataType definition
|
Attributes |
Value |
||||
|
BrowseName |
SessionDiagnosticsDataType |
||||
|
IsAbstract |
FALSE |
||||
|
References |
NodeClass |
BrowseName |
DataType |
TypeDefinition |
ModellingRule |
|
Subtype of the Structure DataType defined in Table 187. |
|||||
|
Conformance Units |
|||||
|
Base Info ServerType |
|||||
This structure contains security-related diagnostic information about client sessions. Its elements are defined in Table 237. Because this information is security-related, it shall only be accessible by authorised users.
Table 237 – SessionSecurityDiagnosticsDataType Structure
|
Name |
Type |
Description |
|
SessionSecurityDiagnosticsDataType |
structure |
|
|
sessionId |
NodeId |
Server-assigned identifier of the session. |
|
clientUserIdOfSession |
String |
Name of authenticated user when creating the session. |
|
clientUserIdHistory |
String[] |
Array containing the name of the authenticated user currently active (either from creating the session or from calling the ActivateSession Service) and the history of those names. Each time the active user changes, an entry shall be made at the end of the array. The active user is always at the end of the array. Servers may restrict the size of this array, but shall support at least a size of 2. How the name of the authenticated user can be obtained from the system via the information received as part of the session establishment is defined in 6.4.3. |
|
authenticationMechanism |
String |
Type of authentication currently used by the session. The String shall be one of the lexical names of the UserIdentityTokenType Enum. |
|
encoding |
String |
Which encoding is used on the wire. The String shall be ‘XML’, ‘JSON’ or ‘UA Binary’. |
|
transportProtocol |
String |
Which transport protocol is used. The String shall be the scheme from the URL used to establish the session. For example, ‘opc.tcp’, ‘opc.wss’ or ‘https’. The formal protocol URL scheme strings are defined in OPC 10000-6. |
|
securityMode |
MessageSecurityMode |
The message security mode used for the session. |
|
securityPolicyUri |
String |
The name of the security policy used for the session. |
|
ByteString |
The application instance certificate provided by the client in the CreateSession request. |
Its representation in the AddressSpace is defined in Table 238.
Table 238 – SessionSecurityDiagnosticsDataType definition
|
Attributes |
Value |
||||
|
BrowseName |
SessionSecurityDiagnosticsDataType |
||||
|
IsAbstract |
FALSE |
||||
|
References |
NodeClass |
BrowseName |
DataType |
TypeDefinition |
ModellingRule |
|
Subtype of the Structure DataType defined in Table 187. |
|||||
|
Conformance Units |
|||||
|
Base Info ServerType |
|||||
This structure contains diagnostic information about subscriptions. Its elements are defined in Table 239.
Table 239 – ServiceCounterDataType Structure
|
Name |
Type |
Description |
|
ServiceCounterDataType |
structure |
|
|
totalCount |
UInt32 |
The number of Service requests that have been received. |
|
errorCount |
UInt32 |
The total number of Service requests that were rejected. |
Its representation in the AddressSpace is defined in Table 240.
Table 240 – ServiceCounterDataType definition
|
Attributes |
Value |
||||
|
BrowseName |
ServiceCounterDataType |
||||
|
IsAbstract |
FALSE |
||||
|
References |
NodeClass |
BrowseName |
DataType |
TypeDefinition |
ModellingRule |
|
Subtype of the Structure DataType defined in Table 187. |
|||||
|
Conformance Units |
|||||
|
Base Info ServerType |
|||||
This structure combines a StatusCode and diagnostic information and can, for example, be used by Methods to return several StatusCodes and the corresponding diagnostic information that are not handled in the Call Service parameters. The elements of this DataType are defined in Table 241. Whether the diagnosticInfo is returned depends on the setting of the Service calls.
Table 241 – StatusResult Structure
|
Name |
Type |
Description |
|
StatusResult |
structure |
|
|
statusCode |
StatusCode |
The StatusCode. |
|
diagnosticInfo |
DiagnosticInfo |
The diagnostic information for the statusCode. |
Its representation in the AddressSpace is defined in Table 242.
Table 242 – StatusResult definition
|
Attributes |
Value |
||||
|
BrowseName |
StatusResult |
||||
|
IsAbstract |
FALSE |
||||
|
References |
NodeClass |
BrowseName |
DataType |
TypeDefinition |
ModellingRule |
|
Subtype of the Structure DataType defined in Table 187. |
|||||
|
Conformance Units |
|||||
|
Base Info StatusResult DataType |
|||||
This structure contains diagnostic information about subscriptions. Its elements are defined in Table 243.
Table 243 – SubscriptionDiagnosticsDataType Structure
|
Name |
Type |
Description |
|
SubscriptionDiagnosticsDataType |
structure |
|
|
sessionId |
NodeId |
Server-assigned identifier of the session the subscription belongs to. |
|
subscriptionId |
UInt32 |
Server-assigned identifier of the subscription. |
|
priority |
Byte |
The priority the client assigned to the subscription. |
|
publishingInterval |
Duration |
The publishing interval of the subscription in milliseconds |
|
maxKeepAliveCount |
UInt32 |
The maximum keep-alive count of the subscription. |
|
maxLifetimeCount |
UInt32 |
The maximum lifetime count of the subscription. |
|
maxNotificationsPerPublish |
UInt32 |
The maximum number of notifications per publish response. |
|
publishingEnabled |
Boolean |
Whether publishing is enabled for the subscription. |
|
modifyCount |
UInt32 |
The number of ModifySubscription requests received for the subscription. |
|
enableCount |
UInt32 |
The number of times the subscription has been enabled. |
|
disableCount |
UInt32 |
The number of times the subscription has been disabled. |
|
republishRequestCount |
UInt32 |
The number of Republish Service requests that have been received and processed for the subscription. |
|
republishMessageRequestCount |
UInt32 |
The total number of messages that
have been requested to be republished for the subscription. |
|
republishMessageCount |
UInt32 |
The number of messages that have been successfully republished for the subscription. |
|
transferRequestCount |
UInt32 |
The total number of TransferSubscriptions Service requests that have been received for the subscription. |
|
transferredToAltClientCount |
UInt32 |
The number of times the subscription has been transferred to an alternate client. |
|
transferredToSameClientCount |
UInt32 |
The number of times the subscription has been transferred to an alternate session for the same client. |
|
publishRequestCount |
UInt32 |
The number of Publish Service requests that have been received and processed for the subscription. |
|
dataChangeNotificationsCount |
UInt32 |
The number of data change Notifications sent by the subscription. A data change Notification is one element of the monitoredItems array in a DataChangeNotification Structure sent in a Publish response. |
|
eventNotificationsCount |
UInt32 |
The number of Event Notifications sent by the subscription. An Event Notification is one event entry in an EventNotificationList sent in a Publish response. |
|
notificationsCount |
UInt32 |
The total number of Notifications sent by the subscription. This is the sum of dataChangeNotificationsCount and eventNotificationsCount. |
|
latePublishRequestCount |
UInt32 |
The number of times the subscription has entered the LATE State, i.e. the number of times the publish timer expires and there are unsent notifications. |
|
currentKeepAliveCount |
UInt32 |
The number of times the subscription has entered the KEEPALIVE State. |
|
currentLifetimeCount |
UInt32 |
The current lifetime count of the subscription. |
|
unacknowledgedMessageCount |
UInt32 |
The number of unacknowledged messages saved in the republish queue. |
|
discardedMessageCount |
UInt32 |
The number of messages that were discarded before they were acknowledged. |
|
monitoredItemCount |
UInt32 |
The total number of monitored items of the subscription, including the disabled monitored items. |
|
disabledMonitoredItemCount |
UInt32 |
The number of disabled monitored items of the subscription. |
|
monitoringQueueOverflowCount |
UInt32 |
The number of DataValue Notifications that have been discarded for all MonitoredItems when the queue size of a MonitoredItem is greater than one. |
|
nextSequenceNumber |
UInt32 |
Sequence number for the next notification message. |
|
eventQueueOverflowCount |
UInt32 |
The number of times a monitored item in the subscription has generated an Event of type EventQueueOverflowEventType. |
Its representation in the AddressSpace is defined in Table 244.
Table 244 – SubscriptionDiagnosticsDataType definition
|
Attributes |
Value |
||||
|
BrowseName |
SubscriptionDiagnosticsDataType |
||||
|
IsAbstract |
FALSE |
||||
|
References |
NodeClass |
BrowseName |
DataType |
TypeDefinition |
ModellingRule |
|
Subtype of the Structure DataType defined in Table 187. |
|||||
|
Conformance Units |
|||||
|
Base Info ServerType |
|||||
This structure contains elements that describe changes of the model. Its composition is defined in Table 245.
Table 245 – ModelChangeStructureDataType Structure
|
Name |
Type |
Description |
|||||||||||||||||||||
|
ModelChangeStructure |
structure |
|
|||||||||||||||||||||
|
affected |
NodeId |
NodeId of the Node that was changed. The client should assume that the affected Node has been created or deleted, had a Reference added or deleted, or the DataType has changed as described by the verb. |
|||||||||||||||||||||
|
affectedType |
NodeId |
If the affected Node was an Object or Variable, affectedType contains the NodeId of the TypeDefinitionNode of the affected Node. Otherwise it is set to null. |
|||||||||||||||||||||
|
verb |
Byte |
Describes the changes happening to the affected Node. The verb is an 8-bit unsigned integer used as bit mask with the structure defined in the following table:
A verb may identify several changes on the affected Node at once. This feature should be used if event compression is used (see OPC 10000-3 for details). Note that all verbs shall always be considered in the context where the ModelChangeStructureDataType is used. A NodeDeleted may indicate that a Node was removed from a view but still exists in other Views.
|
Its representation in the AddressSpace is defined in Table 246.
Table 246 – ModelChangeStructureDataType definition
|
Attributes |
Value |
||||
|
BrowseName |
ModelChangeStructureDataType |
||||
|
IsAbstract |
FALSE |
||||
|
References |
NodeClass |
BrowseName |
DataType |
TypeDefinition |
ModellingRule |
|
Subtype of the Structure DataType defined in Table 187. |
|||||
|
Conformance Units |
|||||
|
Base Info Model Change General |
|||||
This structure contains elements that describe a change of the model. Its composition is defined in Table 247.
Table 247 – SemanticChangeStructureDataType Structure
|
Name |
Type |
Description |
|
SemanticChangeStructureDataType |
structure |
|
|
affected |
NodeId |
NodeId of the Node that owns the Property that has changed. |
|
affectedType |
NodeId |
If the affected Node was an Object or Variable, affectedType contains the NodeId of the TypeDefinitionNode of the affected Node. Otherwise it is set to null. |
Its representation in the AddressSpace is defined in Table 248.
Table 248 – SemanticChangeStructureDataType definition
|
Attributes |
Value |
||||
|
BrowseName |
SemanticChangeStructureDataType |
||||
|
IsAbstract |
FALSE |
||||
|
References |
NodeClass |
BrowseName |
DataType |
TypeDefinition |
ModellingRule |
|
Subtype of the Structure DataType defined in Table 187. |
|||||
|
Conformance Units |
|||||
|
Base Info SemanticChange |
|||||
This simple DataType is a subtype of UInt64 and represents a bit mask up to 32 bits where individual bits can be written without modifying the other bits.
The first 32 bits (least significant bits) of the BitFieldMaskDataType represent the bit mask and the second 32 bits represent the validity of the bits in the bit mask. When the Server returns the value to the client, the validity provides information of which bits in the bit mask have a meaning. When the client passes the value to the Server, the validity defines which bits should be written. Only those bits defined in validity are changed in the bit mask, all others stay the same. The BitFieldMaskDataType can be used as DataType in the OptionSetType VariableType.
Its representation in the AddressSpace is defined in Table 249.
Table 249 – BitFieldMaskDataType definition
|
Attributes |
Value |
||||
|
BrowseName |
BitFieldMaskDataType |
||||
|
IsAbstract |
FALSE |
||||
|
References |
NodeClass |
BrowseName |
DataType |
TypeDefinition |
ModellingRule |
|
Subtype of the UInt64 DataType defined in Table 178. |
|||||
|
Conformance Units |
|||||
|
Base Info BitFieldMaskDataType |
|||||
This structure contains information on different network paths for one Server. Its composition is defined in Table 250.
Table 250 – NetworkGroupDataType Structure
|
Name |
Type |
Description |
|
NetworkGroupDataType |
structure |
|
|
serverUri |
String |
URI of the Server represented by the network group. |
|
networkPaths |
EndpointUrlListDataType[] |
Array of different network paths to the server, for example provided by different network cards in a Server node. Each network path can have several Endpoints representing different protocol options for the same path. |
Its representation in the AddressSpace is defined in Table 251.
Table 251 – NetworkGroupDataType definition
|
Attributes |
Value |
||||
|
BrowseName |
NetworkGroupDataType |
||||
|
IsAbstract |
FALSE |
||||
|
References |
NodeClass |
BrowseName |
DataType |
TypeDefinition |
ModellingRule |
|
Subtype of the Structure DataType defined in Table 187. |
|||||
|
Conformance Units |
|||||
|
Redundancy Server |
|||||
This structure represents a list of URLs of an Endpoint. Its composition is defined in Table 252.
Table 252 – EndpointUrlListDataType Structure
|
Name |
Type |
Description |
|
EndpointUrlListDataType |
structure |
|
|
endpointUrlList |
String[] |
List of URLs of an Endpoint. |
Its representation in the AddressSpace is defined in Table 253.
Table 253 – EndpointUrlListDataType definition
|
Attributes |
Value |
||||
|
BrowseName |
EndpointUrlListDataType |
||||
|
IsAbstract |
FALSE |
||||
|
References |
NodeClass |
BrowseName |
DataType |
TypeDefinition |
ModellingRule |
|
Subtype of the Structure DataType defined in Table 187. |
|||||
|
Conformance Units |
|||||
|
Redundancy Server |
|||||
This structured DataType is used to provide a key value pair. The KeyValuePair is formally defined in Table 254.
Table 254 – KeyValuePair Structure
|
Name |
Type |
Description |
|
KeyValuePair |
structure |
|
|
key |
QualifiedName |
The key of the value. |
|
value |
BaseDataType |
The value associated with the key. |
Its representation in the AddressSpace is defined in Table 255.
Table 255 – KeyValuePair definition
|
Attributes |
Value |
||||
|
BrowseName |
KeyValuePair |
||||
|
IsAbstract |
FALSE |
||||
|
References |
NodeClass |
BrowseName |
DataType |
TypeDefinition |
ModellingRule |
|
Subtype of the Structure DataType defined in Table 187. |
|||||
|
Conformance Units |
|||||
|
Base Info KeyValuePair |
|||||
This Structured DataType defines a rational number as a fraction of two integral numbers. Its elements are described in Table 256.
Table 256 – RationalNumber Structure
|
Name |
Type |
Description |
|
RationalNumber |
Structure |
|
|
Numerator |
Int32 |
Numerator of the rational number. The sign of the rational number is reflected in this value |
|
Denominator |
UInt32 |
Denominator of the rational number |
Its representation in the AddressSpace is defined in Table 257.
Table 257 – RationalNumber definition
|
Attributes |
Value |
||||
|
BrowseName |
RationalNumber |
||||
|
IsAbstract |
FALSE |
||||
|
References |
NodeClass |
BrowseName |
DataType |
TypeDefinition |
ModellingRule |
|
Subtype of the Structure DataType defined in Table 187. |
|||||
|
Conformance Units |
|||||
|
Base Info Rational Number |
|||||
This abstract Structured DataType is the base to define multi-dimensional vectors. There are no specific elements defined as shown in Table 258.
Table 258 – Vector Structure
|
Name |
Type |
Description |
|
Vector |
Structure |
|
Its representation in the AddressSpace is defined in Table 259.
Table 259 – Vector definition
|
Attributes |
Value |
||||
|
BrowseName |
Vector |
||||
|
IsAbstract |
TRUE |
||||
|
References |
NodeClass |
BrowseName |
DataType |
TypeDefinition |
ModellingRule |
|
Subtype of the Structure DataType defined in Table 187. |
|||||
|
Conformance Units |
|||||
|
Base Info Spatial Data |
|||||
This Structured DataType defines a vector in 3D space, providing the length for each direction (X, Y, and Z). Its elements are described in Table 260.
Table 260 – 3DVector Structure
|
Name |
Type |
Description |
|
3DVector |
Structure |
|
|
X |
Double |
Length of X direction |
|
Y |
Double |
Length of Y direction |
|
Z |
Double |
Length of Z direction |
Its representation in the AddressSpace is defined in Table 261.
Table 261 – 3DVector definition
|
Attributes |
Value |
||||
|
BrowseName |
3DVector |
||||
|
IsAbstract |
FALSE |
||||
|
References |
NodeClass |
BrowseName |
DataType |
TypeDefinition |
ModellingRule |
|
Subtype of the Vector DataType defined in Table 259. |
|||||
|
Conformance Units |
|||||
|
Base Info Spatial Data |
|||||
This abstract Structured DataType is the base to define multi-dimensional cartesian coordinates. CartesianCoordinates describe a position in a cartesian coordinate system. A cartesian coordinate system is a coordinate system that specifies each point uniquely in a multi-dimensional space by a set of numerical coordinates, which are the signed distances to the point from fixed perpendicular oriented lines, measured in the same unit of length. There are no specific elements defined as shown in Table 262.
Table 262 – CartesianCoordinates Structure
|
Name |
Type |
Description |
|
CartesianCoordinates |
Structure |
|
Its representation in the AddressSpace is defined in Table 263.
Table 263 – CartesianCoordinates definition
|
Attributes |
Value |
||||
|
BrowseName |
CartesianCoordinates |
||||
|
IsAbstract |
TRUE |
||||
|
References |
NodeClass |
BrowseName |
DataType |
TypeDefinition |
ModellingRule |
|
Subtype of the Structure DataType defined in Table 187. |
|||||
|
Conformance Units |
|||||
|
Base Info Spatial Data |
|||||
This Structured DataType defines a position in 3D space, providing the coordinate of each dimension (X, Y, and Z). Its elements are described in Table 264.
Table 264 – 3DCartesianCoordinates Structure
|
Name |
Type |
Description |
|
3DCartesianCoordinates |
Structure |
|
|
X |
Double |
X coordinate |
|
Y |
Double |
Y coordinate |
|
Z |
Double |
Z coordinate |
Its representation in the AddressSpace is defined in Table 265.
Table 265 – 3DCartesianCoordinates definition
|
Attributes |
Value |
||||
|
BrowseName |
3DCartesianCoordinates |
||||
|
IsAbstract |
FALSE |
||||
|
References |
NodeClass |
BrowseName |
DataType |
TypeDefinition |
ModellingRule |
|
Subtype of the CartesianCoordinates DataType defined in Table 263. |
|||||
|
Conformance Units |
|||||
|
Base Info Spatial Data |
|||||
This abstract Structured DataType is the base to define multi-dimensional orientations. The orientation is given by the rotation of each dimension. There are no specific elements defined as shown in Table 266.
Table 266 – Orientation Structure
|
Name |
Type |
Description |
|
Orientation |
Structure |
|
Its representation in the AddressSpace is defined Table 267.
Table 267 – Orientation definition
|
Attributes |
Value |
||||
|
BrowseName |
Orientation |
||||
|
IsAbstract |
TRUE |
||||
|
References |
NodeClass |
BrowseName |
DataType |
TypeDefinition |
ModellingRule |
|
Subtype of the Structure DataType defined in Table 187. |
|||||
|
Conformance Units |
|||||
|
Base Info Spatial Data |
|||||
This Structured DataType defines the orientation in 3D space, providing the rotation about each dimension. Its elements are described in Table 268.
Table 268 – 3DOrientation Structure
|
Name |
Type |
Description |
|
3DOrientation |
Structure |
|
|
A |
Double |
Rotation around A dimension |
|
B |
Double |
Rotation around B dimension |
|
C |
Double |
Rotation around C dimension |
Its representation in the AddressSpace is defined Table 269.
Table 269 – 3DOrientation definition
|
Attributes |
Value |
||||
|
BrowseName |
3DOrientation |
||||
|
Abstract |
FALSE |
||||
|
References |
NodeClass |
BrowseName |
DataType |
TypeDefinition |
ModellingRule |
|
Subtype of the Orientation DataType defined in Table 267. |
|||||
|
Conformance Units |
|||||
|
Base Info Spatial Data |
|||||
This abstract Structured DataType is the base to define multi-dimensional frames. There are no specific elements defined as shown in Table 270. Subtypes shall add a field called CartesianCoordinates representing the cartesian coordinates of the frame using as DataType a subtype of CartesianCoordinates, and a field called Orientation, representing the orientation of the frame using as DataType a subtype of Orientation. The concrete DataTypes need to be defined by the subtype. Both fields shall have the same number of dimensions.
Table 270 – Frame Structure
|
Name |
Type |
Description |
|
Frame |
Structure |
|
Its representation in the AddressSpace is defined Table 271.
Table 271 – Frame definition
|
Attributes |
Value |
||||
|
BrowseName |
Frame |
||||
|
IsAbstract |
TRUE |
||||
|
References |
NodeClass |
BrowseName |
DataType |
TypeDefinition |
ModellingRule |
|
Subtype of the Structure DataType defined in Table 187. |
|||||
|
Conformance Units |
|||||
|
Base Info Spatial Data |
|||||
This Structured DataType defines a frame in 3D space. Annex G provides examples on how to use the 3DFrame DataType. It is a subtype of the Frame DataType and refines the DataTypes of its elements, as described in Table 272.
Table 272 – 3DFrame Structure
|
Name |
Type |
Description |
|
3DFrame |
Structure |
|
|
CartesianCoordinates |
3DCartesianCoordinates |
Cartesian coordinates of the frame in 3D space. |
|
Orientation |
3DOrientation |
Orientation of the frame in 3D space. |
Its representation in the AddressSpace is defined Table 273.
Table 273 – 3DFrame definition
|
Attributes |
Value |
||||
|
BrowseName |
3DFrame |
||||
|
IsAbstract |
FALSE |
||||
|
References |
NodeClass |
BrowseName |
DataType |
TypeDefinition |
ModellingRule |
|
Subtype of the Frame DataType defined in Table 271. |
|||||
|
Conformance Units |
|||||
|
Base Info Spatial Data |
|||||
This Structure DataType is the abstract base type used to provide OPC UA DataType definitions for an OPC UA Binary encoded byte blob used outside an OPC UA Server AddressSpace.
The DataTypeSchemaHeader is formally defined in Table 274.
Table 274 – DataTypeSchemaHeader structure
|
Name |
Type |
Description |
|
DataTypeSchemaHeader |
Structure |
|
|
namespaces |
String[] |
Defines an array of namespace URIs. The index into the array is referred to as NamespaceIndex. The NamespaceIndex is used in NodeIds and QualifiedNames, rather than the longer namespace URI. NamespaceIndex 0 is reserved for the OPC UA namespace and it is not included in this array. The array contains the namespaces used in the data that follows the DataTypeSchemaHeader. The index used in NodeId and QualifiedNames identify an element in this list. The first entry in this array maps to NamespaceIndex 1. |
|
structureDataTypes |
StructureDescription[] |
Description of Structure and Union DataTypes used in the data that follows the DataTypeSchemaHeader. This includes nested Structures. DataType NodeIds for Structure DataTypes used in the data refer to entries in this array. The StructureDescription DataType is defined in 12.33. |
|
enumDataTypes |
EnumDescription[] |
Description of Enumeration or OptionSet DataTypes used in the data that follows the DataTypeSchemaHeader. DataType NodeIds for Enumeration or OptionSet DataTypes used in the data refer to entries in this array. The EnumDescription DataType is defined in 12.34. |
|
simpleDataTypes |
SimpleTypeDescription[] |
Description of DataTypes derived from built-in DataTypes. This excludes OptionSet DataTypes. |
The DataTypeSchemaHeader Structure representation in the AddressSpace is defined in Table 275.
Table 275 – DataTypeSchemaHeader definition
|
Attributes |
Value |
||||
|
BrowseName |
DataTypeSchemaHeader |
||||
|
IsAbstract |
TRUE |
||||
|
References |
NodeClass |
BrowseName |
DataType |
TypeDefinition |
ModellingRule |
|
Subtype of Structure defined in Table 187. |
|||||
|
Conformance Units |
|||||
|
Base Info UaBinary File |
|||||
This Structure DataType is the abstract base type for all DataType descriptions containing the DataType NodeId and the definition for custom DataTypes like Structures and Enumerations. The DataTypeDescription is formally defined in Table 276.
Table 276 – DataTypeDescription structure
|
Name |
Type |
Description |
|
DataTypeDescription |
Structure |
|
|
dataTypeId |
NodeId |
The NodeId of the DataType. |
|
name |
QualifiedName |
A unique name for the data type. |
The DataTypeDescription Structure representation in the AddressSpace is defined in Table 277.
Table 277 – DataTypeDescription definition
|
Attributes |
Value |
||||
|
BrowseName |
DataTypeDescription |
||||
|
IsAbstract |
TRUE |
||||
|
References |
NodeClass |
BrowseName |
DataType |
TypeDefinition |
ModellingRule |
|
Subtype of Structure defined in Table 187. |
|||||
|
Conformance Units |
|||||
|
Base Info UaBinary File |
|||||
This Structure DataType provides the concrete DataTypeDescription for Structure DataTypes. It is a subtype of the DataTypeDescription DataType. The StructureDescription is formally defined in Table 278.
Table 278 – StructureDescription structure
|
Name |
Type |
Description |
|
StructureDescription |
Structure |
|
|
structureDefinition |
StructureDefinition |
The definition of the structure DataType. The StructureDefinition DataType is defined in OPC 10000-3. |
Its representation in the AddressSpace is defined in Table 279.
Table 279 – StructureDescription definition
|
Attributes |
Value |
||||
|
BrowseName |
StructureDescription |
||||
|
IsAbstract |
FALSE |
||||
|
References |
NodeClass |
BrowseName |
DataType |
TypeDefinition |
ModellingRule |
|
Subtype of DataTypeDescription defined in 12.32. |
|||||
|
Conformance Units |
|||||
|
Base Info UaBinary File |
|||||
This Structure DataType provides the concrete DataTypeDescription for Enumeration or OptionSet DataTypes. It is a subtype of the DataTypeDescription DataType. The EnumDescription is formally defined in Table 280.
Table 280 – EnumDescription structure
|
Name |
Type |
Description |
|
EnumDescription |
Structure |
|
|
enumDefinition |
EnumDefinition |
The definition of the enumeration DataType. The EnumDefinition DataType is defined in OPC 10000-3. |
|
builtInType |
Byte |
The builtInType indicates if the DataType is an Enumeration or an OptionSet. If the builtInType is Int32, the DataType is an Enumeration. If the builtInType is one of the UInteger DataTypes or ExtensionObject, the DataType is an OptionSet. |
Its representation in the AddressSpace is defined in Table 281.
Table 281 – EnumDescription definition
|
Attributes |
Value |
||||
|
BrowseName |
EnumDescription |
||||
|
IsAbstract |
FALSE |
||||
|
References |
NodeClass |
BrowseName |
DataType |
TypeDefinition |
ModellingRule |
|
Subtype of DataTypeDescription defined in 12.32. |
|||||
|
Conformance Units |
|||||
|
Base Info UaBinary File |
|||||
This Structure DataType provides the information for DataTypes derived from built-in DataTypes. It is a subtype of the DataTypeDescription DataType. The SimpleTypeDescription is formally defined in Table 282.
Table 282 – SimpleTypeDescription structure
|
Name |
Type |
Description |
|
SimpleTypeDescription |
Structure |
|
|
baseDataType |
NodeId |
The base DataType of the simple DataType. |
|
builtInType |
Byte |
The builtInType used for the encoding of the simple DataType. |
Its representation in the AddressSpace is defined in Table 283.
Table 283 – SimpleTypeDescription definition
|
Attributes |
Value |
||||
|
BrowseName |
SimpleTypeDescription |
||||
|
IsAbstract |
FALSE |
||||
|
References |
NodeClass |
BrowseName |
DataType |
TypeDefinition |
ModellingRule |
|
Subtype of DataTypeDescription defined in 12.32. |
|||||
|
Conformance Units |
|||||
|
Base Info UaBinary File |
|||||
This Structure DataType defines the base layout of an OPC UA Binary encoded file. The content of the file is the UABinaryFileDataType encoded as ExtensionObject.
The file-specific metadata is provided by the DataTypeSchemaHeader which is the base type for the UABinaryFileDataType Structure.
If the file is provided through a FileType Object, the MimeType Property of the Object shall have the value application/opcua+uabinary.
If the file is stored on disc, the file extension shall be uabinary.
The UABinaryFileDataType is formally defined in Table 284.
Table 284 – UABinaryFileDataType structure
|
Name |
Type |
Description |
|
UABinaryFileDataType |
Structure |
Subtype of DataTypeSchemaHeader defined in 12.31. |
|
schemaLocation |
String |
Reference to a file that contains the DataTypeSchemaHeader for the content of the file represented by an instance of this structure. The schemaLocation is either a fully qualified URL or a URN which is a relative path to the file location. If the schemaLocation is provided, the DataType descriptions can be skipped but the namespaces used shall match the namespaces in the schema file. |
|
fileHeader |
KeyValuePair[] |
The file-specific header. |
|
body |
BaseDataType |
The body of the file. The DataTypes used in the body are described through the structureDataTypes, enumDataTypes and simpleDataTypes fields of the DataTypeSchemaHeader Structure which is the base type for the UABinaryFileDataType. DataTypes defined by OPC UA can be omitted. |
Its representation in the UABinaryFileDataType is defined in Table 285.
Table 285 – UABinaryFileDataType definition
|
Attributes |
Value |
||||
|
BrowseName |
UABinaryFileDataType |
||||
|
IsAbstract |
FALSE |
||||
|
References |
NodeClass |
BrowseName |
DataType |
TypeDefinition |
ModellingRule |
|
Subtype of DataTypeSchemaHeader defined in 12.31. |
|||||
|
Conformance Units |
|||||
|
Base Info UaBinary File |
|||||
This structure contains a QualifiedName where the namespace is represented as URI. Its composition is defined in Table 286.
Table 286 – PortableQualifiedName Structure
|
Name |
Type |
Description |
|
PortableQualifiedName |
structure |
|
|
namespaceUri |
String |
The namespace URI portion of the QualifiedName. |
|
name |
String |
The text portion of the QualifiedName. |
Its representation in the AddressSpace is defined in Table 287.
Table 287 – PortableQualifiedName definition
|
Attributes |
Value |
||||
|
BrowseName |
PortableQualifiedName |
||||
|
IsAbstract |
FALSE |
||||
|
References |
NodeClass |
BrowseName |
DataType |
TypeDefinition |
ModellingRule |
|
Subtype of Structure defined in Table 187. |
|||||
|
Conformance Units |
|||||
|
Base Info Portable IDs |
|||||
This structure contains a NodeId where the namespace is represented as URI. Its elements are defined in Table 288. The structure is typically used to represent a NodeId outside the Server that defines the NodeId.
Table 288 – PortableNodeId Structure
|
Name |
Type |
Description |
|
PortableNodeId |
structure |
|
|
namespaceUri |
String |
The namespace URI portion of the NodeId. |
|
identifier |
NodeId |
The identifier portion of the NodeId.The namespaceIndex parameter shall be 0 and is ignored in the Server |
Its representation in the AddressSpace is defined in Table 289.
Table 289 – PortableNodeId definition
|
Attributes |
Value |
||||
|
BrowseName |
PortableNodeId |
||||
|
IsAbstract |
FALSE |
||||
|
References |
NodeClass |
BrowseName |
DataType |
TypeDefinition |
ModellingRule |
|
Subtype of Structure defined in Table 187. |
|||||
|
Conformance Units |
|||||
|
Base Info Portable IDs |
|||||
This simple DataType is a subtype of String. It provides semantic information to the String describing the String as a URI as defined by RFC 3986. The UriString is formally defined in Table 290.
Table 290 – UriString definition
|
Attributes |
Value |
||||
|
BrowseName |
UriString |
||||
|
IsAbstract |
FALSE |
||||
|
References |
NodeClass |
BrowseName |
DataType |
TypeDefinition |
ModellingRule |
|
Subtype of String defined in Table 180. |
|||||
|
Conformance Units |
|||||
|
Base Info UriString |
|||||
This Structure DataType is used to represent an unsigned rational number as a fraction of two integral numbers. The UnsignedRationalNumber is formally defined in Table 291.
Table 291 – UnsignedRationalNumber structure
|
Name |
Type |
Description |
|
UnsignedRationalNumber |
Structure |
|
|
Numerator |
UInt32 |
Numerator of the rational number |
|
Denominator |
UInt32 |
Denominator of the rational number |
Its representation in the AddressSpace is defined in Table 292.
Table 292 – UnsignedRationalNumber definition
|
Attributes |
Value |
||||
|
BrowseName |
UnsignedRationalNumber |
||||
|
IsAbstract |
FALSE |
||||
|
References |
NodeClass |
BrowseName |
DataType |
TypeDefinition |
ModellingRule |
|
Subtype of Structure defined in Table 187. |
|||||
|
Conformance Units |
|||||
|
Base Info Rational Number |
|||||
The SemanticVersionString DataType is a subtype of String. It is formally defined in Table 293.
SemanticVersionString can be used if the version follows the rules of the Semantic Versioning 2.0.0. The syntax shall follow the BNF inTable 294.
Table 293 – SemanticVersionString definition
|
Attributes |
Value |
||||
|
BrowseName |
SemanticVersionString |
||||
|
IsAbstract |
FALSE |
||||
|
References |
NodeClass |
BrowseName |
DataType |
TypeDefinition |
ModellingRule |
|
Subtype of the String DataType defined in Table 180. |
|||||
|
Conformance Units |
|||||
|
Base Info SemanticVersionString |
|||||
Table 294 – Backus–Naur Form Grammar for SemanticVersionString
|
<valid semver> ::= <version core> | <version core> "-" <pre-release> | <version core> "+" <build> | <version core> "-" <pre-release> "+" <build>
<version core> ::= <major> "." <minor> "." <patch>
<major> ::= <numeric identifier>
<minor> ::= <numeric identifier>
<patch> ::= <numeric identifier>
<pre-release> ::= <dot-separated pre-release identifiers>
<dot-separated pre-release identifiers> ::= <pre-release identifier> | <pre-release identifier> "." <dot-separated pre-release identifiers>
<build> ::= <dot-separated build identifiers>
<dot-separated build identifiers> ::= <build identifier> | <build identifier> "." <dot-separated build identifiers>
<pre-release identifier> ::= <alphanumeric identifier> | <numeric identifier>
<build identifier> ::= <alphanumeric identifier> | <digits>
<alphanumeric identifier> ::= <non-digit> | <non-digit> <identifier characters> | <identifier characters> <non-digit> | <identifier characters> <non-digit> <identifier characters>
<numeric identifier> ::= "0" | <positive digit> | <positive digit> <digits>
<identifier characters> ::= <identifier character> | <identifier character> <identifier characters>
<identifier character> ::= <digit> | <non-digit>
<non-digit> ::= <letter> | "-"
<digits> ::= <digit> | <digit> <digits>
<digit> ::= "0" | <positive digit>
<positive digit> ::= "1" | "2" | "3" | "4" | "5" | "6" | "7" | "8" | "9"
<letter> ::= "A" | "B" | "C" | "D" | "E" | "F" | "G" | "H" | "I" | "J" | "K" | "L" | "M" | "N" | "O" | "P" | "Q" | "R" | "S" | "T" | "U" | "V" | "W" | "X" | "Y" | "Z" | "a" | "b" | "c" | "d" | "e" | "f" | "g" | "h" | "i" | "j" | "k" | "l" | "m" | "n" | "o" | "p" | "q" | "r" | "s" | "t" | "u" | "v" | "w" | "x" | "y" | "z" |
This simple DataType is a subtype of UInt32. It can be used to represent a collection of data managed by a Server. The Handle DataType is formally defined in Table 295.
Table 295 – Handle definition
|
Attributes |
Value |
||||
|
BrowseName |
Handle |
||||
|
IsAbstract |
FALSE |
||||
|
References |
NodeClass |
BrowseName |
DataType |
TypeDefinition |
ModellingRule |
|
Subtype of the UInt32 DataType defined in Table 177. |
|||||
|
Conformance Units |
|||||
|
Base Info Handle DataType |
|||||
This simple DataType is a subtype of String. It is used to represent a String which has no leading or trailing whitespace. When a TrimmedString is specified as a Method input argument or written to a Variable and the incoming TrimmedString contains leading or trailing whitespace, the Server shall return a Bad_TypeMismatch error or shall trim the TrimmedString internally before processing it. Whitespace is defined as those Unicode characters defined as whitespace (i.e. “WSpace=Y”, “WS”) in the Unicode Database. The TrimmedString DataType is formally defined in Table 295.
Table 296 – TrimmedString definition
|
Attributes |
Value |
||||
|
BrowseName |
TrimmedString |
||||
|
IsAbstract |
FALSE |
||||
|
References |
NodeClass |
BrowseName |
DataType |
TypeDefinition |
ModellingRule |
|
Subtype of the String DataType defined in Table 180. |
|||||
|
Conformance Units |
|||||
|
Base Info TrimmedString |
|||||
This DataType is an enumeration that defines the redundancy mode of a Server using non-transparent backup redundancy. Its values are defined in Table 297.
Table 297 – RedundantServerMode values
|
Name |
Value |
Description |
|
PRIMARY_WITH_BACKUP |
0 |
The Server is acting as the primary in a non-transparent backup Server Set and one or more other Servers in the set are available to take over |
|
PRIMARY_ONLY |
1 |
The Server is acting as the primary in a non-transparent backup Server Set however no other Server are available to take over |
|
BACKUP_READY |
2 |
The Server is acting as a backup to the primary and is ready to take over as the primary |
|
BACKUP_NOT_READY |
3 |
The Server is acting as a backup to the primary and is not ready to take over as the primary |
Its representation in the AddressSpace is defined in Table 298.
Table 298 – RedundantServerMode definition
|
Attributes |
Value |
||||
|
BrowseName |
RedundantServerMode |
||||
|
IsAbstract |
FALSE |
||||
|
References |
NodeClass |
BrowseName |
DataType |
TypeDefinition |
ModellingRule |
|
Subtype of the Enumeration DataType defined in Table 156. |
|||||
|
HasProperty |
Variable |
EnumStrings |
LocalizedText[] |
PropertyType |
|
|
Conformance Units |
|||||
|
Base Info ServerType |
|||||
This Structured DataType is used to provide the metadata for a field of a BitFieldType VariableType. The BitFieldDefinition is formally defined in Table 299.
Table 299 – BitFieldDefinition Structure
|
Name |
Type |
Description |
|
BitFieldDefinition |
Structure |
|
|
Name |
String |
A name for the field that is unique within the BitFieldDefinition. |
|
Description |
LocalizedText |
A localized description of the field. |
|
Reserved |
Boolean |
True if the range of bits is reserved for future use by the defining Namespace. |
|
StartingBitPosition |
UInt32 |
The bit position of the first bit used by this field. |
|
EndingBitPosition |
UInt32 |
The bit position of the last bit used by this field. |
When Reserved is set to True, it indicates that the bitfield shall only be defined by a Subtype of a BitFieldType defined in the same Namespace. Bits not defined or reserved in the BitFieldType may be used by a Subtype which is defined in any Namespace. A Subtype of a BitFieldType shall include, in its BitFieldDefinition all the field definitions of the parent Type. A Subtype of a BitFieldType shall not reallocate bits defined in the parent Type unless they are Reserved. A Reserved field can be refined by a SubType of a BitFieldType however it shall not include any more bits than the parent. In a Subtype of a BitFieldType, a Reserved field may be broken into more than one field if the overall number of bits remain the same as the parent. The Name and Description of a Reserved field may be changed by a Subtype of a BitFieldType.
The StartingBitPosition field shall be equal to or less than the EndingBitPosition field. The StartingBitPosition and EndingBitPosition fields shall be defined as zero being the least significate bit and increasing to most significate. When the BitFieldType is an array the bit numbering begins with the least significate bit of the first element of the array and ends with the most significate bit of the last element of the array.
The DataType of the field is defined by the DataType of the BitFieldType’s child DataVariable for the field. When the DataType of the field is an Integer the most significate bit of the field shall be the sign bit.
Its representation in the AddressSpace is defined in Table 300.
Table 300 – BitFieldDefinition definition
|
Attributes |
Value |
||||
|
BrowseName |
BitFieldDefinition |
||||
|
IsAbstract |
FALSE |
||||
|
References |
NodeClass |
BrowseName |
DataType |
TypeDefinition |
ModellingRule |
|
Subtype of the Structure DataType defined in 12.2.12. |
|||||
|
Conformance Units |
|||||
|
|
|||||
The following example is intended to illustrate the use of the BitFieldType VariableType. In this example the MyBitFieldType, defined in Table 301 and Table 302, consists of three defined fields, a reserved bit, a reserved range of bits and three bits which are not defined. The reserved fields can be used by SubTypes that are defined within the same Namespace as the MyBitFieldType VariableType. Figure 11 illustrates how the fields are extracted from the example BitFieldType. An example of a SubType utilizing the reserved bit is the MyBitFieldSubType defined in Table 303 and Table 304. The three bits which are not defined can be utilized by SubTypes defined in any Namespace.
Table 301 – MyBitFieldType VariableType Example
|
Attribute |
Value |
|||||
|
BrowseName |
MyBitFieldType |
|||||
|
IsAbstract |
False |
|||||
|
ValueRank |
−1 (−1 = Scalar) |
|||||
|
DataType |
UInt16 |
|||||
|
References |
NodeClass |
BrowseName |
DataType |
TypeDefinition |
MR |
|
|
Subtype of the BitFieldType defined in 7.29 |
||||||
|
HasProperty |
Variable |
MyBitFieldDefinitions |
BitFieldDefinition[] |
PropertyType |
M |
|
|
HasComponent |
Variable |
Counter |
Int16 |
BaseDataVariableType |
M |
|
|
HasComponent |
Variable |
Enabled |
Boolean |
BaseDataVariableType |
M |
|
|
HasComponent |
Variable |
Status |
Boolean |
BaseDataVariableType |
M |
|
Table 302 – MyBitFieldDefinitions BitFieldDefinition Example
|
Name |
Description |
Reserved |
StartingBit Position |
EndingBitPosition |
|
Counter |
A 6-bit counter representing a signed integer value. As a signed integer the 6th bit (position 5) is the sign bit. |
N |
0 |
5 |
|
MyReservedBit |
A single bit reserved for future extension |
Y |
6 |
6 |
|
Enabled |
A single bit representing a Boolean enable value |
N |
7 |
7 |
|
Status |
A single bit representing a Boolean status value |
N |
8 |
8 |
|
MyReserveBlock |
A range of 4 reserved bits for future extension |
Y |
12 |
15 |
Note: Bits 9 to 11 are not defined in this example and therefore available to be used by any SubType in any Namespace.

Figure 11 – MyBitFieldType Example Illustration
Table 303 – MyBitFieldSubType VariableType Example
|
Attribute |
Value |
|||||
|
BrowseName |
MyBitFieldSubType |
|||||
|
IsAbstract |
False |
|||||
|
ValueRank |
−1 (−1 = Scalar) |
|||||
|
DataType |
UInt16 |
|||||
|
References |
NodeClass |
BrowseName |
DataType |
TypeDefinition |
MR |
|
|
Subtype of the MyBitFieldType defined in Table 301 |
||||||
|
HasProperty |
Variable |
MyBitFieldSubDefinitions |
BitFieldDefinition[] |
PropertyType |
M |
|
|
HasComponent |
Variable |
SubStatus |
Boolean |
BaseDataVariableType |
M |
|
Table 304 – MyBitFieldSubDefinitions BitFieldDefinition Example
|
Name |
Description |
Reserved |
StartingBit Position |
EndingBitPosition |
|
Counter |
A 6-bit counter representing a signed integer value. As a signed integer the 6th bit (position 5) is the sign bit. |
N |
0 |
5 |
|
SubStatus |
A single bit representing a Boolean substatus. This field is utilizing the MyReservedBit reserved bit defined in the parent Type |
N |
6 |
6 |
|
Enabled |
A single bit representing a Boolean enable value |
N |
7 |
7 |
|
Status |
A single bit representing a Boolean status value |
N |
8 |
8 |
|
MyReserveBlock |
A range of 4 reserved bits for future extension |
Y |
12 |
15 |
The following is another BitFieldType VariableType example intended to illustrate the use of an Array DataType. In this example the MyBitFieldArrayType, defined in Table 305 and Table 306, uses a UInt16 array and consists of two defined fields, and a reserved bit. The reserved bit can be used by SubTypes that are defined within the same Namespace as the MyBitFieldArrayType VariableType.The example illustrates how the StartBitPosition and EndingBitPosition are used with Array DataTypes. The first element of the array identified as bit positions 0 to 15 represent the lower 16 bits of the Counter. The second element of the array represents the upper 8 bits of the Counter. Figure 12 illustrates how the fields are extracted from the example BitFieldType.
Table 305 – MyBitFieldArrayType VariableType Example
|
Attribute |
Value |
|||||
|
BrowseName |
MyBitFieldArrayType |
|||||
|
IsAbstract |
False |
|||||
|
ValueRank |
1 (1 = Array) |
|||||
|
DataType |
UInt16[] |
|||||
|
References |
NodeClass |
BrowseName |
DataType |
TypeDefinition |
MR |
|
|
Subtype of the BitFieldType defined in defined 7.29 |
||||||
|
HasProperty |
Variable |
MyBitFieldArrayDefinitions |
BitFieldDefinition[] |
PropertyType |
M |
|
|
HasComponent |
Variable |
Counter |
Int32 |
BaseDataVariableType |
M |
|
|
HasComponent |
Variable |
Enabled |
Boolean |
BaseDataVariableType |
M |
|
Table 306 – MyBitFieldArrayDefinitions BitFieldDefinition Example
|
Name |
Description |
Reserved |
StartingBit Position |
EndingBitPosition |
|
Counter |
A 24-bit counter representing a signed integer value. As a signed integer the 24th bit (position 23) is the sign bit. |
N |
0 |
23 |
|
MyReservedBit |
A single bit reserved for future extension |
Y |
24 |
24 |
|
Enabled |
A single bit representing a Boolean enable value |
N |
25 |
25 |

Figure 12 – MyBitFieldArrayType Example Illustration
Annex A
(informative)
Design decisions when modelling the server information
This annex describes the design decisions of modelling the information provided by each OPC UA Server, exposing its capabilities, diagnostic information, and other data needed to work with the Server, such as the NamespaceArray.
This annex gives an example of what should be considered when modelling data using the Address Space Model. General considerations for using the Address Space Model can be found in OPC 10000-3.
This annex is for information only, that is, each Server vendor can model its data in the appropriate way that fits its needs.
The following subclauses describe the design decisions made while modelling the Server Object. General DataTypes, VariableTypes and ObjectTypes such as the EventTypes described in this standard are not taken into account.
A.2 ServerType and Server Object
The first decision is to decide at what level types are needed. Typically, each Server will provide one Server Object with a well-known NodeId. The NodeIds of the containing Nodes are also well-known because their symbolic name is specified in this standard and the NodeId is based on the symbolic name in OPC 10000-6. Nevertheless, aggregating Servers may want to expose the Server Objects of the OPC UA Servers they are aggregating in their AddressSpace. Therefore, it is very helpful to have a type definition for the Server Object. The Server Object is an Object, because it groups a set of Variables and Objects containing information about the Server. The ServerType is a complex ObjectType, because the basic structure of the Server Object should be well-defined. However, the Server Object can be extended by adding Variables and Objects in an appropriate structure of the Server Object or its containing Objects.
A.3 Typed complex Objects beneath the Server Object
Objects beneath the Server Object used to group information, such as Server capabilities or diagnostics, are also typed because an aggregating Server may want to provide only part of the Server information, such as diagnostics information, in its AddressSpace. Clients are able to program against these structures if they are typed, because they have its type definition.
A.4 Properties versus DataVariables
Since the general description in OPC 10000-3 about the semantic difference between Properties and DataVariables are not applicable for the information provided about the Server the rules described in OPC 10000-3 are used.
If simple data structures should be provided, Properties are used. Examples of Properties are the NamespaceArray of the Server Object and the MinSupportedSampleRate of the ServerCapabilities Object.
If complex data structures are used, DataVariables are used. Examples of DataVariables are the ServerStatus of the Server Object and the ServerDiagnosticsSummary of the ServerDiagnostics Object.
A.5 Complex Variables using complex DataTypes
DataVariables providing complex data structures expose their information as complex DataTypes, as well as components in the AddressSpace. This allows access to simple values as well as access to the whole information at once in a transactional context.
For example, the ServerStatus Variable of the Server Object is modelled as a complex DataVariable having the ServerStatusDataType providing all information about the Server status. But it also exposes the CurrentTime as a simple DataVariable, because a client may want to read only the current time of the Server, and is not interested in the build information, etc.
A.6 Complex Variables having an array
A special case of providing complex data structures is an array of complex data structures. The SubscriptionDiagnosticsArrayType is an example of how this is modelled. It is an array of a complex data structure, providing information of a subscription. Because a Server typically has several subscriptions, it is an array. Some clients may want to read the diagnostic information about all subscriptions at once; therefore it is modelled as an array in a Variable. On the other hand, a client may be interested in only a single entry of the complex structure, such as the PublishRequestCount. Therefore, each entry of the array is also exposed individually as a complex DataVariable, having each entry exposed as simple data.
Note that it is never necessary to expose the individual entries of an array to access them separately. The Services already allow accessing individual entries of an array of a Variable. However, if the entries should also be used for other purposes in the AddressSpace, such as having References or additional Properties or exposing their complex structure using DataVariables, it is useful to expose them individually.
Providing redundant information should generally be avoided. But to fulfil the needs of different clients, it may be helpful.
Using complex DataVariables automatically leads to providing redundant information, because the information is directly provided in the complex DataType of the Value Attribute of the complex Variable, and also exposed individually in the components of the complex Variable.
The diagnostics information about subscriptions is provided in two different locations. One location is the SubscriptionDiagnosticsArray of the ServerDiagnostics Object, providing the information for all subscriptions of the Server. The second location is the SubscriptionDiagnosticsArray of each individual SessionDiagnosticsObject Object, providing only the subscriptions of the session. This is useful because some clients may be interested in only the subscriptions grouped by sessions, whereas other clients may want to access the diagnostics information of all sessions at once.
The SessionDiagnosticsArray and the SessionSecurityDiagnosticsArray of the SessionsDiagnosticsSummary Object do not expose their individual entries, although they represent an array of complex data structures. But the information of the entries can also be accessed individually as components of the SessionDiagnostics Objects provided for each session by the SessionsDiagnosticsSummary Object. A client can either access the arrays (or parts of the arrays) directly or browse to the SessionDiagnostics Objects to get the information of the individual entries. Thus, the information provided is redundant, but the Variables containing the arrays do not expose their individual entries.
A.8 Usage of the BaseDataVariableType
All DataVariables used to expose complex data structures of complex DataVariables have the BaseDataVariableType as type definition if they are not complex by themselves. The reason for this approach is that the complex DataVariables already define the semantic of the containing DataVariables and this semantic is not used in another context. It is not expected that they are subtyped, because they should reflect the data structure of the DataType of the complex DataVariable.
Subtyping is used for modelling information about the redundancy support of the Server. Because the provided information shall differ depending on the supported redundancy of the Server, subtypes of the ServerRedundancyType will be used for this purpose.
Subtyping is also used as an extensibility mechanism (see A.10).
The information of the Server will be extended by other parts of this series of standards, by companion specifications or by Server vendors. There are preferred ways to provide the additional information.
Do not subtype DataTypes to provide additional information about the Server. Clients might not be able to read those new defined DataTypes and are not able to get the information, including the basic information. If information is added by several sources, the DataType hierarchy may be difficult to maintain. Note that this rule applies to the information about the Server; in other scenarios this may be a useful way to add information.
Add Objects containing Variables or add Variables to the Objects defined in this part. If, for example, additional diagnostic information per subscription is needed, add a new Variable containing in array with an entry per subscription in the same places that the SubscriptionDiagnosticsArray is used.
Use subtypes of the ServerVendorCapabilityType to add information about the server-specific capabilities on the ServerCapabilities Objects. Because this extensibility point is already defined in this part, clients will look there for additional information.Use a subtype of the VendorServerInfoType to add server-specific information. Because an Object of this type is already defined in this part, clients will look there for server-specific information.
Annex B
(informative)
DataTypeDictionary
DataTypeDictionary has been deprecated. This annex had defined a way to provide encoding information for custom DataTypes in previous versions of this document. In OPC 10000-3 a simplified approach is now defined having a DataTypeDefinition Attribute on the DataType Node. It is required to only use the DataTypeDefinition Attribute approach.
Annex C
(normative)
OPC Binary Type Description System
The OPC Binary XML Schema defines the format of OPC Binary TypeDictionaries. Each OPC Binary TypeDictionary is an XML document that contains one or more TypeDescriptions that describe the format of a binary-encoded value. Applications that have no advanced knowledge of a particular binary encoding can use the OPC Binary TypeDescription to interpret or construct a value.
The OPC Binary Type Description System does not define a standard mechanism to encode data in binary. It only provides a standard way to describe an existing binary encoding. Many binary encodings will have a mechanism to describe types that could be encoded; however, these descriptions are useful only to applications that have knowledge of the type description system used with each binary encoding. The OPC Binary Type Description System is a generic syntax that can be used by any application to interpret any binary encoding.
The OPC Binary Type Description System was originally defined in the OPC Complex Data Specification. The OPC Binary Type Description System described in Annex C is quite different and is correctly described as the OPC Binary Type Description System Version 2.0.
Each TypeDescription is identified by a TypeName which shall be unique within the TypeDictionary that defines it. Each TypeDictionary also has a TargetNamespace which should be unique among all OPC Binary TypeDictionaries. This means that the TypeName qualified with the TargetNamespace for the dictionary should be a globally-unique identifier for a TypeDescription.
Figure C.1 illustrates the structure of an OPC Binary TypeDictionary.

Figure C.1 – OPC Binary Dictionary structure
Each binary encoding is built from a set of opaque building blocks that are either primitive types with a fixed length or variable-length types with a structure that is too complex to describe properly in an XML document. These building blocks are described with an OpaqueType. An instance of one of these building blocks is a binary-encoded value.
The OPC Binary Type Description System defines a set of standard OpaqueTypes that all OPC Binary TypeDictionaries should use to build their TypeDescriptions. These standard type descriptions are described in Clause C.3.
In some cases, the binary encoding described by an OpaqueType may have a fixed size which would allow an application to skip an encoded value that it does not understand. If that is the case, then the LengthInBits attribute should be specified for the OpaqueType. If authors of TypeDictionaries need to define new OpaqueTypes that do not have a fixed size then they should use the documentation elements to describe how to encode binary values for the type. This description should provide enough detail to allow a human to write a program that can interpret instances of the type.
A StructuredType breaks a complex value into a sequence of values that are described by a FieldType. Each FieldType has a name, type and a number of qualifiers that specify when the field is used and how many instances of the type exist. A FieldType is described completely in C.2.6.
An EnumeratedType describes a numeric value that has a limited set of possible values, each of which has a descriptive name. EnumeratedTypes provide a convenient way to capture semantic information associated with what would otherwise be an opaque numeric value.
C.2 Schema description
The TypeDictionary element is the root element of an OPC Binary Dictionary. The components of this element are described in Table C.1.
Table C.1 – TypeDictionary components
|
Name |
Type |
Description |
|
Documentation |
Documentation |
An element that contains human-readable text and XML that provides an overview of what is contained in the dictionary. |
|
Import |
ImportDirective[] |
Zero or more elements that specify other TypeDictionaries that are referenced by StructuredTypes defined in the dictionary. Each import element specifies the NamespaceUri of the TypeDictionary being imported. The TypeDictionary element shall declare an XML namespace prefix for each imported namespace. |
|
TargetNamespace |
xs:string |
Specifies the URI that qualifies all TypeDescriptions defined in the dictionary. |
|
DefaultByteOrder |
ByteOrder |
Specifies the default ByteOrder for all TypeDescriptions that have the ByteOrderSignificant attribute set to "true". This value overrides the setting in any imported TypeDictionary. This value is overridden by the DefaultByteOrder specified on a TypeDescription. |
|
TypeDescription |
TypeDescription[] |
One or more elements that describe the structure of a binary encoded value. A TypeDescription is an abstract type. A dictionary may only contain the OpaqueType, EnumeratedType and StructuredType elements. |
A TypeDescription describes the structure of a binary encoded value. A TypeDescription is an abstract base type and only instances of subtypes may appear in a TypeDictionary. The components of a TypeDescription are described in Table C.2.
Table C.2 – TypeDescription components
|
Name |
Type |
Description |
|
Documentation |
Documentation |
An element that contains human readable text and XML that describes the type. This element should capture any semantic information that would help a human to understand what is contained in the value. |
|
Name |
xs:NCName |
An attribute that specifies a name for the TypeDescription that is unique within the dictionary. The fields of structured types reference TypeDescriptions by using this name qualified with the dictionary namespace URI. |
|
DefaultByteOrder |
ByteOrder |
An attribute that specifies the default ByteOrder for the type description. This value overrides the setting in any TypeDictionary or in any StructuredType that references the type description. |
|
anyAttribute |
* |
Authors of a TypeDictionary may add their own attributes to any TypeDescription that shall be qualified with a namespace defined by the author. Applications should not be required to understand these attributes in order to interpret a binary encoded instance of the type. |
An OpaqueType describes a binary encoded value that is either a primitive fixed length type or that has a structure too complex to capture in an OPC Binary type dictionary. Authors of type dictionaries should avoid defining OpaqueTypes that do not have a fixed length because it would prevent applications from interpreting values that use these types without having built-in knowledge of the OpaqueType. The OPC Binary Type Description System defines many standard OpaqueTypes that should allow authors to describe most binary encoded values as StructuredTypes.
The components of an OpaqueType are described in Table C.3.
Table C.3 – OpaqueType components
|
Name |
Type |
Description |
|
TypeDescription |
TypeDescription |
An OpaqueType inherits all elements and attributes defined for a TypeDescription in Table C.2. |
|
LengthInBits |
xs:string |
An attribute which specifies the length of the OpaqueType in bits. This value should always be specified. If this value is not specified the Documentation element should describe the encoding in a way that a human understands. |
|
ByteOrderSignificant |
xs:boolean |
An attribute that indicates whether byte order is significant for the type. If byte order is significant then the application shall determine the byte order to use for the current context before interpreting the encoded value. The application determines the byte order by looking for the DefaultByteOrder attribute specified for containing StructuredTypes or the TypeDictionary. If StructuredTypes are nested the inner StructuredTypes override the byte order of the outer descriptions. If the DefaultByteOrder attribute is specified for the OpaqueType, then the ByteOrder is fixed and does not change according to context. If this attribute is "true", then the LengthInBits attribute shall be specified and it shall be an integer multiple of 8 bits. |
An EnumeratedType describes a binary-encoded numeric value that has a fixed set of valid values. The encoded binary value described by an EnumeratedType is always an unsigned integer with a length specified by the LengthInBits attribute.
The names for each of the enumerated values are not required to interpret the binary encoding, however, they form part of the documentation for the type.
The components of an EnumeratedType are described in Table C.4.
Table C.4 – EnumeratedType components
|
Name |
Type |
Description |
|
OpaqueType |
OpaqueTypeDescription |
An EnumeratedType inherits all elements and attributes defined for a TypeDescription in Table C.2 and for an OpaqueType defined in Table C.3. The LengthInBits attribute shall always be specified. |
|
EnumeratedValue |
EnumeratedValue |
One or more elements that describe the possible values for the instances of the type. |
|
IsOptionSet |
xs:boolean |
An attribute which when set to ‘true’ indicates an EnumeratedType represents an OptionSet. |
A StructuredType describes a type as a sequence of binary-encoded values. Each value in the sequence is called a Field. Each Field references a TypeDescription that describes the binary-encoded value that appears in the field. A Field may specify that zero, one or multiple instances of the type appear within the sequence described by the StructuredType.
Authors of type dictionaries should use StructuredTypes to describe a variety of common data constructs including arrays, unions and structures.
Some fields have lengths that are not multiples of 8 bits. Several of these fields may appear in a sequence in a structure, however, the total number of bits used in the sequence shall be fixed and it shall be a multiple of 8 bits. Any field which does not have a fixed length shall be aligned on a byte boundary.
A sequence of fields which do not line up on byte boundaries are specified from the least significant bit to the most significant bit. Sequences which are longer than one byte overflow from the most significant bit of the first byte into the least significant bit of the next byte.
The components of a StructuredType are described in Table C.5.
Table C.5 – StructuredType components
|
Name |
Type |
Description |
|
TypeDescription |
TypeDescription |
A StructuredType inherits all elements and attributes defined for a TypeDescription in Table C.2. |
|
Field |
FieldType |
One or more elements that describe the fields of the structure. Each field shall have a name that is unique within the StructuredType. Some fields may reference other fields in the StructuredType by using this name. |
A FieldType describes a binary encoded value that appears in sequence within a StructuredType. Every FieldType shall reference a TypeDescription that describes the encoded value for the field.
A FieldType may specify an array of encoded values.
Fields may be optional and they reference other FieldTypes, which indicate if they are present in any specific instance of the type.
The components of a FieldType are described in Table C.6.
Table C.6 – FieldType components
|
Name |
Type |
Description |
||||||||||||
|
Documentation |
Documentation |
An element that contains human readable text and XML that describes the field. This element should capture any semantic information that would help a human to understand what is contained in the field. |
||||||||||||
|
Name |
xs:string |
An attribute that specifies a name for the Field that is unique within the StructuredType. Other fields in the structured type reference a Field by using this name. |
||||||||||||
|
TypeName |
xs:QName |
An attribute that specifies the TypeDescription that describes the contents of the field. A field may contain zero or more instances of this type depending on the settings for the other attributes and the values in other fields. |
||||||||||||
|
Length |
xs:unsignedInt |
An attribute that indicates the length of the field. This value may be the total number of encoded bytes or it may be the number of instances of the type referenced by the field. The IsLengthInBytes attributes specifies which of these definitions applies. |
||||||||||||
|
LengthField |
xs:string |
An attribute that indicates which other field in the StructuredType specifies the length of the field. The length of the field may be in bytes or it may be the number of instances of the type referenced by the field. The IsLengthInBytes attributes specify which of these definitions applies. If this attribute refers to a field that is not present in an encoded value, then the default value for the length is 1. This situation could occur if the field referenced is an optional field (see the SwitchField attribute). The length field shall be a fixed length Base-2 representation of an integer. If the length field is one of the standard signed integer types and the value is a negative integer, then the field is not present in the encoded stream. The FieldType referenced by this attribute shall precede the field with the StructuredType. |
||||||||||||
|
IsLengthInBytes |
xs:boolean |
An attribute that indicates whether the Length or LengthField attributes specify the length of the field in bytes or in the number of instances of the type referenced by the field. |
||||||||||||
|
SwitchField |
xs:string |
If this attribute is specified, then the field is optional and may not appear in every instance of the encoded value. This attribute specifies the name of another Field that controls whether this field is present in the encoded value. The field referenced by this attribute shall be an integer value (see the LengthField attribute). The current value of the switch field is compared to the SwitchValue attribute using the SwitchOperand. If the condition evaluates to true then the field appears in the stream. If the SwitchValue attribute is not specified, then this field is present if the value of the switch field is non-zero. The SwitchOperand field is ignored if it is present. If the SwitchOperand attribute is missing, then the field is present if the value of the switch field is equal to the value of the SwitchValue attribute. The Field referenced by this attribute shall precede the field with the StructuredType. |
||||||||||||
|
SwitchValue |
xs:unsignedInt |
This attribute specifies when the field appears in the encoded value. The value of the field referenced by the SwitchField attribute is compared using the SwitchOperand attribute to this value. The field is present if the expression evaluates to true. The field is not present otherwise. |
||||||||||||
|
SwitchOperand |
xs:string |
This
attribute specifies how the value of the switch field should be compared to
the switch value attribute. This field is an enumeration with the following
values:
In each case the field is present if the expression is true. |
||||||||||||
|
Terminator |
xs:hexBinary |
This attribute indicates that the field contains one or more instances of TypeDescription referenced by this field and that the last value has the binary encoding specified by the value of this attribute. If this attribute is specified then the TypeDescription referenced by this field shall either have a fixed byte order (i.e. byte order is not significant or explicitly specified) or the containing StructuredType shall explicitly specify the byte order. Examples:
Field Data Type Terminator Byte Order Hexadecimal String Char tab character not applicable 09 WideChar tab character BigEndian 0009 WideChar tab character LittleEndian 0900 Int16 1 BigEndian 0001 Int16 1 LittleEndian 0100 |
||||||||||||
|
anyAttribute |
* |
Authors of a TypeDictionary may add their own attributes to any FieldType which shall be qualified with a namespace defined by the authors. Applications should not be required to understand these attributes in order to interpret a binary encoded field value. |
An EnumeratedValue describes a possible value for an EnumeratedType.
The components of an EnumeratedValue are described in Table C.7.
Table C.7 – EnumeratedValue components
|
Name |
Type |
Description |
|
Name |
xs:string |
This attribute specifies a descriptive name for the enumerated value. |
|
Value |
xs:int |
This attribute specifies the numeric value that could appear in the binary encoding. |
A ByteOrder is an enumeration that describes a possible value byte orders for TypeDescriptions that allow different byte orders to be used. There are two possible values: BigEndian and LittleEndian. BigEndian indicates the most significant byte appears first in the binary encoding. LittleEndian indicates that the least significant byte appears first.
An ImportDirective specifies a TypeDictionary that is referenced by types defined in the current dictionary.
The components of an ImportDirective are described in Table C.8.
Table C.8 – ImportDirective components
|
Name |
Type |
Description |
|
Namespace |
xs:string |
This attribute specifies the TargetNamespace for the TypeDictionary being imported. This may be a well-known URI which means applications need not have access to the physical file to recognise types that are referenced. |
|
Location |
xs:string |
This attribute specifies the physical location of the XML file containing the TypeDictionary to import. This value could be a URL for a network resource, a NodeId in an OPC UA Server address space or a local file path. |
C.3 Standard Type descriptions
The OPC Binary Type Description System defines a number of standard type descriptions that can be used to describe many common binary encodings using a StructuredType. The standard type descriptions are described in Table C.9.
Table C.9 – Standard Type descriptions
|
Type name |
Description |
|
Bit |
A single bit value. |
|
Boolean |
A two-state logical value represented as an 8-bit value. |
|
SByte |
An 8-bit signed integer. |
|
Byte |
An 8-bit unsigned integer. |
|
Int16 |
A 16-bit signed integer. |
|
UInt16 |
A 16-bit unsigned integer. |
|
Int32 |
A 32-bit signed integer. |
|
UInt32 |
A 32-bit unsigned integer. |
|
Int64 |
A 64-bit signed integer. |
|
UInt64 |
A 64-bit unsigned integer. |
|
Float |
An ISO/IEC/IEEE 60559: single precision floating point value. |
|
Double |
An ISO/IEC/IEEE 60559: double precision floating point value. |
|
Char |
An 8-bit UTF-8 character value. |
|
String |
A sequence of UTF-8 characters preceded by the number of UTF-8 Code Units (bytes). |
|
WideString |
A sequence of UTF-16 characters preceded by the number of UTF-16 Code Units. |
|
DateTime |
A 64-bit signed integer representing the number of 100 nanoseconds intervals since 1601-01-01 00:00:00. |
|
ByteString |
A sequence of bytes preceded by its length in bytes. |
|
Guid |
An ISO/IEC 11578:1996: Information technology — Open Systems Interconnection — Remote Procedure Call (RPC) UUID. |
C.4 Type Description examples
1. A 128-bit signed integer.
<opc:OpaqueType Name="Int128" LengthInBits="128" ByteOrderSignificant="true">
<opc:Documentation>A 128-bit signed integer.</opc:Documentation>
</opc:OpaqueType>
2. A 16-bit value divided into several fields.
<opc:StructuredType Name="Quality">
<opc:Documentation>An OPC COM-DA quality value.</opc:Documentation>
<opc:Field Name="LimitBits" TypeName="opc:Bit" Length="2" />
<opc:Field Name="QualityBits" TypeName="opc:Bit" Length="6"/>
<opc:Field Name="VendorBits" TypeName="opc:Byte" />
</opc:StructuredType>
When using bit fields, the least significant bits within a byte shall appear first.
3. A structured type with optional fields.
<opc:StructuredType Name="MyStructureValue">
<opc:Documentation>A value with an associated timestamp, and quality.</opc:Documentation>
<opc:Field Name="ValueSpecified" TypeName="Bit" />
<opc:Field Name="StatusCodeSpecified" TypeName="Bit" />
<opc:Field Name="TimestampSpecified" TypeName="Bit" />
<opc:Field Name="Reserved1" TypeName="Bit" Length="29" />
<opc:Field Name="Value" TypeName="Variant" SwitchField="ValueSpecified" />
<opc:Field Name="Quality" TypeName="Quality" SwitchField="StatusCodeSpecified" />
<opc:Field Name="Timestamp"
TypeName="opc:DateTime" SwitchField="SourceTimestampSpecified" />
</opc:StructuredType>
It is necessary to explicitly specify any padding bits required to ensure subsequent fields line up on byte boundaries.
4. An array of integers.
<opc:StructuredType Name="IntegerArray">
<opc:Documentation>An array of integers prefixed by its length.</opc:Documentation>
<opc:Field Name="Size" TypeName="opc:Int32" />
<opc:Field Name="Array" TypeName="opc:Int32" LengthField="Size" />
</opc:StructuredType>
Nothing is encoded for the Array field if the Size field has a value ≤ 0.
5. An array of integers with a terminator instead of a length prefix.
<opc:StructuredType Name="IntegerArray" DefaultByteOrder="LittleEndian">
<opc:Documentation>An array of integers terminated with a known value.</opc:Documentation>
<opc:Field Name="Value" TypeName="opc:Int16" Terminator="FF7F" />
</opc:StructuredType>
The terminator is 32,767 converted to hexadecimal with LittleEndian byte order.
6. A simple union.
<opc:StructuredType Name="Variant">
<opc:Documentation>A union of several types.</opc:Documentation>
<opc:Field Name="ArrayLengthSpecified" TypeName="opc:Bit" Length="1"/>
<opc:Field Name="VariantType" TypeName="opc:Bit" Length="7" />
<opc:Field Name="ArrayLength" TypeName="opc:Int32"
SwitchField="ArrayLengthSpecified" />
<opc:Field Name="Int32" TypeName="opc:Int32" LengthField="ArrayLength"
SwitchField="VariantType" SwitchValue="1" />
<opc:Field Name="String" TypeName="opc:String" LengthField="ArrayLength"
SwitchField="VariantType" SwitchValue="2" />
<opc:Field Name="DateTime" TypeName="opc:DateTime" LengthField="ArrayLength"
SwitchField="VariantType" SwitchValue="3" />
</opc:StructuredType>
The ArrayLength field is optional. If it is not present in an encoded value, then the length of all fields with LengthField set to "ArrayLength" have a length of 1.
It is valid for the VariantType field to have a value that has no matching field defined. This simply means all optional fields are not present in the encoded value.
7. An enumerated type.
<opc:EnumeratedType Name="TrafficLight" LengthInBits="32">
<opc:Documentation>The possible colours for a traffic signal.</opc:Documentation>
<opc:EnumeratedValue Name="Red" Value="4">
<opc:Documentation>Red says stop immediately.</opc:Documentation>
</opc:EnumeratedValue>
<opc:EnumeratedValue Name="Yellow" Value="3">
<opc:Documentation>Yellow says prepare to stop.</opc:Documentation>
</opc:EnumeratedValue>
<opc:EnumeratedValue Name="Green" Value="2">
<opc:Documentation>Green says you may proceed.</opc:Documentation>
</opc:EnumeratedValue>
</opc:EnumeratedType>
The documentation element is used to provide human readable description of the type and values.
8. A nillable array.
<opc:StructuredTypen Name="NillableArray">
<opc:Documentation>An array where a length of -1 means null.</opc:Documentation>
<opc:Field Name="Length" TypeName="opc:Int32" />
<opc:Field
Name="Int32"
TypeName="opc:Int32"
LengthField="Length"
SwitchField="Length"
SwitchValue="0"
SwitchOperand="GreaterThanOrEqual" />
</opc:StructuredType>
If the length of the array is −1 then the array does not appear in the stream.
<?xml version="1.0" encoding="utf-8" ?>
<xs:schema
targetNamespace="http://opcfoundation.org/BinarySchema/"
elementFormDefault="qualified"
xmlns="http://opcfoundation.org/BinarySchema/"
xmlns:xs="http://www.w3.org/2001/XMLSchema"
>
<xs:element name="Documentation">
<xs:complexType mixed="true">
<xs:choice minOccurs="0" maxOccurs="unbounded">
<xs:any minOccurs="0" maxOccurs="unbounded"/>
</xs:choice>
<xs:anyAttribute/>
</xs:complexType>
</xs:element>
<xs:complexType name="ImportDirective">
<xs:attribute name="Namespace" type="xs:string" use="optional" />
<xs:attribute name="Location" type="xs:string" use="optional" />
</xs:complexType>
<xs:simpleType name="ByteOrder">
<xs:restriction base="xs:string">
<xs:enumeration value="BigEndian" />
<xs:enumeration value="LittleEndian" />
</xs:restriction>
</xs:simpleType>
<xs:complexType name="TypeDescription">
<xs:sequence>
<xs:element ref="Documentation" minOccurs="0" maxOccurs="1" />
</xs:sequence>
<xs:attribute name="Name" type="xs:NCName" use="required" />
<xs:attribute name="DefaultByteOrder" type="ByteOrder" use="optional" />
<xs:anyAttribute processContents="lax" />
</xs:complexType>
<xs:complexType name="OpaqueType">
<xs:complexContent>
<xs:extension base="TypeDescription">
<xs:attribute name="LengthInBits" type="xs:int" use="optional" />
<xs:attribute name="ByteOrderSignificant" type="xs:boolean" default="false" />
</xs:extension>
</xs:complexContent>
</xs:complexType>
<xs:complexType name="EnumeratedValue">
<xs:sequence>
<xs:element ref="Documentation" minOccurs="0" maxOccurs="1" />
</xs:sequence>
<xs:attribute name="Name" type="xs:string" use="optional" />
<xs:attribute name="Value" type="xs:unsignedInt" use="optional" />
</xs:complexType>
<xs:complexType name="EnumeratedType">
<xs:complexContent>
<xs:extension base="OpaqueTypeDescription">
<xs:sequence>
<xs:element name="EnumeratedValue"
type="EnumeratedValueDescription" maxOccurs="unbounded" />
</xs:sequence>
</xs:extension>
</xs:complexContent>
</xs:complexType>
<xs:simpleType name="SwitchOperand">
<xs:restriction base="xs:string">
<xs:enumeration value="Equals" />
<xs:enumeration value="GreaterThan" />
<xs:enumeration value="LessThan" />
<xs:enumeration value="GreaterThanOrEqual" />
<xs:enumeration value="LessThanOrEqual" />
<xs:enumeration value="NotEqual" />
</xs:restriction>
</xs:simpleType>
<xs:complexType name="FieldType">
<xs:sequence>
<xs:element ref="Documentation" minOccurs="0" maxOccurs="1" />
</xs:sequence>
<xs:attribute name="Name" type="xs:string" use="required" />
<xs:attribute name="TypeName" type="xs:QName" use="optional" />
<xs:attribute name="Length" type="xs:unsignedInt" use="optional" />
<xs:attribute name="LengthField" type="xs:string" use="optional" />
<xs:attribute name="IsLengthInBytes" type="xs:boolean" default="false" />
<xs:attribute name="SwitchField" type="xs:string" use="optional" />
<xs:attribute name="SwitchValue" type="xs:unsignedInt" use="optional" />
<xs:attribute name="SwitchOperand" type="SwitchOperand" use="optional" />
<xs:attribute name="Terminator" type="xs:hexBinary" use="optional" />
<xs:anyAttribute processContents="lax" />
</xs:complexType>
<xs:complexType name="StructuredType">
<xs:complexContent>
<xs:extension base="TypeDescription">
<xs:sequence>
<xs:element name="Field" type="FieldType"
minOccurs="0" maxOccurs="unbounded" />
</xs:sequence>
</xs:extension>
</xs:complexContent>
</xs:complexType>
<xs:element name="TypeDictionary">
<xs:complexType>
<xs:sequence>
<xs:element ref="Documentation" minOccurs="0" maxOccurs="1" />
<xs:element name="Import" type="ImportDirective"
minOccurs="0" maxOccurs="unbounded" />
<xs:choice minOccurs="0" maxOccurs="unbounded">
<xs:element name="OpaqueType" type="OpaqueType" />
<xs:element name="EnumeratedType" type="EnumeratedType" />
<xs:element name="StructuredType" type="StructuredType" />
</xs:choice>
</xs:sequence>
<xs:attribute name="TargetNamespace" type="xs:string" use="required" />
<xs:attribute name="DefaultByteOrder" type="ByteOrder" use="optional" />
</xs:complexType>
</xs:element>
</xs:schema>
C.6 OPC Binary Standard TypeDictionary
<?xml version="1.0" encoding="utf-8"?>
<opc:TypeDictionary
xmlns="http://opcfoundation.org/BinarySchema/"
xmlns:opc="http://opcfoundation.org/BinarySchema/"
xmlns:xsi="http://www.w3.org/2001/XMLSchema-instance"
TargetNamespace="http://opcfoundation.org/BinarySchema/"
>
<opc:Documentation>This dictionary defines the standard types used by the OPC Binary type description system.</opc:Documentation>
<opc:OpaqueType Name="Bit" LengthInBits="1">
<opc:Documentation>A single bit.</opc:Documentation>
</opc:OpaqueType>
<opc:OpaqueType Name="Boolean" LengthInBits="8">
<opc:Documentation>A two state logical value represented as a 8-bit value.</opc:Documentation>
</opc:OpaqueType>
<opc:OpaqueType Name="SByte" LengthInBits="8">
<opc:Documentation>An 8-bit signed integer.</opc:Documentation>
</opc:OpaqueType>
<opc:OpaqueType Name="Byte" LengthInBits="8">
<opc:Documentation>A 8-bit unsigned integer.</opc:Documentation>
</opc:OpaqueType>
<opc:OpaqueType Name="Int16" LengthInBits="16" ByteOrderSignificant="true">
<opc:Documentation>A 16-bit signed integer.</opc:Documentation>
</opc:OpaqueType>
<opc:OpaqueType Name="UInt16" LengthInBits="16" ByteOrderSignificant="true">
<opc:Documentation>A 16-bit unsigned integer.</opc:Documentation>
</opc:OpaqueType>
<opc:OpaqueType Name="Int32" LengthInBits="32" ByteOrderSignificant="true">
<opc:Documentation>A 32-bit signed integer.</opc:Documentation>
</opc:OpaqueType>
<opc:OpaqueType Name="UInt32" LengthInBits="32" ByteOrderSignificant="true">
<opc:Documentation>A 32-bit unsigned integer.</opc:Documentation>
</opc:OpaqueType>
<opc:OpaqueType Name="Int64" LengthInBits="32" ByteOrderSignificant="true">
<opc:Documentation>A 64-bit signed integer.</opc:Documentation>
</opc:OpaqueType>
<opc:OpaqueType Name="UInt64" LengthInBits="64" ByteOrderSignificant="true">
<opc:Documentation>A 64-bit unsigned integer.</opc:Documentation>
</opc:OpaqueType>
<opc:OpaqueType Name="Float" LengthInBits="32" ByteOrderSignificant="true">
<opc:Documentation>An IEEE-754 single precision floating point value.</opc:Documentation>
</opc:OpaqueType>
<opc:OpaqueType Name="Double" LengthInBits="64" ByteOrderSignificant="true">
<opc:Documentation>An IEEE-754 double precision floating point value.</opc:Documentation>
</opc:OpaqueType>
<opc:OpaqueType Name="Char" LengthInBits="8">
<opc:Documentation>A 8-bit character value.</opc:Documentation>
</opc:OpaqueType>
<opc:StructuredType Name="String">
<opc:Documentation>A UTF-8 null terminated string value.</opc:Documentation>
<opc:Field Name="Value" TypeName="Char" Terminator="00" />
</opc:StructuredType>
<opc:StructuredType Name="CharArray">
<opc:Documentation>A UTF-8 string prefixed by its length in characters.</opc:Documentation>
<opc:Field Name="Length" TypeName="Int32" />
<opc:Field Name="Value" TypeName="Char" LengthField="Length" />
</opc:StructuredType>
<opc:OpaqueType Name="WideChar" LengthInBits="16" ByteOrderSignificant="true">
<opc:Documentation>A 16-bit character value.</opc:Documentation>
</opc:OpaqueType>
<opc:StructuredType Name="WideString">
<opc:Documentation>A UTF-16 null terminated string value.</opc:Documentation>
<opc:Field Name="Value" TypeName="WideChar" Terminator="0000" />
</opc:StructuredType>
<opc:StructuredType Name="WideCharArray">
<opc:Documentation>A UTF-16 string prefixed by its length in characters.</opc:Documentation>
<opc:Field Name="Length" TypeName="Int32" />
<opc:Field Name="Value" TypeName="WideChar" LengthField="Length" />
</opc:StructuredType>
<opc:StructuredType Name="ByteString">
<opc:Documentation>An array of bytes prefixed by its length.</opc:Documentation>
<opc:Field Name="Length" TypeName="Int32" />
<opc:Field Name="Value" TypeName="Byte" LengthField="Length" />
</opc:StructuredType>
<opc:OpaqueType Name="DateTime" LengthInBits="64" ByteOrderSignificant="true">
<opc:Documentation>The number of 100 nanosecond intervals since January 01, 1601.</opc:Documentation>
</opc:OpaqueType>
<opc:StructuredType Name="Guid">
<opc:Documentation>A 128-bit globally unique identifier.</opc:Documentation>
<opc:Field Name="Data1" TypeName="UInt32" />
<opc:Field Name="Data2" TypeName="UInt16" />
<opc:Field Name="Data3" TypeName="UInt16" />
<opc:Field Name="Data4" TypeName="Byte" Length="8" />
</opc:StructuredType>
</opc:TypeDictionary>
Annex D
(informative)
Geometrical references
This informative annex gives a description of the usage of the 3DFrame DataType and the 3DFrameType VariableType. The geometrical setup of a system can be very diverse. It is not possible to specify all possible setups in this specification. Instead, the specification provides the framework and gives examples for how to use.
Frames
A frame describes the translation and rotation of an object relative to another frame (the base frame). Figure D.1 – shows a simple frame chain to clarify the notation. The frame D is the base of frames E and F. The frames E and F are based on frame D. Frame F is the base of frames G and H. The frames G and H are based on frame F.

Figure D.1 – Simple frame chain
As shown in Figure D.1 – an arrow points from a frame to its base frame to visualize the frame chains. This arrow can be read as “The coordinates of frame E are specified in (or relative to) frame D”. In addition to the coordinates of frame E you also need to know its base frame D.
The coordinates of a frame are represented by the three values P = (X, Y, Z) for the position and the three values O = (A, B, C) for the orientation.
P is the translation relative to the base frame. When the translation of a frame is 0 then the origins of the frame and its base frame coincide.
O is the orientation of the frame in yaw, pitch and roll notation (see also ISO 9787:2013 “Robots and robotic devices — Coordinate systems and motion nomenclatures” or Wikipedia article about euler angles).
We use the notation of pre-multiplying rotation-matrices and column vectors.
Figure D.2 shows the three elementary rotations A, B and C as specified in ISO 9787:2013.

Figure D.2 – Rotations
The elementary rotations correspond to the following rotation matrices:
A = roll = rotation about X axis

B = pitch = rotation about Y axis

C = yaw = rotation about Z axis
![]()
ISO 9787:2013 does not define the order of the rotations or whether to use intrinsic or extrinsic rotations. Thus, we refer to the Wikipedia article here. It says that the intrinsic rotations z-y’-x″ are known as yaw, pitch and roll, giving the transformation matrix
![]()

Figure D.3 shows the three consecutive rotations:
1) Rotation about the Z axis (blue rotation; blue frame -> green frame)
1) Rotation about the new Y axis (green rotation; green frame -> red frame)
2) Rotation about the new X axis (red rotation; red frame -> black frame)

Figure D.3 – Rotations of a frame
The extrinsic rotations x-y-z about the axis of the original fixed coordinate system result in the same transformation matrix. This is
1) Rotation about the X axis
2) Rotation about the original Y axis
3) Rotation about the original Z axis
For the explanations in the next paragraph a superscript prefix indicates the frame in which the vector or rotation matrix is defined. A subscript for a rotation matrix indicates the frame it defines.
The column vectors in the rotation matrices
are the unit vectors of the frame in the coordinates of its base frame. Thus
transforming a vector
that is given in frame G to the base frame F (compare Figure D.1 – ) is done by
with
and the rotation
angles
,
, and
of the frame G.
Frames can be constant (e.g. the robot base) or dynamically changing (e.g. the robot flange).
______________